专科电子应用自考本科 四川小自考丨电子科技大学自考本科热门专业汇总

小编头像

小编

管理员

发布于:2026年04月14日

99 阅读 · 0 评论

四川小自考丨电子科技大学自考本科热门专业汇总

电子科技大学

​中华人民共和国教育部直属高校,由教育部、工业和信息化部、四川省和成都市共建;位列国家“双一流”、 “985工程”、“211工程”,入选“2011计划”、“111计划”、卓越工程师教育培养计划、国家建设高水平大学公派研究生项目、中国政府奖学金来华留学生接收院校、全国深化创新创业教育改革示范高校,为“两电一邮”成员;是一所完整覆盖整个电子类学科,以电子信息科学技术为核心,以工为主,理工渗透,理、工、管、文、医协调发展的多科性研究型全国重点大学。

学校大力实施学科提升战略,扎实推进理工深度融合,学科影响力持续提升。学校现有2个国家一级重点学科(所包括的6个二级学科均为国家重点学科)、2个国家重点(培育)学科。一级学科博士学位授权点19个,一级学科硕士学位授权点31个,博士专业学位授权点4个、硕士专业学位授权点12个。设有博士后流动站15个。在第四轮全国一级学科评估中,学校4个学科获评A类,其中电子科学与技术、信息与通信工程两个学科为A+,A+学科数并列西部高校第一。

四川高等教育自学考试应用型 为了适应当前我省经济建设和社会发展的需要,充分利用高等院校雄厚的师资力量、完善的办学条件和科学的管理制度,并由国家教育考试机构组织考试,以加速培养应用型、技能型人才的一种新的高等教育形式。

❖报名条件

◆ 报读自考学生均免试入学;凡有条件参加四川省教育考试院组织的自学考试的人员,均可报名;

◆报读专科:具有高中毕业文化程度(含职高、中专、技校生)或同等学历者;

◆报读独立本科(专升本):具有国民教育系列大专及以上学历毕业文凭者;

◆申请办理自考本科毕业证书时,必须交验专科毕业证书原件及学籍证明材料,无专科毕业证书不能办理本科毕业证书。

❖报名资料 免试入学+2寸浅蓝底证件照电子版+身份证正反面扫描件+大专毕业证扫描件(本科毕业申请时)

❖ 电子科技大学应用型自考本科热门主打专业 ❖

信息管理与信息系统、工商管理、计算机科学与技术、

​行政管理、电子信息工程、公共事业管理 、人力资源管理、工程管理、会计

​◆ 信息管理与信息系统 ◆

✔️​通过专业学习 ,系统掌握信息管理学的基本理论和方法以及信息系统的分析、设计实施和运行维护技术,能够从事信息系统规划、分析、实施、管理和评价等工作。

​✔️就业方向: 国家安全、公安、信息产业等部门,以及IT和通信行业公司从事信息系统及产品的研究、设计、开发、网络、信息、数据的安全维护等工作。

✔️该专业授位专业为信息管理与信息系统,授位类别为管理科学与工程类,授位学科门类为管理学。

工商管理 ◆

✔️​通过专业学习 ,系统掌握管理学、经济学和企业管理的基本理论知识,掌握企业管理的定性、定量分析方法,熟悉国际企业管理的惯例与法规以及我国企业管理的有关方针、政策和法规,具备分析和解决企业管理工作中实际问题的能力。

​✔️就业方向: 可在国家规划、行政管理、工程管理机关、高等院校、科研院所、大型企业集团或财政、金融、保险系统、统计、审计部门任职,还可在国际国内的工程咨询公司、工程投资公司、经济合作公司、房地产公司、中外合资企业、三资企业及跨国公司、涉外工程建设公司进行经营管理以及创业、置业的策划和管理工作。

✔️该专业授位专业为工商管理,授位类别为工商管理类,授位学科门类为管理学。

计算机科学与技术 ◆

✔️​通过专业学习 ,系统掌握计算机软件和硬件设计、开发及应用的高层次知识和技能,能够对计算机系统进行管理、操作和维护等工作。

​✔️就业方向: 政府部门、科研机构、大专院校、金融财贸、能源交通、企业、事业、技术和行政管理部门从事计算机软件或系统的开发、研究、教学与维护等工作。

✔️该专业授位专业为计算机科学与技术,授位类别为计算机类,授位学科门类为工学。

行政管理 ◆

✔️​通过专业学习 ,系统掌握行政管理以及其他管理的理论知识和方法,具备较高的管理、经营调研、沟通、策划、组织协调能力,能够在各级政府机关、企事业单位从事行政管理、市政管理、人事管理、社会工作、政策研究、外事交流、宣传策划、秘书等工作。

​✔️就业方向: 党政机关、事业单位、公司企业从事行政管理、人事管理、文秘宣传工作以及在科研院所从事教学、研究工作。

✔️该专业授位专业为行政管理,授位类别为公共管理类,授位学科门类为管理学。

​◆ 电子信息工程 ◆

✔️​通过专业学习 ,系统掌握行政管理以及其他管理的理论知识和方法,具备较高的管理、经营调研、沟通、策划、组织协调能力,能够在各级政府机关、企事业单位从事行政管理、市政管理、人事管理、社会工作、政策研究、外事交流、宣传策划、秘书等工作。

​✔️就业方向: 党政机关、事业单位、公司企业从事行政管理、人事管理、文秘宣传工作以及在科研院所从事教学、研究工作。

✔️该专业授位专业为行政管理,授位类别为公共管理类,授位学科门类为管理学。

​◆ 公共事业管理 ◆

✔️​通过专业学习 ,系统掌握现代管理科学等方面的基本理论知识,接受管理方法、管理人员基本素质和基本能力的培养和训练,掌握现代管理理论、技术与方法,具有规划、决策、组织和和协调方面的基本能力,能够从事公共事业单位的管理工作。

​✔️就业方向: 文化、教育、体育、卫生、环保、社会保险等公共事业单位行政管理部门从事管理工作,或到科研院所、高等学校从事教学与科研工作。

✔️该专业授位专业为行政管理,授位类别为公共管理类,授位学科门类为管理学。

​◆ 人力资源管理 ◆

✔️​通过专业学习 ,系统掌握现代人力资源管理、行政管理及经济、法律等方面的基本理论和知识,能够在各类工商企业和其他组织中从事人力资源开发与管理、行政管理等工作。

​✔️就业方向: 企事业单位及政府部门从事人力资源管理以及教学和科研方面的工作。

✔️该专业授位专业为工商管理,授位类别为工商管理类,授位学科门类为管理学。

​◆ 工程管理 ◆

✔️​通过专业学习 ,系统掌握现代管理科学的理论、方法和手段,接受工程项目管理方面的基本训练,具备从事工程项目管理的基本能力,能够在国内外工程建设领域从事项目决策和全过程管理的复合型管理人才。

​✔️就业方向: 建筑工程、工程施工和控制管理、房地产经营以及金融、宾馆、贸易等行业部门的管理工作。

✔️该专业授位专业为信息管理与信息系统,授位类别为管理科学与工程类,授位门类为管理学。

​◆ 会计学 ◆

✔️​通过专业学习 ,具备会计学、金融、经济管理和法律等方面的基础理论知识和能力,熟悉财务理论知识,能够运用计算机解决会计和财务管理实际问题,能够从事中外企业、事业单位及政府部门会计以及其他财务方面的工作。

​✔️就业方向: 各类企事业单位、会计师事务所、经济管理职能部门、金融与证券投资部门以及三资企业、外贸公司企业等经济部门与单位从事财务管理及会计工作。

✔️该专业授位专业为财务管理,授位类别为工商管理类,授位学科门类为管理学。

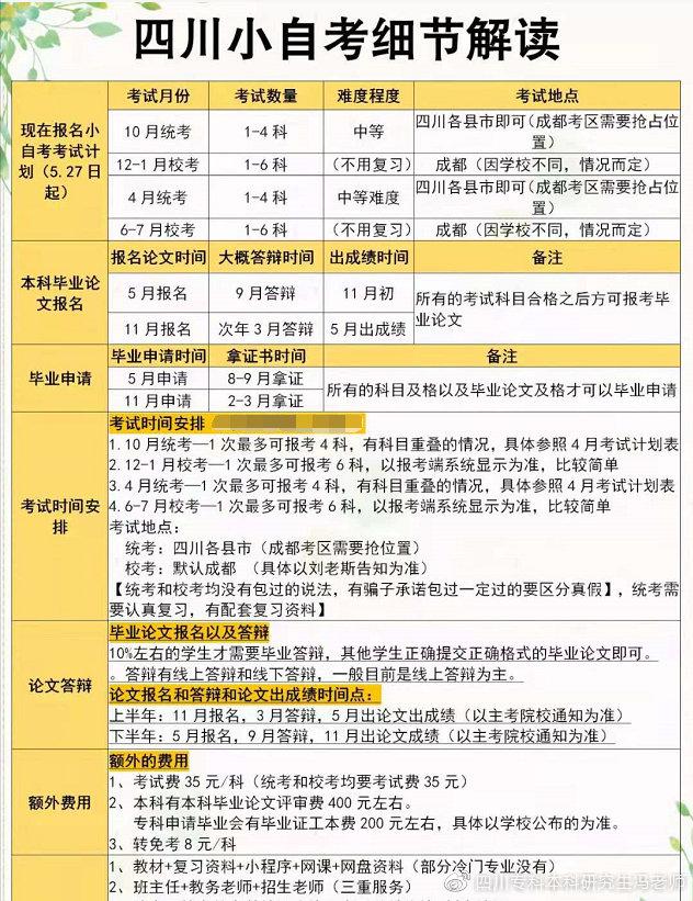
★ 四川小自考本科现在报名注册学习考试流程★

现在报名►参加2022年6-7月校考2022年10月统考 (统考的准备时间很充足!建议备战3-4门课程,争取一次考过!两次考完!)►2022年12-2023年1月校考►2023年4月统考(剩余科目)►2023年5月成绩公布(所有科目考过)报考论文►论文写作-修改-评审-答辩-通过►2023年11月申请毕业►预计2023年12月毕业预计2024年7月拿学位。

◆ 电子科技大学自考本科学士学位申请条件◆

(一)自考本科毕业生,其专业教学计划规定的考试课程总平均成绩不得低于65分 ,计算总平均成绩的课程不含体育课、毕业论文或毕业设计以及其他毕业实践环节。

(二) 四川省成人教育(自考、成教、网教)学位申请已经改革, 从之前的“四川省统一组织”改为“由各大高校自行组织”,电子科技大学自考本科英语二合格即可。 (三)毕业论文(毕业设计或其他毕业实践环节)成绩合格。

(四)自考本科学生毕业后只能申请一次学士学位。应在获得本科毕业生证书后两年内提出申请,未通过者不再补授学士学位。

▶️ 外语要求: 【下列所有考试合格时间都应在自考本科生取得学籍或考籍之后至申请学位之前】

1. 参加四川省高等教育招生考试委员会组织学位外语考试且成绩合格;

2. 参加全国公共英语等级考试三级(PETS-3)及以上级别笔试成绩合格;

3. 参加统考课程“00015英语(二)”成绩60分以上;

◆ 我校系电子科技大学官方授权校外助学点◆

​​​​

电子科技大学自考本科信息管理与信息系统丨详细解读

电子科技大学

中华人民共和国教育部,由教育部、工业和信息化部、四川省和成都市共建。位列”世界一流大学和一流学科“、“985工程”、“211工程”,入选2011计划、111计划、卓越工程师教育培养计划、国家建设高水平大学公派研究生项目、中国政府奖学金来华留学生接收院校、全国深化创新创业教育改革示范高校,两电一邮成员。是一所完整覆盖整个电子类学科,以电子信息科学技术为核心,以工为主,理工渗透,理、工、管、文、医协调发展的多科性研究型全国重点大学。

四川高等教育应用型自学考试

为了适应当前我省经济建设和社会发展的需要,充分利用高等院校雄厚的师资力量、完善的办学条件和科学的管理制度,并由国家教育考试机构组织考试,以加速培养应用型、技能型人才的一种新的高等教育形式。

四川高等教育应用型自学考试名条件

◆ 报读自考学生均免试入学;

◆ 凡有条件参加四川省教育考试院组织的自学考试的人员,均可报名;

◆报读专科:具有高中毕业文化程度(含职高、中专、技校生)或同等学历者;

◆报读独立本科(专升本):具有国民教育系列大专及以上学历毕业文凭者;

◆申请办理自考本科毕业证书时,必须交验专科毕业证书原件及学籍证明材料,无专科毕业证书不能办理本科毕业证书。

四川高等教育应用型自学考试报名资料

免试入学+2寸浅蓝底证件照电子版+身份证正反面扫描件+大专毕业证扫描件(本科毕业申请时)

电子科技大学应用型自考热门主打专业

本科(专升本)

电子信息工程 、计算机科学与技术、 信息管理与信息系统 、人力资源管理、市场营销、工商管理 、行政管理、 公共事业管理

信息管理与信息系统

专业简介:

通过专业学习,学员系统掌握现代管理科学、经济科学、信息科学技术的基本知识和技能,系统掌握信息管理学的基本理论和方法以及信息系统的分析、设计实施和运行维护技术,能够从事信息系统规划、分析、实施、管理和评价等工作。

专业面向:

国家安全、公安、信息产业等部门,以及IT和通信行业公司从事信息系统及产品的研究、设计、开发、网络、信息、数据的安全维护等工作。

课程设置:

Ⅰ:英语(二)、信息系统设计与分析(含实践)、信息政策与法规、windows及其应用(含实践)、计算机信息检索、信息咨询、信息资源建设。Ⅱ:中国近现代史纲要、马克思主义基本原理概论、高等数学(工专)、计算机网络技术、信息经济学、工程经济、信息系统开发、动态网站建设编程、数据库及其应用、办公自动化原理及应用、毕业考核(或论文\综合实践\实验\实习等)。

信息管理与信息系统科目难易度及考试安排表:

信息管理与信息小自考注册+统考成绩+自考本科毕业证

信息管理与信息系统自考统考考前备考

◆第一步基础知识 7月中旬---8月底

确定统考科目后(1-4科),教材过一遍,对应的视频课程加以理解贯通,重点难点圈起。

这种教材和视频学习大概20-30天左右,个人学习情况有所不同,需要一定的速度和效率!

有难度的章节和知识点,建议多看一遍,笔记或教材用彩色笔备注笔记,主要速度。

◆第二步巩固练习 9月初---9月底

这个时间段,就是第一轮学习的知识运用,练习刷题为主。

每科选2-3套左右的历年真题,基础差的反复多练,加深记忆。

◆第三步最后冲刺 10月1日---10月16日(考前30分钟)

前两轮的笔记总结,真题巩固,之前不会的题再练习背熟。

② 注意查收并练习,考前发的最新真题和复习资料。

应用型自学考试考试安排

1.统考(国考): 每年4月10月两次,每次可报考1-4科,考点四川任意地区,考前练习刷题为主

2.省考(校考): 每年7月12月两次,每次学校安排4-6科,考点大成都,熟悉资料难度相对简单。

3.本科英语(二)可免考 ,其余三科省考(校考)代替。以上红框是统考,其余是校考。

电子科技大学自考本科学士学位申请

(一)自考本科毕业生,其专业教学计划规定的考试课程总平均成绩不得低于65分 ,计算总平均成绩的课程不含体育课、毕业论文或毕业设计以及其他毕业实践环节。

(二) 四川省成人教育(自考、成教、网教)学位申请已经改革, 从之前的“四川省统一组织”改为“由各大高校自行组织”,电子科技大学自考本科英语二合格即可。

(三)毕业论文(毕业设计或其他毕业实践环节)成绩合格。

(四)自考本科学生毕业后只能申请一次学士学位。应在获得本科毕业生证书后两年内提出申请,未通过者不再补授学士学位。

▶️ 外语要求:

【下列所有考试合格时间都应在自考本科生取得学籍或考籍之后至申请学位之前】

1. 参加四川省高等教育招生考试委员会组织学位外语考试且成绩合格;

2. 参加全国公共英语等级考试三级(PETS-3)及以上级别笔试成绩合格;

3. 参加统考课程“00015英语(二)”成绩60分以上;

信息管理与信息系统专业考研方向

① 管理科学与工程

我国管理学门类中唯一按一级学科招生的学科,覆盖面广,包含了资源优化管理、公共工程组织与管理、不确定性决策研究和项目管理等众多研究领域,是国内外研究的热点。

② 工商管理

源于欧美国家的一种专门培养中高级职业经理人员的专业硕士学位。(专业硕士)工商管理是市场经济的产物,培养的是高素质的管理人员、职业经理人和创业者。

③ 情报学

图书情报与档案管理专业下设的二级学科,它是研究情报的产生、传递、利用规律和用现代化信息技术与手段,使情报流通过程、情报系统保持最佳效能状态的一门科学。

④ 公共管理

以公共管理学科及其他相关学科为基础的研究生教育项目公共管理专业硕士学位,在国外一些发达国家,公共管理硕士学位,工商管理硕士学位以及法律硕士学位教育已成为文科高层次职业研究生教育的三大支柱。

信息管理与信息系统自考本科对应公招(参考)

​​​​

相关问答

专科 读“ 应用电子技术 ”, 自考 本最好选哪个专业呢? - M俊...

告诉你把!工科的课程都是很难得!在校生会好点的,要是凭自己的本事说自己学习考“应用电子技术专业”那简直是天方夜谭!我就是自考“机电一体化”现...

自考专科 有网络与新媒体专业吗?

自考专科是有网络与新媒体专业的。网络与新媒体专业是基于互联网等新兴媒介形态对新闻传播行业及整个社会的的巨大推动,顺应数字信息时代发展所需,顺应移动互...

与学习 电子商务 自考本科 专业有关书籍有哪些?..._ 电子 商务_帮考网

以下是学习电子商务自考本科专业相关的一些书籍:1.《电子商务概论》(作者:王晓敏)2.《电子商务案例分析与实践》(作者:范迪)3.《电子商务平台建...

电子 科大 自考 信息管理与服务专业要考的课程有哪些?

专业代码:B071602主考学校:西南科技大学课程类别Ⅰ:英语(二)、信息系统设计与分析、信息系统设计与分析(实践)、信息政策与法规、windows及其应用...专业...

桂林 电子 科技大学 自考 有什么专业?

我是桂林电子科技大学的自考招生员,自考专科(两年)有机械制造及其自动化、通信技术、电子技术、旅游管理、室内设计。专本连读(四年)的专业有:机电一体化...

自考 大专有没有 电子 学籍?

自考大专是属于成人高等教育的一种形式,其学籍管理与普通高校有所不同。一般来说,自考大专是没有电子学籍的,主要原因是自考学员的学籍信息较为分散,不像普通...

自考 电工 电子 考试可以带计算器吗?

是否可以携带计算器参加自考电工电子考试,可能会因考试的具体要求和规定而异。一般来说,考试的组织者会在考试通知或规章制度中明确说明允许携带的物品。如果...

电子 商务 专科自考 要考哪些课程?

自考电子商务专科需要考以下的科目:课程设置及学分:本专业共设置12门课程和毕业论文(设计)1、马克思主义基本原理概论2、中国近现代史纲要(2)3、英...自考...

电子 商务 自考本科 考几门?

电子商务自考本科考试的科目包括公共基础课、专业课、实践课三大类,我们分别看一下。1、实践课程考试就是实操类的一些考试,所以学生日常多注意训练即可;2、...

电子商务 自考 大专考试科目_ 电子商务 _帮考网

电子商务概论2.电子商务技术3.电子商务应用4.电子商务管理5.电子商务法律6.电子商务营销7.电子商务安全与风险...电子商务自考大专考试科目...

标签:

相关阅读