matlab在电工电子应用 MATLAB在电气工程中的作用

小编头像

小编

管理员

发布于:2026年04月14日

97 阅读 · 0 评论

MATLAB在电气工程中的作用

MATLAB软件主要用于算法开发、数据可视化、数据分析以及数值计算的高级技术计算语言和交互式环境,主要包括MATLAB和Simulink两大部分。

当时我们的老师读研究生的时候据说两年的时间一直在学习MATLAB使用MATLAB可见MATLAB在工程学科领域的重要性。

学习MATLAB的重点内容主要是MATLAB的一些基本操作,例如常用命令,M文件,输入输出函数。MATLAB的矩阵运算。MATLAB的控制语句。绘图功能,讲到绘图功能就不得不说到MATLAB在图像识别领域中的应用。

simulink主要用于系统的建立和工程项目的仿真。里面有各种各样的库和封装可以各种各样的要求。

在电力电子技术中可以用MATLAB验证电路的原理和特性,用仿真的技术将元件的功能特性表现得更加直观。

在电机的交直流调速系统仿真中,可以建立各种电机模型,用仿真技术更直观的描述和解释电机的调速过程。

电力系统的仿真中,MATLAB扮演的主要角色是数学模型和电路模型结构的建立和分析。对电路系统的时域进行分析,相量图在其中的应用。

MATLAB还可以用于模糊控制技术,GUI等其他技术中

MATLAB在电力系统短路故障仿真分析中的应用

作者简要介绍了MATLAB / Simpowersystems在电力系统仿真分析中的应用。利用MATLAB中SIMULINK和Simpowersystems工具箱构建了一个简单的电力系统输电线路模型并进行了三相短路故障仿真分析。由仿真结果验证了MATLAB 在电力系统研究方面是一个实用而且有效的工具。掌握MATLAB / SPS的使用对电力系统研究有很大的意义。

MATLAB是由美国Mathworks公司开发的大型软件,包含了数学计算和工程仿真两个部分。在数学计算部分,它提供了强大的矩阵处理和绘图功能,在工程仿真部分,涵盖了机械工程、生物工程、信息工程、电气工程等诸多领域,其功能强大,并且正在不断地完善。

随着电力工业的发展,电力系统的规模越来越大,对电力系统运行的安全与稳定性要求越来越高,然而实现的难度却越来越大。对于大型电力系统的研究,现场进行科研实验实现的难度大且危险性大。因此,寻求一种最接近于电力系统实际运行状况的仿真工具就变得尤为重要。

现有的电力系统仿真软件主要有EMTP、SPICE、NETOMAC、PSASP、MATLAB等,他们有着各自的优缺点。比如WMTP适用于没有换流器的大型电力网络, SPICE适用于有电力电子系统的小型网络[4]。与众多的电力系统分析软件相比,MATLAB具有易学、功能强大、开放性好、高效的数据仿真分析、方便灵活且价格便宜等优点。

MATLAB提供的Simulink工具箱和SPS(Simpowersystems)模块库是针对电气系统的可视化建模仿真分析工具,两者结合能快速而准确地对普通电路以及更复杂的电气系统进行仿真计算。因此它已成为电力科研工作者和工程技术人员对电力系统进行仿真分析,优化设计和辅助分析的理想工具。

本文首先介绍了MATLAB的电力系统仿真环境Simulink与其主要使用的SPS模块库,再通过一个实例叙述用MATLAB软件进行电力系统建模仿真并进行短路故障分析的基本过程。

1 SIMULINK简介

Simulink是MATLAB进行电力系统仿真的重要平台,Simulink下的SPS则提供建模仿真所需要的各种电力模型。

Simulink以工具库的形式挂接在MALAB上,是一个对动态系统进行建模、仿真的软件包。它为用户提供了框图式建模的模型接口,可以完成对连续系统、离散系统、连续和离散混合的线性和非线性系统的建模,也支持具有多种采样速率的多速率系统动态性能的仿真与分析。

Simulink按功能分类包含Continuous(连续环节)、Discontinuous (非线性环节)、Discrete (离散环节)、Logic and Operations(逻辑与位操作)、Lookup Tables(查询表)、Math Operations(数学运算)、Ports & Subsystems(端口和子系统)、Signal Attributes(信号属性)、Signal Routing(信号路由)、Sinks(接收器)、Source(输入源)等14类模块库。随着软件的发展,其子模型库也在不断地丰富和发展。

SPS是在Simulink环境下使用的模块库,它内部的模块采用变步长积分法,可以对非线性、刚性和非连续系统进行精确的仿真,并精确地检测出断点和开关发生时刻[7]。SPS模块库涵盖了包括电路、电力电子、电力系统等电工学科中的基本元件的仿真模型。主要有Electrical Sources(电源)、Elements(元器件)、Power Electronics(电力电子)、Machines(电机库)、measurements(测量)、Application Libraries(应用库)、Extra Libraries(附加元件库)和Powergui(图形用户界面)。如图1所示。

图1 SPS模块库

在Simulink平台下搭建好系统仿真模型后,启动仿真按钮就可对所建模型进行仿真。通过示波器(Scope)模块和其他的画图模块,可以在仿真进行的同时观察仿真结果[6]。并且经过相应设置,仿真的数据结果可以存放到MATLAB的工作空间(workspace)内,可供以后的计算、分析之用。

2 仿真模型的建立

电力系统中最常见的故障就是短路。短路主要分为三相短路、两相短路、单相短路。其中三相短路出现的概率不高, 却是电力系统最危险的故障, 而最常见的故障是单相接地短路, 约占短路总故障的65%~70%。下面以一个简单的电力系统为例,建立短路故障仿真模型,并验证MATLAB在电力系统仿真中的有效性。

2.1 模型搭建

图2.1所示为一简单的供电系统电路图,现利用Simulink对其进行仿真模型的建立,再对变压器二次侧线路发生短路故障情况进行仿真分析。

图2.1 简单的供电系统电路图

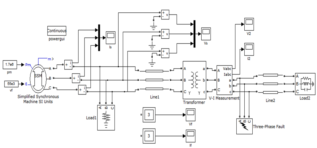
在MATLAB命令窗口输入simulink语句,在弹出的simulink窗口下新建一个mdl文件并对其进行新的命名后,就可以开始向其中拖入需要的模型进行系统建模了。根据图2.11可知,构成该系统的主要模块为发电机、输电线路、三相变压器、负载、故障元件、测量仪器。

本文拟定仿真的电力系统中,使用简化同步电机( Simplified Synchronous Machine SI Units)作为系统的发电机;分别使用三相串联RLC负载(three-phase series RLC load )和三相并联RLC负载(three-phase parallel RLC load)作为负载Load1和Load2;采用分布参数输电线元件(Distributed Parameter Line)作为输电线路;变压器为两绕组三相变压器(three-phase transformer two windings );三相短路故障发生器元件(three-Phase Fault)作为短路故障发生器。

在SPS模块库选择所需要的模块,复制到新建的mdl文件中,再将它们布置好并连接起来。搭建好的仿真电路图如图2.2所示。

图2.2 系统仿真模型

2.2 参数设置

简化同步电机:额定视在功率为200MVA,电压为2.3e5V,频率为50Hz;和简化同步电机模块输入端口相连的常数模块机械功率(Pm)为1.7e6,励磁参数设为(vf)55e3。

负载:Load1串联RLC负荷为有功功率负荷,负荷大小为15MW,Load2并联RLC容量为5MVA。三相变压器:变压器T的容量为210MVA,变比为230/13.8.高压侧额定电压为220kv。

三相短路故障发生器元件:转换状态设为[1 0];转换时间,即故障起止时间设为[0.15 0.25]。测量选项选为Fault voltages and currents,即短路点的电压与电流。

由于电力系统是带发电机的刚性系统,因此采用ode15s,或者 ode23tb算法。本文选用变步长的ode23tb,仿真时间设置为0.4秒。

3 仿真分析

3.1电网正常运行状态仿真

对三相故障发生元件不做任何设置,启动仿真按钮,结束后查看仿真波形,结果如图3的(a)~(d)所示。通过各个波形可以看出电网正常运行时,Is、Vs各相幅值大小相等,相位相差120°。由于无故障发生,因而故障发生器处于断开状态,故障点没有电流流过,所以If为0,而故障点的电压Vf则相当于加载在输电线路上的电压。

图3 正常运行时的电压电流波形

3.2 三相短路故障仿真分析

本文对三相短路故障进行仿真分析。将三相故障元件的故障相选项A、B、C相都做勾选,并选择故障相接地选项。对于两相和单相短路故障仿真只需对相应故障相做勾选即可。做好设置后,激活仿真按钮,查看仿真波形,结果如图4的(a)~(d)所示。

图4 三相短路故障时的电压电流波形

根据波形可分析得:

机端电流Is:仿真开始时,三相短路故障元件断开,电路处于稳定运行状态,机端三相电流Is按正弦变化。0.15s时故障元件闭合,系统发生三相短路故障,机端三相电流发生变化,各相波形相对原来位置有所偏移。0.25s时,故障元件断开,三相短路故障移除,机端电流恢复正弦变化。机端电压Vs:稳定运行时机端三相电压也按照正弦变化,在0.15~0.25s的三相短路故障期间,机端各相电压的幅值均有相同幅度的减小,但依然按照正弦变化。故障切除后,电压又恢复到故障前状态。故障点电流If:仿真开始时,故障元件断开,电路处于稳定运行状态,因而故障点三相电流均为0。0.15s时故障元件闭合发生三相短路故障,故障点有电流通过,故故障点的A、B、C三相电流均发生了变化,相当于输电线路上的电流。在0.25s时,故障元件断开,三相短路故障移除,故障点的电流迅速下降为零。故障点电压Vf:进入仿真时,电路属于稳定运行,三项故障电压相当于加载在输电线路上的电压。在0.15s时,故障元件闭合,由于发生了三相接地短路,故障点三相电压迅速降为0。0.25s时故障切除,电压恢复为输电线电压,并在故障刚切断的时发生暂态波动。

以上仿真结果与实际相符。改变系统中元器件等相关参数,能得到电力系统不同工况时的仿真结果,可以实现对电力系统的运行分析和故障判断。

4 结语

通过一个简单的电力系统模型,利用MATLAB进行建模仿真分析,仿真结果表明MATLAB具有强大的仿真功能。它这种模块化的建模仿真分析方法避免了繁杂冗长的编程过程,且仿真结果逼近系统实际行为,是电力系统分析的理想工具。它方便、实用、灵活的特点,为电力系统研究者提供了一个有效的研究平台。

(编自《电气技术》,作者为刘晋。)

相关问答

电气自动化专业是否需要计算机方面的知识?

MATLAB编程与工程应用、电工电子测量技术及实验、电路原理、电子技术基础、、电子系统设计与实践、工程训练、信号与系统。主要专业课程:电机及电力拖动基础...

电气自动化专业的课程具体包括哪些?

1、主要基础课程:高等数学、线性代数、概率统计、工程数学(复变函数与积分变化)、大学物理、现代工程制图、计算机基础及C程序设计语言实验、计算机基础及C程...

机电一体化专业与电气自动化专业的区别 就业方向 - 175****55...

尤其是在当下自动化装备中电的比重越来越大,并且机电越来...电气自动化专业很多课程在实际工作中都用处不大,只是一些研发单位或设计院会用。所以,...

电气自动化专业必须学英语吗 - 187****2507 的回答 - 懂得

2、主要专业课程:电机及电力拖动基础、电力电子变流技术、微机原理与接口技术、自动控制原理、过程控制及仪表、计算机网络与通信、计算机控制技术...

各位资深人士 谁明白:转行学计算机工程 应用 需要学多久,计算...

[回答]2、主要专业课程:电机及电力拖动基础、电力电子变流技术、微机原理与接口技术、自动控制原理、过程控制及仪表、计算机网络与通信、计算机控制技术...

电子 信息工程大类下都还细分那些专业啊?哪位前辈能系统的说...

基本应该是包括电子信息工程、电子科学与技术、通信工程、微电子科学与工程、光电信息科学与工程、信息工程这么几个细专业吧,这几个学科都可以归到...

西安电子科技大学 机电工程学院 怎么样?设有哪些专业? 申请方

[回答]~接下来我为大家简单介绍一下我们西安电子科技大学的机电工程学院开设的专业以及研究情况专业设置:机械设计制造及其自动化-本科、电子封装技术-本...

诸位看官!帮个忙呗!!苏州专业的自动化扬声器检测,自动化...

[回答]检测技术,系统工程,双控,自动化,测控技术与仪器东北大学,天津大学精密仪器与光电子工程学院,北京航空航天大学检测与自动化工程系上海交通大学信息...

四川大学物理科学与技术学院(核科学与工程技术学院)怎么样?设...

[回答]~接下来我为大家简单介绍一下我们四川大学的物理科学与技术学院(核科学与工程技术学院)开设的专业以及研究情况专业设置:微电子学-本科、核工程与核...

可以用Python编程语言做哪些神奇好玩的事情?

Python作为一种应用极为广泛的语言,几乎在任何领域都能派上用场。想做Web有Flask/Django/Tornado;想做分布式有Celery;想做手机App有Kivy;想做数据分析有Pand.....

标签:

相关阅读