电子元器件模拟应用 干货|电源工程师必备求生技能——经典20种模拟电路

小编头像

小编

管理员

发布于:2025年05月05日

100 阅读 · 0 评论

干货|电源工程师必备求生技能——经典20种模拟电路

初级层次 是熟练记住这二十个电路,清楚这二十个电路的作用。只要是学习自动化、电子等电控类专业的人士都应该且能够记住这二十个基本模拟电路。

中级层次是能分析这二十个电路中的关键元器件的作用,每个元器件出现故障时电路的功能受到什么影响,测量时参数的变化规律,掌握对故障元器件的处理方法;定性分析电路信号的流向,相位变化;定性分析信号波形的变化过程;定性了解电路输入输出阻抗的大小,信号与阻抗的关系。有了这些电路知识,您极有可能成长为电子产品和工业控制设备的出色的维修维护技师。

高级层次是能定量计算这二十个电路的输入输出阻抗、输出信号与输入信号的比值、电路中信号电流或电压与电路参数的关系、电路中信号的幅度与频率关系特性、相位与频率关系特性、电路中元器件参数的选择等。达到高级层次后,只要您愿意,受人尊敬的高薪职业——电子产品和工业控制设备的开发设计工程师将是您的首选职业。

一、桥式整流电路

注意要点:

1、二极管的单向导电性:

二极管的PN结加正向电压,处于导通状态;加反向电压,处于截止状态。

伏安特性曲线:

理想开关模型和恒压降模型:

理想模型指的是在二极管正向偏置时,其管压降为0,而当其反向偏置时,认为它的电阻为无穷大,电流为零.就是截止。恒压降模型是说当二极管导通以后,其管压降为恒定值,硅管为0.7V,锗管0.5V。

2、桥式整流电流流向过程:

当u2是正半周期时,二极管Vd1和Vd2导通;而夺极管Vd3和Vd4截止,负载RL是的电流是自上而下流过负载,负载上得到了与u 2正半周期相同的电压;在u 2的负半周,u 2的实际极性是下正上负,二极管Vd3和Vd4导通而Vd1和Vd2截止,负载RL上的电流仍是自上而下流过负载,负载上得到了与u 2正半周期相同的电压。

3、计算:

Vo, Io,二极管反向电压:

Uo=0.9U2, Io=0.9U 2/RL,URM=√2 U 2

二、电源滤波器

注意要点:

1、电源滤波的过程分析:

电源滤波是在负载RL两端并联一只较大容量的电容器。由于电容两端电压不能突变,因而负载两端的电压也不会突变,使输出电压得以平滑,达到滤波的目的。

波形形成过程:

输出端接负载RL时,当电源供电时,向负载提供电流的同时也向电容C充电,充电时间常数为τ充=(Ri∥RLC)≈RiC,一般Ri〈〈RL,忽略Ri压降的影响,电容上电压将随u 2迅速上升,当ωt=ωt1时,有u 2=u 0,此后u 2低于u 0,所有二极管截止,这时电容C通过RL放电,放电时间常数为RLC,放电时间慢,u 0变化平缓。当ωt=ωt2时,u 2=u 0, ωt2后u 2又变化到比u 0大,又开始充电过程,u 0迅速上升。ωt=ωt3时有u 2=u 0,ωt3后,电容通过RL放电。如此反复,周期性充放电。由于电容C的储能作用,RL上的电压波动大大减小了。电容滤波适合于电流变化不大的场合。LC滤波电路适用于电流较大,要求电压脉动较小的场合。

2、计算:

滤波电容的容量和耐压值选择

电容滤波整流电路输出电压Uo在√2U 2~0.9U 2之间,输出电压的平均值取决于放电时间常数的大小。

电容容量RLC≧(3~5)T/2其中T为交流电源电压的周期。实际中,经常进一步近似为Uo≈1.2U2整流管的最大反向峰值电压URM=√2U 2,每个二极管的平均电流是负载电流的一半。

三、信号滤波器

注意要点:

1、信号滤波器的作用:

把输入信号中不需要的信号成分衰减到足够小的程度,但同时必须让有用信号顺利通过。

与电源滤波器的区别和相同点:

两者区别为:信号滤波器用来过滤信号,其通带是一定的频率范围,而电源滤波器则是用来滤除交流成分,使直流通过,从而保持输出电压稳定;交流电源则是只允许某一特定的频率通过。

相同点:都是用电路的幅频特性来工作。

2、LC 串联和并联电路的阻抗计算:

串联时,电路阻抗为Z=R+j(XL-XC)=R+j(ωL-1/ωC);

并联时电路阻抗为Z=1/jωC∥(R+jωL)=

考滤到实际中,常有R<<ωL,所以有Z≈

幅频关系和相频关系曲线:

3、画出通频带曲线:

计算谐振频率:fo=1/2π√LC

四、微分和积分电路

注意要点:

1、电路的作用,与滤波器的区别和相同点;

2、微分和积分电路电压变化过程分析,画出电压变化波形图;

3、计算:时间常数,电压变化方程,电阻和电容参数的选择。

五、共射极放大电路

注意要点:

1、三极管的结构、三极管各极电流关系、特性曲线、放大条件;

2、元器件的作用、电路的用途、电压放大倍数、输入和输出的信号电压相位关系、交流和直流等效电路图;

3、静态工作点的计算、电压放大倍数的计算。

六、分压偏置式共射极放大电路

注意要点:

1、元器件的作用、电路的用途、电压放大倍数、输入和输出的信号电压相位关系、交流和直流等效电路图;

2、电流串联负反馈过程的分析,负反馈对电路参数的影响;

3、静态工作点的计算、电压放大倍数的计算;

4、受控源等效电路分析。

七、共集电极放大电路(射极跟随器)

注意要点:

1、元器件的作用、电路的用途、电压放大倍数、输入和输出的信号电压相位关系、交流和直流等效电路图,电路的输入和输出阻抗特点;

2、电流串联负反馈过程的分析,负反馈对电路参数的影响;

3、静态工作点的计算、电压放大倍数的计算。

八、电路反馈框图

注意要点:

1、反馈的概念,正负反馈及其判断方法、并联反馈和串联反馈及其判断方法、电流反馈和电压反馈及其判断方法;

2、带负反馈电路的放大增益;

3、负反馈对电路的放大增益、通频带、增益的稳定性、失真、输入和输出电阻的影响。

九、二极管稳压电路

注意要点:

1、稳压二极管的特性曲线;

2、稳压二极管应用注意事项;

3、稳压过程分析。

十、串联稳压电源

注意要点:

1、串联稳压电源的组成框图;

2、每个元器件的作用;稳压过程分析;

3、输出电压计算。

十一、差分放大电路

注意要点:

1、电路各元器件的作用,电路的用途、电路的特点;

2、电路的工作原理分析。如何放大差模信号而抑制共模信号;

3、电路的单端输入和双端输入,单端输出和双端输出工作方式。

十二、场效应管放大电路

注意要点:

1、场效应管的分类,特点,结构,转移特性和输出特性曲线;

2、场效应放大电路的特点;

3、场效应放大电路的应用场合。

十三、选频(带通)放大电路

注意要点:

1、每个元器件的作用,选频放大电路的特点,电路的作用;

2、特征频率的计算,选频元件参数的选择;

3、幅频特性曲线。

十四、 运算放大电路

注意要点:

1、理想运算放大器的概念,运放的输入端虚拟短路,运放的输入端的虚拟断路;

2、反相输入方式的运放电路的主要用途,输入电压与输出电压信号的相位关系;

3、同相输入方式下的增益表达,输入阻抗,输出阻抗。

十五、差分输入运算放大电路

注意要点:

1、差分输入运算放大电路的的特点,用途;

2、输出信号电压与输入信号电压的关系式。

十六、电压比较电路

注意要点:

1、电压比较器的作用,工作过程;

2、比较器的输入-输出特性曲线图;

3、如何构成迟滞比较器。

十七、RC振荡电路

注意要点:

1、振荡电路的组成,作用,起振的相位条件,起振和平衡幅度条件;

2、RC电路阻抗与频率的关系曲线,相位与频率的关系曲线;

3、RC振荡电路的相位条件分析,振荡频率,如何选择元器件。

十八、LC振荡电路

注意要点:

1、振荡相位条件分析;

2、直流等效电路图和交流等效电路图;

3、振荡频率计算。

十九、石英晶体振荡电路

注意要点:

1、石英晶体的特点,石英晶体的等效电路,石英晶体的特性曲;

2、石英晶体振动器的特点;

3、石英晶体振动器的振荡频率。

二十、功率放大电路

注意要点:

1、乙类功率放大器的工作过程以及交越失真;

2、复合三极管的复合规则;

3、甲乙类功率放大器的工作原理,自举过程,甲类功率放大器,甲乙类功率放大器的特点。

电气必备20个经典模拟电路,不同层级人员不同要求,建议收藏

初级层次 是熟练记住这二十个电路,清楚这二十个电路的作用。只要是学习自动化、电子等电控类专业的人士都应该且能够记住这二十个基本模拟电路。

中级层次 是能分析这二十个电路中的关键元器件的作用,每个元器件出现故障时电路的功能受到什么影响,测量时参数的变化规律,掌握对故障元器件的处理方法;定性分析电路信号的流向,相位变化;定性分析信号波形的变化过程;定性了解电路输入输出阻抗的大小,信号与阻抗的关系。有了这些电路知识,极有可能成长为电子产品和工业控制设备的出色的维修维护技师。

高级层次 是能定量计算这二十个电路的输入输出阻抗、输出信号与输入信号的比值、电路中信号电流或电压与电路参数的关系、电路中信号的幅度与频率关系特性、相位与频率关系特性、电路中元器件参数的选择等。达到高级层次后,电子产品和工业控制设备的开发设计工程师将是的首选职业。

电路一:桥式整流电路

注意要点:

①二极管的单向导电性:

二极管的PN结加正向电压,处于导通状态;加反向电压,处于截止状态。

▲伏安特性曲线

理想开关模型和恒压降模型:

理想模型指的是在二极管正向偏置时,其管压降为0,而当其反向偏置时,认为它的电阻为无穷大,电流为零.就是截止。恒压降模型是说当二极管导通以后,其管压降为恒定值,硅管为0.7V,锗管0.5V。

②桥式整流电流流向过程:

当u2是正半周期时,二极管Vd1和Vd2导通;而夺极管Vd3和Vd4截止,负载RL是的电流是自上而下流过负载,负载上得到了与u 2正半周期相同的电压;在u 2的负半周,u 2的实际极性是下正上负,二极管Vd3和Vd4导通而Vd1和Vd2截止,负载RL上的电流仍是自上而下流过负载,负载上得到了与u 2正半周期相同的电压。

③计算:

Vo, Io,二极管反向电压:

Uo=0.9U2, Io=0.9U 2/RL,URM=√2 U 2

电路2:电源滤波器

▲电源滤波器

注意要点:

①电源滤波的过程分析:

电源滤波是在负载RL两端并联一只较大容量的电容器。由于电容两端电压不能突变,因而负载两端的电压也不会突变,使输出电压得以平滑,达到滤波的目的。

波形形成过程:

输出端接负载RL时,当电源供电时,向负载提供电流的同时也向电容C充电,充电时间常数为τ充=(Ri∥RLC)≈RiC,一般Ri〈〈RL,忽略Ri压降的影响,电容上电压将随u 2迅速上升,当ωt=ωt1时,有u 2=u 0,此后u 2低于u 0,所有二极管截止,这时电容C通过RL放电,放电时间常数为RLC,放电时间慢,u 0变化平缓。

当ωt=ωt2时,u 2=u 0, ωt2后u 2又变化到比u 0大,又开始充电过程,u 0迅速上升。ωt=ωt3时有u 2=u 0,ωt3后,电容通过RL放电。如此反复,周期性充放电。由于电容C的储能作用,RL上的电压波动大大减小了。电容滤波适合于电流变化不大的场合。LC滤波电路适用于电流较大,要求电压脉动较小的场合。

②计算:

滤波电容的容量和耐压值选择

电容滤波整流电路输出电压Uo在√2U 2~0.9U 2之间,输出电压的平均值取决于放电时间常数的大小。

电容容量RLC≧(3~5)T/2其中T为交流电源电压的周期。实际中,经常进一步近似为Uo≈1.2U2整流管的最大反向峰值电压URM=√2U 2,每个二极管的平均电流是负载电流的一半。

电路三:信号滤波器

▲信号滤波器

注意要点:

①信号滤波器的作用:

把输入信号中不需要的信号成分衰减到足够小的程度,但同时必须让有用信号顺利通过。

与电源滤波器的区别和相同点:

两者区别为:信号滤波器用来过滤信号,其通带是一定的频率范围,而电源滤波器则是用来滤除交流成分,使直流通过,从而保持输出电压稳定;交流电源则是只允许某一特定的频率通过。

相同点: 都是用电路的幅频特性来工作。

②LC 串联和并联电路的阻抗计算:

串联时,电路阻抗为Z=R+j(XL-XC)=R+j(ωL-1/ωC);

并联时电路阻抗为Z=1/jωC∥(R+jωL)=

考滤到实际中,常有R<<ωL,所以有Z≈

▲幅频关系和相频关系曲线

③画出通频带曲线:

计算谐振频率:fo=1/2π√LC

电路四:

/

微分和积分电路

▲微分和积分电路

注意要点:

①电路的作用,与滤波器的区别和相同点;

②微分和积分电路电压变化过程分析,画出电压变化波形图;

③计算:时间常数,电压变化方程,电阻和电容参数的选择

电路五:

/

共射极放大电路

▲共射极放大电路

注意要点:

①三极管的结构、三极管各极电流关系、特性曲线、放大条件;

②元器件的作用、电路的用途、电压放大倍数、输入和输出的信号电压相位关系、交流和直流等效电路图;

③静态工作点的计算、电压放大倍数的计算。

电路六:

/

分压偏置式共射极放大电路

▲分压偏置式共射极放大电路

注意要点:

①元器件的作用、电路的用途、电压放大倍数、输入和输出的信号电压相位关系、交流和直流等效电路图;

②电流串联负反馈过程的分析,负反馈对电路参数的影响;

③静态工作点的计算、电压放大倍数的计算;

④受控源等效电路分析。

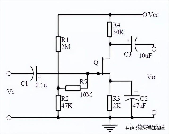
电路七:共集电极放大电路(射极跟随器)

▲共集电极放大电路(射极跟随器)

▲共集电极放大电路(射极跟随器)

注意要点:

①元器件的作用、电路的用途、电压放大倍数、输入和输出的信号电压相位关系、交流和直流等效电路图,电路的输入和输出阻抗特点;

②电流串联负反馈过程的分析,负反馈对电路参数的影响;

③静态工作点的计算、电压放大倍数的计算。

电路八:电路反馈框图

注意要点:

①反馈的概念,正负反馈及其判断方法、并联反馈和串联反馈及其判断方法、电流反馈和电压反馈及其判断方法;

②带负反馈电路的放大增益;

③负反馈对电路的放大增益、通频带、增益的稳定性、失真、输入和输出电阻的影响。

电路九:二极管稳压电路

▲二极管稳压电路

注意要点:

①稳压二极管的特性曲线;

②稳压二极管应用注意事项;

③稳压过程分析。

电路十:串联稳压电源

▲串联稳压电路

注意要点:

①串联稳压电源的组成框图;

②每个元器件的作用;稳压过程分析;

③输出电压计算。

电路十一:差分放大电路

注意要点:

①电路各元器件的作用,电路的用途、电路的特点;

②电路的工作原理分析。如何放大差模信号而抑制共模信号;

③电路的单端输入和双端输入,单端输出和双端输出工作方式

电路十二:场效应管放大电路

▲场效应管放大电路

注意要点:

①场效应管的分类,特点,结构,转移特性和输出特性曲线;

②场效应放大电路的特点;

③场效应放大电路的应用场合

电路十三:选频(带通)放大电路

▲选频(带通)放大电路

注意要点:

①每个元器件的作用,选频放大电路的特点,电路的作用;

②特征频率的计算,选频元件参数的选择;

③幅频特性曲线

电路十四:运算放大电路

注意要点:

①理想运算放大器的概念,运放的输入端虚拟短路,运放的输入端的虚拟断路;

②反相输入方式的运放电路的主要用途,输入电压与输出电压信号的相位关系;

③同相输入方式下的增益表达,输入阻抗,输出阻抗。

电路十五:差分输入运算放大电路

注意要点:

①差分输入运算放大电路的的特点,用途;

②输出信号电压与输入信号电压的关系式。

电路十六:电压比较电路

注意要点:

①电压比较器的作用,工作过程;

②比较器的输入-输出特性曲线图;

③如何构成迟滞比较器。

电路十七:RC振荡电路

注意要点:

①振荡电路的组成,作用,起振的相位条件,起振和平衡幅度条件;

②RC电路阻抗与频率的关系曲线,相位与频率的关系曲线;

③RC振荡电路的相位条件分析,振荡频率,如何选择元器件。

电路十八:LC振荡电路

注意要点:

①振荡相位条件分析;

②直流等效电路图和交流等效电路图;

③振荡频率计算。

电路十九:石英晶体振荡电路

注意要点:

①石英晶体的特点,石英晶体的等效电路,石英晶体的特性曲;

②石英晶体振动器的特点;

③石英晶体振动器的振荡频率。

电路二十:功率放大电路

注意要点:

①乙类功率放大器的工作过程以及交越失真;

②复合三极管的复合规则;

③甲乙类功率放大器的工作原理,自举过程,甲类功率放大器,甲乙类功率放大器的特点。

(来源:网络,版权归原作者所有,侵删)

100G电工入门资料

相关问答

solidworks2018怎么把装配零件 模拟 ?

在SolidWorks2018中,您可以通过以下步骤来进行装配零件的模拟:1.打开SolidWorks2018软件,打开您的装配件文件。2.点击“仿真”选项卡,选择“新建仿真研...

传感器属于 模拟 器件吗?

属于。模拟器件包括电阻、电容、电感、二极管、三极管、模拟放大器、D/A、A/D、模拟信号调节器、集成稳压电路、传感器、音视频电路等等。(D/A、A/D也可以归...

有没有电气仿真软件?

如果只是中学阶段使用,我推荐三款电路仿真软件。1.Edison匈牙利DesighSoft公司出品,早期3.0有破解版,但是网上找不到了,现在的windows系统也不支持了。可...

plc有哪些软元件用于编程?

计数器可分为普通计数器、双向计数器、高速计数器3类。7.数据寄存器(D)数据寄存器用来存储PLC进行输入输出处理、模拟量控制、位置量控制时的数据和参数。FX...

proteus中蜂鸣器的元件名?

在Proteus中,蜂鸣器的元件名为"Buzzer"。蜂鸣器是一种能够产生声音的电子元件,常用于警报、提醒和音乐播放等应用中。在Proteus软件中,可以通过添加"Buz...

(2011•广州 模拟 )加工一批零件,甲独做12小时完成,乙独做13...

[最佳回答]甲的工作效率:1÷12=2;乙的工作效率是:1÷13=3;1÷(2+3),=1÷5,=15(小时);答:两人合作15小时完成.故选:C.甲的工作效率:1÷12=2;乙的工作效率是:1...

(2012•剑川县 模拟 )李师傅加工同样多的零件,由原来的半小时...

[最佳回答]半小时=30分钟;(120-130)÷130,=160÷130,=50%;50%=50%;故答案为:正确.

有没有一种软件可以 模拟 塑料从模具挤出来的实际形状?

Moldflow注塑模拟软件,对复杂零件的模具设计很有帮助。可以模拟充填,温度分布,排气等,当然需要一定的经验。Moldflow注塑模拟软件,对复杂零件的模具设计很有...

霍尔传感器的实际 应用 ?

霍尔传感器的应用:1、霍尔传感器在汽车工业上的应用霍尔传感器技术在汽车工业中有着广泛的应用,包括动力、车身控制、牵引力控制以及防抱死制动系统。为了满...

通过怎样的电路或 元器件 模拟 音频信号转变成数字音频信号?它的逆过程又是怎样转变?

将数字信号变换成音频信号的过程称为:数模转换(D/A转换)将音频信号逆变换成对应的数字信号的过程称为:模数转换(A/D转换)用于实现这种功能的设备叫:模数转...

标签:

相关阅读