电子气动系统的应用 十大行业气动设备 120个典型气动系统应用实例

小编头像

小编

管理员

发布于:2025年05月06日

194 阅读 · 0 评论

十大行业气动设备 120个典型气动系统应用实例

气动系统典型应用120例

十大行业 气动设备 120个典型气动系统应用实例

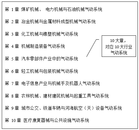
按照主机功能结构、气动系统原理和系统技术特点的体系,详细介绍了煤矿机械、电力机械与石油机械,冶金机械与金属材料成型机械,化工机械与橡塑机械,机械制造装备(机床与数控加工中心、工装夹具与功能部件),汽车零部件产业,轻工机械与包装机械,电子信息产业与机械手及机器人,农林机械、建材建筑机械与起重工具,城市公交、铁道车辆与河海航空(天)设备,医疗康复器械与公共设施等120个气动系统典型应用实例。旨在为气动液压技术工作者,正确合理地对气动系统进行设计制造、安装调试、运转维护及故障诊断排除,减少或避免工作中的失误,提高工作效率,提高各类气动机械设备及装置的工作品质、技术经济性能和使用效益等提供参考资料。

全书选材集中于近几年国内外各行业气动机械设备的传动与控制系统资料,突出体现新设备、新元件、新系统、新技术、新结构;气动系统原理图全部采用现行国标GB/T 786.1—2009进行绘制;全书叙述和表达,深入详细,图文并茂,新颖翔实,便于读者自学及触类旁通。

图书基本信息

书 名: 气动系统典型应用120例

作 者:张利平 编著

I S B N 978-7-122-34701-5

出 版 社:化学工业出版社

图书分类:机械/液压气动

页 数:278页

图书特色

1 涵盖十大行业气动设备,内容丰富详细

内容涵盖了多个行业常用的气动系统设备,举一反三,注重实践应用。

2 120个典型气动应用实例详解

书中实例均从主机功能结构气动系统原理控制系统系统技术特点 等多方面进行实用讲解与总结。

3 突出体现新设备、新元件、新系统、新技术、新结构

金粉商城热门图书排行

☞金粉最爱图书排行

☞机械图书排行

☞生产管理排行

☞设计软件排行

欢迎加入金粉商城,机械人专享的商城

气动技术应用的现状

大家好,我是宗风,今天给跟大家聊一聊气动技术的现状,其实人们利用空气的能量完成各种工作的历史可以追溯到远古,但作为气动技术应用的雏形,大约开始于1776年John Wilkinson发明能产生1atm左右压力的空气压缩机。1880年,人们第一次利用气缸做成气动制动装置,将它成功地用到火车的制动上。20世纪30年代初,气动技术成功地应用于自动门的开闭及各种机械的辅助动作上。进入到60年代,尤其是70年代初,随着工业机械化和自动化的发展,气动技术才广泛应用在生产自动化的各个领域,形成现代气动技术。

下面是一些常见的应用领域

气动的应用

1.汽车制造行业

现代汽车制造工厂的生产线,尤其是主要工艺的焊接生产线,几乎无一例外地采用了气动技术。例如:利用自动冲压机,把按尺寸切断的钢板冲压成车顶、底盘、车门、发动机仓盖等多种板形零件;利用大量吸着(真空吸盘)、夹持(气爪)及搬送(各类气缸)用气动元件,将它们传送到指定工位,进行定位和夹紧。机器人令点焊机焊头快速接近、减速软着陆于焊点后,进行变压力控制点焊。这需要采用抗(焊渣)飞溅、抗磁场、抗振动、大夹持力等各种特殊要求的气缸及相应的控制系统。需要耐焊渣的难燃性接头及连接管。高频率的点焊,输出力的准确控制(根据工件的材质、厚度、重叠层数等要自动调节压力)和整个工序过程的高度自动化,堪称是最具代表性的气动技术应用之一。搬送装置中使用的高速气缸(最大速度可达3m/s)、复合控制阀的比例控制技术,代表了当今气动技术的新发展。

组装的车身经充分清洗后,进行底漆喷涂、中层漆喷涂、面漆喷涂和3~4次烤漆作业。这个过程需在无尘烤漆房中进行。喷漆中使用的气动系统,需采用适应多种涂料颜色变化的喷涂阀,适应无油、无污染(洁净型)、防爆、耐溶剂的环境,还需远程控制、比例控制的各种电磁阀、流量开关、软管等气动元件。在发动机、变速箱等动力部件和其他零部件的加工、输送和自动组装工作中,大量使用了气动技术。需使用串行传送系统读取各传感器发出的信号和对多个电磁阀进行串行控制,以提高自动化水平。加工过程中的冷却处理,需使用冷却液用阀及耐水性强的气缸。为了环保节能,可使用不用更换滤芯的工业过滤器,使用节能型喷嘴、冷却液喷嘴和喷枪进行加工后的清洗、吹扫;使用压力开关、流量开关等进行合理的压力管理和流量管理。

2.电子、半导体制造行业

在彩电、冰箱等家用电器产品的装配生产线上,在半导体芯片、印制电路等各种电子产品的装配流水线上,不仅可以看到各种大小不一、形状不同的气缸、气爪,还可以看到许多灵巧的真空吸盘将一般气爪很难抓起的显像管、纸箱等物品轻轻地吸住,运送到指定位置在半导体、液晶产品的制作过程(如保护膜处理、洗净、晶片平坦化及晶片搬送等)中,伴随着图形尺寸的微细化,要求稳定提供低露点(大气压露点达一20-70℃,相当于饱和水蒸气密度大约是1.07~0.01g/m3)、低发尘(0.lum以上的粒子在1个以下)的洁净空气系统。

为了得到低露点,需使用各种干燥器的组合。为了得到低发尘,必须使用多级过滤器的组合。为了得到稳定的压力,需使用洁净型减压阀。为了控制超洁净压缩空气的通断,需使用超洁净型气控阀。为了调节流量大小,需使用洁净型节流阀。管路连接需使用洁净型管接头及管子。为了压力管理及流量管理,需使用洁净型压力开关及流量开关。洁净空气系统也可作为气浮滑台和气浮轴承的供气系统。加上温度控制器,在一定温度设定范围(如0~10℃)、达到一定控制精度(如±1℃),便可提高位置控制精度。在半导体制作过程中,蚀刻装置、溅镀装置、离子注入装置和CVD(化学气相沉积)装置都普遍地在真空室(绝对压力为1×10-6Pa左右)内,对晶片和LCD(液晶基板)进行处理。用干燥泵从真空室抽出空气,使真空室内压力更低的排气管路,以及向真空室供给大气压力的供气管路上所使用的高真空阀、减压阀等气动元件,都要求不泄漏(外泄漏应小于10-11Pa·m3/s)、洁净、抗蚀,且使用时不会生成任何污染物。

电子行业

为了提高晶片及液晶基板上薄膜形成时的厚度均匀性,防止晶片凹蚀,清除生成物,应对晶片及液晶基板进行温度控制。为了提高晶片及印制板上膜厚的均匀性,应对显像液、抗蚀液进行温控。为了使晶片及液晶基板的洗净度一定,应对洗净液进行温控。这些温控都需使用温控器。温度控制范围(-20~90℃)及温度控制精度(±0.01~±1℃)有多种,可供选用。

在真空室内对晶片等进行搬送时,必须是洁净搬送,即要求发尘少,故应选用洁净型气缸和洁净规格的电动执行器。洁净型无杆气缸的滑台与缸筒不接触,故不存在滑动引起的发尘。晶片搬送系统对加速度有十分严格的要求,故应选用平稳加减速(5m/s2以内)的SIN(正弦)气缸。这种气缸具有特殊的加减速机能,可以平稳地将盛满水的水杯从A点送到B点,保证水不溢出。使用这种气缸,在保持生产率高(因缸速可达500mm/s)的同时,仍可消除始动及行程末端存在的冲击。

3.机床行业

在各行各业都广泛使用的通用机床和专业机床上,大量采用了气动控制系统。为配合这些控制系统的需要,设计出品种繁多、要求各异的各类气动元件。如用高速气缸(速度可达3m/s)快速开闭数控机床的门,其缓冲能力是普通气缸的10~20倍,故关门时无冲击。使用能平稳传送(加速度可低至0.25m/s2)、且定位精度高(重复定位精度可达±0.01mm)的电动执行器。利用集中润滑单元,可进行多点润滑,供给稳定的微雾,且润滑油消耗少。使用冷却液冷却刀具及加工件、清除切削末的场合,可使用耗电省(0.35W)、寿命长、使用压力高(可达1.6MPa)的冷却液用阀对冷却液进行控制。

机床行业

在冷却液的氛围中,可使用耐水性强的气缸。为符合环保要求,可使用不用更换滤芯的工业过滤器对冷却液进行过滤。为了抓起、夹持处于不同工作环境、具有不同形状的工件,可提供不同品种规格的气爪和真空吸盘,组成各种形式的气动机械手。利用气动位置传感器,可检测出工件的加工精度(能检出0.01~0.5mm的间隙)。

4.食品饮料行业

食品中的“细菌”和“异物混入”问题,已逐渐引起社会各界的广泛关注。因此,需经常对产品实施安全检查,设备每天至少清洗一次。应用于此环境中的SMC公司产品,在材质、形状、构造、润滑剂方面,都采取了与一般产品不同的设计。可在强喷溅、高温、低温、高速及高频等恶劣条件下使用,以确保生产出安全、高品质的食品。典型的食品制作过程如图1-2所示。在该制作过程中,放入原材料需使用控制食品量的电磁阀。制作灌装食品的容器PET(聚对苯二甲酸乙二酯)瓶,需使用一些高压气动元件。在包装工序中,为防止贴标签时失误,需使用静电消除器消除静电。在产品检查时,查出不良品,需使用响应快的阀,控制适当的气爪、气缸将不良品快速推出传送带。在捆包装箱作业时,需使用各种真空吸盘及各类气缸等。

食品

食品机械中,经常要使用耐水性强的不锈钢气缸和卫生级气缸,这种气缸比普通型防水气缸的耐水能力增大约5倍。对米、茶叶、豆类等食品进行品质监别的气动色选机,需使用高频阀(最高频率可达1000Hz)以极快速度吹除不良品。此外,还有对大葱、葱头之类的蔬莱进行剥皮的气动剥皮机。

5.生命科学领域

在生命科学领域,如制药、医疗器械领域的相关设备、医疗设备领域(如医疗检查、牙科治疗及灭菌设备等)、一般分析领域、环境分析领域(如环境分析仪用于检查大气及水的品质)。

血液分析仪

在生物工程分析领域,气动元件的应用越来越多,对气动元件的要求也越来越高。例如:使用液体隔膜泵供应多种液体的工作介质;对工作介质的过滤精度要求极高的过滤器;用温控器对冷库进行精密温度控制;用干燥器对工作介质除湿;对氧气、空气、氮气等多种气体进行压力控制(比例控制)的减压阀(比例阀);能检测多种流体的压力、流量和温度的各类传感器;适合多种流体(包括蒸汽)、不同压力、温度(可达200℃)的各类洁净型管接头及连接管子,具有8通口的转阀用来控制多通道;适合化学液、氧气、蒸汽(灭菌)专用的电磁阀,有时需使用超小型电磁阀及防爆型电磁阀;搬送用的各种气动执行器、电动执行器及气爪等。

6.生产自动化的实现

20世纪60年代,气动技术主要用于比较繁重的作业领域作为辅助传动。现在,在工业生产的各个领域,为了保证产品质量的均一性,为了能减轻单调或繁重的体力劳动、提高生产效率,为了降低成本,都已广泛使用了气动技术。在缝纫机、自行车、手表、洗衣机、自动和半自动机床等许多行业的零件加工和组装生产线上,工件的搬运、转位、定位、夹紧、进给、装卸、装配、清洗、检测等许多工序中都使用气动技术。气动木工机械可完成挂胶、压合、切割、创光、开槽、打桦、组装等许多作业。自动喷气织布机、自动清洗机、冶金机械、印刷机械、建筑机械、农业机械、制鞋机械、塑料制品生产线、人造革生产线、玻璃制品加工线等许多场合,都大量使用了气动技术。

7.包装自动化的实现

气动技术还广泛应用于化肥、化工、粮食、食品、药品等许多行业,实现粉状、粒状、块状物料的自动计量包装。用于烟草工业的自动卷烟和自动包装等许多工序。用于对粘稠液体(如油漆、油墨、化妆品、牙膏等)、有毒气体(如煤气等)的自动计量灌装。由上面所举例子可见,气动技术在各行各业已得到广泛的应用。

好了,今天就给大家分享到这里,伙伴门,看了此篇文章,你们觉得说得有道理吗?或者你还有哪些不同的意见了呢?欢迎在下面评论处分享自己的观点和留言!也可以转发到朋友圈看看他们的观点如何?

相关问答

空压机如何 应用于 电子 行业 - 萝卜有脾气 的回答 - 懂得

看应用在那方面,一般电子厂都需要电能转换为动能百度地图本数据来源于百度地图,最终结果以百度地图最新数据为准。空压机是生产压缩空气的设备,压...

什么是 电子气动 ?

电子气动换挡装置是利用电子装置取代机械换挡杆及其与变速机构间的连接,并通过电磁阀及气动伺服阀汽缸来执行。它不仅能明显地简化汽车操纵,而且能实现最佳的...

气动 声学 应用 前景?

应用前景不错,气动声学专业就业方向本专业学生毕业后可从事音频工程、建筑声学、噪声控制、光声信息处理、声电子器件、超声医疗仪器、IT行业,音频工程、超...

气动 过滤器的作用?

气动过滤器(AirFilter)是指空气过滤装置,一般用于洁净车间,洁净厂房,洁净手术室、实验室及洁净室,或者用于电子机械通信设备等的防尘。一般有初效过滤器,...气...

电子气动系统 中的单向节流阀的作用是什么?如何调节气体压力?

单向节流就是单一方向有调节作用,反向是通路,比如接到气缸一头,可以控制伸出的快慢,收回时是控制不了的,所以单向节流阀一般是两个配合气缸使用。调压需...

排气 电子 阀门和 气动 阀门哪个好

[最佳回答]电子阀匹配原厂发动机的废气。对于保时捷这样的车型,需要达到一定的速度和模式才能完全打开气门。缺点是阀门不能随意开启或关闭;不知道楼主说的气...

气动 冲床的好处有哪些?

气动冲床:气动冲床利用压缩机产生的高压气体,通过管道将压缩气体输送至电磁阀,通过脚踏开关来控制电磁阀的动作来控制气缸的工作和返回,从而达到冲孔的目的。...

气动 改装是什么意思_车坛

气动改装指的是通过气压来控制车身高度的一种避震器,其工作原理就是通过控制气压来改变车身高低,包括弹性橡胶气囊减震器、气压控制系统、后备箱储...

改dgm 气动 避震的优缺点?

优点:气动避震由橡胶气囊减震器、气压控制系统、储气罐和电子控制系统组成,其主要的工作原理就是通过控制气压来改变车身高度。由于气动避震能够通过电子控制...

埃安sp可以放电吗?

1.不可以放电。埃安SP是一个自锁式压力开关,一般用于气动系统中测量气压。它的工作原理是通过机械原理控制电路的通断。由于它的本质是一种电子元件,其主要...

标签:

相关阅读