电子白板应用论文 电子显示材料行业深度研究报告

小编头像

小编

管理员

发布于:2026年04月14日

194 阅读 · 0 评论

电子显示材料行业深度研究报告

温馨提示:本文为节选内容,如需完整报告,请在PC端登陆未来智库官网(www.vzkoo.com),搜索下载“电子显示材料行业深度研究”。

1. 大陆电子未来五年新成长机遇:由元器件到材料,显示材料机 会大

1.1. 大陆智能手机周期大市值Tenbagger:主要集中在元器件领域

回顾2010 年以来大陆电子产业发展历史和相关上市公司股价和市值中长期走势,可以发 现智能手机产业链的蓬勃发展,带来:(1)苹果、三星、华为等品牌出货量的持续高成长, 苹果公司(AAPL.O)股价从2008 年到2018 年十年间增长超过22 倍;(2)大陆消费电子 上游元器件、模组供应链优秀公司的业绩数十倍增长,并诞生了多个高市值的Tenbagger, 如立讯精密、舜宇光学、欧菲科技、大族激光、信维通信、歌尔股份、顺络电子等。

根据Wind 数据,2009 年全球智能手机出货量1.74 亿部,2018 年出货量达14.2 亿部,期 间出货量增长8.15 倍。过去十年全球智能手机品牌格局也有较大变化,国际品牌三星和苹 果持续领先,国产品牌强势持续崛起:根据IDC 数据,2009 年Q4 全球智能手机出货量前 五名分别为诺基亚、黑莓、苹果、三星和HTC,2018 年Q3 全球智能手机出货量前五分别 为三星、华为、苹果、小米、OPPO。

大陆智能手机上游元器件和模组在全球智能手机出货量快速增长、国产品牌崛起以及大陆

供应链的成本和人口红利的基础上实现了超高速的持续发展,相关公司主营产品的全球份

额营收规模和综合竞争力均有质的飞跃。

站在目前时点,大陆电子行业面临两个大背景:(1)全球智能手机出货量进入瓶颈期,维 持在每年15 亿部左右;(2)国内手机上游元器件和模组行业已出现多个百亿级营收和市 值的公司。

我们判断大陆电子产业未来系统性成长机会将由元器件、模组环节切换到上游核心零组件 和材料环节:(1)国内元器件和模组业务已经做强做大,具备发展上游的基础;(2)上游 核心零组件业务国产化率、盈利能力好,具备国产化必要性。

1.2. 大陆显示材料机会大:空间大,国产化基础好

全球电子制造产业主要下游包括通讯、电脑、消费电子、工业医疗、汽车电子等,根据IC Insight 数据,2017 年全球电子制造产业产值规模约为1.54 万亿美元,同比增长5.9%,其 中通讯和电脑市场规模分别为4900 亿美元、4040 亿美元,两者之和占比超过50%。

全球电子产业上游中,重要的元器件和模组行业包括IC(处理器、存储等)、屏幕、射频 器件、摄像头、PCB、被动元件等,以iPhone 为例,我们可以发现iPhone 的BOM 重要组 成是显示触控模组、AP 芯片、RF/PA、NAND、DRAM、Camera、电池等,均是BOM 成 本占比较高的。

需求端,面板行业是全球第二大千亿美元规模的电子零组件,仅次于IC。根据第三方咨询 机构数据,2017 年全球IC 行业市场规模为4204 亿美元(Gartner数据),面板行业市场规 模为1544 亿美元(IHS 数据),摄像头市场规模为190 亿美元(IMARC 数据),PCB 市场 规模为588 亿美元(Prismark),RF 元件市场规模为65 亿美元(Polaris Market 数据估算), 可以看出面板行业是整个电子零组件行业中仅次于IC 行业的第二大产业。

供给端,大陆面板产能超过韩国已成为全球第一,产能份额持续增加。从20 世纪90 年代 初全球面板产业从产业化到扩大化生产到国际产业转移,产能基地从日本到韩国和中国台 湾再转移到大陆:(1)根据IHS 数据,2017 年大陆面板产能面积约1 亿平米,超过韩国成 为全球第一;(2)根据目前各家面板厂的产能扩张规划,全球扩产大尺寸LCD 和OLED 的 厂商多为大陆厂商,非大陆厂商以韩国扩产OLED 产能为主,根据IHS 数据,预计到2023 年大陆LCD 产能将占全球产能约60%,OLED 产能约占40%。

1.3. 韩国和中国台湾显示材料产业发展规律

重要规律:面板厂产能扩张将带动上游材料产业发展。根据全球面板产业转移路径,全球 面板产能制造由日本-韩国-中国台湾-大陆,同样带动了日韩和中国台湾的显示材料产业 发展。目前显示材料行业全球知名公司主要集中在日韩地区,例如韩国SDI、LG 化学、SKC、Kolon、德山、斗山,日本住友化学、出光兴产、日东电工、DNP、凸版等。

我们从LG Display和LG 化学以及三星电子和三星SDI 的营收增长历史和趋势可以看出韩 国显示面板产能的增加和显示材料行业的发展有着重要的关联:(1)三星SDI 公司1995 年营收为21.4 千亿韩币,2004 年营收达93.2 千亿韩元,(2)LG化学2001 年营收为40.0 千亿韩元,公司营收持续增长,到2017 年公司营收达257 千亿韩元。

同样中国台湾显示材料知名公司奇美和明基的高速增长期也是下游中国台湾面板厂产能 增加的时期:奇美和明基营收增长最快的周期是21 世纪初到2010 年左右,该周期也是群 创友达发展较迅速的周期。

2. 显示材料:全球超过800 亿美元市场,大陆市场高成长+弱周 期,2019 年开启黄金投资周期

2.1. 真成长:上游材料国产化空间大,处于加速成长拐点

2.1.1. 全球FPD 行业需求稳定,LCD 大尺寸化+新应用以及OLED 是核心驱动力

FPD 行业千亿美金市场,需求和产业规模稳定增长。根据IHS 数据,按照收入口径,2017 年全球FPD 行业规模约1530 亿美元,其中LCD 市场规模约1300 亿美元,占比85%,OLED市场约230 亿美元,占比15%。按照面积口径,全FPD 市场面积需求为1.85 亿平米,其中LCD 面积需求为1.8 亿平米,OLED需求面积为0.05 亿平米。

LCD 市场规模相对稳定,OLED 行业高成长性。根据目前全球各家面板厂的产能规划以及 下游需求来看:(1)未来全球LCD 由于产能基数较大,未来面积需求增速每年在5%左右 增长,对冲行业asp 下降趋势,LCD 市场规模保持在1300 亿美元左右,(2)OLED 产能未 来3 年左右是大陆产能扩张高峰期,产能面积增加每年在30%以上,行业规模将保持较高 增速。

TV 应用主导LCD 面积需求。按照面积口径,由于2017 年LCD 需求占整个FPD 面积需求97%,我们基本可以用LCD 下游需求来分析整个FPD 的下游需求。根据Witsview2017 年12 月数据,全球LCD 下游需求主要由TV、Monitor、手机和NB 构成,分别占比74.6%、9.8%、7.8%、5.4%,可以看出TV 市场占据FPD 最重要的面积需求。

TV 持续大尺寸化驱动需求增长。根据ihs 数据,2013-2017 年全球LCD TV 市场每年出货 量维持在2-2.5 亿,保持相对稳定,LCD 市场对LCD 需求的拉动主要是依靠TV 平均尺寸 的持续增加在驱动:(1)2010 年全球TV 平均尺寸约为33 寸,2017 年全球tv 平均尺寸约 为43 寸,每年平均尺寸增加超过1 寸;(2)随着大尺寸TV 和tv 面板成本和价格持续下 降,大尺寸tv 销量占比将逐步提升,根据ihs 数据,2024 年全球TV 面板平均尺寸将超过50 寸。

同时随着商业显示领域大尺寸LCD 显示应用蓬勃,大尺寸面板需求将持续增加,目前重要 的商用显示领域主要包括:(1)教育电子白板,(2)会议智能交互终端,(3)电竞显示屏 幕等。

2.1.2. 大陆将主导未来全球FPD 产能

目前全球面板厂产能大陆和韩国基本持平,根据目前各家面板厂的扩产技术可以看出(1) LCD 扩产以大陆地区为主,(2)OLED 扩产以韩国和大陆两地的厂商为主。根据DSCC 数 据,2017 年全球FPD 产能占比中大陆、韩国、中国台湾分别占比35%、29%、29%,预计 到2022 年大陆占比50%,远远超过韩国和中国台湾的22%和20%的份额。

我们认为,大陆FPD 产能持续扩张的主要原因有:(1)显示面板行业新应用、新产品需求 旺盛,(2)大陆电子制造产业集群优势明显,(3)FPD 行业有一定后发优势属性,并且大 陆技术高速发展,(4)大陆地方政府在资金实力和支持力度上有较大优势。

2.1.3. 显示材料市场规模超过800 亿美元,大陆需求和OLED 材料需求旺盛

目前市面上没有显示材料行业规模统计数据,我们尝试进行初步估算:(1)显示材料是显 示面板的主要营业成本构成,且成本占比相对稳定,(2)面板行业营收市场规模扣除毛利 润后即得到营业成本,(3)显示材料行业市场规模=显示面板行业市场规模*(1-行业平均 毛利率)*(显示材料/营业成本的平均值)。

我们选取韩国LG Display 数据代表行业平均水平:(1)LGD 目前主营业务均为显示面板业 务,占比高,(2)LGD 显示面板业务规模全球前三,规模大,(3)LGD 显示面板业务全面 覆盖大中小尺寸,以及tv、nb、monitor、手机等几乎所有应有,覆盖面广,(4)LGD 显 示面板业务既有LCD 也有OLED 业务。

我们估算得出全球2017 年显示材料市场规模超过800 亿美元:全球2017 年显示材料市场 规模=(1308+226)亿美元*84.8%*65.6%=853 亿美元。基于未来全球FPD 产能扩张的变化 趋势我们判断,全球显示材料市场:(1)大陆地区显示材料需求旺盛,持续增长;(2)全 球LCD 材料需求相对稳定,OLED 上游材料需求成长性高。

2.2. 弱周期:需求增长,与宏观经济景气度关联度低

2.2.1. 面板制造环节的周期性

面板制造环节由于重资产以及跟下游电子终端需求较高关联性,因此产品价格有较大波动, 表现为面板公司:(1)营收增速与宏观经济景气度较大关联度,(2)盈利指标例如毛利率 净利率跟随宏观经济景气度波动较大。

跟韩国和中国台湾的四家面板厂营收增速波动与GDP 增速波动的关联性可以看出面板制 造行业的周期性:(1)韩国名义GDP 增速持续保持较高水平,三星、LGD 营收增速保持 较高水平,中国台湾名义GDP 增速较低,群创友达的营收增速处于较低水平;(2)本国/ 地区的GDP 增速中短期波动会带来面板厂营收增速的波动。

从LGD 和群创的季度毛利率和净利率波动可以看出面板公司的盈利能力具有较明显周期 性(:1)LGD 从2015 年Q1 毛利率约20%持续下降到16年Q2 的10%左右,再提升到2017Q1 的25%,再下降到2018Q2 的10%,净利率也大幅波动;(2)群创2015 年Q1 毛利率20% 左右,2016Q2 毛利率为负,2017Q2 毛利率超过20%,2018 年Q2 毛利率约10%,净利率 也大幅波动。

2.2.2. 显示材料环节的弱周期性属性,大陆需求量持续增加

对行业进行量价拆分后,我们可以发现:显示材料行业的景气度主要由:(1)需求量主要 是由面板面积需求量决定,(2)价格一般保持相对稳定每年稳定下降,盈利能力保持相对 稳定。对全球面板厂的每年CAPEX 数据进行分析我们发展:面板厂每年营收增速受宏观经 济影响,但韩国和大陆面板厂CAPEX 持续创新高,中国台湾面板厂2010 年以后capex 下 滑且保持在较低水平。因此我们判断未来需求量保持稳定增长趋势下,韩国和大陆需求表现出结构性更高景气度。

从需求量的角度,大陆地区面板产能持续增加,将拉动上游材料需求持续增长。根据DSCC 数据,2017 年大陆地区面板产能为0.95 亿平米,预计到2022 年产能规模增长到2.08 亿 平米,增长超过1 倍,其中(1)2017 年大陆LCD 产能面积为0.94 亿平米,预计到2022 年达1.88 亿平米,产能规模接近翻倍;(2)2017 年大陆OLED 产能面积为64 万平米,预 计到2022 年超过2000 万平米,增长超过30 倍。

3. 重要投资机会:偏光片、液晶材料、靶材、OLED 材料、PI 等

3.1. 显示材料概述

显示材料,按照制程主要分为Array 制程材料、Module 制材料和模组材料,按照种类划分, 主要分类LCD 材料和OLED 材料:(1)LCD上游材料零组件中重要的BOM 成本构成中主 要有:偏光片、滤光片、玻璃基板、背光模组及其光学膜、液晶材料、驱动IC、靶材等化 学品,(2)OLED 材料除了LCD 通用材料,有OLED 发光材料、柔性PI 材料、柔性触控材 料等。

我们认为,显示材料中重要关注:(1)LCD里面BOM 成本占比较高、国产化率低的材料,(2)OLED材料里面的新增材料。

3.2. 偏光片

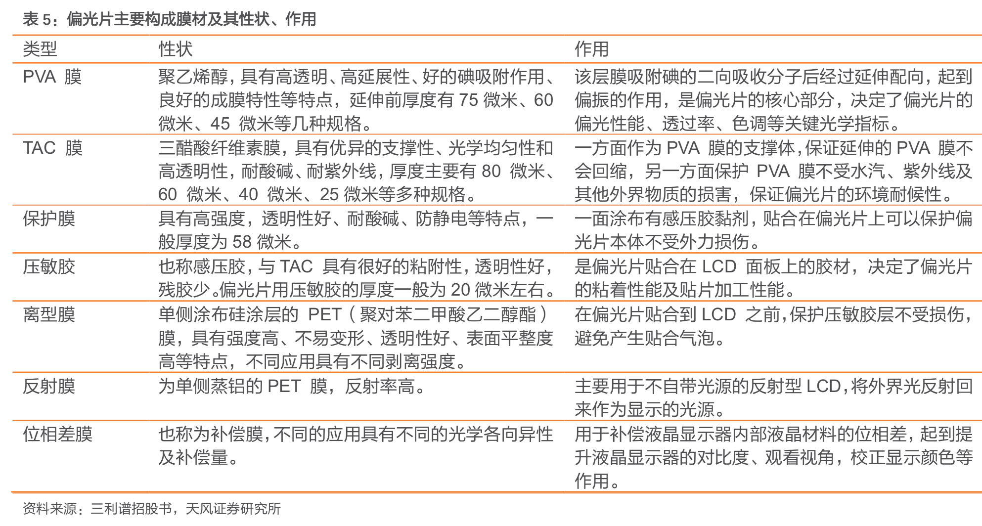
偏光片,全称为偏振光片,可控制特定光束的偏振方向;自然光在通过偏光片时,振动方 向偏光片透过轴垂直的光将被吸收,透过光只剩下振动方向与偏光片透过轴平行的偏振光。 偏光片是将聚乙烯醇(PVA)膜和三醋酸纤维素(TAC)膜经拉伸、复合、涂布等工艺制 成的一种高分子材料,是液晶显示面板的关键原材料之一。

偏光片中起偏振作用的核心膜材是PVA 膜。PVA 膜经染色后吸附具有二向吸收功能的碘分 子,通过拉伸使碘分子在PVA 膜上有序排列,形成具有均匀二向吸收性能的偏光膜,其透 过轴与拉伸的方向垂直。PVA膜拉伸及碘分子排列情况如下表所示:

液晶显示模组中有两张偏光片分别贴在玻璃基板两侧:下偏光片用于将背光源产生的光束转换为偏振光,上偏光片用于解析经液晶电调制后的偏振光,产生明暗对比,从而产生显示画面。

构成偏光片的各种主要膜材主要包含PVA 膜、TAC 膜等,各膜材所具备的特性及作用如下 表所示:

按照产业链结构,偏光片产业链主要包含上游原材料(PVA、TAC 等)、偏光片生产和下游 显示终端产品,其中核心的代表性环节以及公司有:

偏光片:三星,LG,住友化学,日东,奇美,三利谱等; TAC膜:日本富士,柯尼卡美能达等;PVA膜:日本可乐丽,日本合成化学等。

偏光片是TFT-LCD 面板的关键上游材料、在面板成本占比约为10%,目前行业规模超过100 亿美元,其市场未来供需状况和成长性与TFT-LCD 面板市场息息相关。随着包括手机、电 脑、液晶电视等终端出货量和平均显示尺寸的增长以及新型应用市场迅猛发展,均带动了 偏光片市场需求的平稳增加。

IHS 数据显示,全球偏光片产能预计将从2014 年的5.82 亿平米增加到2019 年的7.28 亿 平米,年复合增长率为5.75%。未来五年内,偏光片市场供需均保持稳步增长,基本处于 紧平衡状况。2016 年1 月,Displaybank 的数据显示,2014 年至2019 年评估供需状况的glut 值分别为13%、10%、14%、15%、11%和7%,2018 年、2019 年供需状况将更趋紧张, 有可能会导致阶段性的短缺。

随着国内新投高世代LCD 生产线产能利用率的提升和新生产线的陆续投产,国内液晶面板 行业预计将保持较快的发展速度,目前全球范围内新增LCD 产线基本集中在大陆,主要投 资主体包括京东方、华星光电、中电熊猫等,根据目前产线规划可以判断中国将成为全球 偏光片新增需求主要市场,预计市场规模超过200 亿元。

从生产厂商角度分析,由于偏光片技术门槛较高,目前全球的偏光片市场主要被LG 化学、住友化学、日东电工等几大厂商垄断。但随着新兴市场持续的技术积累,日韩厂商 的市场集中度有所降低。

在大陆LCD 偏光片市场中,主要竞争公司有三类公司:(1)纯外资公司,如日本住友 化学;(2)外资公司大陆子公司,如LG、奇美在国内的生产线,(3)本土公司和外资公司, 例如东旭光电与住友化学的合资公司,(4)本土公司,如三利谱、盛波光电,在过去是外 资公司和外资公司子公司这两类公司主导国内市场,近些年合资公司模式发展迅速、本土 公司也崛起趋势显著。

目前国内能具备偏光片量产能力的公司中国主要有三利谱、盛波光电、锦江集团等, 其中三利谱规模最大,根据IHS 数据三利谱偏光片产能2016 年占全球产能6%,领先于国 内其他偏光片公司。

18 年之后随着新的产品线的建成和大规模投产,国内的偏光片产业未来几年将迎来一 个新的快速增长期。根据三利谱的2018 年半年报,公司在合肥的新产线1330MM 已经投 产,客户审厂工作主要针对电视类产品。大客户京东方和惠科审厂主要工作已完成,并已 经小批量供货,即将进入大批量供货阶段。我们预计,随着公司产能的逐步释放,2019 年营业收入有望实现较高增速,进入新的增长周期。

3.3. 液晶材料

液晶材料是LCD 三大主要材料之一,主要用于液晶面板的生产和制造。一般是指在一定的 温度下既有液体的流动性又有晶体的各向异性的一类有机化合物,其制造过程是从基础的 化工原料材料合成为普通级别的液晶单体,经过纯化,除去杂质、水分、离子,升级为电 子级别的液晶单体,再由这些电子级的液晶单体以不同比例混合在一起达到均匀、稳定的 液晶形态形成混合液晶。混合液晶经过LCD 制造商的生产工序与其他相关材料组装在一起, 成为液晶显示器面板,再装上电子部件,即可成为大众所见的各类电子产品——计算器、 电子表、手机、PDA、笔记本、电脑及电视等等。

液晶显示面板是一个以电信号控制的光开关装置。液晶介于两片透明导电之铟锡氧化物(ITO)电极之间,经由加在(ITO)电极上的电压高低可以控制不同的液晶排列方向,而 液晶的排列方向与光线的穿透量有关,进而造成像素的明暗程度不同。在液晶显示方面, 液晶材料所发挥的作用相当于一个光开关,其原理如下图所示。鉴于单一的液晶单体的物 理性能无法完全满足LCD 的工作温度、光学特性、驱动条件等要求,人们开发出了由多种 不同液晶单体组成的混合液晶以满足显示器件的需要。从生产过程来讲,混合液晶材料的 生产一般需要经过从基础化工原材料到液晶中间体到液晶单体再到混合液晶的全过程。

国内LCD 下游客户主要是各大面板厂商,主要有京东方、华星光电、熊猫电子等。根据各 大面板厂商的重大投资公告,我们预计2018-2020 年液晶面板出货量将迎来高峰,对液晶 材料的需求也会迎来大的增长。液晶材料国产化率仍处于较低的水平,2015 年TFT 国产化 率还不到15%。随着生产能力和研发能力的快速提升,国内液晶企业增长迅速,且国内液 晶材料企业相比国外进口产品具有价格优势,液晶材料国产化率将有一个较大的提升。

目前,全国高端液晶材料的供应商主要以德国MERCK、日本CHISSO、DIC国际三大厂商 为主,而国内液晶材料生产商多为中小企业,缺乏明显的品牌和技术优势,具有混晶生产 能力的只有诚志永华、和成显示、八亿时空等少数企业。

3.4. 靶材

靶材是溅射过程中高速能离子束流轰击的目标材料,是制备薄膜材料的原材料,由靶坯、 背板等部分构成,其中,靶坯是高速离子束流轰击的目标材料。在溅射镀膜过程中,靶坯 被离子撞击后,其表面原子被溅射飞散出来并沉积于基板上制成薄膜材料。按原材料材质 不同,靶材可分为金属/非金属单质靶材、合金靶材、化合物靶材等。靶材制备的薄膜材料 适用的终端领域有:平板显示器、半导体、太阳能电池、光学元器件等。

靶材生产流程如下图所示:对原料粉末进行前期烧结、混合、预压后,经过多次高温烧结、 大幅塑性变形及热处理,并对加工完成的靶坯进行超声检验,检验达标后进行机械成型加 工、金属化,并在高温高压条件下与背板相互焊合连接。

20 世纪90 年代以来,随着消费类电子产品等终端应用市场的快速发展,溅射靶材的市场 规模日益扩大。根据中国电子材料行业协会数据,2016 年全球高纯溅射靶材市场规模约为113.6 亿美元,其中平板显示(含触控屏)用靶材为38.1 亿美元、半导体用靶材11.9 亿美 元、太阳能电池用靶材23.4 亿美元、记录媒体靶材33.5 亿美元,到2019 年,全球高纯溅 射靶材市场规模将超过163 亿美元,年复合增长率达13%。国内市场来看,大量扩产的晶 圆厂和面板产线、产业链上游原材料国产化的政策导向,将大幅提升对溅射靶材的市场需 求。

全球范围内,具备规模化靶材生产能力的厂商主要集中在美、日、韩,霍尼韦尔、JX 金 属、东曹、普莱克斯、三井矿业、住友化学、爱发科、世泰科、贺利氏、攀时、优美科、 佳能、默克等企业处于靶材行业强势地位。我国靶材行业起步较晚,处于发展初期,有研 亿金、江丰电子、 阿石创、 隆华节能等已突破技术门槛、在国内高端靶材市场占有一定 市场份额。

3.5. OLED 发光材料

随着显示应用的扩展和显示要求的不断提升,过去30 年LCD 把控全球显示行业的格局将 会往LCD/OLED/Micro LED/QLED 全面开花的趋势发展。从巨头投入、产业化进展角度看, 目前新型显示中OLED 趋势最明朗、市场空间最大。

根据各面板厂官方公布柔性OLED 产线规划,全球产能前三格局初步确立:三星165K/月 产能排第一(A3 产能135K/月+A4 产能30K,A5 设计产能180K/月暂缓、未列入统计), 京东方144k/月产能排第二(成都B7+绵阳B11+重庆B12 各48K/月产能),LGD67.5K/月 产能排第三(E5产能22.5K/月+E6 产能45K/月)。此次京东方正式通过绵阳G6 柔性OLED 产线,充分反映国内OLED 面板产业在产业集群、资金优势以及技术储备的综合竞争力以 及未来发展趋势。除了京东方,大陆地区柔性OLED 产能在继续推进:国显光电/华星光电/深天马/和辉光电/信利均至少有一条30K/月产能在建,产能扩张后劲十足。

显示产业链全球范围内韩国领先(三星/LGD 及其上游材料设备配套供应商),从产业规模、 技术储备、人才、资金支持、产业集群等核心竞争要素方面看,大陆显示产业链综合实力 与韩国相差不大,我们认为随着产业规模持续壮大和产业集群逐渐完善,大陆显示产业链 综合实力将在未来3-5 年实现追赶韩国。

大陆将是未来全球OLED 面板生产的重要生产基地,随着面板厂和材料厂技术的逐渐成熟 和专利保护的到期以及本土产业链优势提升,大陆本土OLED 材料厂商将在2020 年左右 迎来快速增长,长期看好国内具备专利、技术和客户资源的OLED 材料厂商。

目前大陆从事OLED 发光材料的公司主要分为四类:(1)由中间体起家,往下游延伸到OLED 发光材料,如万润股份、西安瑞联、上海宇瑞等,这类公司在生产工艺相对成熟;(2)背 靠高校的研发型公司,如吉林奥雷德、尚赛光电、卢米蓝、深圳智材等,这类公司一般在专利布局、新材料研发有一定优势;(3)OLED 面板厂旗下配套的材料公司,如华睿光电 和北京鼎材,这类公司在下游面板厂方面容易获得支持;(4)拥有相关经验的海归团队创 业公司,如北京夏禾(公司创始人是前UDC 研发总监)、阿格蕾雅等。

3.6. 电子PI

聚酰亚胺(PI)是指主链上含有酰亚胺环(-CO-NH-CO-)的一类聚合物,分子结构十分 稳定,具有高模量、高强度、耐高低温、轻质、阻燃等特性。与其他有机塑料材料相比,PI 处于金字塔的顶端。

正是由于聚酰亚胺在性能和合成方面的突出优点,以聚酰亚胺为基础的各类制品广泛应用 在各领域并发挥了难以替代的作用。目前,聚酰亚胺主要应用于FPCB、OLED的PI 基板和PI 盖板、石墨散热片。

软板的使用一般以铜箔与PI薄膜材料贴合制成软性铜箔基板(FCCL),覆盖膜(Coverlay)、 补强板及防静电层等材料制作成软板。PI 膜的厚度主要可以区分为0.5mil、1mil、2mil、3mil 及厚膜(甚至10mil 以上等产品)。

FPC 是目前聚酰亚胺最大的电子应用市场,FPC 的应用包括军事、汽车、电脑、相机、手 机等。近年来,由于智慧手机朝大尺寸设计,每片FPC 面积不断增加,平均每台智慧型手 机FPC 用量约10-15 片/台,比一般功能性手机增加2-3 倍以上FPC 用量。加上东南亚等 新兴国家地区的智慧型手机上需求大增,我们预期FPC 需求未来3-5 年内可维持可观增长。

OLED 取代LCD 已成为大势所趋,正沿着曲面→可折叠→可卷曲的方向前进,而有机发光 材料和薄膜是OLED 实现柔性的关键点,与普通塑料薄膜相比,聚酰亚胺PI 基板材料以其 优良的耐高温特性、力学性能及耐化学稳定性见长,是当前综合性能最佳的柔性基板材料。

受益于柔性OLED 产能增长,预计PI 基板材料需求增长。根据IHSMarkit 报告,2019 年全 球柔性显示基板市场规模将达3000 万美元。

聚酰亚胺用于柔性显示工艺流程如下图所示,在光学玻璃上狭缝式涂布聚酰亚胺浆料、经 氮气固化成膜以制成软性光学背板。在固化好的聚酰亚胺膜上制作水氧阻隔层、TFT 层、 蒸镀OLED 发光层。与刚性OLED 相比,柔性OLED 需要额外的玻璃载体以便在通过激光 剥离处理后移去。

全球领先的PI 基板供应商有:1、SUM:2011 年由三星显示和UBE 各投资50%设立,2016 年公司收入结构中可溶性聚酰亚胺业务营收为1300 万美元,2、Kaneka:为乐金显示当前 开发的柔性OLED 生产线提供液态聚酰亚胺,3、SKC Kolon:2018 年成为柔性AMOLED 基板的可溶性聚酰亚胺供应商,占可溶性聚酰亚胺市场份额20%。与国际公司相比,我国PI 基板材料进展相对缓慢:1、新纶科技:是PI 基板龙头企业Kolon 指定的国内唯一基膜 涂布厂,2、丹邦科技:电子级PI 膜产品获得科技成果鉴定,综合性能达国际水平,填补 国内空白,3、国风塑业:投资1.79 亿元建设年产180 吨高性能微电子级PI 膜材料项目, 已签订生产线设备采购合同,4、时代新材:已与覆铜板行业龙头签订战略合作协议,进 行高性能PI 薄膜材料的联合开发、测试并实现供货。

3.6.1. PI 盖板

为全面实现柔性显示,显示器盖板部分应当具备可反复弯折、透明、超薄、足够硬度的特 点,相比于玻璃材料的坚硬易碎,PI 似乎是更好的选择,但与基板不同的是,作为盖板的PI 必须为无色透明的,而PI 本身是淡黄色的,因此无色透明PI 就成为发展的关键,全球 供应商正在努力开发无色透明、性质稳定的PI 来满足需求。

无色透明的聚酰亚胺薄膜实现的难度较大,主要由于PI 薄膜的透明度与其耐高温性能是一 个矛盾的事情,即当要保证薄膜的透明度时其耐高温性能就会受到影响。也有些厂商尝试 混合多种多种有机材料,如混合PI,PMMA,PET 和PU 来制作柔性盖板,但是效果并不 理想,也很难量产化。

目前全球致力于PI 盖板研发的企业有:1、SKC:已推出柔性显示核心盖板材料Flexible Cover Window,透明度达到90%以上,可实现20 万次的折叠,并计划于2019Q2 投资3600 万美 元在韩国开始该膜材料的商品化。2、住友化学:宣布2019 年开始供应三星折叠手机的柔 性盖板,3、Kolon:CPI 膜产线已经准备就绪,但尚未进行正式量产投入。4、LG 化学: 目前尚处在开发阶段,实际产线动工与量产时间等还未能决定。

3.7. 高端光学膜:QD film、柔性封装阻隔膜

量子点是半径小于或接近于激子波尔半径的半导体纳米晶体,三个维度尺寸都在1-10nm。 基于自身的尺寸效应,量子点材料可以实现非常纯的RGB 三原色,从而在显示领域有着非 常重要作用。

量子点显示产业链从上游到下游依次为上游量子点材料和阻隔膜、中游量子点膜和下游量子点电视:

量子点材料和阻隔膜供应商:负责量子点材料和阻隔膜的设计和生产,代表性公司Nanosys 和3M; 量子点膜公司:完成量子点光学膜的涂布和复合工艺,代表性公司3M、激智科技;终端电视厂(代工厂):负责量子点电视的设计、生产和销售,代表性公司三星、TCL和海信。

量子点显示根据发光原理的不同,可以分为光致发光和电致发光两类,分别被称为量子点 背光源技术(QD-LCD)和量子点发光二极管显示技术(AMQLED)。因为QLED 量子点自 发光技术难以实现,所以与LCD 结合的改良版QD-LCD 技术就应运而生。

QD-LCD 是在LCD 上加一层量子点膜(或非膜的其他方式),这些量子点材料与蓝色发光 二极管协同工作,蓝色发光二极管产生蓝色光,并且为量子点提供两种不同方法供应光子 能量,以产生红色和绿色的光。

在QD-LCD 的On Surface 升级方案中,仅仅需要将LCD 的白光LED 改为蓝光LED,彩色 滤光片方案微调。将量子点膜在光源和增亮膜下面,去掉一层扩散膜,升级成本低,很容 易产业化推广,有望成为LCD 的标配。

根据IHS 等对TV 行业出货量判断以及我们对量子点电视出货量、电视的平均尺寸以及量 子点膜的价格趋势判断,我们测算到2020 年全球量子点膜的市场规模将达15 亿美元左右, 达百亿人民币市场规模,行业增速CAGR=38%。

目前全球生产量子点膜的企业主要集中在大陆和中国台湾,三星的量子点膜只供自己的产 品,不外卖不够成竞争,美国的3M 已宣布退出该领域,而中国台湾厂商的大陆客户开拓 需要时间,目前大陆公司在量子点膜渗透率提升初期,处于非常好的位置,在技术、客户、 市场等领域具有明显的优势。

3.8. 高阻隔膜:

高阻隔膜是一种对气体和有机化合物等低分子化学物质具有很低透过性的光学膜,是AMOLED 显示和量子点显示的核心材料之一,其阻隔性的高低直接影响了显示器的使用寿 命,被广泛应用于柔性显示、柔性电子、柔性照明、柔性光伏等下游柔性产业,其中柔性OLED 对阻隔率的要求最高,水蒸气透过率要低于10-6g/m2/day。

伴随大屏电子显示的快速发展,量子点显示和OLED 显示都对封装工艺过程中阻隔膜有了 更高的要求。根据IDTechEx 报告,到2020 年柔性器件市场可增长到300 亿美元,其必要 部件高阻隔膜市场规模可达30 亿美元,其中OLED 显示用水汽高阻隔膜约10 亿美元。Displaybank 表示,到2020 年,水汽阻隔膜的总市场需求将达到5.6 亿平方米。其中用于 高端的柔性AMOLED显示器水汽高阻隔膜为1.4亿平方米,用于柔性光伏电池、柔性OLED 照明和量子点薄膜的水汽高阻隔膜为4.2 亿平方米。

用于OLED 显示领域的水汽高阻隔膜主要采用化学气相沉积(CVD)法。CVD 是利用热、 光、等离子体等的能量,使含有构成薄膜元素的挥发性化合物分解,或与其他气相物质发 生化学反应,产生非挥发性的固相物质并使其以原子态沉积在基体表面,形成所要求的膜 层的工艺技术。

国外高阻隔膜企业主要集中在韩国、美国、日本,发展较早,技术较为成熟,在高阻隔膜 市场占据主要地位。国内从事高阻隔膜企业中,做食品、药品包装膜的企业较多,但真正 做封装水汽阻隔膜的企业非常少,目前具有规模化生产能力的企业是万顺股份:1、公司 拥有7 台德国卷对卷磁控溅射镀膜生产线及5 条精密涂布线,覆盖完整产品宽幅1200mm-1570mm,主要产品有导电膜、智能光控隔热膜、液晶调光膜、高阻隔膜等,2、 目前公司高阻隔膜材料生产基地建设项目正在开展中,主设备电子束蒸镀生产设备已订购,3、量子点高阻隔膜已供应下游量子点显示材料客户使用,终端应用于国内量子点电视品 牌,4、公司已研发出应用于柔性穿戴式光伏产品的高阻隔膜和高端包装用高阻隔,部分 产品规格获得下游打样通过。

论文实例分享:希沃白板在教学中的应用

摘要:希沃白板在数学教学中的应用,不仅加大了学生在课堂教学中实际参与度,更是为教师专业成长提供了一个很好的助力。希沃白板为数学课堂创造了一个真实的教学环境,使抽象的概念得以具体化的呈现,有效的加深了课堂印象,使数学课堂的效率大大提升,在培养学生创新意识的同时也激发了教师对教学的设计兴趣,是一个双赢的选择。

关键词:希沃白板;教学;应用;建议

前言:近年来,希沃白板逐渐走进课堂教学,成为重要的教学辅助工具,许多教师对其不断研究,但都将重点放在白板功能的研究上,对希沃白板在课堂中的运用研究的并不多。基于此,本文运用实验法、调查法、文献法、案例法等分析论述希沃白板在小学低年级数学教学中的优势、应用,旨在优化希沃白板的运用效果,提升小学数学教学水平。

论文,课题,工作总结,述职报告,期刊写作及发表指导x13624058015企鹅:3246787628

1.希沃白板的功能特征

希沃白板是针对信息化教学而设计的互动教学平台,具有远程教学、素材加工、微视频录制、云课件制作与数字化资源存储等多项功能,能为教师的教学以及学生的学习提供很大帮助。

2.希沃白板的教学优势

在小学数学教学中,希沃白板的应用优势十分明显。如,希沃白板的交互功能强大,可为师生互动、生生互动提供便利。在教学过程中,教师通过希沃白板与学生问答,向学生演示相关概念的形成过程与图形的变化过程,也可让学生参与到图形的制作中,有效降低学生学习与理解的难度;教师与学生运用希沃白板尺规功能中虚拟的量角器、三角板、直尺、圆规等进行图形的测量与画图,使整个教学过程更加方便、更富有趣味[2]。在小学数学课堂上,教师利用希沃白板的数学画板功能将数与形结合起来,为学生创设真实逼真的情境,让数学教学活动高效、有趣的展开;此外,利用希沃白板的教学资源储存功能,获得大量免费的优秀教学资源,优化课堂教学内容,提高课堂教学效果;希沃白板还具有生成性教学功能,在数学课堂上教师结合具体教学目标、学生学习情况等对教学内容、教学计划、教学进度等做出适当调整,让课堂教学方案与策略更适合学生,更有利于学生数学学习能力的提高。

论文,课题,工作总结,述职报告,期刊写作及发表指导x13624058015企鹅:3246787628

3.希沃白板应用于小学数学教学的几点建议

希沃白板功能丰富、操作方便、适用性强,是教师教学的好帮手。在教学过程中教师将希沃白板应用于课前准备、课堂讲解与课后测评等多个环节,利用希沃白板的强大功能与丰富资源优化数学课堂。但同时数学教学是一项多主体参与、包含多种要素的活动,在教学过程中若无策略、无计划的使用希沃白板不仅难以优化数学课堂,还有可能适得其反。因此,在应用希沃白板进行小学数学教学时,教师还应做到以下几点:

首先,教师要做好自我学习与提升,尤其加强信息技术、多媒体设备的研究与学习,不断提升自身的信息技术素养,提高应用希沃白板的能力,这样才能实现灵活有效地应用希沃白板。

其次,正确应用理论知识与实践经验。在应用希沃白板教学时,教师提前调查研究学生的认知水平、思维方式、理解能力,遵循相关原则,结合学生实际情况,将希沃白板与教学内容有机结合,保证数学教学的科学性与有效性。相关研究表明,学生的基本思想是基于图像形成的,因此,在数学教学中,教师充分发挥希沃白板中的图像、文本、音频、视频等为学生讲解与演示知识的形成过程,降低学生理解的难度,让学生更轻松、愉快地学习数学。

论文,课题,工作总结,述职报告,期刊写作及发表指导x13624058015企鹅:3246787628

最后,在小学数学课堂上,教师要合理把握希沃白板运用的度。诚然,希沃白板能对小学数学教学起到一定的促进作用,但正如网络是把双刃剑一样,希沃白板的不合理使用也会给正常的教学活动带来影响。经调查研究发现,近年来有部分教师过于依赖信息技术与各类多媒体设备,使课堂秩序较为混乱,头重脚轻。过于依赖信息技术与多媒体设备不仅对学生的学习起不到良好的引导与帮助作用,还会对学生的思考、分辨等产生干扰。因此,在日常教学中教师需要树立正确的信息技术应用观念,准确把握应用希沃白板的度与时机。在应用希沃白板时既能看到其优势,又能认识到它的不足,在此基础上将希沃白板与传统教学手段有机结合,提升课堂教学效率。

结束语:信息时代的便利性,使得信息技术在教学课堂中愈发重要,如何能有效、快捷地实现信息技术与数学课堂的深度融合,是非常重要、也是极其必要的。

论文,课题,工作总结,述职报告,期刊写作及发表指导x13624058015企鹅:3246787628

此次希沃白板的使用,给了我一次较大的启迪。希沃白板与PPT的高嵌入性,使得操作上简单易上手,对教师群体来说,更加易于接纳与学习。

参考文献:[1]张岚婷. “希沃白板5”在音乐课堂启发性教学的实践研究[D].广西师范大学,2022.

[2]刘尉. 交互式电子白板在高中化学教学的应用研究[D].广州大学,2022.

[3]胡飞. 高中生物学交互式电子白板教学的实践研究[D].伊犁师范大学,2021.

[4]彭闰爱. 希沃白板在高中化学教学中的应用研究[D].江西师范大学,2021.

[5]曹文花. 希沃白板在初中地理教学中的应用研究[D].华中师范大学,2021.

[6]杨晓林. 希沃白板在初中数学教学中的应用研究[D].沈阳师范大学,2021.

相关问答

谈谈目前网络教育存在的问题有哪些以及未来的展望 - 188****5...

一、存2113在的主要问题52611.网络教学平台建设4102滞后网络1653教学平台包括支持网络教学的硬件设施和软件系统。随着计算机的发展和普及,网...

电子 显微镜改光刻机的可行性有多少?

电子束光刻技术是微型技术加工发展的关键技术,他在纳米制造领域中起着不可替代的作用。电子束光刻主要是刻画微小的电路图,电路通常是以纳米微单位的。电子束光...

康德的《纯粹理性批判》说的是什么?

《纯理性批判》整本书不管中文版英文版德文版都没看完,实在看不下去。但关于康德十二范畴还是有些少理解。大家可以上wikipedia.org查category(kant)词条。康...

ps课程教学成果-ZOL问答

只有这样,才能让PS课程的教学成果得到更好地体现和应用。英语教师教学成果总结英语教师教学成果总结,又到了学期期末,我们要对自己担任科目的教学工作总结...

大学生如何过高质量的生活?

在我看来在所谓有质量的大学生活,不一定非得要做出什么成绩,当过什么主席,而是能很好地掌控自己,无论最后的结果是好是坏,都是自己大致知道和能接受的。而不...

经济学如何学?

学习经济学基础1/4《McConnell,Brue,Flynn'sEconomics20the.d.》是美国最受欢迎的一本介绍经济学基础的教科书。这本书会用一些简单易懂的知识去解释基...

那个赢了腾讯AI的国服第一后羿是哪位大神?

去年5月,腾讯AILab匹茨堡大学的研究人员曾向AI顶会ICML2018提交了一篇论文《HierarchicalMacroStrategyModelforMOBAGame...

普通中小学教师如何成为名师,最佳的捷径有哪些?

首先你要明白一点:这个世界上从来就没有捷径可走。如果你想从一名普通教师成长为名师,需要从以下几点开始:1学习对于一位老师来说,一堂优质的示范课是走向...

出国留学归来的人在思维上和一直待在国内的人相比有什么不同?

为什么会拿出国留学归来的人跟一直待在国内的人做对比呢,其实也在体现国外与我国的一些不同的社会环境和思维方式。在国外留学待得时间久了,自然而然的会被潜...

标签:

相关阅读