电子工程与技术应用 一二次深度融合用电子传感器的工程应用

小编头像

小编

管理员

发布于:2026年04月14日

109 阅读 · 0 评论

一二次深度融合用电子传感器的工程应用

上海置信电气股份有限公司的研究人员刘伟、潘明、姚彦良、孙晶晶,在2019年第12期《电气技术》杂志上撰文,阐述了一种用于一二次深度融合的电子传感器在工程实际应用中遇到的若干问题,分析原因,并提出相应的解决方案。结合实际测量数据对比分析,验证方案适用于10kV柱上断路器内置电子传感器输出信号的采样,对一二次深度融合设备的工程应用也有一定的参考意义。

国家电网公司在2016年末提出的“配网自动化终端DTU/FTU需要考虑一二次设备融合的需求和考虑采用电子式互感器来取代传统的电磁式互感器”的总体思路成为了现阶段几乎所有配网自动化终端生产企业的研究对象。

本文主要针对10kV柱上断路器内置电子传感器的输出信号采样在实际工程应用中出现的若干问题进行分析,并提出解决方案。

1 一二次深度融合成套设备工程应用中遇到的问题

某一客户现场挂网运行的线路保护装置采用一二次深度融合成套设备,10kV柱上断路器内置电压、电流电子传感器,电流传感器采用低功耗铁心线圈电流互感器(LPCT),电压传感器采用电容分压式传感器(CVT),控制单元采用基于无源电子传感器的智能馈线终端(FTU)。

在设备挂网运行一段时间中出现以下故障:①设备报“后备欠压”及“电压采样错误”报警,三相电压采样值为:Ua:14593V,Ub:5302V,Uc:5681V,零序电压U0:2604V;②FTU电流采样端子断开输入电缆,零序电流I0显示6.5A;电缆接入电流输入端子后,I0显示为0。

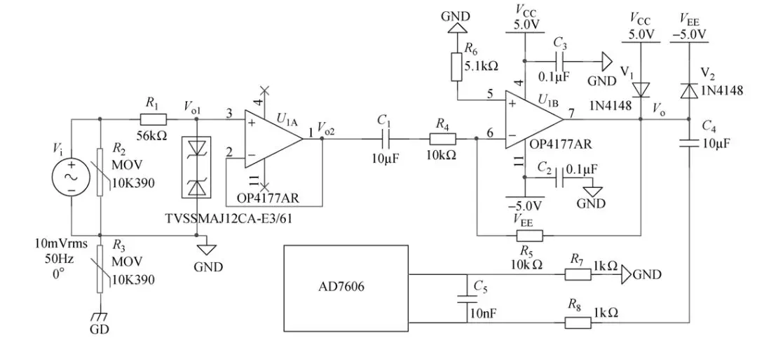
针对上述情况,用万用表在传感器输出口测试电压、电流输出数值均正常。现场挂网运行设备的交流采样部分原理框图如图1所示。

图1 现场FTU交流采样电路示意图

2 问题分析

根据第1节的现场描述可以判断电子传感器及AD芯片等后级电路是正常工作的,那么故障就发生在交流信号的保护电路和调理电路。

2.1 三相电流采样电路分析

图2所示为三相电流采样电路。将样机的电流信号线对机壳施加500V工频电压时未通过,信号线对机壳施加GB/T 15153.1中规定的浪涌4级及GB/T 17626.4中规定的电快速瞬变脉冲群干扰4级时均未通过。

如图2所示分析,电流信号输入端采用压敏电阻10K390抑制差模及共模干扰,抑制共模干扰的压敏电阻存在动作电压低,信号线对机壳承受的耐压较低以及EMC浪涌试验通不过等问题。

图2 三相电流采样电路

电子式电流传感器采用低功耗铁心线圈电流互感器,自带线圈隔离,可以避免因一二次侧间信号与电源共地而引起的测量误差;但电子式电压传感器从10kV母线通过低压臂电容分压到FTU的信号输入间完全没有隔离措施,这将引起:①高压一次侧引入二次侧;②因一、二次侧间信号与电源共地而引起的测量误差。

2.2 三相电压、零序电压及零序电流采样电路分析

如图3所示为三相电压、零序电压及零序电流采样电路。信号输入端保护采用压敏电阻10K390及TVS。但由于10K390的动作电压为39V,存在同图2一样的问题。

图3 交流电压及零序电流采样电路

根据运放“虚短”、“虚断”:

表1 TVS存在时测试结果

表2 TVS去除时测试结果

此外,零序电流由于信号幅值较小(额定值0.2V),易受高频、接地及工频干扰,造成输入端悬空时零序电流有数值显示。

3 解决方案

为了解决上述电磁兼容及交流采样不准等问题,保证测量精度及可靠性,本文从信号的传输、隔离以及AD转换方面提出解决方案,其中隔离方式提出两种方案。

3.1 双绞屏蔽线长线传输

信号在传输过程中会受到电场、磁场和地电位等干扰因素的影响,因此,对于电子传感器模拟小信号而言,为了获得更好的信号质量,建议采用双绞屏蔽线。双绞屏蔽线分为单屏蔽层和双屏蔽层。

双屏蔽层要求内外层绝缘,成本较高;但它对高频信号的抗干扰能力较好,在实际应用中,可将内屏蔽层在二次侧接地,外屏蔽层在一次侧接地。若采用单屏蔽双绞线,则应在接收信号的二次侧将屏蔽层单端接地。

3.2 微型互感器方案

考虑到电子式电流传感器是LPCT,自带线圈隔离,但信号需经8~15m长的电缆传输;而电子式电压传感器输出信号调理回路没有任何隔离措施,故将交采回路设计为微型互感器采集,原理框图如图4所示。

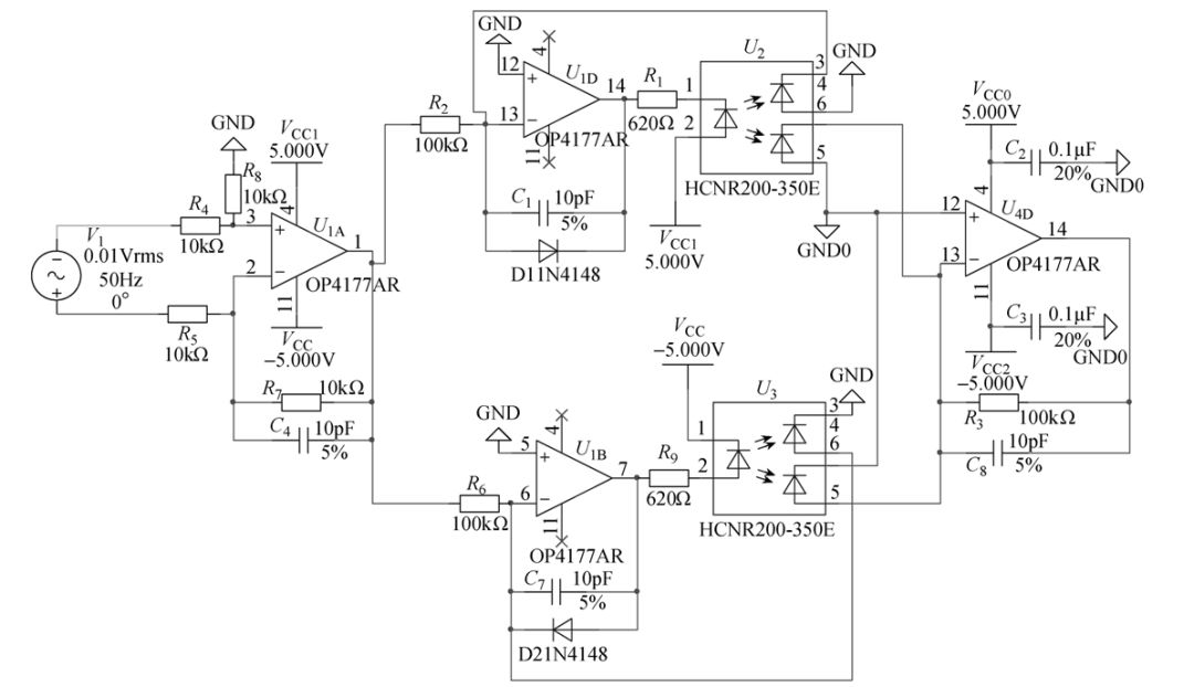
3.3 光电耦合隔离方案

如图5所示,本设计采用高速线性光耦HCNR201进行光电隔离,它具有超低线性度(0.01%)、低增益温度系数、耐压等级高(5kV)、隔离电压高(最高隔离8kV)、单向传输、抗共模干扰能力强及信号一比一线性高速传输等优点。交流电压信号经过调理后接入光耦,光耦将夹杂在输入量中的各种干扰脉冲都挡在输入侧,具有较高的电气隔离和抗干扰能力。

图4 微型互感器方案

图5 光电耦合隔离电路

3.4 ADC采样

输入信号为交流小电压信号,采用差分输入, AD芯片采用MAX11046,该芯片具有3s快速转换时间,高吞吐率:每个通道为250ksps,16位/14位高速并行接口,低温漂、高精度4.096V内部基准支持±5V输入范围,3.0V至4.25V外部基准范围,支持±4.0V至±5.2V满量程输入范围,满足交流模拟量输入通道需要10M以上输入阻抗匹配要求。

4 实验数据分析

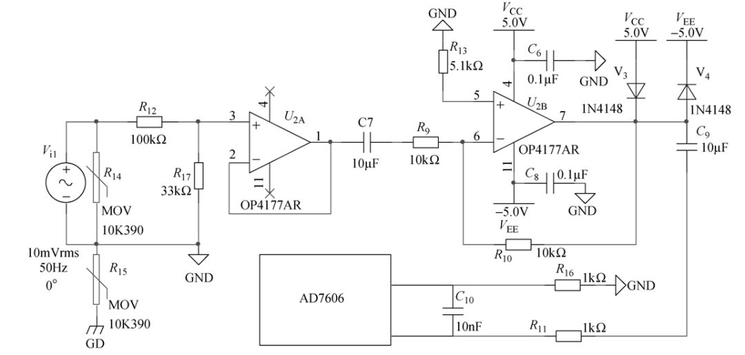
以零序电流为例,柱上断路器与FTU间的连线采用方案1中的单屏蔽双绞线,屏蔽层在FTU端接地;隔离方案采用方案2中的微型互感器隔离,AD转换芯片采用方案4中的MAX11046芯片。交采回路经改进后与电子式传感器联调结果见表3。测量精度满足0.5级互感器的比差要求(<0.5% 。

但微型互感器方案在测试相位误差时发现“1V/0.35V”互感器角差为5°,“0.2V/0.2V”互感器在信号下降沿角差为2.3°,这将不满足相差不大于10′的标准规定。相角偏移是电容因素引起的,包括前面的电容分压器、传输电缆分布电容以及互感器线圈分布电容等因素,可以采取一定的补偿措施对电路的相位特性进行改善。

表3 零序电流联调测试结果

仍以零序电流为例,柱上断路器与FTU间的连线采用方案1中的单屏蔽双绞线,屏蔽层在FTU端接地;隔离方案采用方案3中的光耦隔离,AD转换芯片采用方案4中的MAX11046芯片。测量精度亦可满足0.5级互感器的比差要求(<0.5%),测试相位误差时采用示波器对比输入与输出端的波形如图6所示。

光滑曲线为输入信号,带点曲线为输出信号,由图可知,输入线与输出线基本重合,线性度较好;输入信号有效值为10mV时,输出信号有效值为9.98mV,相位误差在5′左右,满足0.5级电子式互感器对采样精度的要求。

图6 光耦隔离试验波形

结论

综上所述:①三相电压采样电路、零序电压采样电路和零序电流采样电路输入端串联的限流电阻与TVS形成分压,影响了采样精度;②电路中采用的防护器件的等级不够,对高压侧串入的干扰不能很好的防护。

鉴于此,文中采用方案1解决8~15m电缆上叠加的电磁干扰,采用方案2或方案3可以完全隔离一二次侧相互串扰问题,方案4提高AD转换的速度、精度以及高输入阻抗匹配问题。

本文采用方案1、方案3以及方案4结合设计了FTU交采回路,FTU机箱采用复合型电磁屏蔽结构及合理的接地设计。经过本设计处理后的一二次深度融合成套设备已经顺利通过电磁兼容等试验项目验证,符合国家配电自动化设备相关标准。

电子信息工程技术的发展应用

随着电子信息工程技术应用越来越广泛,使人们的生活水平发生着细微的变化,国家也将其提上了战略的高度。人们对电子信息工程技术的应用也充满了期待。因此我们要在现有的研究基础上,把握电子信息工程技术发展方向,做到顺势而为,进一步发展、完善电子信息工程技术,更好地服务人们的需求,更好推动社会的进步。

电子信息工程技术作为一门新兴的技术,已经在我国有了发展的基础。它是以计算机及集成电路的先进技术为依托,利用现代电子技术对电子信息进行处理和控制的先进技术,并把信息技术与网络通信技术有效的融合,形成的一体化的一种行业技术。它的出现是有演变的过程的,期初,该技术只局限在电子设备与信息系统的设计、开发与集成等方面,研究的内容也只是电路集成、信息传输等。之后,由于科学技术的突飞猛进发展,电子信息工程技术应用越来越广泛,研究的领域也是进一步拓宽,如信号、数据传输等。呈现出了新的发展趋势,智能化、移动化、小型化与集成化也成了未来的走向。总之,电子信息工程技术的研究随着计算机信息技术的发展,研究的范围和应用领域也不同以往,行业之间的界限越来越不明显,形成了新的产业格局和态势。

相关问答

电子 信息 工程 ,与, 应用电子技术 ,有什么区别?求详细?

电子信息工程技术与应用电子技术的区别:电子信息工程是一门应用计算机等现代化技术进行电子信息控制和信息处理的学科,主要研究信息的获取与处理,电子设备与...

电子 信息 工程技术与应用电子技术 的区别?

两个专业的区别在于电子信息工程技术专业比应用电子技术要新,侧重智能芯片或智能电子产品技术的学习。专业简介如下:电子信息工程是一门应用计算机等现代...

电子 信息 工程 ,机电一体化, 应用电子 ,哪个专业最好?

电气自动化科目最少,每学期不超过6门,就业也不错,电控制着整个世界,我就是这个专业的,毕业后没去电力系统工作,到目前为止搞过电力集中监控系统\锂离子电池检...

电子技术应用 专业是 工程 工程 经济类专业吗,可以报考二级建造师吗?

你好!电子技术应用专业不属于工程或工程经济类专业。是可以报考二级建造师的。应用电子技术本专业面向现代电子技术行业,是培养具备智能电子产品设计、质量...

电子工程 是做什么的?

电子工程是运用电子学原理和技术,设计、制造、维护和调试电子设备、系统及控制系统的一门工程学科。这涵盖了广泛的领域,如电子通信、计算机、自动化控制、能...

应用电子技术 属于电子信息 工程 吗?

是的,应用电子技术属于电子信息工程的范畴。电子信息工程是研究电子技术在信息处理、通信、控制等领域的应用和发展的学科。应用电子技术是指将电子技术应用于...

什么是 电子工程 ?

电子工程是运用电子学原理和技术,设计、制造、维护和调试电子设备、系统及控制系统的一门工程学科。这涵盖了广泛的领域,如电子通信、计算机、自动化控制、能...

计算机 应用技术 电子工程 哪个好?

电子工程专业好。随着电子信息工程技术的高速发展,各个公司为了提高市场占有率,对软件或者硬件的开发人才要求越来越高。但是从总体上看,软件工程涉及面很广,...

应用电子技术与电子 信息 工程技术 有什么不同?

应用电子技术和电子信息工程技术的区别在于应用电子技术是指利用电子技术解决特定工程问题的技术,强调应用和实际操作;而电子信息工程技术则是指利用电子技术...

传感器在 电子 信息 工程 上的 应用 ?

1、传感器与环境保护目前,环球的大气污染、水质污浊及噪声已严重地破坏了地球的生态平衡和我们赖以生存的环境,这一现状已引起了世界各国的重视。为保护环境,...

标签:

相关阅读