电子秤应用方向 什么是电子秤称重模块?它具有哪些功能?

小编头像

小编

管理员

发布于:2026年04月14日

185 阅读 · 0 评论

什么是电子秤称重模块?它具有哪些功能?

在工业发展的进程中,称重模块是一个必不可少的器件。随着传感技术的发展,从开始的机械杠杆称重模式已转变为电子称重模式,电子秤称重模块是称重领域中的一种新型仪表,被广泛用于各个场合,它是利用传感器将重力信号转变为电信号,然后利用计算机技术,计算出重力信号。

电子秤和机械秤相比体积小、成本低、重量轻、结构简单、易操作、后期维护便捷,可以使用在各种环境中,其重量信号能够远程传输,可以实现重量的数字化显示,能够与计算机联网,实现了生产的自动化进程,提高了企业的生产率。

电子秤模块的功能有以下几点:

1、采用单片机作为核心控制单元,简化了系统结构,便于扩展和使用。

2、具有去皮功能。

3、键盘操作输入数据,使用简单、方便。

4、具有超重报警功能,当测量物品的重量超出量程时,会有蜂鸣器进行超重报警。

5、安装LED显示屏,可以显示称重物品的重量、质量、电量等数据。

6、低电量提示,当电量过低时会自动提醒。

电子秤称重模块可以分为三个模块,分别为采集模块、控制器模块和显示模块。采集模块是由A/D转换、压力传感器、信号处理组成,传感器进行信号采集,通过A/D转换将重力信号转换成数字信号,再输入到控制器模块,控制器对数字进行重量数据的处理,后传输至显示模块,这样就完成了人和机器之间的信息交换。

市面上现有的一些电子秤,信号的采集、处理和显示结果都是在一个模块内,无法与外部系统进行结合,且功能比较单一,只能显示重量,无法采集和显示其他数据。电子秤称重模块的出现彻底解决了这些问题,提高了电子秤的使用范围。

物联网技术是一个宽广的领域,随着物联网技术的日益成熟和发展,它已经不局限于延伸应用,而是创新了更多的应用实践,沐渥科技相信电子秤称重模块一定会紧随物联网技术的脚步,同时物联网的发展也会促使电子秤称重模块向着现代化、智能化、信息化的方向发展。

“电子秤”会被受制需求?和精度高低有何关系?

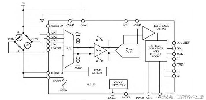
电子秤发展至今,它的趋势就是朝着更高精度和更低成本的方向发展,因此它对高性能模拟信号处理电路有着更高的要求。一开始,性能要求并不明显。但现在市场上大多电子秤所输出的最终重量值的分辨率为1:3000或1:10000,因此一块12位或14位的ADC似乎就已经够用了。但对于电子秤来说,调查表明的情况并非如此,而是需要差不多20位的ADC精度。那么我们来了解一下这种高精度电子秤的参考设计?

电子秤系统

一般的电子秤系统具有从1:3000到1:10000的用户分辨率(或计数)。比如,一台称重为5kg,计数为1:10000的电子秤,其分辨率为0.5克。该精度一般是指外部计数。为确保满足外部计数的精度要求,电子秤厂商常常要求系统的内部分辨率达到更高的量级。一些标准表明,内部系统计数精度应为外部计数精度的20倍,因此这种情况下,内部计数精度必须为1:200000。

在电子秤应用中,实际上只使用了ADC量程的一小段。一般地讲,负载电池的满量程输出为6mV。前端采用典型的128倍增益,ADC的输入在满量程时则为770mV。因此,以标准为2.5V为参考,只用到了1/3的ADC动态范围。ADC应该有3至4倍内部计数精度才能满足系统的性能要求。此时,ADC的精度必须为1:800,000或19至20位。现在我们不难理解信号处理要求的复杂性。

改善ADC结果

使用平均滤波器对于减少随机白噪声的效果很好,并且仍然保持陡峭的阶跃响应。本参考设计的软件采用滑动平均算法。滤波器使用M点的滑动平均窗。滑动平均滤波器通过对输入信号上的若干点取平均,得到每个点的输出信号。以公式表示即为:

这篇文章是不是对你有所收获,希望对朋友们有所帮助。

相关问答

【电梯中 电子秤 显示的人体重变轻了,请问加速度的 方向 ?过程....

[最佳回答]静止时,人受到的重力和秤对人的支持力是一对平衡力,G=N现在G>N所以他的加速度是向下的

平台克 电子秤 怎么调节?

..1、调试前,须先打开电源开关预热15分钟,并尽量用载重量接近最大秤量的车辆,往返多次通过和在承重台上刹车停留,用力矩扳手拧紧各称重传感器高强度螺栓。2...

上海友声 电子秤 怎么调?

方式方法如下:1、检查内校电子秤外观是否清洁,电子秤开关是否完好,电力是否充足,显示是否明亮、完整、清晰。电子秤校准2、电子秤零位是否正确。电子秤校...

秤怎么收放?

收放秤的方法会根据具体秤的类型和设计而有所不同。以下是一些常见秤的收放方法:1.机械秤:机械秤通常采用弹簧或平衡杠的原理进行称量。在使用前,将秤面放平...

一个人站在 电子秤 上,他突然向下蹲, 电子秤 示数变大,但把人看为整体,蹲下只是内力改变,为什么示数增大?

站着时,支持力和重力处于平衡状态,向突然下蹲时,人向下加速,此时是失重状态,在竖直方向上重力大于支持力,所以台秤示数小于重力。这种失重可以表现为,重...

电子秤 的秤纸怎么上?

电子秤的秤纸一般是放在秤盘上的。秤纸通常是一个卷轴状的纸张,可以通过打印机或者手动装载到秤盘上。具体的操作步骤可能因不同的电子秤而有所不同,但一般来...

上海友声3公斤 电子秤 怎么调?

但调整量必须注意,两只可调电阻的旋转方向要一样,旋转量也要一样,顺时针转动时其电阻减小,输出电压变大,显示值增加,否则反之。直至调整到各只称重传感器输...

乐扣 电子秤 怎么调时间?

1、依机背指示方向推开电池门,取出电池隔片,然后装回电池门,该机即可用2、按键功能:(MODE)切换时钟与闹钟显示模式/设定当前时间、闹钟、12或24小时制...1、...

上海鼎源 电子秤 背光怎么调?

调节上海鼎源电子秤的背光有以下步骤:1.找到秤上的菜单按钮,一般是一个带有菜单图标的按钮。2.按下菜单按钮进入调节模式,屏幕上会显示一系列选项。3.在选项...

凯丰 电子秤 如何安装?

1、电子秤运到安装位置后固定支脚。2、通常安装电子秤的设备都把电机侧作为进口,这样增加了进口的长度。顶屏显正对着进口方向。3、打开100T电控箱侧顶罩...

标签:

相关阅读