天津汽车电子标识应用 天津号牌货运车辆将迎来“安全福利”——免费安装“电子标识”

小编头像

小编

管理员

发布于:2025年05月03日

89 阅读 · 0 评论

天津号牌货运车辆将迎来“安全福利”——免费安装“电子标识”

近期,天津号牌货运车辆将迎来“安全福利”——免费安装“电子标识”,使用这一新型科技设备后,可有效避免和减少号牌被违法套用等现象,并为今后享受通行证“无纸化”等交管业务办理做好准备,为货运企业和所有人提供更多交管服务便利,促进我市物流行业的健康、稳定发展。目前,我市已有约3万辆客运出租车和千余辆渣土运输车安装了汽车电子标识。

为了方便自己出行并逃避处罚,一货车驾驶人使用磁铁号牌贴将车牌尾号从“8”变为“0”,而随后产生并被电子警察摄录的交通违法就“转嫁”到了另一辆货车上。日前,某货运企业因遭遇这样一辆“李鬼”货车,险些导致其名下货车蒙受不白之冤。原来,该企业名下的津AX**80号牌大型货车被违法变造号牌后的货车套用,且在天津和北京运营过程中产生了大量交通违法行为。最终,我市滨海新区公安局交管支队新港路大队经过缜密调查,将该违法驾驶人依法查处,为企业洗去“不白之冤”,保护了企业车辆的合法权益。

近年来,我市公安交管部门不断加大利用电子警察等科技设备对严重交通违法的查处力度,同步也加大了对套牌、变造、伪造等“涉牌”交通违法的查处力度。而汽车电子标识的运用,能有效避免车辆因被非法套牌而蒙冤,且对更早、更快发现和查处“涉牌”违法行为提供了很大帮助。从公安交管部门了解到,为了避免货车车主和企业遇到上述被套牌等类似情况,更好的保障、服务货运车辆在我市的合法通行权益,促进我市物流行业的健康、稳定发展,即日起,天津号牌货运车辆均可免费安装能够这种有效防止被“套牌”的科技设备——汽车电子标识。

通过应用汽车电子标识,公安交管部门利用电子警察预置的识别设备,可对途经车辆的电子标识信息与车辆所悬挂号牌信息进行比对,从而提升系统识别车辆的准确性,提高识别效率。一方面可防止套牌车辆发生的违法行为被电子警察误录入,从而有效避免给无辜车主带来麻烦;另一方面,对于涉嫌套牌的违法行为,系统发现异常后将自动报警,推送到周边执勤交警、管界大队进行缉查布控,快速精准查处违法车辆。2018年以来,我市已为千余辆渣土运输车和3万余辆出租车集中安装了“电子标识”,运用这一新型科技设备,切实有效减少了这两类车号牌被套用等违法行为。

此外,汽车“电子标识”也称为“电子车牌”,就像汽车除了前后号牌之外的另一张身份证一样,安装在汽车前挡玻璃上用于车辆身份识别,具备唯一识别、可读写等特点,不远的将来,年检信息、通行证信息等都会被统一保存在电子标识中。因此,汽车电子标识在货车中的普遍使用,将为下一步公安交管部门为货车所有人、企业开通“无纸化”通行证网上申请服务等便民措施,以及智慧交管的进一步发展奠定基础。

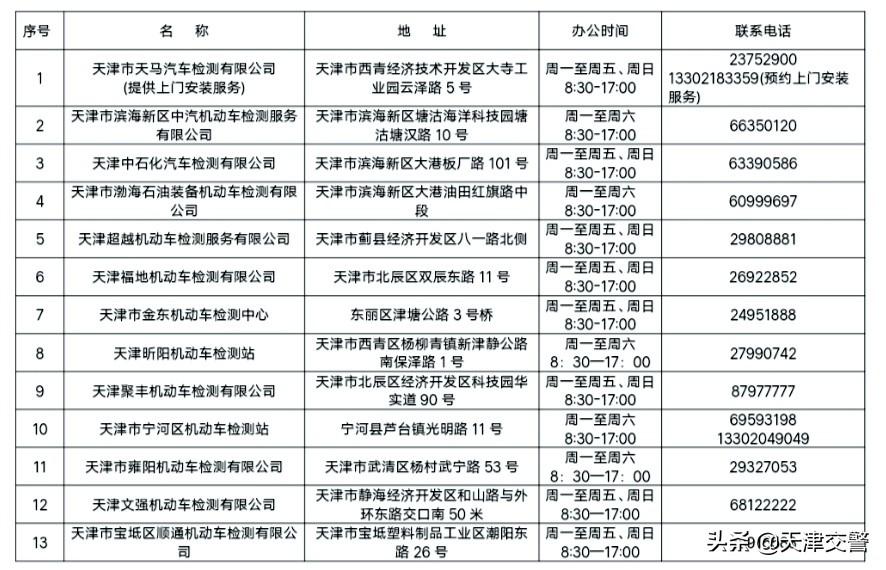
公安交管部门表示,即日起,为各货车运输企业、货车所有人提供了自行到网点安装和申请集中上门安装等两种方式免费安装汽车电子标识。公安交管部门已在全市13家机动车检测站设置了汽车电子标识发卡网点,货车运输企业及货车所有人可自行驾车就近到发卡网点安装,在申请安装时须携带机动车行驶证或车辆登记证书,并在安装完毕后签字确认。选择申请集中上门安装电子标识的企业或货车所有人,可向设置在天马检测站的安装网点(联系电话和地址见文后附表)申请上门安装服务,待发卡网点做好电子标识信息签注后,预约上门安装时间和地点。现场安装时,企业负责人须提供机动车行驶证或车辆登记证书,并在安装完毕后签字确认。

公安交管部门在此也向天津号牌的货车所有人和企业做出温馨提示,9月1日起,我市货车通行证管理系统将进行升级,增加“电子标识信息”关联查询功能。届时,货车所有人在网上申请货车通行证前,需提前安装汽车电子标识,否则将无法下载通行证。(后附汽车电子标识发卡网点明细表)

(焦轩 刘媛)

全市已有16万辆重点车安装电子标识 未安装车辆可就近选择15家检测站免费安装

7月20日上午,张师傅将自己新购置的货车开到机动车检测站,交警将一张身份证大小白色卡片,贴在了这辆货车的前挡风玻璃处。“听说现在到检测站就能免费安装电子标识,我就来了,我们车队的车已经都装上了!”交警告诉张师傅,电子标识被称为汽车“身份证”,不仅能防止车辆被“套牌”,还有助于加强重点运输车辆安全管理,安装有电子标识的公交车还会优先通行。

电子标识是一种新型的电子标签,作为车辆的“电子身份证”,外观看上去是一张卡片,安装在汽车前挡风玻璃上,车辆的年检、保险信息等都会写入这张电子标识中。电子标识是物联网技术在交通领域的延伸,通过该技术实现了在机动车运行安全管理、重大活动区域出入管理、车辆信号优先控制等领域的示范应用。汽车电子标识的广泛应用,可有效防止车辆被“套牌”造成的麻烦。公交车电子标识与信号灯合理配时相结合,可有效实现公交车辆信号优先控制,提升公共交通出行效率。此外,电子标识还有助于企业对重点运输车辆加强重点运输车辆的安全管理。

目前全市已有共约16万辆重点车辆免费安装了汽车电子标识,其中包括约8.5万辆货车、3万出租车(网约车)、1万辆公交车、8000辆“两客一危”车辆以及校车、各类面包车和营运转非营运性质车辆等重点车辆安装了汽车电子标识。公安交管部门提示,还未安装电子标识的上述类型重点车辆所有人,可在全市15家机动车检测站(后附地址、电话明细)中就近选择,在相应工作时间内,携带行驶证或车辆登记证书,驾车前往免费安装电子标识(咨询电话:13821609988,请在法定节假日以外的周一至周五每天8时30分至17时30分拨打咨询)。

此外,还需注意以下事项:

一是妥善保管汽车电子标识,确保正常使用,严禁私自拆卸;

二是如果车辆更换了风挡玻璃,需及时补办电子标识,并提交能够证明因事故导致的风挡玻璃更换的交通事故证明(或保险定损单据)和原电子标识卡,目前仅有天马检测站、聚丰检测站可办理电子标识补办手续。

三是对于因其他原因需补办电子标识的车辆,车辆所有人须提交《电子标识损坏的情况说明》和原电子标识卡。车辆所有人为企业的,需在《电子标识损坏的情况说明》上盖单位公章;车辆所有人为个人的,需在《情况说明》上按指印。

四是已在外埠安装电子标识的天津号牌机动车,无需在我市重新安装。此外,电子标识关联的车辆信息将随车辆状态自动更新,因此,办理转移登记或更新号牌的机动车,无需更换电子标识。(焦轩 刘媛)

相关问答

天津汽车标识 还需要贴吗?

天津汽车标识不需要再粘贴纸质检验标志,可以自行上网下载电子凭证。自2020年3月1日起,全国开始实施机动车检验标志电子化,通过全国统一的互联网交通安全综合...

天津 机动车免检标志去哪领,带啥东西. - 懂得

6年免检期内的车主可在交管窗口或网上直接申领年检标即可。以车主在车管所领取为例,需要携带的东西:车主提供身份证或行驶证,以及保险、车船税材料...

天津 机动车免检标志去哪领,带啥东西. - frog princess? 柠不...

6年免检期内的车主可在交管窗口或网上直接申领年检标即可。以车主在车管所领取为例,需要携带的东西:车主提供身份证或行驶证,以及保险、车船税材料...

2022 天津 公司车辆免检标志怎么领取?

1、打开交管12123手机app,点击“更多”,通过“业务中心”中找到“免检车申领检验标志”,即可为已备案的本人机动车免检车申领检验标志。2、选择免检车申领检...

天津电子 地铁卡怎么办?

可到悬挂有天津城市一卡通标识的网点处购买。售卡网点有天津城市一卡通客服中心,地铁一号线各站点、塘沽公交的部分场站和大部分邮局网点。可到指定充值网点...

天津 汽车 环保标志怎么办理?

天津市汽车环保标志办理相关:1、地点:全市各区县行政许可服务中心环保窗口。2、所需材料:机动车行驶证(原件和复印件)、机动车登记证(原件和复印件)。...天...

请问 天津 市机动车环保标志如何办理?谢谢?

天津市汽车环保标志办理相关:1、地点:全市各区县行政许可服务中心环保窗口。2、所需材料:机动车行驶证(原件和复印件)、机动车登记证(原件和复印件)。...天...

天津市 机动车需要去哪领取环保标志行驶证上的地址..._环保工...

首先,针对您的问题,天津市西青区的机动车环保标志行驶证领取地址通常位于车管所或者环保局指定的窗口。以下是您需要携带的证件和具体流程:1.需要...

6年免检的车在 天津 哪里领取年检标志和环保贴。流程谁知道?

以前是一起领取环保标的,但现在取消了。就无需领取了。申领免检标志步骤如下:1、免年检前提前处理完自己车辆的违章,必要可去车管所查询清除,且缴纳罚款之后...

天津汽车 年检换标去哪?

检车申...年检标更换可以去车管所或者交管12123APP三、网上申请提交成功后,公安交通管理部门网办中心将在一个工作日内办理,期间您可以通过网办进度查询业务办...

标签:

相关阅读