电子处方应用主要形式 电子处方审核模式介绍

小编头像

小编

管理员

发布于:2026年04月14日

87 阅读 · 0 评论

电子处方审核模式介绍

编辑导语:随着互联网医疗技术的发展,电子处方这一形式也逐渐流行并使用,而电子处方的开具必须合规且有效、安全,因此也就需要对电子处方进行审核。本篇文章里,作者就对电子处方审核流程、模式等方面做了介绍,一起来看一下。

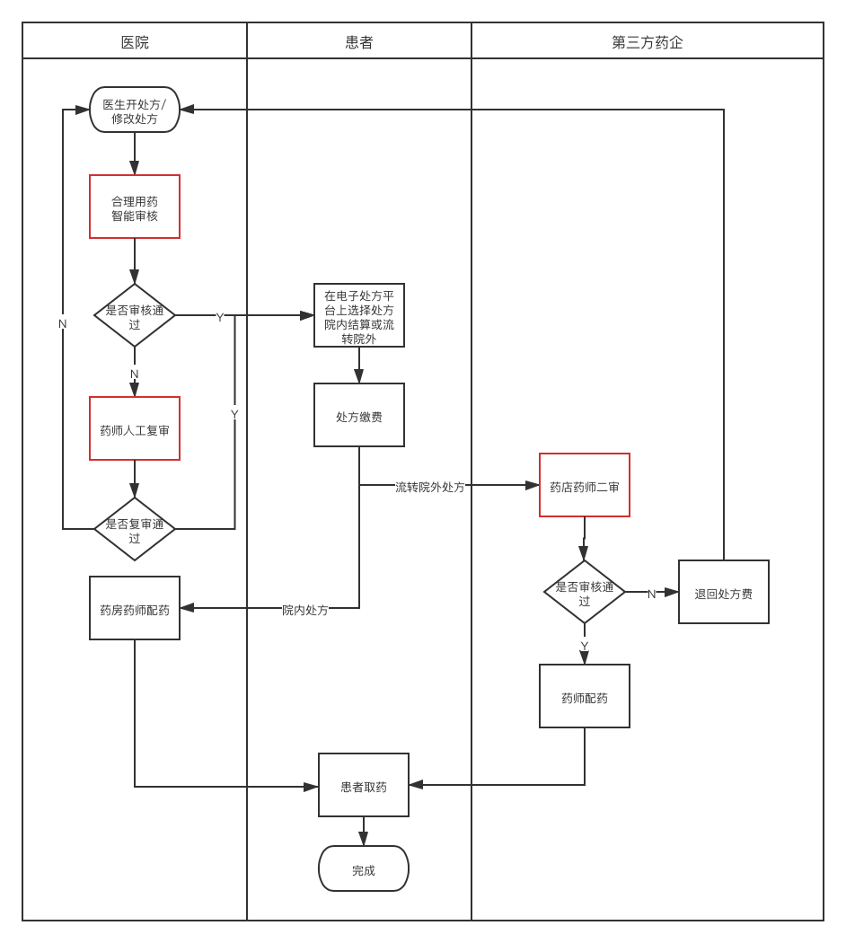
一、电子处方审核流程

《关于促进“互联网+医疗健康”发展的意见》允许经注册或备案的执业医师在线开展部分常见病、慢性病复诊服务,允许开具部分常见病、慢病处方。

2012年《国家药品安全”十二五”规划》中提出了“新开办零售药店均配备执业药师”的明确要求。按照最新国家药品经营规范(GSP),经营处方药的药店必须有专业资质的药师进行处方审核,否则不能通过GSP认证。药师不在岗的时间不能销售处方药。

随着互联网医疗的发展,电子处方流转逐渐流行起来,为了确保处方的安全性及合规性,电子处方的审核需引起重视,认真对待。

医院开具的处方审核分为事前审方事后审方。

事前审方 :医生开具处方后到患者取药前的处方审核。事后审方 :医院每隔一段时间(一般是一个月或者一季度)随机抽查已开具的处方进行开会点评。

以下的审核均为讨论事前审方 ,事后处方此文不议。

以前传统医院处方审核大多是事后干预流程,一旦出现处方审核不通过情况,就会给患者造成退费、重新找医生开方、再次缴费、等待取药等一系列繁琐事项。

目前很多医院都开始实行处方前置审核模式 ,医生开具处方时后就采用合理用药或药师人工审核,审核通过后才流到患者端进行缴费。

这种审方方式有效减少了患者来回奔波时间,也通过机审提升了处方审核的效率和精准度,优化了审方流程,提高了医生和药师的工作效率。

“智能审方”综合考虑医院专科的用药规则与患者精准用药的需求,结合患者的疾病诊断、药物过敏史、检验指标等各项信息,运用数据库对适应证、用药剂量、禁忌证、药物相互作用等进行合理性审核,“瞬间”对处方进行自动化的全方位评判。

处方调剂(审核+调配)原则——四查十对:

查处方,对科别、姓名、年龄;查药品,对药名、剂型、规格、数量;查配伍禁忌,对药品性状、用法用量;查用药合理性,对临床诊断。

药店药师二审步骤目前还没有明确严格规定,大部分药店会直接以医院开具的带有医生药师签名的处方为准配药,有条件的药店会进行二次审方。药店审方有以下两种方式。

1)每个药店配一名执业药师

执业药师登录处方流转的药师端,查看确认处方笺/处方订单上的药品和诊断结果等开方内容是否存在问题,无误则审核通过,进行配药发货/待患者上门自取。

2)远程审方

国家药品监督管理局执业药师资格认证中心数据显示,截至2019年6月底,全国注册于零售药店的执业药师为445832人(截至2021年5月已有595856人),但国内有超过45万家零售药店,药师数量不足够覆盖所有药店,因此多省提出了远程审方 的过渡政策。

远程审方即委托具有资格的第三方机构药师进行远程处方审核 ,将外流的处方直接对接远程审方的药师平台,或让第三方机构药师登录处方流转药师端进行处方审核,处方流转的药房后台接收到审核结果后进行配药等操作。

远程审方不仅解决了国家执业药师不足的问题,也为药店降低了经营成本。但远程审方只是暂时的辅助手段,配备足够的执业药师进行面对面的药事服务才是国家最终目标。

上方是针对电子处方外流二审的形式,下面也提一下患者自己拿纸质处方上药店购药的形式,同样是这两种。

1)每个药店配一名执业药师:在患者上店买药时当面问诊,对处方进行核对,审核通过后即可配药。

2)远程审方:药店药师将患者的处方单拍照上传远程处方平台,并将患者信息登记上传,呼叫远程审方药师发起审方请求,远程审方药师接收后与患者通过视频对话等远程问诊沟通,通过问诊情况及处方内容对处方审核通过或驳回。审核通过后药店药师可以进行配药出售。

二、CA电子签名

根据《互联网医院管理办法(试行)》规定,所有在线诊断、处方必须有医师电子签名。

《关于加强医疗机构药事管理 促进合理用药的实施意见》中指出“电子处方审核、调配、核对人员必须采取电子签名或信息系统留痕的方式,确保信息可追溯。

电子签名是通过密码技术对电子文档的电子形式签名,通俗的来说,电子签名就是可以在电子文件中识别交易人身份、保证交易安全,可以起到与手写签名或者盖章同等作用的电子技术手段。电子签名为确保电子处方安全性与合规性上提供了支持,通过电子签名技术防范篡改伪造处方内容、违规重复购药带来的安全隐患。

简单来说,合法的电子签名=数字证书+签名图片 ,数字证书是由CA机构发行的类似电子世界中的“身份证”,具有唯一性和可靠性(CA机构是国内唯一具有签发数字证书资质的主体,第三方签名平台需有CA机构的批准和授权才能向下游提供电子认证服务)。

为什么使用电子处方CA签名?

1)提高医生工作效率

医生每天平均为每名患者打印、手工签名花费的时间约需25秒,采用CA签名后,可节约医生的时间,提供工作效率。

2)具备同传统签名同等的法律效力

电子签名出台实施后,法律上明确了数据电文和数字签名的法律地位,依据电子签名法第四条“能够有形地表现所载内容,并可以随时调取查用的数据电文,视为符合法律、法规要求的书面形式” 和 第十四条“可靠的电子签名与手写签名或者盖章具有同等的法律效力”,这大力支持了电子签名和推广使用。

3)CA认证的电子签名保证了电子处方的安全可靠

开方、审方前需进行CA实名认证,确认身份后才可操作,确保了开方人、审方人身份真实有效。 电子签名使用了加密算法、身份认证和时间戳等技术手段,保证电子处方防伪造,防篡改,防抵赖,安全可靠。

Zoe,微信公众号:Zoe life

本文由 @Zoe 原创发布于人人都是产品经理,未经许可,禁止转载。

题图来自 Unsplash,基于CC0协议

电子处方流转的八大模式

文 曾世新

(yaodiancaizhi)

毋庸赘言,院外处方药销售“火”起来了。所有大型药品商业流通企业都调整经营策略为“批零一体化”,绝大部分药品零售连锁企业都转型或升级“专业处方药房”。同时各类资本投资的药品零售商业创新模式频出:有DTC/DTP专业药房模式、有专科药房模式、有慢病管理处方药房模式、有互联网+模式等等,都在说先做好药房的专业基础,然后就可承接医院大量的外流处方了!

可是结果呢?成功者寡。究其原因,就是处方的引流,或处方的流转方面缺乏合适的路径或机制。有通过医院科室客情关系引流的,可这无法放上台面公开推广;有能对接医院HIS系统的,可这需要非常好的医院业务基础,一般的药房根本无法做到;有透过第三方互联网医院处方引流的,可是大部分患者还难以接受线上诊断模式;也有通过提高自身专业服务能力,靠品牌吸引医生和患者从而处方购买的,可这样缺乏可复制性,也难以较高层面的推广。

难道就没有有效的方式来做吗?难道院外处方药销售的瓶颈就没有路径突破吗?其实,有一个路径一直在尝试,而且越来越被相关部门及市场认可,越来越多的区域在尝试和试点,那就是电子处方流转平台——在不断提升自身系统的合规高效运营后,来不断推进医院处方真正的通畅外流,多方受益!

何为电子处方流转?目前国内有哪几种模式呢?未来会往哪个方向发展呢?其推进医院处方外流从而推动医药真正分业的效能该如何最大化发挥呢?

简单地说,电子处方流转,也可以说是医院外流处方信息共享,指将医院的处方信息、院外终端的药品进销存流通信息、医保药品的自费信息或医保药品统筹结算信息等通过电子化的方式,共享到一个信息系统平台,患者可以凭医院处方在院外药店自由购买药品,医保药品同时还可以报销。

从2014年开始就有不少的医药流通企业(商业/零售)、部分区域的医疗机构、及不少的互联网平台企业,在地方政策的鼓励下,在不断尝试和试点,对电子处方流转的模式进行探索。腾讯、阿里健康、京东等互联网巨头就与医院、药企及地方政府合作,探索电子处方或医院处方流转的落地模式,另外易复诊、医方达、七乐康等第三方平台的兴起也在为院外处方流转创新搭建平台。

目前的电子处方流转模式主要有以下几种:

一、梧州模式:

广西梧州近两年,率先实践处方信息共享尝试,目前全市20余家二级及以上级别医院、百家药店共同接入易复诊第三方处方信息共享平台,完全实现了医疗机构处方信息、医保结算信息与药品零售消费信息互联互通、实时共享。该处方共享平台以患者为核心,允许患者自主选择渠道取药,保障患者购药知情权和选择权;同时还能合理控制药品价格(跟标价),降低患者购药整体开支;能不断探索新的便民、利民服务形式,推动复诊在线续方、网订店取、网订店送等新型配送方式,提升患者就医体验。

二、广东模式:

6月14日,广东省人民政府公布《促进“互联网+医疗健康”发展行动计划(2018-2020年)》,就处方外流的细则做出规划。具体内容:

(1)允许医疗机构使用互联网医院作为第二名称,在实体医院基础上,运用互联网技术提供安全适宜的医疗服务,允许注册或者备案的执业医师在线开展部分常见病、慢性病复诊,允许掌握患者病历资料后在线开具部分常见病、慢性病处方。

(2)支持医疗卫生机构、符合条件的第三方机构搭建互联网信息平台,开展远程医疗、健康咨询、健康管理服务。

(3)鼓励发展网约护理、网约家庭医生、网约家庭药师等服务,为居民在线提供健康咨询、慢性病随防、延伸处方、健康管理等服务。还在这种模式中导入医保支付政策,引导网络诊疗的氛围形成;明确提出建设处方流转信息,推进处方信息共享,打破医疗机构信息孤岛;重视“社会力量”,指明处方外流方向是:推广处方流转平台,发展配送中心,支持医院、药品生产流通企业、药店、符合条件的第三方机构共同参与处方流转、药品物流配送。鼓励社会力量建设和运营药事服务平台,为基层医疗卫生机构、居民提供审方、合理用药咨询和精简处方等社会化药事服务。)推广智慧药房,鼓励医院处方外配、信息共享,改造传统药品保障流程,为患者提供“一站式”药事服务。

三、西安模式:

“特定的院外药店”可以开具电子处方。《西安市药品零售企业电子处方共享服务指导原则》,对提供电子处方服务的药企信用、程序有了明确规定。有法定代表人和完善诊疗管理机制,具有《营业执照》和《医疗机构执业许可证》或各级卫计部门以其他形式确认的第三方医疗服务许可,能够保证远程诊疗质量和安全的企业建立的互联网医院或互联网信息服务平台;有进驻这种平台的药店是可以“远程”开具一定疾病用药的电子处方的。同时,这个平台务必保证加入远程诊疗服务的医务人员具有合法职业资格,按合法程序开展诊疗行为,并为诊疗服务质量承担法律责任。禁止任何虚假、欺骗行为,禁止编造处方、代诊补方、空打处方等违反《处方管理办法》的行为。处方应当经执业药师审核后方可调配。当地有2000家药店可以参与到上述电子处方流转机制。

四、武汉阿里模式:

2016年1月,武汉市中心医院与阿里健康网络医院合作,患者在阿里健康网络医院预约问诊之后,开具电子处方,并由九州通实现配送。

五、淄博京东模式:

2016年3月,山东淄博市人民政府、京东集团、新华制药三方签署合作协议,京东将为淄博市卫计委建设“淄博市医疗处方流转信息平台”。淄博市公立试点医院向处方流转信息平台提供处方,允许用户使用电子处方平台便捷方式向新华大药店的药房购药。

六、柳州模式:

2017年5月,腾讯、柳州市工人医院、广西柳州医药股份有限公司达成合作,柳州工人医院上线“院外处方流转”服务,通过微信公众号承接医生开具的电子处方,即可实现处方的院外购药。该系统首批覆盖柳州医药集团旗下八家药店,今后患者在医院看完病,可自由选择在院内取药或到院外的定点药店取药。

七、医药流通企业对接医院系统模式:

医药商业公司和医院深度合作,搭建处方信息平台,与其系统零售药店合作为其提供药物,对药品质量和安全负责,并负责药物配送。如:上药电子处方流转模式、九州通的好药师大药房承接武汉市中心医院门诊药房外流处方模式、广药和广州市妇儿医院处方外配模式。

八、互联网医院&在线问诊模式+线下药房模式:

患者在互联网医院和药店的问诊平台获得电子处方,在线下药店拿药或者接受与互联网医院合作的药店进行O2O配送。特别适合慢病患者。乌镇互联网医院也是如此模式。

以上模式除了最后一种由于国家对互联网销售处方药的限制,目前还有些未明朗以外,其他电子处方流转的模式都陆续在更多地区开展试点或展开探索。

在未来的医药分业大趋势下,医院的处方外流必定需要有电子处方流转机制予以匹配,而且必须是合规高效的。“处方外流是我国医改推进的产物,将进一步完善我们的医疗体系,也将推动医药行业营销模式上的大规模创新。但是,改革需要创新,创新需要规范。”这是行业人士的高度共识。

未来的电子处方流转,必须是链接医院、药店、医保信息的第三方处方信息共享平台,必须要实行规范化、标准化、高效化的运作和管理,这既是政策的需要,也是市场发展的需要,更是患者利益保障的需要!

合规高效者,方可行久远!

作者简介

曾世新

知名外企 特药渠道和商务管理部 商务经理

长期关注和研究处方药的院外销售渠道变革、模式创新和高效管理。

广告

财智说

本公众号致力于中国药品零售业的深度研究、 热点资讯传播、运营干货剖析、标杆企业 榜样人物宣传... 关注请扫描文末二维码,解锁更多精彩行业内容

相关问答

什么是 电子处方 ?

广义上通过医疗系统在线开具的处方都是电子处方。但是,由于通过系统开具的电子处方有开方人身份确认难、开方内容被篡改的隐患,因此国家出台《互联网诊疗管理办...

电子处方 怎么保障内容安全性?

通过HIS系统实现医生开方电子化已不是难题,难点在于当处方产生纠纷是确定负责人和判断电子处方内容未经过篡改。根据出台的《互联网诊疗管理办法(试行)》,使...

药品市场的销售模式?

模式多样,主要取决于药品类型、目标市场、法规要求和分销渠道等因素。以下是一些常见的药品销售模式:1.处方药销售:-通过医院药房:医生开具处方后,患者...

怎么把两个 电子处方 放在一张纸上?

将两个电子处方放在一张纸上需要一些技术手段,以下是一种可能的方法:1.打开你的电子处方软件或系统。这可能是你的医生办公室的系统,或者是一个在线的药品购...

电子处方 英语怎么写?_作业帮

[最佳回答]electronicprescription

药精灵远程 电子处方 平台如何使用?

2、第二步:来买药的病人可与医生远程视频进行双向沟通。可进一步对病人情况进行诊断。3、第三步:药店服务员在处方签处输入病人姓名、性别、年龄、身高、体重...

手机上怎么开 电子处方 ?

在手机上开具电子处方通常需要遵循以下步骤:下载相关应用:首先,你需要在手机上下载医疗健康类应用,这些应用通常由医疗机构或药店提供。在应用商店中搜索相...

互联网医疗的业务范围?

互联网医疗,是互联网在医疗行业的新应用,其包括了以互联网为载体和技术手段的健康教育、医疗信息查询、电子健康档案、疾病风险评估、在线疾病咨询、电子处方...

互联网医院经营模式?

据我了解互联网医院经营模式是指借助互联网技术,在线平台上提供医疗服务。它与传统的医院模式相比,能够为人们提供更加便捷的就医方式。互联网医院经营模式通...

医保 电子处方 怎么开?

医保电子处方可以通过以下步骤开具:可以通过医保电子处方开具。医保电子处方的开具是为了提高医疗服务的效率和便利性,减少纸质处方的使用,方便医生开具和患者...

标签:

相关阅读