护理执行单电子应用 医疗行业PDA的应用软件(移动护理系统)对接HIS系统

小编头像

小编

管理员

发布于:2025年05月06日

92 阅读 · 0 评论

医疗行业PDA的应用软件(移动护理系统)对接HIS系统

护士来到病床前,抬起病人的手腕,将手里的PDA(掌上电脑)对准事先系在病人手腕上的腕带进行扫描,确认病人的身份,下载输液、注射、发药或者量体温等具体护理,执行完毕后,在PDA上进行签名并确认 ……

医疗中心医院应用推广,外四科作为试点病房首先推行移动护士站,2周的使用,让科内的护理人员认识了PDA,并体会了它的好处,现我将为大家介绍移动护士站,介绍PDA的临床应用。

一、移动护士工作站

随着信息技术的发展,电子病历技术在医院已经得到广泛应用。其中,护士工作站作为护士执行医嘱,进行各项护理操作的工作平台,在整个电子病历系统中起着不可替代的作用。移动护士工作站是以医院现有的HIS系统为支持平台,以掌上电脑为硬件平台,以无线局域网技术为网络平台,将信息查询及采集延伸到病床旁,实现了护士工作的实时、量化管理。

二、 移动护士站的功能及优势

1、将HIS系统延伸到病人床头

护士利用深圳市浩瀚智能终端技术有限公司PDA可在病床边查看所有病人基本信息,分类显示单个病人的所有医嘱信息;分类显示全科病人的所有医嘱信息;生命体征等临床信息的实时实地采集。同时将采集的时间和采集人等相关信息记录到数据库,保存后所有信息即刻回传到HIS系统,自动生成体温单、护理记录单、医嘱执行记录单等,供医生和护士共享。医生下达医嘱输入HIS系统后,会即刻自动转移到PDA上,护士可在病人床头进行读取、查询、查对与执行。“移动到床边”是该系统最显著的特点,它改变了原有医嘱系统的工作模式,最大限度地拉近了护士与病人的距离。

2、跟踪医嘱的全生命周期

以前的HIS系统只跟踪到医嘱转抄这一步,认为医嘱转抄后,医嘱就被真正的执行了,计划执行时间就等于实际执行时间,不再跟踪医嘱实际执行过程。而移动护士工作站真正解决了这一问题,将HIS延伸至病人床头,可实时记录医嘱执行时间和执行人。

3、床旁病人标识确认

目前护理工作中患者的查对有许多不确定性,如同姓名、换床、患者意识障碍等,加上护士查对工作量大,人为出错的概率较大。基于患者标识系统的条码或射频识别技术,护士在床旁为患者进行诊治时,用PDA对患者进行确认,大大提高了患者身份识别的安全性,杜绝了治疗过程中的“张冠李戴”,为临床管理路径提供了辅助手段,确保了治疗过程中患者、时间、诊疗行为的准确性。病人入住科室后,利用PDA扫描病人腕带可进行病人身份的确认。同时病人给药单的条形码与病人腕带上的身份标识条形码的信息均通过HIS系统相关联,真正做到了“正确的对象、正确的药物、正确的剂量、正确的时间、正确的方法与途径”,杜绝了差错。这一优势在新生儿、精神障碍、昏迷或睡眠状态病人的护理当中体现的尤为突出。

4、护理信息采集

实现床旁采集生命体征数据,自动生成各种护理单,避免护士先抄病人的生命体征在草稿上,后回到办公室再录入,避免这样重复录入,提高工作效率及准确率。

5、提高护士工作效率

没有PDA之前,护士为了执行医嘱需要打印各种执行单,并根据打印的执行单进行摆药和执行,医嘱执行过程只能以手工方式记录,无法与电子病历系统进行整合,护士在病人床旁采集病人的信息需要记录在纸上并回办公室填写各项护理表单。这样,既增加了护士工作量,又降低了护理记录的准确性。特别是我院使用电子病历后,仍然使用纸质版的执行单不能实现信息的有效链接,在纸质版的执行单上签了执行时间及执行人的名字,但是电脑上没有记录,电脑显示仍会是“未执行”,这样显然是不严谨的。因移动护士工作站与HIS资源共享,信息一经录入,多终端读取,简化护理记录程序,减少了护士重复性工作,降低劳动强度,优化了工作流程,使护士有更多的时间护理患者,增加有效服务时效,提高了患者的满意度。移动护士站优化了护理工作流程,提高了工作效率和工作质量,并有效预防与减少了医疗护理差错。同时促进了护理管理思想与管理模式创新,提升了护理管理层次。

6、为医疗举证倒置提供了证据

以前输液单等执行单保存时间短,查询困难,基于HIS系统的安全机制,移动护士工作站准确、实时、完整地记录医嘱执行时间和执行人,并且永久保存医嘱记录,为医疗举证倒置提供了法律依据。

7、统计功能

护士长能根据数据库中记录的数据,了解各忽视的工作情况,逐步使各系统的流程更加完善。通过HIS系统自动生成各种报表,根据护理工作的不同,分别进行加权计算,科学统计护士的工作量,为真正公平准确地对护士进行绩效考评提供数据依据。

8、加强了护理质量控制

移动护士工作站使护理质控深入到医疗护理过程的每个环节,实现了实时环节控制,使终末式管理变为环节控制。即时的信息存取,降低了错误率。护士长能够很方便地随时掌握全科的护理工作动态,加大了对工作过程的监控及管理,及时发现医疗护理过程中各环节的问题,可及时采取相应的措施,将事后管理变成事前管理,增加了护理管理的深度。

9、规范了护理行为,增强了护理人员的法制观念 

由于每条医嘱的实际执行人形成一对一的对应关系,记录医嘱的执行时间、用药途径,对病情观察的时间、观察数据即时进行录入,不但规范了护士的行为,同时为护理工作提供了可靠的数据资料,避免了在医嘱执行过程中责任区分不清,执行时间随意的无序工作状态。

三、移动护士站的使用方法

深圳市浩瀚智能终端技术有限公司 PDA使用时需要各人用密码登陆,可随时切换用户。各人用户密码的设置分清了责任,是网络各项信息来源和执行都有据可查,提高了护士的责任感并保证了信息的准确性及安全性。

学术速递 护士巧制执行单,有效降低鼻肠管堵塞发生率

根治性胃癌切除术后患者常留置鼻肠管,维持鼻肠管通畅是保证肠内营养顺利实施的关键。但由于鼻肠管结构细长、肠内营养制剂黏稠等原因,若给药操作不规范、冲管时机及技术不正确,均可能导致营养制剂附着于管腔内壁,使管腔变窄,发生堵塞。该研究设计了鼻肠管堵塞预防执行单并应用于临床,在降低鼻肠管堵塞发生率方面取得良好效果,现报告如下。

一、执行单的设计

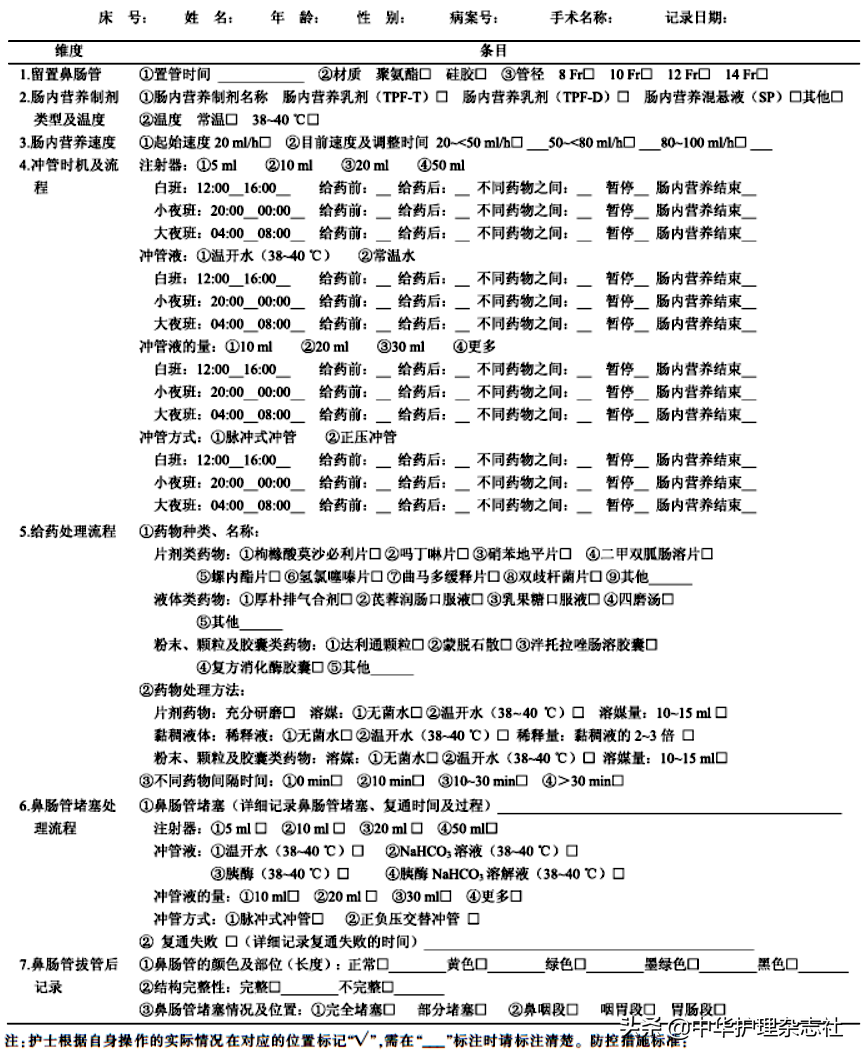
该执行单包含3个部分。第1部分为患者基本信息,包括患者姓名、床号等;第2部分为执行单的6个维度,包括留置鼻肠管、肠内营养速度及制剂、冲管时机及流程、给药处理流程、鼻贴观察、护理及鼻肠管堵塞处理流程,如下图。

(鼻肠管堵塞预防执行单)

第3部分为防控措施标准,具体如下。

⑴鼻肠管留置时间应≤6周;鼻肠管材质建议选择聚氨酯;鼻肠管管径建议选择10~12Fr。

⑵根据医嘱选择相应的肠内营养制剂;温度建议为38~40℃。

⑶起始速度应为20ml/h;患者耐受情况下(依据肠内营养耐受性评分表)每隔8~12h可增加速度10~20ml/h,逐渐增加至80~100ml/h。

⑷冲管时机:持续泵入肠内营养的鼻肠管每4h冲管1次;在外出检查等情况时暂停;每日肠内营养泵入结束;给药前后;不同药物之间。冲管流程:冲管注射器建议选择20ml注射器;冲管液建议选择温开水(38~40℃);冲管液的量建议为20~30ml;冲管方式为脉冲式冲管。

⑸根据药物的种类及名称在相应的方框进行勾选。药物处理方法:片剂药物需充分研磨(完全研磨成粉末状),选择10~15ml无菌水溶解;黏稠液体用自身2~3倍无菌水稀释;粉末、颗粒及胶囊类药物,选用10~15ml无菌水溶解。2种药物需间隔给药,至少30min。

⑹一旦发现鼻肠管堵塞,选用20ml注射器抽出管内多余空气使鼻肠管内处于负压状态,及时夹毕鼻肠管前端,保证有效负压状态,选用10ml注射器抽吸温开水,利用鼻肠管内有效负压将温开水吸入鼻肠管,夹毕30min后反复抽吸,若无法复通,则以同样的方法选用适量胰酶NaHCO₃溶解液(38~40℃),夹毕30min后反复抽吸,冲管方式为负压、正压交替冲管;若均无效,即为复通失败。

⑺记录拔管后鼻肠管管道各部位(长度)的颜色;记录鼻肠管结构的完整性;将因鼻肠管堵塞引起的拔管后鼻肠管进行剖面图分析,并记录鼻肠管堵塞情况及位置。

二、执行单的培训与考核

对护士进行2次相关培训。第1次培训内容主要包括执行单设计的目的、来源、构成、各维度及条目的含义、对应的各项防控措施标准等,对存在疑义的地方给予解释。培训结束后,由护士长现场了解护士对执行单设置的理解情况。

第2次培训主要针对护士对鼻肠管堵塞预防知识的掌握情况及执行单填写的准确性。培训结束后,由护士长现场抽查3~4名护士随机提问防控措施知识,另外抽查3~4名护士当场填写执行单,了解填写情况,保证护士可以按鼻肠管堵塞预防标准对患者进行护理和准确记录。

三、执行单的应用

护士接到患者连续性经泵输注肠内营养液医嘱后立即启动执行单。

⑴第1部分根据患者实际情况填写基本信息,仅于置管第1天填写即可。

⑵执行第2部分内容时可参考防控措施标准,其中,维度1为留置鼻肠管的基本资料,于置管第1天填写即可。

⑶维度2与维度3包含的肠内营养制剂类型及温度、肠内营养速度根据患者肠道耐受性、身体营养状况动态调整,每日记录。

⑷维度4为冲管时机及流程,护士根据冲管时机在操作后填选操作选用物品对应的序号。

⑸维度5为给药处理流程,护士根据医嘱在对应的药物种类及名称后进行勾选,并根据实际给药处理流程勾选记录。

⑹维度6与维度7为鼻肠管堵塞后的处理流程和拔管后的记录,在遇到相关情况时按照实际操作如实在勾选记录。

该执行单除了必要的基本资料、记录时间等,护士记录时只需在相应的位置中打“√”或标注所选序号。责任护士每日09:00回收前1d执行单并更换新的执行单。患者拔除鼻肠管后,将其所有执行单统一归档并保存。

四、执行单质量控制方法

在培训与考核环节,向护士讲解应用执行单的目的,告知真实准确执行并记录对预防鼻肠管堵塞的重要性以及执行单的质量管理过程实施非惩罚原则,确保执行单填写的真实性。

对在使用过程中存在的问题制订相应的对策,1名护理硕士研究生每日10:00查看执行单记录情况并记录薄弱环节,每周五在鼻肠管堵塞护理防控研究小组会议中进行反馈,小组成员根据出现的问题分析原因并采取针对性措施。如执行单悬挂于床尾容易遗忘,调整为将执行单同肠内营养巡视卡一同悬挂于患者肠内营养输液架上,便于提醒护士;患者基本信息部分每日记录患者手术名称会增加护士工作量,调整为只需记录1次患者手术名称等。

该研究设计的鼻肠管堵塞预防执行单可动态记录鼻肠管护理过程,及时发现鼻肠管维护中的薄弱环节并进行针对性改善,有助于规范相关护理操作,降低鼻肠管堵塞发生率。

本文整理自《中华护理杂志》2021年第10期

作者:张媛 韩梦丹 赵倩 李梅 冯铮铮 徐翠红 杜久丽 王苏璇

编排:马杰 黄恒吉 郝淑龙 李伟杰

审核:曹作华

相关问答

医院 执行单 是什么?

执行单是医院中用于记录医嘱和开具药品等医疗行为的一种文书。它通常由医生根据患者的病情开出医嘱,再由护士按照医嘱执行药品治疗、护理等一系列医疗行为,并...

护理 春考技能医嘱 执行单 怎么写?

在护理专业技能考试中,关于医嘱执行单的书写通常会考察学生对临床实际工作中医嘱处理流程的掌握程度。以下是一份基本的医嘱执行单书写指南:1.医嘱内容填写:...

医生在电脑上开了一条医嘱护士在电脑上点了 执行 ,后面领导查到是错的医嘱,算谁的问题?

首先在大型三甲医院的电脑医嘱系统中。首先,医生用自己的工号和密码打开系统,输入所要开立的医嘱,如果说医嘱不合适,或者说是明显的错误,那么系统会马上提...至...

医嘱单和记录单是一回事吗?

长期医嘱是指至少执行两次以上的定期医嘱,有效时间在24h以上,比如说你住院期间每天需要服用和注射的药物,还有相关护理常规,一些长期执行的检查项目如每日的空...

电子 病历系统|免费 电子 病历软件?

电脑软件:名称:易迅电子病历系统大小:40.2MB版本:6.5.1类别:其他语言:中文应用平台:Win9x/2000/2003/XP/Vista/Win7概述:易迅电子病历系统是集病历......

住院医生开完医嘱护士干嘛?

医...在临床医院的科室工作中,一般由主治医师或者主科主任和带领实习学生和科室医生查房,查完病房后,根据每个病人的病情,开医嘱,开完医嘱后,由值班护士,处理...

护理 程序是指什么?-ZOL问答

护理程序(nursingprocess)是指导护理人员以满足护理对象的身心需要,恢复或增进护理对象的健康为目标,运用系统方法实施计划性、连续性、全面整体护理的一种理论...

临时医嘱下错了,护士没看 执行 了,怎么改,是用红笔取消签上...

医嘱执行制度及流程一、医嘱执行制度:1.医嘱必须由在本院拥有两证(医师资格证和执业证)和处方权的医师开具方可执行,医生将医嘱直接写在医嘱本上或...

出院医嘱怎么 执行 ?

出院医嘱是医生在患者出院前,根据患者的病情和治疗情况给出的指导和建议。为了更好地执行出院医嘱,患者和家属需要注意以下几点:认真阅读出院小结,了解患者的...

临时医嘱单怎么写?

长期医嘱是指至少执行两次以上的定期医嘱,有效时间在24h以上,比如说你住院期间每天需要服用和注射的药物,还有相关护理常规,一些长期执行的检查项目如每日的空...

标签:

相关阅读