电子元器件军工应用 军工板块的成长核心——军用电子元器件

小编头像

小编

管理员

发布于:2026年04月14日

107 阅读 · 0 评论

军工板块的成长核心——军用电子元器件

在《第十四个五年规划和2035年远景目标纲要》中,我军要在“十四五”期间全面加强练兵备战,确立2027年建军目标的新节点,加快武器升级,同时加快智能化武器的发展,加快“十四五”时期军事现代化建设步伐。

“十四五”和2035年后新一代武器装备具有较高的发展前景,其中军工电子元器件在“十四五”期间将成为信息化的主要实施载体,具有单位装备价值量和装备排产双升逻辑,产业发展趋势可以参考其他信息化领域,如智能手机、汽车电子元器件等。

"十四五"跨越式武器装备批量确定,军工电子行业快速成长

军工下游备货大额预付款带动上游军工电子元器件率先进入景气扩张拐点,“十四五”军工全产业链景气度传导已确认。如上表,2021前三季度,利润表(收入/归母净利)、资产负债表(预收款+合同负债总额)同比增幅较大的板块均为中上游,如军工电子、新材料、航空中游配套、导弹等细分板块。

中间厂商的产品交付率和业绩释放比下游的整机厂商要早,“十四五”期间的业绩突破可望从上到下传导。可以这么理解,军工电子就如同新能源汽车产业链中的电池生产商,当军机,坦克以及舰船等装备需要现代化改造时,首先受益的必然是体现信息化水平的电子元器件。

天风证券认为,军工计划经济特点下(五年计划,逐年年度稳步落实),下游企业“十四五”期间逐年扩产将带来逐年提升的原材料备货需求,下游排产提升与军工电子价值量占比提升将推动军工电子元器件率先进入高景气,另外从沈飞向集团财务公司归结存款推测甲方的大额预付款或下达,产业链自下而上的全面经营改善有望逐级传导。军工电子本轮高景气预计将伴随五年计划的逐年实施稳步兑现,目前仅为起始阶段,下游备货采购预计伴随产能建设进度,预计不具备短周期特点,为长期成长类型。

国际政治关系紧张,国产替代刻不容缓

当进口电子元器件遭遇停产断档、禁运等情况, 而武器装备又急需使用时, 国产化替代显得尤为重要和紧迫, 国产化替代验证成为保证武器装备质量与可靠性的重要一环。

我国部分高端芯片依赖于进口,国产化率提升刻不容缓。美国出口管制愈加凸显自主可控重要性,美国出口管制愈加凸显自主可控重要性,2018 年美国政府发布文件在原有《出口管理条例》基础上新增对中国 44 家军工企业实施出口管制,涉及微波射频等军民通用性较强的电子领域。

国内较早推行自主可控与国产化,军工芯片等基本自给自足,但少数高端芯片仍依赖进口。长期来看中国正培养扶持国内企业,已实现自主可控和国产化的相关标的,或面临较好的发展机遇。

产业高景气趋势已至,多品种军工电子元器件正在放量

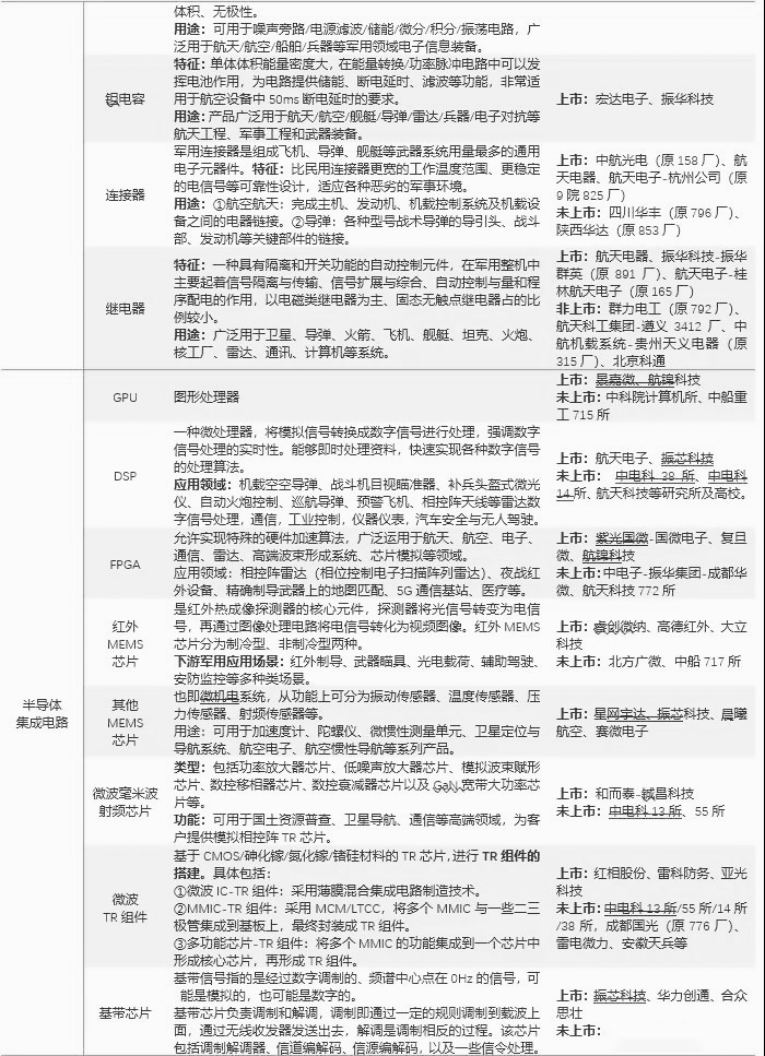
本文将军工电子元件分为两大类:一是被动元器件,二是集成电路。

被动元器件:主要包括感阻(主要产品如 MLCC、钽电容)、连接器、继电器、二三极管、真空灭弧室等。与民用产品相比,军用电子元件在生产完毕后,要符合较高的标准(如国军标等),以满足军事特殊环境的要求(如电磁兼容性、抗粒子辐射、耐高低温、耐高低压、耐腐蚀性或湿度等),在使用前需要进行二次筛选,尽量减少电子元器件的可靠性问题使武器装备失效。

IC集成电路:主要包括存储器芯片、 GPU、 DSP、 IGBT、 FPGA、 ASIC、 SOC、 SIP、 MEMS (重点产品如红外 MEMS芯片,另外还有振动/温度/压力等 MEMS芯片)、微波毫米波射频芯片、基带芯片等。

以上两类产品主要是由两类制造企业设计制造,被动元件主要是民有化后的前国营厂,现国企通过企业主体控股的制造企业承担设计制造;集成电路产品主要为科研院所及其产业化企业提供设计服务。以军事被动元件、集成电路芯片这两大类对产业进行梳理,可以将目前军工电子企业的情况归纳如下:

"十四五"最佳赛道:稳定的竞争格局,需求稳定向上,为寡头垄断竞争型,多家企业规模相似,是稳定跟随军工行业红利的细分领域。军工的电子元件多为寡头垄断,多家企业同时受益于景气上行的细分市场,集成电路各细分领域的小龙头呈现出良好的发展格局。根据上市公司的横向分类如下:

其中军工被动元器件细分龙头振华科技(000733)、宏达电子(300726)、火炬电子(603678)、鸿远电子(603267)以及中航光电(002179)等,军工集成电路细分龙头紫光国微(002049)、景嘉微(300474)、振芯科技(300101)、睿创微纳(688002)以及和而泰(002402)等都值得投资者关注。

科瑞思:公司磁性元器件产品可应用于军工领域

金融界6月12日消息,有投资者在互动平台向科瑞思提问:公司在军工有应用吗,比如,c919客机,战斗机,航空母舰,雷达通信。

公司回答表示:公司主要致力于磁性元器件全自动化生产相关业务,公司未和军工客户产生直接交易,但磁性元器件产品可应用于军工领域。

本文源自金融界AI电报

相关问答

钯金的工业用途及消耗?

钯金是一种贵重的金属,由于其优异的化学性质和物理性质,被广泛应用于现代工业。以下是钯金的主要工业用途及其消耗情况:1.催化剂:钯金催化剂被广泛应用于...

元器件军工 类分级是怎么分的呢?

等级分为以下5类:商业级、工业级、汽车级、军工级、航天级。商业级——温度为:0℃~+70℃,市面上常见的、经常交易的那种,电脑、手机、家用电器等能看到的...

电子元器件 的“ 军工 级、工业级、商业级?

按温度适应能力及可靠性分为四类:商业级(0~70摄氏度)、工业级(-40~85摄氏度)、汽车级(-40~120摄氏度)军工级(-55~150摄氏度)一般区分都是按芯片型号的后...按...

3D打印战机零件有什么优缺点?

维护难度是限制大规格一体化结构的难点,飞机本身的使用特点更影响到整体结构的应用范围。现代喷气战斗机的飞行速度可达到M1.5,地面停放时的低温可达到-50℃,...

军工 是哪个板块股票?-股票知识问答-我爱卡

[回答]军工本身就是一个概念板块,军工板块中的个股大多是航天航空、专用设备、仪器仪表、安防设备、汽车行业、机械行业、电子元件、通讯行业等行业板块。...

军工 加芯片有哪些股票?

美国企业被禁在未来7年内向中兴通讯(000063)[买卖提示]销售元器件,我国关键电子元器件长期无法自主可控问题又成为国人之痛,军用芯片由于其在国防安全的重要地...

盒子上写着魔固版全部采用 军工 级固态电容是什么意思_作业帮

[最佳回答]就是强调其所用的电容元件质量很好,属于军工级标准的,没什么实际意义,用料再好设计不行一样白搭

航天 军工 股逆势上涨,大飞机行业重大进展,产业链如何布局?

目前,C919已经进入局方适航验证阶段。东方航空首批5架C919大型客机订单已经实锤,并将在年内交付首架。随着C919大型客机取得重大进展,我国大飞机行业迎来前景...

军工 etf包括哪些股票呢?-股票知识问答-我爱卡

[回答]1、海康威视。主营业务为安防产品的研发、生产和销售。2、中航飞机。从事于军民用大中型飞机整机及航空零部件等航空产品的研发、生产和销售。3、海...

给比亚迪供应零部件的上市公司?

零配件上市公司有:1、泉峰汽车:获得4亿元比亚迪汽车零部件订单。公司此次一次获得4亿元采购订单,占到2019年全年12.5亿元营业收入的近三成,可谓对公司营业...

标签:

相关阅读