应用电子专升本推荐 河南专升本电子信息工程2023-2024年招生院校对比

小编头像

小编

管理员

发布于:2025年05月02日

96 阅读 · 0 评论

河南专升本电子信息工程2023-2024年招生院校对比

2023年电子信息工程专业招生院校共16所,招生人数共计1350人,2024年电子信息工程招生院校有14所,与2023年相比,招生院校数量减少2所。

「安徽专升本」电子信息工程专业哪个学校好考?

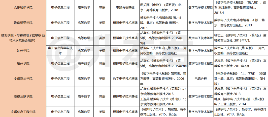
根据2020年安徽省统招专升本招生计划可知,招电子信息工程的学校共8所,分别是:

二本:淮南师范学院、宿州学院、合肥师范学院、蚌埠学院、池州学院

民办二本:安徽新华学院、安徽三联学院、安徽信息工程学院

二本院校

1、 宿州学院

始建于1949年,前身为皖北宿县专区师范学校,1983年升格为宿州师范专科学校,2004年升格为普通本科院校并改名为宿州学院,2019年学校正式被纳入安徽省省级硕士立项建设单位。

学校设有15个二级学院,64个普通本科专业,全日制在校生1.7万余人。

专业情况

学校综合实力全省第27名,电子信息工程专业全国第85名,全省第6名。

招生专业范围

电子信息、装备制造、能源动力与材料等大类中相近或相关专业

专业课考试科目

模拟电子技术基础+数字电子技术基础

最低分数线

单科成绩均不低于 45 分(退役士兵考生的单科线为 30 分)

2020年录取分数线

218分(建档立卡301分)

专业课参考书目

《模拟电子技术》胡宴如编 著.--5 版.--北京:高等教育 出版社,2015

《数字电子技术》杨志忠编著.--4 版.--北京:高等教育出版社,2013

考试难度 ★★★

往年唯一招电子信息工程专业的学校,招生较稳定,今年招生计划50人,往年平均报录比2:1,竞争不大。而且宿州的电子信息工程是省级特色专业,专业水平在全省排名名列前茅。是个比较适合报考的学校。

2、 合肥师范学院

始建于1955年,前身安徽教育学院,2007年升格为合肥师范学院,2019年获批安徽省省级硕士立项建设单位。学院设15个二级学院,57个专业,一个一级硕士点11个研究方向,在校生共一万五千余人。

专业情况

学校综合实力全省第17名,电子信息工程专业全国第85名,全省第8名。

招生专业范围

电子信息大类或相近专业

专业课考试科目

电路分析基础+数字电子技术基础

最低分数线

公共课总成绩和专业课总成绩都达到80分及以上

2020年录取分数线

211分

专业课参考书目

《电路》(第五版)邱关源.北京:高等教育出版社,2018

《数字电子技术基础》(第六版),阎石 王红编著,高等教育出版社,2016.4

考试难度 ★★★

其专业隶属于电子信息工程学院,是合师院第一批工学专业,专业发展历史较长,属于省级特色专业、安徽省专业改造与新专业建设项目。同时,学校的电子信息系统仿真实验室还是校级重点实验室,安徽省重点实验室建设项目,专业未来前景发展光明。

今年新招,招生计划120人,今年报录比1:1。

3、 淮南师范学院

始建于1958年,前身为淮南师范专科学校,2000年经教育部批准,与淮南教育学院、淮南师范学校合并,并升格为淮南师范学院,设15个二级学院,58个本科专业,现有普通全日制在校生1.9W余人。

专业情况

学校综合实力全省第25名,电子信息工程专业全省第15名。

招生专业范围

不限

专业课考试科目

模拟电子技术基础+数字电子技术基础

最低分数线

公共课总分不低于120分,专业课单科不低于50分

2020年录取分数线

238.5分

专业课参考书目

《模拟电子技术》胡宴如编 著.--5 版.--北京:高等教育 出版社,2015

《数字电子技术》杨志忠编著.--4 版.--北京:高等教育出版社,2013

考试难度 ★★

淮南师院的电子信息工程是今年新招专业,招生计划50人,报录比不足1:1。

电子信息工程在淮南师院毫无特色,只有其中必学的一门课程——信号与系统,属于省级精品课程,其他没什么亮点。

4、 蚌埠学院

始建于1976年,前身为蚌埠高等专科学校,2004由在蚌埠高等专科学校、蚌埠教育学院、蚌埠职工大学合并为蚌埠学院。2019年被纳入省级硕士立项建设单位。

学校设14个二级学院,47个本科专业,在校生1.4万余人。

专业情况

学校综合实力全省第28名,电子信息工程专业全省第20名。

招生专业范围

电子信息大类及相关专业

专业课考试科目

模拟电子技术基础+数字电子技术基础

联合培养学校

安徽电子信息职业技术学院

最低分数线

公共课总分和专业课总分均不得低于 50 分

2020年录取分数线

295分

专业课参考书目

《模拟电子技术》胡宴如编 著.--5 版.--北京:高等教育 出版社,2015

《数字电子技术》杨志忠编著.--4 版.--北京:高等教育出版社,2013

考试难度 ★★

蚌埠学院的电子信息工程是今年新招专业,招生计划数50人,今年报录比不足1:1。

蚌埠学院以工学专业见长,电子信息工程专业必学的高数、线代、数字电子技术是省级精品课程,专业水准一般。

5、 池州学院

始建于1977年,前身为安徽劳动大学池州专科班,1980年更名为池州师范专科学校,之后与池州工业学校和安徽省经贸学校合并,2007年升格为池州学院。

学校设有13个二级学院,57个本科专业,现在校生1.5万余人。

专业情况

学校综合实力全省第28名,电子信息科学技术专业全省第21名。

招生专业范围

装备制造大类机电设备类或自动化类、能源动力与材料大类电力技术类、电子信息大类

专业课考试科目

模拟电子技术基础+数字电子技术基础

最低分数线

公共课总成绩和专业课总成绩均不得低于 120 分,且单科成绩不得为 0 分。

2020年录取分数线

297分

专业课参考书目

《模拟电子技术基础》(第 5 版),周良权主编,高等教育出版社

《数字电子技术基础》(第 4 版), 周良权主编,高等教育出版社

考试难度 ★★

池州的电子信息工程是今年新招专业,招生计划数100人,报录比不足1:1,电子信息科学技术是省级专业综合改革试点,省级新专业建设点(头衔比较好听,实际上就是新开专业,专业水平还有待完善)。

民办二本院校

1、 安徽三联学院

专业情况

电子信息科学技术专业全国民办学院排行第12名,全省民办排行第2名。

招生专业范围

电子信息大类、装备制造大类

专业课考试科目

模拟电子技术基础+数字电子技术基础

最低分数线

专业课总分控制线 50 分

2020年录取分数线

未公布

专业课参考书目

胡宴如.《模拟电子技术》(第5版).北京:高等教育出版社,2015.

王连英.《模拟电子技术》(第3版).北京:高等教育出版社,2014.

杨志忠.《数字电子技术》(第4版).高等教育出版社,2013.

韩焱.《数字电子技术基础》(第2版).电子工业出版社,2014.

考试难度 ★

今年新招,招生计划数30人,2020年报录比不足1:1。

2、 安徽新华学院

专业情况

电子信息科学技术专业全国民办学院排行第30名,全省民办排行第4名。

招生专业范围

不限

专业课考试科目

电路分析+数字电子技术基础

最低分数线

无,择优录取

2020年录取分数线

未公布

专业课参考书目

《数字电子技术基础》第五版,阎石编著,高等教育出版社,2006年

《电路分析基础》(上、下册)(李瀚荪主编,北京:高等教育出版社,第4版)

考试难度 ★

今年新招,招生计划数100人,报录比将近1:1。

3、 安徽信息工程学院

专业情况

民办垫底

招生专业范围

相同或相近专业

专业课考试科目

模拟电子技术基础+数字电子技术基础

最低分数线

无,择优录取

2020年录取分数线

297分

专业课参考书目

《模拟电子技术》胡宴如编 著.--5 版.--北京:高等教育 出版社,2015

《数字电子技术》杨志忠编著.--4 版.--北京:高等教育出版社,2013

考试难度 ★

今年新招,招生计划数100人,报录比不足1:1。

专业分析

电子信息工程是一个文武双全的专业。文能敲代码学C++,武能徒手焊垫板。是一个新兴高科技专业。

电子信息工程需要最先接触的专业课是电路分析,之后要学模拟电路、数字电路、高频电路、射频电路等比较难学的硬干货课程。

当然,它也很考验同学们的数学基础,对数学的要求很高。高数、线代、概率无一不学,无一不精通。专业课的学习基本离不开数学,需要很深厚的数学知识做铺垫。国家级和省级的数学建模大赛,其参赛选手也基本都是电子信息工程专业的学生。

同时,电子信息工程对物理也有一定的要求,如果兄弟萌以后想从事关于半导体、电磁场方面的研究工作,物理务必好好学。

就业方向

电子信息工程专业是就业市场上的香饽饽。就业前景和行业发展性都很不错。

其就业方向可以主要分为两大类:电子类和通信类

电子类可以从事的行业:设备运营方、电子产品制造方等。近年来,由于美国芯片等科技产业的封锁和打压,使得电子信息工程这类高新技术专业在当前阶段需求大大增加,华为、小米、联想、中兴等公司人才需求与日俱增。

通信类可以从事的行业:电信运营商、民航铁路等。这部分行业需求升本君主要是照顾到5G时代的来临的一种前瞻性分析。5G技术所配套的高科技设备和技术无一不是依靠电子信息工程所主导的。

可以预见(几乎是板上钉钉地预见),随着5G时代悄然到来,中国三大运营公司(移动、联通、电信)以及相关产业,以后必将加大对这方面人才、科技、资金的投入,行业前景一片大好。

当然,说了这么多电子信息工程的好,该专业现阶段的一些弱点和缺陷兄弟萌也一定要多加思虑。

电子信息工程这个专业最大的缺陷是杂而不精,代码敲不过计算机,控制做不过自动化,唯一的优势——电路和通信现在还没到时代发力点。这也就意味着同学们如果想在电子信息工程方面大放异彩,还需要不断的知识沉淀和经验积累。

用崛辰雄书中的一句话形容与此再合适不过了:

风立ちぬ,いぎ生きめやも

升本君择校建议

电子信息工程是我极力推荐的一门升本专业,它涵盖了作为一个“好”专业所必要的所有特点。

一,好考。电子信息工程的往年平均报录比不超过2:1,这种竞争系数在文科就是三本的水平,甚至有些三本的报录比都比它高。

二,好水平。在专升本招生的这些学校中,宿州学院虽为二本,但其专业水准媲美一本。全国排名前100,全省排名仅次于合工大,位列全省第6名。(合师院同样)

三,好前景。上面就业分析的时候说过,随着5G和人工智能技术的广泛应用,电子通信市场必然会有一大批电子信息工程的人才需求,根本不用担心未来的发展,面包总会有的。

总之,电子信息工程是升本君极力推荐兄弟萌报考的一个专业。(当然,不要人云亦云,不感兴趣此专业的同学慎重报考)

院校推荐:

所以在院校选择建议上,如果你是以上电子信息类的学生,升本君推荐你考合肥师范学院和宿州学院。首先他们竞争系数并不大,而且专业水平在安徽也是数一数二的代表,想学到更多东西,兄弟萌!考它!考它!考它!

如果两者非要选一个,我比较推荐合师院的,虽然他现阶段专业排名不如宿州,但是毕竟人家校址在合肥,拥有大量的教育资源和发展资金,拥有安徽省重点实验室建设项目,都是宿州学院无法企及的。专业前景一片大好。

其他学校基本不用考虑,如果你觉得2:1的报录比还是太高,倒是可以选择淮南师院、池州学院和蚌埠学院。(2:1已经很低了,要什么自行车)

相关问答

应用电子 技术 专升本 考什么?

应该考计算机科学与技术或电子信息工程因为应用电子技术涉及到计算机领域和电子工程领域,所以可以选择考计算机科学与技术或电子信息工程专业。这两个专业具有...

应用电子 技术 专升本 考试科目?

一般考试科目为:公共英语+高等数学+专业科目。电子应用技术专升本考试科目比较固定。一般考试高数一,英语和计算机三大科目。所以要把这三门好好的复习一下,...

电子 专业 专升本 考什么比较好?

电子专业的专升本比较适合的有:计算机科学与技术、电子信息工程、机械设计制造及其自动化几个专业,这几个专业都和计算机有关。专科和专升本的专业不是要求必...

汽车 电子 技术 专升本 学什么专业好?

汽车电子技术本专业培养具有扎实的汽车专业基础知识,掌握较强的现代汽车电子技术应用、检测、维修实践技能的高级应用型人才。本专业学生专升本后主要面向现...

信息工程专接本的学校?

电子信息工程专接本可以报考的院校有五所,分别是北华航天工业学院、邯郸学院、河北工程技术学院、衡水学院、石家庄铁道大学四方学院。另外,电子信息工程与电...

全日制 专升本 书目有哪些..._ 专升本 考试_帮考网

全日制专升本书目包括:1.《大学语文》2.《高等数学》3.《线性代数》4.《概率论与数理统计》5.《计算机组成原理》6.《数据结构》7.《操作系...

安徽 电子 商务 专升本 大学排名?

安徽统招电子商务专升本公办院校有:安徽师范大学、安徽理工大学、安徽农业大学、安徽工程大学、安徽中医药大学、蚌埠医学院、皖南医学院、阜阳师范大学、淮...

汽车电子 的可以 专升本 吗? - nwLIxy9K97S 的回答 - 懂得

不可以的统招专生本各专业招生人数为当年应届毕业生的5%,且还需要有对口专业,全日制招生对象仅限于应届优秀普通全日制专科毕业生,统招专升本只限...

电子 商务 专升本 能考哪些学校?

专升本考试科目文科:文科综合、英语、计算机基础及一门专业课理科:高数、英语、计算机基础及一门专业课学理科以后找工作门路会多一些统考科目文史、外语...

电子 商务 专升本 报哪个专业比较好?

电子商务升本可以升工商管理、会计学、经济学等专业比较好。电子商务是指以信息网络技术为手段,以商品交换为中心的商务活动;也可理解为在互联网、企业内部网...

标签:

相关阅读