电子通信设备erp应用 国科量子通信网络取得基于量子密钥加密的 ERP 联网监控系统及其应用方法专利,使数据具备双重安全传输保障

小编头像

小编

管理员

发布于:2025年05月02日

81 阅读 · 0 评论

国科量子通信网络取得基于量子密钥加密的 ERP 联网监控系统及其应用方法专利,使数据具备双重安全传输保障

金融界 2024 年 8 月 20 日消息,天眼查知识产权信息显示,国科量子通信网络有限公司取得一项名为“基于量子密钥加密的 ERP 联网监控系统及其应用方法“,授权公告号 CN111953492B,申请日期为 2020 年 9 月 。

专利摘要显示,本发明提供一种基于量子密钥加密的 ERP 联网监控系统及其应用方法,所述 ERP 联网监控系统包括企业用户端和监控中心端,两者之间通过公共互联网连接;所述企业用户端前置机 VPN 客户端和监控中心端的 VPN 设备建立 SSL 或者 IPsec VNP 安全通道;和所述企业用户端和所述监控中心端之间还设置实现量子数据传输的量子保密通信网络装置,使数据具备双重安全传输保障。本发明系统在原有 VPN 安全通道的基础上增加多一重量子加密手段,对数据增加一把量子密钥加密保护锁,使数据具备双重安全传输保障。同时由于采用量子保密通信技术实现量子密钥分发,可具备抗量子计算机破解攻击的能力,有效提升 ERP 联网监数据传输的安全性。

本文源自金融界

ERP,MES,PLM,CRM,SCM等13个主要工业软件及常用工业软件概览

01 ERP

企业资源计划(enterprise resource planning,ERP)是制造企业的核心管理软件。 ERP系统的基本思想是以销定产,协同管控企业的产、供、销、人、财、物等资源,帮助企业按照销售订单,基于产品的制造BOM、库存、设备产能和采购提前期、生产提前期等因素,来准确地安排生产和采购计划,进行及时采购、及时生产,从而降低库存和资金占用,帮助企业实现高效运作,确保企业能够按时交货,实现业务运作的闭环管理。

ERP的发展经历了MRP(物料需求计划)、闭环MRP(考虑企业的实际产能)、MRPII(制造资源计划,结合了财务与成本,能够分析企业的盈利)等发展过程。

ERP的概念是由Gartner公司在上世纪九十年代提出 ,能够适应离散和流程行业的应用,大型ERP软件能够支持多工厂、多组织、多币种,满足集团企业管控,以及上市公司的合规性管理等需求。

ERP与其他系统的集成关系见图1。

图1 ERP与其他系统集成

02 MES

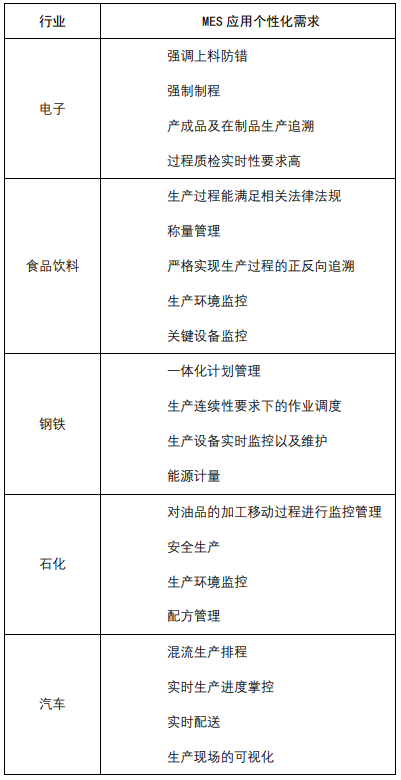
制造执行系统(manufacturing execution system,MES)是一个车间级的管理系统,负责承接ERP系统下达的生产计划,根据车间需要制造的产品或零部件的各类制造工艺,以及生产设备的实际状况进行科学排产,并支持生产追溯、质量信息管理、生产报工、设备数据采集等闭环功能。在应用方面,MES是带有很强的行业特征的系统,不同行业企业的MES应用会有很大的差异。表1列举了其中几个重点行业的MES需求差异。

表 1 MES行业个性化需求差异表

近年来,制造运营管理(manufacturing operation management,MOM)逐渐被业界所关注。 2000年,美国仪器、系统和自动化协会ISA首次提出MOM概念,并定义MOM覆盖范围是制造运行管理内的全部活动,包含生产运行、维护运行、质量运行、库存运行四大部分,极大地拓展了MES的传统定义,如图2所示。MOM与MES之间并非是非此即彼的替代关系,MOM是对MES的进一步扩展,是制造管理理念升级的产物,相对而言更符合集成标准化、平台化的发展趋势。

图2 ISA-95提出的企业信息化5层结构(来源:ISA)

03 PLM

全球权威PLM研究机构CIMdata认为,产品全生命周期管理(product lifecycle management,PLM)是应用一系列业务解决方案,支持在企业内和企业间协同创建、管理、传播和应用贯穿整个产品生命周期的产品定义信息,并集成人、流程、业务系统和产品信息的一种战略业务方法。随着PLM技术的发展,CIMdata在此基础上进一步延伸了对PLM的内涵定义: PLM不仅仅是技术,还是业务解决方案的一体化集合;协同地创建、使用、管理和分享与产品相关的智力资产;包括所有产品/工厂的定义信息,如MCAD、AEC、EDA、ALM分析、公式、规格参数、产品组、文档等,还包括所有产品/工厂的流程定义,例如与规划、设计、生产、运营、支持、报废、再循环相关的流程;PLM支持企业间协作,跨越产品和工厂的全生命周期,从概念设计到生命周期终结。

PLM软件的核心功能包括图文档管理、研发流程管理、产品结构、结构管理、BOM管理、研发项目管理等(图3) 。为满足特定的数据管理需求,PLM有针对性地提供一系列集中功能,例如:工程变更管理、配置管理、元件管理、产品配置器、设计协同、设计成本管理、内容和知识管理、技术规范管理、需求管理、工艺管理、仿真管理和设计质量管理。针对嵌入式软件开发,衍生出ALM(应用生命周期管理)系统;针对维修服务过程,衍生出MRO(大修维护管理)和SLM (服务生命周期管理)系统。通过PLM与ERP、MES以及其他运营管理系统的集成,实现统一的产品数据在生命周期不同阶段的共享和利用。

图3 PLM全生命周期管理

04 CAD

计算机辅助设计(computer aided design,CAD)软件是指利用计算机及其图形设备帮助工程师设计和制造实体产品的软件程序。CIMdata将CAD软件主要分为多学科机械CAD(多学科CAD)和以设计为核心的机械CAD(设计CAD)。

多学科CAD主要指全功能的机械CAD系统,支持绘图、 三维几何造型、实体造型、曲面造型(包括汽车行业应用的A级曲面)和特征造型,基于约束和特征的设计(或具备类似功能,如相关设计),集成的工程分析、集成的CAM系统包括数控编程,以及其他产品开发功能;设计CAD与多学科机械CAD相比,提供较少的专业软件包,例如,不提供线束设计、深奥的分析功能,CAM等,这些专业模块由第三方的开发商提供,通过一个比较简单的CAD数据管理软件集成起来,以设计为核心的机械CAD系统通常只提供基本的实体建模和二维绘图功能,不提供数据管理功能,属于基于文件的系统。除应用在机械领域之外,还有用于电气设计领域的电气CAD软件,可以帮助电气工程师提高电气设计的效率,减少重复劳动和差错率;还有钣金CAD,模具CAD等专业软件。

近年来发展起来的基于直接建模的CAD软件,以及结合实体造型和直接建模技术的同步建模的CAD系统,进一步提升了CAD系统进行三维造型和编辑的灵活性。同时,以工程绘图功能为主的二维CAD软件也还将长期存在。但是,实现全三维CAD设计和MBD(基于模型的产品定义)已成为业界的共识。

05 EDA

电子设计自动化(electronic design automation,EDA)是指利用计算机辅助工具完成大规模集成电路芯片的功能设计、综合、验证、物理设计等流程的设计。CIMdata将EDA定义为设计、分析、仿真和制造电子系统的工具,包括从印刷电路板到集成电路。

由于EDA涉及电子设计的各个方面,这使得EDA软件也非常多,可以归纳为电子电路设计及仿真工具、PCB设计软件、PLD设计软件、IC设计软件等类别。EDA的核心功能包括数字系统的设计流程、印权刷电路板图设计、可编程逻辑器件及设计方法、硬件描述语言VHDL、EDA开发工具等。当前,EDA已成为集成电路产业链的命脉,从芯片设计、晶圆制造、封装测试,到电子产品的设计,都离不开EDA工具。

06 CAPP

计算机辅助工艺规划(computer aided process planning,CAPP)软件,包括工艺方案设计、工艺路线制订、工艺规程设计、工艺定额编制等制造工艺设计的相关工作。 CAPP是连接产品设计与制造的纽带,将产品设计信息转变为制造工艺信息。CAPP技术可分为卡片式工艺编制和结构化工艺设计。卡片式工艺编制采用“所见即所得”的形式填写工艺卡片,还可通过OLE等方式引入CAD工具完成工艺简图的绘制,可明显提高工艺编制的效率。但是,卡片式工艺编制因与产品数字模型脱节,缺乏产品结构信息。

结构化工艺规划软件基于三维CAD环境,关注工艺设计数据的产生与管理,可以实现对加工和装配工艺的可视化 ,物料、工艺资源、工艺知识均数据化、模型化,可以通过PLM/PDM系统承接设计BOM、设计模型,用于制造BOM的构建、SOP的内容编制,在编制过程中可对物料、工艺资源库、工艺知识库信息检索填写,提高编制效率和准确性,支持协同工艺设计以及工艺信息的版本管理。结构化工艺规划软件通过与MES系统的集成,可以将SOP下发到机台,直接用于生产制造,同时,也可以通过MES反馈工艺规划的执行情况,从而进行工艺优化。

07 CAE

计算机辅助工程 (computer aided engineering,CAE)泛指仿真技术,包括对产品的物理性能和制造工艺进行仿真分析和优化设计的工艺软件。 其中,工程仿真是指用计算机辅助求解复杂工程和产品结构强度、刚度、屈曲稳定性、动力响应、热传导、三维多体接触、弹塑性等力学性能的分析计算以及结构性能的优化设计等问题的一种近似数值分析方法;工艺仿真包括冲压、焊接、铸造、注塑、折弯等工艺过程的仿真;性能仿真包括对产品在特定工况下的震动、噪声进行仿真、跌落仿真、碰撞仿真等;优化软件则包括数值优化、拓扑结构优化等软件;还包括进行各类虚拟试验的软件。近年来,多物理场仿真、多学科仿真与优化技术发展迅速,仿真数据管理、仿真流程管理,仿真标准和仿真规范建设受到企业广泛关注。

CIMdata将CAE仿真分析定义为包括诸如结构分析、多体仿真、计算流体力学和其他可以帮助工程师仿真真实世界中的载荷、应力以及功能的一系列技术,以便通过数字化建模实现仿真分析,探索新的设计和技术,评估各种可能性,对产品的性能进行深入评估。在拓扑优化技术的基础上,融合增材制造等工艺,创成式设计技术成为国际PLM和仿真软件巨头竞相研发和创新的新兴技术。

随着仿真技术已进入相对成熟的发展期,国际先进企业纷纷将仿真技术作为竞争的制胜法宝,仿真技术带来的效益越来越高,在产品创新和技术突破方面的作用也越来越大。目前,仿真技术已经被广泛应用于各行各业,在新型飞机、汽车、装备,乃至新药与疫苗的研发与制造过程中,发挥着重要作用:通过系统仿真优化产品整体设计方案,通过多物理场仿真提升产品性能,通过工艺仿真提高产品品质和可制造性,通过虚拟试验减少实物试验,通过数字孪生实现虚实融合,优化产品运营,改进下一代产品的性能。图4是CAE在各行业的应用。

图4 CAE在各行业的应用

08 数字化工厂规划与仿真

传统的工厂规划流程一般是基于产品进行工艺规划,然后进行节拍分析及优化,最后进行 物流、辅助区域及厂房总体规划,这些规划相互关联,逻辑复杂,传统方式往往依赖经验计算,很难得到最优的结果。

随着虚拟建模和仿真技术的大力发展,工厂规划可基于产品的三维数字模型进行工艺流程开发,然后根据产品工艺进行产线规划设计,最后通过产线仿真验证工厂的规划是否可行和满足设计需求。

数字化工厂规划与仿真的内容主要包含: 数字化工艺规划、产线规划设计、产线仿真验证,其中:数字化工艺规划在于针对产品数模进行加工工艺和装配工艺规划、节拍分析和加工过程仿真,并形成工艺流程图;产线规划设计是基于工艺流程图和标准工时,对设备、产线、物流区域等布局进行初步的三维设计及方案评估与优化,再完成三维厂房的建模及仿真;产线仿真验证是对产线规划的方案进行评估,验证产能是否符合设计需求,包括模拟实际的生产状况,分析瓶颈,验证产线的产能,以及物流路径与运作的仿真。同时,通过仿真进一步优化物流装备、物流路径以及库位,提高精益能力。最后,通过虚拟调试对整个产线系统进行测试,利用工厂、车间、制造机器的模型,模拟运行整个或部分生产流程,在产线正式投产前对重要功能和性能进行测试,以消除设计缺陷。

国际上部分主流PLM厂商提供了数字化工厂规划和仿真的解决方案 ,例如西门子的Tecnomatix的Line Planning&Designer提供数字化工厂设计的方案,Tecnomatix的Plant Simulation提供工厂仿真解决方案,达索系统的DELMIA提供了数字化工厂设计与仿真的解决方案,Autodesk有Revit用于数字化工厂设计,此外,AVEVA提供了面向石油化工行业的数字化工厂规划方案,海克斯康旗下Intergraph提供SmartPlant解决方案,国内有北京达美盛面向流程和电力工厂提供工厂数字化交付系统。

09 CAM

计算机辅助制造(computer aided manufacturing,CAM)是用来创建零件制造的数控设备代码的软件,其核心是基于零件的三维模型,利用可视化的方式,根据加工路径以及工装设备,模拟现实中机床加工零件的整个过程并自动生成机床可以识别的NC代码。此项技术的关键,是能够真实模拟现实的2.5轴、三轴、五轴等数控机床的运动,能够支持并识别不同厂商不同型号的数控机床。

CAM软件已广泛应用于汽车、飞机、国防、航空航天、计算机、通信电子、重型工业、机床仪器、医疗设备、能源电力、娱乐玩具、消费产品等行业的制造企业。 通过CAM的应用,可以实现NC代码生成、刀具路径规划及仿真、数控机床加工仿真、基于NC程序的数控加工过程仿真、板材激光切割系统、5轴加工、生产工艺仿真、后置处理等。随着加工技术的不断进步,CAM技术正在不断发展,数控仿真技术可以对数控代码的加工轨迹进行模拟仿真、优化。同时,也支持对机床运动进行仿真,从而避免在数控加工过程中,由于碰撞、干涉而对机床造成损坏。图5为典型的产品设计与制造过程。

图5 典型的产品设计与制造过程

10 CRM

客户关系管理(customer relationship management,CRM)的概念由Gartner率先提出,是辨识、获取、保持和增加“能够带来利润的客户”的理论、实践和技术手段的总称。CRM通过采用信息技术,使企业市场营销、销售管理、客户服务和支持等经营流程信息化,实现客户资源有效利用的管理软件系统。 其核心思想是“以客户为中心”,提高客户满意度、改善客户关系,从而提高企业的竞争力。常见的功能模块包含:客户管理、营销管理、销售管理、客户服务等。随着人工智能及大数据技术的发展,智能CRM越来越受到企业青睐。图6为CRM系统与其他信息系统之间的关系。

图6 CRM与其他系统之间的关系

11 EAM

企业资产管理(enterprise asset management,EAM)Gartner的定义是指在资产密集型企业中,围绕资产从设计采购、安装调试、运行管理到转让报废的全生命周期,运用现代信息技术(IT)提高资产的运行可靠性与使用价值,降低维护与维修成本,提升企业管理水平与人员素养,加强资产密集型企业核心竞争力的一套系统。EAM系统是以设备综合管理为主要内容,以提高设备可靠性、降低维修成本为目的的设备资产全生命周期管理系统,使企业设备的使用率最高,风险率最低,维修费用最低,从而达到资产的回报最大化。

对于EAM而言,预防性维修(preventive maintenance,PM)是十分重要的理念和应用方向。 伴随着全球工业领域的转型升级,新兴技术的不断发展,具有预测感知功能的设备管理系统更加受到企业青睐。工业互联网利用泛在感知技术对多源设备、异构系统、运营环境等要素信息进行精准实时高效采集,构建基于“数据+算力+算法”的新型能力图谱,实现人、机、物和知识的智能化连接,支撑工业数据的全面感知、动态传输、实时分析,从而形成科学决策、智能控制等关键能力。EAM系统通过与工业互联网深度融合可实时获取资产健康状态,确定最佳的预防性维修策略,让企业从一个无缝的平台完整地了解设备资产。

12 SCM

供应链管理(supply chain management,SCM)是基于协同供应链管理的思想,借助Internet、信息系统和 IT 技术的应用,使企业供应链的上下游各环节无缝链接,形成物流、信息流、单证流、商流和资金流五流合一的模式。 SCM通过利用供应链上的共享信息,加速供应链上物流和资金的流动速度,加强供应链的可视化管理,从而为企业创造更多的价值。供应链管理软件是伴随供应链的发展应运而生的,由于供应链管理环节众多,目前的供应链软件包括供应链执行层面和供应链计划与规划层面两类。

供应链执行指的是供应链实际的操作和运营管理,如库存管理、运输管理和配送管理, 包括仓储管理系统(WMS)、运输管理系统(TMS)、配送管理系统(DMS);供应链计划包括供应链网络优化、需求计划、配送计划、制造计划、高级计划与排程等。国际上对供应链软件大致分为四类:供应链网络设计(supply chain strategy design)、供应链计划(supply chain planning)、供应链执行(supply chain execution)、供应链数据整合(EDI& B2B gateway)。表2是SCM软件涵盖领域。

表 2 SCM软件涵盖领域

13 SRM

供应商关系管理(supplier relationship management,SRM)是建立在对企业的供方以及与供应相关信息完整有效的管理与运用的基础上,对供应商的现状、历史、提供的产品或服务、沟通、信息交流、合同、资金、合作关系、合作项目以及相关的业务决策等进行全面的管理与支持。供应商关系管理旨在改善企业与供应商之间关系的新型管理机制,目标是通过与供应商建立长期、紧密的业务关系,并通过对双方资源和竞争优势的整合,来建立“双赢”的企业管理模式。

SRM系统是一种客户定制、实施性很强的软件,根据企业的具体情况,可能涉及供应双方多个部门,如IT部、管理部、招标部、采购部,财务部等。实施的周期通常在3~6个月甚至更长的时间。SRM的关键技术主要包括:数据仓库(dataware housing)、数据挖掘、联机分析处理以及电子数据交换等。图7是供应商关系管理系统典型功能架构。

图7 供应商关系管理系统典型功能架构

常用的工业软件还包括:

(1)集散控制系统(distributed control system,DCS) ,它是一个由过程控制级和过程监控级组成的,以通信网络为纽带的多级计算机系统,其基本思想是分散控制、集中操作、分级管理、配置灵活以及组态方便。

(2)先进过程控制(advanced process control,APC) 软件采用先进的控制理论和控制方法,以工艺过程分析和数学模型计算为核心,工厂控制网络和管理网络为信息载体,使生产过程控制由原来常规的PID控制过渡到多变量模型预测控制,最终实现增强装置运行的平稳性,并提高装置经济效益的目的。先进控制系统是企业实现管控一体化的基础,是实现信息化与自动化融合的重要手段。

(3)能源管理软件 可以实现对企业能耗状态进行监测、分析和预测,达到深挖节能潜力,合理计划和利用能源,实时监测和推送能耗异常信息的精细化能源管控目标。

(4)质量管理信息系统(QMS) 能够辅助企业建立有效运行的质量保证体系,通常包括制定质量方针、目标以及质量策划、质量控制、质量保证和质量改进等活动,实现质量管理的方针目标,有效地开展各项质量管理活动。QMS系统涵盖了产品全生命周期,加强了从设计研制、生产、检验、销售、使用全过程的质量管理,并予以制度化、标准化,从而提升质量的稳健性。市场上主流的QMS产品的功能模块主要包括:质量体系管理、产品设计质量管理、供应管控质量管理、生产过程质量管理、售后质量管理、质量追溯分析等模块,涵盖研发、采购、检验、样件、制造、备件和维修维护等环节的质量工作。

(5)先进计划排程(advanced planning and scheduling,APS) 基于产品制造的制造BOM、工艺规划、实际工时和设备的实际产能等约束条件,根据企业的计划和排产优先级来进行自动计划和排程,能够显著提升企业的设备稼动率(OEE)和利用率,提高生产效率,可以替代ERP软件中的MRP(物料需求计划)模块。但是,APS对基础数据的准确性要求很高,实施有较大难度。

此外,还有各类自动化控制系统编程、仿真软件,工业机器人离线编程与仿真软件,组态软件和数据采集与监视控制(SCADA)软件、实验室信息管理系统(LIMS)、测试数据管理(TDM)、经销商管理(DMS)、DNC(分布式数控,将数控程序分发到机床)和机床数据采集(MDC)等。主数据管理系统(master data management,MDM)在大型企业也开始应用。OA、文档管理、知识管理、业务流程管理、项目管理(包括多项目管理)等软件,在制造业也得到广泛应用。

相关问答

erp 适应哪些电器?

ERP(企业资源计划)系统适应于各种电器行业,包括家电、通信设备、电子产品等。它可以管理供应链、生产计划、库存控制、销售订单、财务管理等方面的业务流程。...

ERP 电子 商务的关系是什么?

电子商务最本质的含义就是“电子”+“商务”,它是指利用Internet、Intranet、Extranet等网络技术手段解决商业交易问题,降低产、供、销成本,从而增加企业利润...

在国际贸易中, ERP 是什么意思啊?

ERP的全称为ENTERPRISERESOURCEPLANNING,是促进企业资源管理的工具。如果企业资源计划和管理不善,可以通过ERP使其合理化。扩展资料:ERP系统的特点有:1...

DCS与 ERP 之间的通讯-盖德问答-化工人互助问答社区

市场上领先的mes的品牌(未知)2008-2-2012:11:00谢谢这位朋友,我最近也一直在研究mes方面的内容,跟石化盈科接触过,其它几家还没有联系过。收集...

京东 通信erp 账号是什么?

京东ERP是京东的企业资源计划,是京东的内部员工自己开发出来的。一般针对于公司的财务管理系统和数据管理系统之类,同时它可以登陆自己账户的分账号。在ERP中...

ERP 软件是什么? - 酷?迪 的回答 - 懂得

ERP是EnterpriseResourcePlanning(企业资源计划)的简称,是上个世纪90年代美国一家IT公司根据当时计算机信息、IT技术发展及企业对供应链管理的需...

wincc 通信 有哪些用途?

WinCC通信有以下几个主要用途:1.数据采集和监控:WinCC通信可以与各种设备和控制系统进行连接,实时采集数据并监控设备的运行状态。通过通信收集的数据可以用...

ERP 软件是什么? - 159****1821 的回答 - 懂得

ERP软件定义:1、ERP——EnterpriseResourcePlanning企业资源计划系统,是指在信息技术基础上,以系统化的管理思想,为企业决策层及员工提供决策运...

关于在pppoe拨号后断开与内网 ERP 连接的建网方法!

新一代的产品集成了PPPOE拨号、IPSecVPN、SSLVPN、QoS、网络门户以及其他安全功能,使得NS-3610电信级PPPOE网关产品具有强大高效的PPPOE拨号和应...

对我国 通信 企业实施项目化管理的思考与建议

企业ERP实施成功要素分析有人说:“ERP成功与否,三分技术七分实施”,这是非常有道理的。我们往往会看到同一个牌号的软件应用在不同企业中,由于系统...

标签:

相关阅读