电子焊接技术的应用 一文读懂真空电子束焊接技术及应用

小编头像

小编

管理员

发布于:2026年04月14日

91 阅读 · 0 评论

一文读懂真空电子束焊接技术及应用

什么是电子束焊接

电子束焊接是熔化焊的一种,它利用会聚的高速电子束轰击工件接缝,产生热能从而使金属熔合。 它包含了机械、真空、高电压和电磁场理论、电子光学、自动控制和计算机等多学科技术。

电子束焊技术最早于1948年源起于德国,1952年制造了第一台电子束加工机,1958年诞生了第一台电子束焊机。

它的基本原理是: 在真空条件下,电子从电子枪中的发射体(阴极)逸出,在加速电压作用下,电子被加速至光速的0.3~0.7倍,具有一定的动能。再经电子枪中静电透镜和电磁透镜的作用,会聚成功率密度很高的电子束流。这种电子束流撞击工件表面,电子动能转变为热能而使金属迅速熔化和蒸发。在高压金属蒸气作用下,工件表面被迅速“钻”出一个小孔,也称之为“匙孔”,随着电子束与工件的相对移动,液态金属沿小孔周围流向熔池后部,并冷却凝固形成焊缝。

为什么要在真空中进行

● 在大气的环境下,高速运动的电子遇到大气中的空气分子,会发生强烈的反射,折射,散射等现象,电子束的能量会消耗殆尽,无法正常焊接;

● 即使所剩的能量很高,在大气状态下焊接,焊接的质量也很难保证,比如气孔等;

● 基于安全角度进行考虑,因为电子束焊接过程中会有X射线产生,对人体的危害是比较大的,通过真空室可以消除X射线的影响。

高真空电子束焊在10-4~10-1Pa的压强下进行。良好的真空条件,可以保证对熔池的“保护”防止金属元素的氧化和烧损,适用于活性金属、难熔金属和质量要求高的工件的焊接。

低真空电子束焊在10-1~10Pa的压强下进行,也具有束流密度和功率密度高的特点。低真空缩短了抽真空时间,提高了生产率,适用于批量大的零件的焊接和在生产线上使用。

电子束焊接的优势

加热功率密度大。 焊接用电子束电流为几十到几百毫安,最大可达l000mA以上;加速电压为几十到几百千伏。故电子束功率从几十kw到100kw以上,而电子束焦点直径小于1mm。故电子束焦点处的功率密度可达103~105Kw/cm2,比普通电弧功率密度高100—1000倍。

焊缝深宽比(H/B)大。 通常电弧焊接的深宽比很难超过2,相比电弧焊接,电子束焊接可节约大量填充金属和电能,实现高深宽比的焊接,深宽比可达60:1,可依次焊透0.1~300mm厚度的不锈钢板。

焊接速度快,焊缝热物理性能好。 能量集中、熔化和凝固过程快,热影响区小,焊接变形小。对精加工的工件可用作最后的连接工序,焊后工件仍能保持足够的精度。能避免晶粒长大,使焊接接头性能改善,高温作用时间短,合金元素烧损少,焊缝抗蚀性好。

焊缝纯度高。 真空电子束焊接适合焊接钛及钛合金等活性材料。

● 国内电子束焊接机

焊接工艺参数调节范围广,适应性强。 电子束焊接的工艺参数可独立地在很宽的范围内调节,控制灵活,适应性强,再现性好,而且电子束焊焊接参数易于实现机械化、自动化控制,提高了产品质量的稳定性。

可焊材料多。 不仅能焊金属和异种金属材料的接头,也可焊接非金属材料,如陶瓷、石英玻璃等。

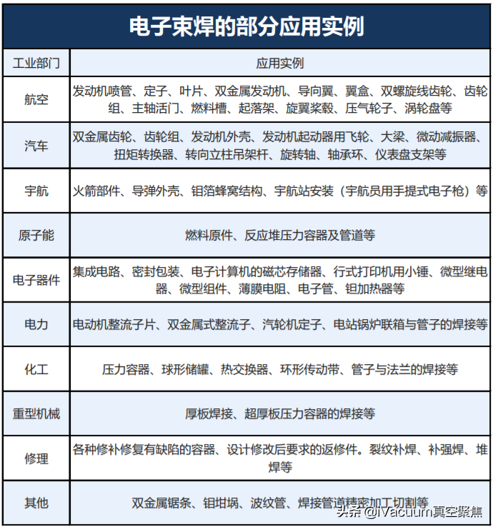
电子束焊接的应用

国外最早将电子束焊应用于飞机发动机核心机部件的制造,典型代表是美国大型客机发动机——MF56涡扇发动机,其核心机部件的低压压气机转子、高压压气机转子、燃烧室等部件均采用真空电子束焊,使发动机的质量、结构设计、结构制造精度和使用寿命均得到了改善。

先进的飞机发动机是采用焊接技术连接而成的,电子束焊接技术对飞机发动机的制造起着至关重要的作用。目前在航空制造中已普遍采用电子束焊接技术,其中需要焊接的材料包括钛合金、高温合金、超高强度钢等。我国开展电子束焊工艺研究及应用的主要领域是航空航天、汽车、能源及电子等工业部门,在新型飞机、航空发动机、导弹等的预研、攻关及小批量试制中都运用了电子束焊技术。

在其他工业部门中,采用电子束焊的主要有高压气瓶、核电站反应堆内构件筒体,汽车齿轮、电子传感器、雷达波导等。另外,炼钢炉的铜冷却风口、汽轮机叶片等也有的采用了电子束焊。

未来,电子束焊接在复杂零件的大批量生产中将有较大的发展,在航空航天工业中,电子束焊接技术将继续扩大其应用,并发展电子束焊接的在线检测技术,并在能源、核工业、重型机械制造中大有用武之地。随着电子束焊应用领域的扩大,多功能电子束焊接设备和集成工艺以及电子束焊机的柔性化也会越来越重要。

微信搜索并关注公众号:iVacuum真空聚焦,获取更多真空科技前沿资讯。 iVacuum真空聚焦由《真空》杂志社主办,致力于报道国内外真空获得及应用等领域最新的科技进展、成功经验和案例。欢迎行业交流/寻求报道。

联赢激光:公司激光焊接技术可应用于VR、MR设备及其他消费电子产品

金融界1月5日消息,有投资者在互动平台向联赢激光提问:公司的激光设备和技术能用于VR,MR设备吗?还能用于哪些消费电子产品?

公司回答表示:公司的激光焊接技术可以应用于VR、MR设备,以及其他消费电子产品如AR眼镜、显示器及电视机结构件等。

本文源自金融界AI电报

相关问答

中国空间站飞船设计运用了 焊接 哪些 技术 ?

航空航天工业在新技术、新工艺和新材料研究与应用中属于领先行业。航空航天焊接技术在飞机发动机和运载火箭制造中一直处于十分重要的地位,对焊接技术的创新与...

求电路板的 电子焊接 技巧,怎么样焊的又快又好?-ZOL问答

b、电路板焊接工程师提醒你贴片阻容元件则相对容易焊一些,可以先在一个焊点上点上锡,然后放上元件的一头,用镊子夹住元件,焊上一头之后,再看看是否放正了;如果已...

电子束 技术 有哪些?

[回答]众所周知,铝合金的焊接与一般的碳钢,不锈钢等的焊接不同,有很多问题需要解决。下面从铝合金材料在焊接中的特点以及焊接难点,解决方法这几方面讲述...

电子 产品装配中对 焊接 工艺的要求?

(1)焊接温度要求在相对较低的温度下进行,以保证元器件不受热冲击而损坏。如果焊料的熔点在180-220℃之间,通常焊接温度要比实际焊料熔化温度高50℃左右,实际...

举列出 电子焊接 时常用的装接设备的名称?

电烙铁电热风枪烙铁架电烙铁电热风枪烙铁架

焊接 意思是什么?

焊接的意思是将两种或两种以上同种或异种材料通过原子或分子之间的结合和扩散连接成一体的工艺过程。连接的方法有热焊和冷焊方式。热焊就是通过加热使焊接部...

电子 束焊缝深宽比最大可达多少?

电子束焊缝深宽比最大可达60:1,电子束焊接是指使用加速和聚焦的电子束轰击真空或非真空中的焊接表面,以熔化待焊接的工件。真空电子束焊接是应用最广泛的电子...

印刷电路板为什么要 焊接 ?

印刷电路板的焊接是将电子元器件与印刷电路板上的电路连接在一起,确保电路的正常工作。焊接可以提供强固的接触点,确保电路的稳定性和可靠性。焊接可以有效地...

电路板飞线 焊接 技巧?

飞线是指排线由于经常受到按压,导致折叠部位断裂而接触不良,在断裂的两端用细的漆包线用烙铁焊接。某些设计水平很差的主板厂商在设计走线时,由于技术实...”...

电子焊接 需用的工具和耗材有哪些?

工具-电烙铁:用于焊接电子元器件,常用的有温度可调节的电烙铁和恒温电烙铁。-焊锡枪:一种较大功率的电烙铁,通常用于焊接较大的电子元器件或焊接大量元器...

标签:

相关阅读