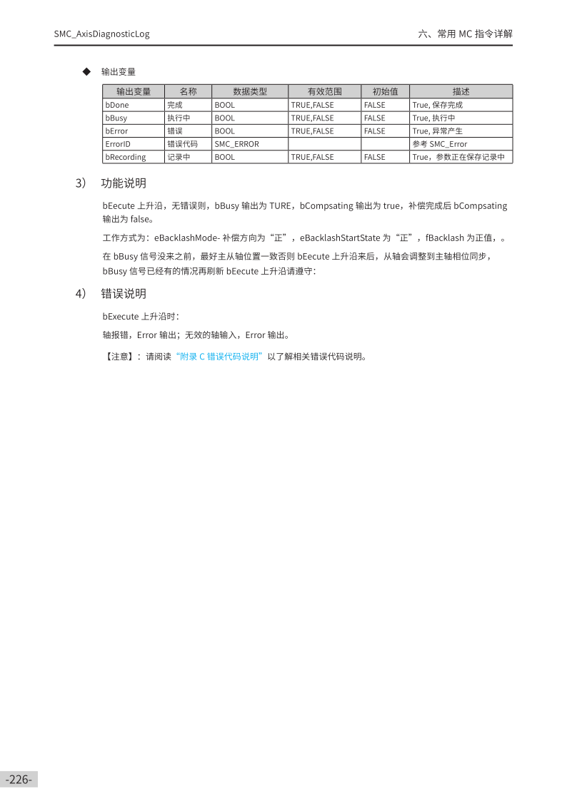
电子齿轮的程序应用 CODESYS电子齿轮等功能应用方法

小编头像

小编

管理员

发布于:2025年05月05日

199 阅读 · 0 评论

CODESYS电子齿轮等功能应用方法

CODESYS相位补偿功能,电子齿轮应用方法

相关问答

电子齿轮 能够保证同步吗?

电子齿轮是一种通过电子控制来实现齿轮传动的新型技术,能够保证同步。它采用精密的电子元件和控制系统,能够实时监测和调整齿轮传动的速度和位置,确保各个齿轮...

请问高手,伺服位置控制,需要设置 电子齿轮 比? 电子齿轮比的...

[最佳回答]楼主的问题主要体现在数控机床上的应用,电子齿轮比是常见的伺服控制参数,顾名思义就是设置电机的转速、扭力等效于机械齿轮传动。一般的常用参数有...

电子齿轮 比怎么设定_车坛

电子齿轮比是按照以下方法设定的:1、当电子齿轮比分子大于分母时,系统允许的最高转速将下降;2、当电子齿轮比分子与分母不相等时,系统的定位精度可...

三菱伺服 电子齿轮 比怎么设置?

三菱伺服这个设置,我们要进入伺服驱动软件里面,这个要设定它的齿轮比,它有一个选项,有电子齿轮比我们假如是他的票了,谁发出的脉冲是1000,输出的频率一圈10...

伺服驱动器 电子齿轮 比肿么理解-ZOL问答

电子齿轮比的意思,就是你上位机发一个脉冲,你的电机编码器要跑多少线。例如,你电子齿轮比是2,意思就是你上位机发一个脉冲,电机转编码器的2线;假设你的编码器一...

电子齿轮 比怎么理解

[最佳回答]你怎么理解电子齿轮比?你怎么理解电子齿轮比?很多人还不知道。现在让我们来看看!1.电子传动比的作用:传动比:简单来说就是通过一个大齿轮和一个小...

伺服驱动器怎么设置 电子齿轮 比?

伺服驱动器的电子齿轮比可以通过参数设置来进行。首先需要确定所需的齿轮比,然后在伺服驱动器的参数设置中找到电子齿轮比相关的选项,输入所需的值即可。电子...

电子齿轮 比怎么理解_车坛

电子齿轮比的作用:1、齿轮比:简单说就是通过一大一小齿轮啮合进行传动,调节速度输出的大小;2、汽车的发动机转速几乎是不变的,行驶的挡位切换实际就...

电子齿轮 是指的 电子齿轮 比吗?

1.不是。2.齿轮比:简单说就是通过一大一小齿轮啮合进行传动,调节速度输出的大小;3.电子齿轮就是用电路模仿实际中的齿轮传动,是一种虚拟齿轮传动,不需实物...

伺服驱动器 电子齿轮 比该怎么设置?-ZOL问答

常有客户问我设备的电子齿轮比该设定成什么参数问题,其实只要弄明白了就很简单了的;比如拿三菱MR-J2S伺服来说吧,伺服的分辩率是131072P/R,如果PR-03/PR04=1/1的...

标签:

相关阅读