简易电子催眠器应用 2例简易的电子催眠器电路图解

小编头像

小编

管理员

发布于:2025年05月05日

92 阅读 · 0 评论

2例简易的电子催眠器电路图解

例一,电子催眠器电路图①

图① 电子催眠器电路图

見图① 电路工作原理

这个电路就是一个简易的电子催眠器,接通电源后,扬声器BP便能发出单调重复的 “哒、哒”模拟雨滴声响,帮助失眠的人尽快进入梦乡。

图中三极管Ⅴ1、Ⅴ2结构一个最简单的互补型超低频振荡器,见Ⅴ1、V2图②

图② 9012、9013三极管图片

其振振荡频率主要由电阻R2与电容C2决定,采用原理图中的参数可获得每分钟数十次的“哒、哒”模拟雨滴声。

如果实验感觉音色不佳,,可适当调整R2的 阻值或者增减C2的电容量。

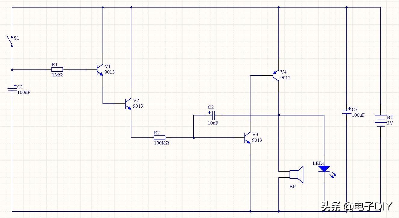
例二,电子定时催眠器电路见图②

图② 电子定时电路图

电路工作原理

本电路与上面①电路相比,多了一个定时功能。按下按钮S1,电路即发出单调重复的“哒、哒”模拟雨滴声,经过一段时间后,催眠器自动关机,不在消耗电能。主要由定时电路与超低频振荡器两大部分组成。

晚上睡觉前,只要按一下开关S1,Ⅴ1、Ⅴ2通过R1、S1获得基极偏流迅速导通,V2射极输出高电平,振荡器立即起振,扬声器BP就发出“哒、哒”的声响,同时LED还会发出与声音同步的红色闪光。在按下S1的同时,电容C1将通过S1迅速通电,因充电时间常数很小,C1很快充电至电源电压。

松开S1后,电容C1将通过R1向Ⅴ1基极放电,维持V1.Ⅴ2继续保持导通状态,所以催眠器仍能发出引人入睡的“哒、哒”声,使失眠的人很快入睡。经过一段时间以后,C1储存电荷基本放完,Ⅴ1、Ⅴ2就由导通恢复截止,Ⅴ3、Ⅴ4因失去基极偏流被迫停振,声光信号停止,催眠器就进入关机状态,基本上不再消耗电能。

如果觉的催眠声响效果不够理想,可以适当更改R2的阻值。

如果要延长定时时间,可以加大R1或C1的阻值。

欢迎关注、点赞、评论。

电子催眠器电路

简易电子催眠器

简易电子催眠器

原理介绍

这个电路就是一个简易的电子催眠器,接通电源后,扬声器BP便能发出单调重复的“哒、哒”模拟雨滴声响,帮助失眠的人尽快进入梦乡。图中,三极管V1、V2结成一个最简洁的互补型超低频振荡器,其振荡频率主要由电阻R2与电容C2决定,采用原理图中的参数可获得每分钟数十次的“哒、哒”模拟雨滴声。

实验提示

如果感觉音色不佳可适当调整R2的阻值,或者增减C2的电容值。

电子定时催眠器

本电路与上面那个电路相比,多了一个定时功能,按一下按钮S1,电路即发出单调重复的“哒、哒”模拟雨滴声,催人入眠,经过一段时间后,催眠器能自动关机,不再消耗电能。主要由定时电路与超低频振荡器两大部分组成,电路原理图如下。

电子定时催眠器

原理介绍

三极管V3和V4组成互补型超低频自激多谐振荡器,电路起振与否主要取决于电阻R2左端,即三极管V2发射极的电位高低。三极管V1、V2与阻容元件R1、C1构成定时电路,平时因按钮S1处于常开状态,R1左端为低电平,V1、V2均处于截止状态,R2左端被悬空,振荡器失去应有的基极偏置电流,电路不起振,整机处于静止状态。

晚上睡觉前,只要按一下开关S1、V1、V2通过R1、S1获得基极偏流迅速导通,V2发射极输出高电平,振荡器立即起振,扬声器BP就发出“哒、哒”的声响,同时LED1还会发出与声音同步的红色闪光。在按下S1的同时,电容C1将通过S1迅速充电,因充电时间常数很小, C1很快充至电源电压。

松开S1后,电容C1将通过电阻R1向V1基极放电,维持V1、V2继续保持导通状态,所以催眠器仍能发出引人入睡的“哒、哒”声,使失眠的人很快入睡。经过一段时间以后,C1储存电荷基本放完,V1、V2就由导通恢复截止,V3、V4因失去基极偏流被迫停振,声光信号停止,催眠器就进入关机状态,基本不再消耗电能。

实验提示

如果觉得催眠声响效果不太理想,可以适当更改电阻R2的阻值。如果要延长定时时间,可以加大电阻R1或电容C1的数值。

电子定时催眠器难度要大些,可先从简易电子催眠器入手,形成对比,使电路简单化!

相关问答

健脑灵片治疗失眠症有效果吗?_千问健康

健脑灵片治疗失眠症有效果吗?_千问健康

健脑灵片治疗失眠症有效果吗?_千问健康

健脑灵片治疗失眠症有效果吗?_千问健康

催眠 是如何进行的?要不要借助什么设备? 催眠 后所有往事都能知道吗?

我本人在2007年就系统学习催眠,跟随催眠泰斗马维祥老师学习经典的德国催眠和我国传统中医结合由马老首创的经络催眠,后来又学习科学催眠等,并在临床长期实践催...

怎么样 催眠 让自己爱上学习?

自我下心锚,14天养成习惯。。就是你坚持14天6点起床,第15天到点自然就醒了,这是最简单的催眠。。还有就是找催眠师做深度催眠,自己就做不了自我下心锚,14天...

想了解 催眠 ,有书单可以推荐一下嘛?

催眠,是由各种不同技术引发的一种潜意识的替代状态。现代生活当中由于生活节奏的加快,导致很多人生活节奏的破坏,渐渐的人们想去用催眠来解开一些问题,所以对...

催眠 有哪些好方法?

(一)精神离感法:精神离感法是一种使脑部少血,而进入深度催眠程度的有效方法。这种方法是以手掌接近被催眠者,但不触及他的身体,而是自上而下抚摸之。这时...三...

什么是 催眠 ?哪些人最容易被催眠?催眠可以治病吗? - 红网问答

时下,随着心理治疗与心理咨询在社会生活中的普及,各种心理治疗的方法逐渐被公众知晓。其中,最为神秘的莫过于古老的催眠治疗。催眠时,在催眠治疗师...

催眠 的具体方法及原理介绍?

催眠原理简单的讲就是利用人类思考的两个不同层面:意识和潜意识。人本身平时在清醒状态下,意识是占主导地位,催眠原理就是让人的意识专注于某一件事情,这个时...

催眠 有哪些副作用和禁忌? - chan_vc 的回答 - 懂得

表现催眠在催眠中予以不当的暗示语造成的,只一次的催眠性暗示才能消除,大家不必有所顾虑。常见的表现如下:1.一般性反应有些人在催眠后出现头昏、头...

有没有什么高科技可以控制一个人?

看来你科幻片看少了,电影里面是完全可实现,可能未来研究会实现。目前简单的催眠手段能短暂实现,以后会的。但是不会流入生活!看来你科幻片看少了,电影里面是...

标签:

相关阅读