海事电子证照应用 中华人民共和国海事局关于公布第二批在线办理海事电子证照的公告

小编头像

小编

管理员

发布于:2025年05月04日

129 阅读 · 0 评论

中华人民共和国海事局关于公布第二批在线办理海事电子证照的公告

为深入推进“我为群众办实事”实践活动,方便人民群众办理海事业务,自2021年12月5日起第二批海事电子证照(见附件)可以在线办理。办理电子证照可通过海事“一网通办”平台(https://zwfw.msa.gov.cn)正常提交申请,对符合办理条件的,审批通过后平台将自动生成电子证照推送至申请人海事“一网通办”账户。

申请人可通过登录海事“一网通办”平台,进入个人账户“我的证照”栏目查看已经发放的电子证照,或通过微信小程序搜索栏,搜索海事“一网通办”小程序,用海事“一网通办”账户登录后,进入用户中心“我的证照”栏目查询。

电子证照与纸质证照具有同等效力。

特此公告。

附件:第二批可在线办理的电子证照清单

中华人民共和国海事局

2021年12月3日

附件

第二批可在线办理的电子证照清单

1.船舶国籍证书

2.内河船舶船员适任证书

3.内河船舶船员培训合格证

4.海船船员内河航线行驶资格证明

5.游艇操作人员适任证书

6.特定航线江海直达船舶船员行使资格证明培训合格证

7.船员质量管理体系

8.海船船员健康证明

9.厨师培训合格证与膳食服务辅助人员培训证明

中华人民共和国海事局关于公布第一批在线办理海事电子证照及更便利船员证书办理举措的公告

为深入推进“我为群众办实事”实践活动,方便人民群众办理海事业务,自2021年11月1日起第一批海事电子证照(见附件1)可以在线办理,海员证、海船船员适任证书和海船船员培训合格证可以合并申请办理。

一、海事电子证照在线办

通过“海事一网通办”平台(https://zwfw.msa.gov.cn)正常提交申请,对符合办理条件的,审批通过后平台将自动生成电子证照推送至申请人“海事一网通办”账户。

申请人可通过登录“海事一网通办”平台,进入个人账户“我的证照”栏目,查看已经发放的电子证照,或通过微信小程序搜索栏,搜索“海事一网通办”小程序,在“海事一网通办”账户登录后,进入用户中心“我的证照”栏目查询。

电子证照与纸质证照具有同等效力。

二、船员证书办理更便捷

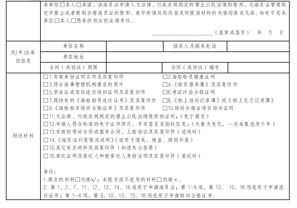
海员证、海船船员适任证书和海船船员培训合格证可以合并申请一并办理,船员可通过“海事一网通办”平台的“船员服务一件事”栏目办理。合并后的海船船员证书申请表格式见附件2。

特此公告。

附件:

1.第一批可在线办理的电子证照清单

2.海船船员证书申请表(培训合格证、适任证书、海员证)

中华人民共和国海事局

2021年10月29日

附件1:第一批可在线办理的电子证照清单

附件2:

相关问答

船舶专业技术资格证书有什么用?..._出版资格_帮考网

船舶中初级专业技术资格证书管理办法:第八条申请船舶中、初级专业技术资格证书应向海事机构提交下列资料:(一)《船舶中、初级专业技术资格证书申...

海事 法院拍卖的船舶是否连同证件一同被拍卖-找法网

我的船舶在2013.1.31被拍卖了,可法院并未告知我提交船舶的所有证件、案件并没有开庭审判、我对原告所提交的证据有疑意,可法院告知我可以先拍卖后判决。可现在己...

海事 局小证指的是什么证件?

小证是指专业培训合格证基本安全、精通救生艇筏、高级消防、精通急救等等还包括了特殊培训合格证。大证与小证的区别在于,一个是职业资格证,一个是技能证。...

海事 局指纹录入需要什么证件?

去海事局录指纹之前,请各位船员确保二代身份证具有磁性。2、没有电子照片,请抓紧去照相馆拍照。照片不合格的,照相馆可以处理。一.采集对象1.船员基础信息...

大连 海事 大学证件照有什么要求?

根据我所了解的信息,大连海事大学证件照的要求一般如下:照片尺寸:一般要求为35mm×45mm的彩色证件照。照片背景:要求为白色或浅色背景,无纹理、无阴影。...

船照是什么意思啊?

船舶所有权、使用权、经营管理、...船照上载有涉及船舶所有权、使用权、经营管理、安全管理等多个方面的信息。船照的颁发是保障船舶安全运营的一个重要法律...

国考 海事 局具体是做什么,待遇好吗?

(一)海事局岗位介绍:海事局负责行使国家水上安全监督和防止船舶污染、船舶及海上设施检验、航海保障管理和行政执法,并履行交通部安全生产等管理职能。(二...

青海 海事 局干什么用的?

青海省地方海事局主要职责包括:负责地方水路运输,征稽水路运管规费;负责港政、航政及其港口、航道监督管理,查处水上交通事故,纠正违章;负责船舶检验、认证...

海事 一网通如何申货物申报?

海事一网通货物申报的流程,其实并不复杂。下面是一个简单的步骤说明:首先,你需要登录到中华人民共和国海事局的海事一网通办平台。如果你是首次登录,可能需要...

南海 海事 局是干嘛的?

海事局的主要职责:1、拟订和组织实施国家水上交通安全监督管理、船舶及相关水上设施检验和登记、防治船舶污染和航海保障的方针、政策、法规和技术规范、标准...

标签:

相关阅读