电子厂英语应用 深圳一电子厂入职考数理化和《庄子》,少扯这些没用的!

小编头像

小编

管理员

发布于:2025年05月02日

97 阅读 · 0 评论

深圳一电子厂入职考数理化和《庄子》,少扯这些没用的!

极目新闻评论 吴双建

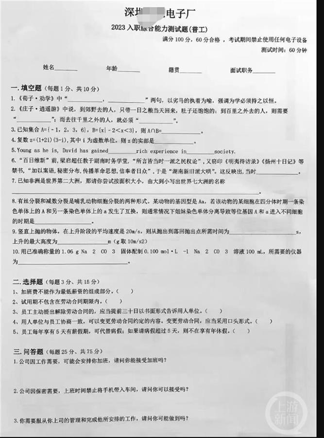
近日,网上流传一张深圳某电子厂“2023入职综合能力测试题(普工)”,试卷内容不仅包含数理化,还囊括了文言文《庄子》《荀子》、英语等。2月13日,上游新闻记者以应聘者身份致电该厂,相关负责人称,(对测试题)别太在意,“没什么用,都是瞎扯淡的。”(据2月13日上游新闻)

试卷(图片来源:上游新闻)

看了这张试卷,“填空题”部分让很多大学毕业的本科生都陷入了沉思,觉得自己都不配进这家电子厂的流水线了。也有网友说,如果有人对这些题信手拈来,还用得着进电子厂吗?

反而“选择题”部分最正常,涉及《中华人民共和国劳动法》的一些内容,有助于劳动者了解自身权益。但另一个问题是,这不应该是“选择题”,而是“判断题”。一个细节,暴露了出卷人的真实水平,也不知道这些题出卷人是从哪些地方摘抄而来的。

工厂招工要考试,用不着大惊小怪。让人生疑的,就是这样的考试对招工有什么意义?曾经,有商业银行的笔试题目,也是奇怪得很,让人疑惑。“三层矩阵、粒子的静态能源公式、不定积分、高等数学、太阳系天体学原理、原子量子数、洛朗级数展示、计算机题、线性代数……”。有HR就“泄露天机”称:报考的人太多,就是为了“刷人”。

但“刷人”也不该变为“涮人”吧?商业银行报考人数太多,但一家电子厂招工,难道报名的人数,都多得要用“有丝分裂”和“减数分裂”来“刷人”了吗?这好像与人们印象不符。都说现在工厂招工难,年轻人情愿送外卖也不愿意进工厂,这难道是假的?

看了电子厂有关负责人的回应,真真一个简单粗暴:“没什么用,都是瞎扯淡的。”既然没什么用,又要用考试来为难求职者,这不是在戏弄人吗?

其实深究起来,也未必真没有用。填空题、判断题可能只是引子,最终还是落脚在“问答题”上,这才是公司考试的目的所在。

“你能接受加班吗?”“上班时间禁止将手机带入车间,请问你能接受吗?”“你需要服从你上司的管理和完成他所安排的工作,请问你可能做到吗?”

看吧,前戏那么长,后面才是最真实的部分,这才是用来“刷人”的题目。而“填空题”存在的作用,目的就是打压求职者,暗示“你啥都不会,不进电子厂干啥?”“一道题都不会做,还不服从工厂安排?”这套试卷的本质是对求职者进行驯服训练。

进电子厂不需要数理化和英语,但需要你服从,对吧?

电子厂还是少些套路为好,如此戏弄求职者,打击求职者,不就是为了这点小心思吗?可怕之处就在,不管是一些互联网大厂,还是某些商业银行,甚至还是小小的电子厂,似乎都达成了共识,就是通过各种方式,给员工“杀威风”“削傲气”,以便于管理。

还是给求职者多点尊重吧,PUA员工,给不了公司或工厂美好光明的未来。争取员工的心,靠的是真诚和真心,不是套路。你正好缺人,正好有人来求职,在劳动法规内各取所需就好,多些尊重,少扯那些没用的。毕竟,人们的眼睛是雪亮的。

(来源:极目新闻)

更多精彩资讯请在应用市场下载“极目新闻”客户端,未经授权请勿转载,欢迎提供新闻线索,一经采纳即付报酬。24小时报料热线027-86777777。

东莞工厂里的心理咨询

编者的话:在东莞,一批批来自农村的年轻人从十几岁开始,就像螺丝钉一样钉死在流水线作业上,日以继夜地加班,和父辈一起成为城市赖以发展的生产力,然而他们却无法在城市里扎下根。对未来,他们几乎没有想象的能力。作为“觉醒的,成功的工人”之一,李晴经过13年的奋斗,从纺织女工成长为驻厂的心理咨询师。她倾听工人的焦虑并帮助疏导。但她知道,心理咨询师无法解决工人进城之后的社会性难题。一个人的精神健康,不仅取决于个体的生理因素,价值观,还有家庭和社会支持系统。

东莞工厂里的心理咨询

文 | 罗洁琪

1

“你是厂里的心理咨询师吗?想和你谈一谈。我特别想杀人。看到那个人,就想把他杀了。” 2019年2月16日,一个工人打来了电话。

那是一个周六的中午,李晴梳理了卷发,穿上灰裙子和高跟鞋,戴了耳环,准备出门参加朋友聚会。

李晴问,“现在你能听得清楚我说话吗?”

“大声一点能听到。”

事实上,不用大声,电话沟通也顺畅。

“杀人,这个念头太可怕了。可是控制不住。”工人重复着这句话。这个工人被查出职业性耳聋,要求换车间。但他觉得新岗位的噪音还是很大,对主管的怨恨越来越深。

李晴把手机贴紧耳朵,走进安静的卧室,听了一会儿,觉得工人对残疾的恐惧大于仇恨,情况不算危急。于是,就约了周一在厂里的咨询室面谈。春节开工后,她从老家回到东莞,每天做新工人的心理辅导,接受个案咨询。有了13年的咨询经验,经历了耳鸣失眠,她终于可以游刃有余地将工作与个人生活分开。

2006年,李晴开始在一家台资造鞋厂做驻厂心理咨询师,那年她36岁。那个厂有一万多名工人,主要是80后,来自全国各地的农村。下班时分,若逢雨天,人潮从车间涌出,汇成浩荡长龙,无数的雨伞簇拥向前,人声鼎沸,延绵不绝。那些年,是东莞制造业的黄金时期,当地政府的口号是“打造世界制造业名城”。鞋厂每天招工,最多的时候,一天能来700个新人。订单多的时候,李晴也在厂门口摆个摊位,帮忙招揽工人。

工人入厂后有几天培训,其中一项是心理健康知识。上午是新人培训,下午是免费的心理咨询。工人坐在食堂的塑料凳上,李晴在前面拿着喇叭大声地喊。

用喇叭和麦克风喊了大概半年,李晴发现工人听不懂文绉绉的心理学术语,而她也不了解工人想听什么。接触多了,李晴才逐渐了解这些工人的语言习惯,她学习用他们听得懂的话来讲。

工人中,很多人都是初中辍学进城打工,作为群体规模巨大,但是个体游离。他们倾诉着婚恋的压力,贫困的重担,早婚早育的情感困境,留守的孩子溺死或者病死,配偶意外丧生……在心理健康知识之外,李晴又增加了应激创伤治疗和性教育。

来咨询室的工人,一个月会有十几个,有男有女。

曾有一个男工人,很好强,通过自学,当上了技术人员。可是,婚恋不顺,多年来,只能爱上比自己大的女性,内心深处一直在寻找类似母亲的角色。这个工人的父亲在农村,没钱娶媳妇,十几年前,他妈妈领回一个患精神分裂症的女人,让他与她同房。等孩子生下后,那个女人就被赶出了家门。女人生下的孩子便是这个工人,他从小经常见到这个精神有问题的女人出现在他家周围,但始终无法相认。

类似这样的情感创伤需要很长时间的治疗。可是,多数来访的工人只来一次,进门后就大哭一场,哭诉后就再也没有来过。他们流动性大,某个老乡离开了,工厂订单少了,不能加班了,待遇不好了,厌烦了,处理不好人际关系,都会跳槽到别的工厂。而且,他们对改变现实遭遇感到无能为力,对于心理治疗也没什么信心。

在台资鞋厂的那两年,每年都有人跳楼。李晴觉得自己像救火队员,出了事,工厂和工人才会找她。平时很难做心理建设和防护。厂方对这个话题并不感兴趣,他们在意的是有员工患精神疾病,会带来麻烦。

某天夜里,一个工人突然走进李晴的咨询室,语无伦次地说了一通,然后就走了。次日,李晴向行政部门反映,提醒他们关注那个工人的精神状态。过了几天,得到的回复是,找不到家属,已经安排保安把那个人拉到高速公路上,在很远的地方把他撂下了。李晴惊呆了,觉得这样处理太粗暴了。工厂的行政主管是退伍军人,级别比她高,气势凌人,像公司的保镖,难以沟通。在处理突发事件时,车间主管也会直接对工人说“你要跳楼,去啊,去跳啊。”平日,工人一旦精神有异常,他就会通知家属过来领走。李晴为此生气,可是,行政主管反问她,“你怎么知道他们有没有精神病?”

台湾经理曾对李晴说,“让你做心理咨询,首先是做给客户看的,让他们看到,我们是善待员工的。其次,才是为员工服务。你是优秀的人,但是我们需要能适应的人。”

2

在工厂, 女性工人的比例远远大于男性,特别是在奢侈品的代工厂。厂方认为女工稳定,听话,好管理,能干精细的活。她们中的大多数十几岁就离开了家乡,在憧憬爱情的年龄,成为珠三角和长三角工厂的“女普工”。

2006年进驻台资鞋厂做心理咨询师后,李晴发现很多女工未婚先孕,早婚早育,对处女持错误的理解,因自卑而对婚恋草率。于是,她连续几年推广性教育,宣传性安全知识,帮助女工人摆脱心理负担。听众里,有男有女,很多女工人害羞,低着头,但是在课后悄悄地说,如果早点听到就好了。

丽梅就是培训课堂里的一个女工,当时她22岁,未婚怀孕5个月。她十几岁就离开农村的养父母,进城打工,18岁认识了男朋友,曾堕胎过一次,害怕以后不能生育,这次就想留下肚里的孩子。可是男友不愿意,而且肆无忌惮地和其他女性交往。胎儿越来越大,她不能堕胎,又不敢回养父母家生孩子。

2007年5月,丽梅走进了李晴的心理咨询室。一个小时的咨询,主要是她在哭诉。最后,她得知家里的养母已经改嫁并且怀孕,不可能帮她照料小孩,便陷于绝望,她扬言,如果自己活得不好,就会杀了男友。李晴倾听,反复开导,并给她读了一篇《一个被遗弃女孩的故事》,希望能帮助她重塑自尊。

2007年底,丽梅回男友老家生产,孩子满月后,托付给老人,就回东莞打工挣钱。她舍不得刚出生的孩子,因分离而痛苦,又找李晴咨询。谈了几次,她计划以后带着女儿嫁人。看到了希望,她的心情转好,织了一双鞋子给李晴,表示感谢。

可是,几个月之后,她又来了,因为男友家的电话再也打不通,听不到女儿的声音,怀疑重男轻女的老人已经将孩子送给别人。她哭诉想念孩子,心情烦闷,无法再上班。那次她没穿厂服,是最后一次咨询。

丽梅消失了,李晴不知道她的去向。她一直保留着她写来的一封信。信纸的背面是粉红色的,印着长发飘飘的漫画少女,正面的字迹清秀,写着“李老师,我把你当做我最最信任知心的人,很感谢您在我最困难最无助的时候给了我心灵最大安慰.....我真的不敢想象我的未来.....我心里很乱很烦,因为现在睁开眼,闭上眼,脑海里都是珠珠(注:丽梅的女儿)的身影。”她留下男友父母的详细地址,央求李晴帮忙写信,要他们把孩子还给她。

李晴没写那封信,她知道她无能为力。

台资鞋厂一年有200多例个案咨询。每次访谈完,她都认真地写个案记录,有时候会写下自己的情绪和想法。心理咨询工作对精神的损耗很严重,每天重复沉重、灰暗的内容,她的脑袋偶尔会突然”吱吱“地响,耳鸣,夜里也会失眠。她想辞职,可是迫于生计,不得不留下来。

2008年底,李晴离开了那个台资鞋厂。但靠自己找咨询业务,很难维持生计。2009年,她重新做驻厂心理咨询师,不过换了一个管理更人性化的外资工厂。

2012年,李晴完成了心理学本科的学习,2016年又完成了在职硕士的进修。她总是边工作边学习,一旦停下来,就有浪费光阴的负疚。那时候,李晴所面对的工人也已经从80后到了90后。她不再局限于悲惨的个体,开始从整体上去观察和理解新一代工人的生存状态和思维方式,甚至不同的道德观念。在这个过程中,她也不断地调整自己的思想,学会控制咨询的场面,克制情绪和道德评价。

在性别失衡的当代中国,男工属于很难找老婆的群体。虽然工厂的女工比男工多,但是很多女工都早婚早育。这些年,李晴深切地体会到男工们普遍的婚恋压力和严重的性焦虑。

曾有男工找李晴帮忙物色对象,也有以前月薪过万的个体户,因为娶不到老婆就进了工厂,哪怕月工资才3000块钱。很多男工因为婚恋压力走进咨询室,李晴会引导他们把关注点放在自身的成长上,例如下班后,去做一点自己喜欢的事情,不要只是打麻将,玩手机,要实现一点进步。可是,社会对房子,车子,彩礼的要求,是压在男工身上的三座大山。在培训课上,一个1999年出生的女工直接说,如果没有彩礼,她是不会嫁的。社会成见和压力不是这些工人可以改变的。

李晴说,来到城市,用着最先进的手机,想法还是村里的。这是很多工人的现状。受教育程度是思想的分水岭。有时候,她在培训课上普及现代人被异化的先进理念,但感觉是白讲了。

另外,李晴也认为,性的焦虑是生理性的,真实存在,无法视而不见。新人进厂,经培训后,就加入新人微信群。李晴开立了3个微信群,每个群有300多个人。很多男工争先恐后地要当群主,管理微信群,因为可以认识更多的人,也可以把不喜欢的人踢出去。这些男工一般都是大龄青年,单身或者离婚。在微信群里,女工一般不敢冒泡说话,一旦活跃,就会被人加好友,约见面。曾有一个女工经常微信群里出现,很直白地说婆媳关系不好,要离婚,马上被很多男工盯着聊。有一天,一个男工直接跑到那个女工楼下,要求见面,发生性关系。女工把聊天记录放在群里,男工写的是“你在哪里?我们一起睡觉。我开好房间,你要不要过来?”李晴不得不提醒女工,不要在微信群里太活跃,要注意安全。

还有很多人因情感困境而走进心理咨询室。工人夫妻两地分居的现象非常普遍,孩子在老家,一家三地,感情疏离。任何一方和网友或者工友发生性关系,在李晴的观察中,当事人都不再背负沉重的羞耻感。她不再开设性教育的课程,处女膜已经不是新一代女工的心理负担。工人对性的态度越来越开放,很多人会承认,“这是我的性需求”。

李晴记得曾经有个男工人前来咨询。事实上,他并不需要答案。他曾经同时和三个女性发生了关系。这是心底的秘密,他只是想找个人把它说出来。说完了,他就走了。李晴有些愤怒,可职业素养让她压抑着。

李晴觉得,心理咨询师无法解决工人进城之后的社会性难题。一个人的精神健康,不仅取决于个体的生理因素,价值观,还有家庭和社会支持系统。一个培训导师曾告诫过她:“如果有人今天在这里咨询,明天就自杀了。别揽责任,不是你的原因,是他身处的系统出了问题。”慢慢地,她理解自己的角色就是“倾听一大堆,帮助一点点”。

2019年正月初十,春节后返工,放在食堂门口的工人行李。摄影:罗洁琪

3

2008年8月1日,37岁的李晴突然得知,她的初恋男友从部队回到老家,当了公务员。“突然清醒了,好像前半辈子都在等他的消息,是一块石头落地的感觉”,10月1日,她从东莞回到家乡。

李晴家境一般,父亲是村里的电工,妈妈是唯一读过小学的农妇,家有五个兄弟姐妹,其中一名是李晴的双胞胎姐姐。当时,村里很多女孩子都不读初中,她舍不得学校,父亲就借钱勉强交学费。1986年,李晴15岁,班上流传闲言碎语,说她成绩不好,竟然还想考高中。她经不住嘲笑,马上背起书包就回家了。姐姐也跟着回去了。

第二天,姐妹俩带着行李,去了8公里之外的国营茶厂,在山上采茶叶。父母就顺水推舟地让姐妹俩辍了学。

几年后,姐妹俩找关系进入了镇上一个国营纺织厂。纺织厂有3000多个工人,工作很辛苦,每天三班倒,一个人看着八台机器。车间的温度永远是25度,噪音很大,说话都要耳朵贴着耳朵。但是,李晴觉得,在那个年代,国营工人比较受尊重,她的工资有280元,比厂长还要多。

休息的日子,她就骑车去镇上的图书馆借书,最喜欢看作家路遥写的小说《人生》。她练习钢笔字,坚持写日记。再回家乡时,她发现,昔日同伴都早婚早育,被锁在婚姻里,失去了自我。那个年代,很多农妇自杀,她的村里才20多户人家,有两户的妻子自杀了。她很害怕那样的人生。但是,未来的人生是怎么样,她也想象不出来。

有一天,她听说初中的班长在镇上的机修厂当钳工。她喜出望外,找了同厂的姐妹陪伴,去找他。见到他,内心无比欢喜,她才意识到自己一直暗恋他。两人自然而然确定了恋爱关系,彼此父母和村子里都知晓了。

李晴极力劝男友去参军,她觉得那样才有前途。男友去了。回来探亲时两人发生了性关系。之后,李晴提出要求,“定期写信,要写很多的信”。男友回复说,忙起来的时候,可能顾不上。想到自己为爱情付出了“处女”的代价,而对方显得太冷淡,李晴就赌气不回信。两个人断绝了联系。

两年后,男友再次回来探亲,李晴见到他,男友亲口说了分手。她不能接受,不再是处女,是她内心无法跨过的槛,难以面对父母和乡村的闲话。那些日子,她常常想起小说《人生》里面的情节,高加林对恋人说分手,德胜爷爷责问加林,“你把她搁在半路上,你算什么?”她觉得,自己就是那个被搁在半路上的人。

男友考上了军校,很快有了新女友。听到传言,李晴有了幻觉,半夜跑去工厂传达室,以为他打电话来了;走在路上,看到别人的身影,也以为是他回来了。后来,她被工厂工会主席和妈妈带去看精神科门诊,拿药回到老家休养,一个多月才逐渐康复。

有一天,父母安排她姐姐和一个男人相亲,那个人在深圳打工,专程回来见面。姐姐在上班,李晴先跑出去见面。第一句话她就问,“你能不能把我带到深圳去?”

1993年春天,李晴和姐姐坐火车到了深圳最繁华的罗湖区,看到了霓虹灯下,灯红酒绿的不夜城。李晴模样俊俏,但不懂粤语,只能在香港人开的海鲜酒楼当洗碗工。之后,她在宝安区的一个工厂当上文员,抓住机会学习电脑,从那以后,她频繁地换工作,从电脑操作员,出纳,一直到人事部主管。

1996年,深圳的市场经济爆发出强大的活力,各行各业都讲市场营销,李晴看到很多暴富的人。当时惠州的淡水镇是全国直销最疯狂的地方。到处都是烂尾楼,也到处都是人,这边在长草,另一边在讲课。大巴不停地从全国各地运人过来,走在街上,左拐右拐,都能看到激情飞扬的演讲者和同样激动的听众。过了一段时间,直销的人流被分解到普宁,海南和广西的北海。

李晴在普宁参加了摇摆机的直销,她如饥似渴地听演讲,渴望着成功。后来,她发现所谓直销成功学用的是心理学知识,是对人进行的心理暗示,甚至蛊惑。她开始阅读心理学方面的图书。

在人潮汹涌的直销活动中,李晴遇见了后来的丈夫,也是一名退伍军人,有城里户口。初次见面,他穿着一身黑衣服,身材挺拔,她想起了初恋男友,于是一见钟情。

1998年4月,国家出台文件,取缔直销。李晴回到深圳,在书城销售复读机。下班后,她很晚才回家,呆在书城,一复一日地看书架上的心理学图书。其中一本书是《21世纪如何做女人》,书中写着,一个女人到了中年,如果买一只鸡还要想半天,就太悲哀了。她觉得,说的就是当时的自己。她不想那么过,可是不知道如何改变。

2001年,李晴的父亲和嫂子在同一年患上癌症死亡。她突然很想突破自限,趁活着,学点东西。她花了2000元参加了“超级成功训练营”,经过两天学习,感觉全身充满挑战未知的能量,可以做任何自己喜欢的事情。在当时的听课笔记上,她写了“我的使命,解决人类心理的痛苦”。

2002年11月,李晴参加了中国科学院心理研究所的心理学大专培训,每个星期去听一次课。2004年,她通过考试,获得心理咨询师的资格。但心理咨询的工作很难找,她处于半失业状态,做过各种短期工。

2005年,李晴和在普宁认识的男友结婚,在东莞按揭买了房。第二年,她应聘进入台资的鞋厂做驻厂心理咨询师。

奋斗了13年,李晴终于在城市买了房,嫁了有城市户口的人。没想到,她再次进入工厂,再次被她一直想逃离的农村人群包围。工人向她倾诉的大部分困扰,都深深植根于她所了解的农村,贫困和落后。这和她的梦想不一样,可是有3000元的稳定工资,可以供房。对于那份工作,她说,当时是一种又爱又恨的感觉。

2008年8月,得知初恋男友回到家乡,李晴有两个晚上没睡好觉。如今,他当了领导,回妻儿身边,衣锦还乡,而她还在工厂的小角落,处理着无穷无尽的工人问题,领着寒碜的报酬。她决心,要过得比他好。

那年10月,虽然回到了家乡,但李晴并没约初恋男友见面。她想到了那些来找她咨询的女工,她意识到,在帮助别人摆脱心理负担的同时,她也在自我治愈,特别是那过于深刻的初恋心结。

22岁的李晴,在深圳做文员。

李晴参加”超级成功训练营“时的听课笔记。摄影:罗洁琪

李晴的听课笔记。摄影:罗洁琪

25岁的李晴,在深圳当人事主管。

4

9岁之前,月华对爸爸几乎没有记忆。她住在老家,和外婆生活。到了小学三年级,她被接到东莞,和爸爸妈妈一起。爸爸的脾气不好,经常打她。后来,妈妈又给她添了一个弟弟,弟弟出生两个月后,妈妈就因病去世了。

那一年,月华还不满13岁,才上初一。她爸爸要求她辍学,在家带弟弟。等到弟弟两岁,她也快16岁了。2017年,月华进了外资的工厂打工。她爸爸找了一个后妈。月华住宿舍,很少回家。入职四个月,她在车间割脉自杀,被送到工厂的心理咨询室。

月华哭了三个小时,自诉了童年经历,也谈了她喜欢看犯罪心理学的书,以及血腥的故事。李晴带她去看精神科医生,确诊她是双相情感障碍,即同时存在躁狂和抑郁的症状。月华拒绝住院,李晴联系月华的父亲,电话一直被拒听,无奈之下,李晴就冒险把她带回家,每天一起上下班。

服药后,月华会长时间陷于滞缓的状态,情绪激动时,就独自坐在沙发上哭泣。李晴寸步不离,担心她自杀。到了第七天,李晴的精神绷紧到极点,憔悴不堪。终于半哄半强制地让月华住院治疗,并且喊来她的父亲。

那时候的李晴不仅在成人高考后完成了本科,还读完了心理学在职硕士。但是2012年,她离婚了,人生陷入低谷。她花了几万元参加了韩国的情景剧疗法的培训班,在角色扮演中,释放情绪,努力地自愈。

从2015年开始,李晴也把情景剧的方法运用到工作中。像月华这样曾经的留守儿童,出现心理问题十分常见。也有很多为人父母的工人感到苦恼,和留在家乡的孩子不能亲密。一个广西妈妈说,春节回到家,她出5块钱,让孩子和她睡一晚,孩子都不愿意,就是要和奶奶睡。连续好几年,李晴播放视频,让工人们扮演角色,学会亲子沟通,学会和孩子见面与告别。可是,看完视频,很多女工都哭成一片,特别是春节后返厂,情绪往往很低落。

这些年,工人们对孩子的教育越来越在意,常来咨询有关问题。李晴一般会拒绝这类个案咨询,她认为,孩子是留守儿童,父母不了解他们的生活习惯,也不了解爷爷奶奶是如何和他们沟通。生活需要每天经历一些情感,有实体来承载。可是这个社会对家庭缺乏支持,让父母亲很难同时兼顾孩子和工作。她会直接对工人说,“当你决定离开孩子的时候,孩子的心就会离开你。”

小萍是一名坚持把孩子带在身边的女工人。她来自广西的农村,父亲在东莞开车,母亲在工厂打工,她和两个弟弟是留守儿童。她很深刻地记得,妈妈晕车,不是每年春节都回家。在上幼儿园大班的时候,妈妈回到家,指着她,问家里婶婶,”这是谁家的孩子?”那一幕,是她童年不可磨灭的伤害。

她还谈起最近在家乡发生的凶杀案,村里的水井发现了手脚被捆绑的女尸。想起当年自己独自走山路,翻山越岭地上学,如今觉得后怕。

中专毕业后,小萍才来到父母身边。进厂当了工人,结婚生子,在东莞租房,接了婆婆过来帮忙看孩子。她每天中午赶回家喂奶,陪孩子睡觉。她喜欢找李晴咨询内心的困惑,因为如果和工友谈图书,电影和人生规划,没有人听。

2016年,小萍夫妇搬进了小萍父母的新家,在宅基地上自建的六层住宅,是父母奋斗了20年的成果。尽管如此,她的两个孩子没有东莞的户口。读完民办的初中,还是要回老家读高中,参加高考。把孩子留在身边,小萍说,“未必能成才,至少能成人”。

如今,月华和小萍都还出现在李晴的朋友圈里。月华出院后去了苏州的一个桑拿中心做服务员。有时候,她觉得情绪快崩溃时,在半夜也会拨打李晴的电话。一般情况下哭诉几十分钟,就会恢复平静。然后,又能撑一段日子。小萍则在李晴的鼓励下参加了成人高考,心理学专业。如今在一个仓库当文员。她两个儿子,每个孩子一个学期的学费要4000多元。

但是,其他大部分来访者,渐渐地就失联了。比如一个曾被亲生父亲性侵的女工,后来结婚生子,仍然无法摆脱内心的创伤。前两年,她离开了工厂,还会打电话倾诉。后来就失去了音信。

李晴说,“那些时候,这些人都是没地方去了。我只是接住她们。让她们相信,会被一个人认真对待。“

2019年2月14日,小萍在父母自建的楼房里。摄影:罗洁琪

5

2019年伊始,有小道消息说某大企业要搬到东莞了。李晴说,心理咨询的同行为此很开心,因为这个企业一直都会聘请心理咨询师。据她了解,在东莞,一般都是外资工厂,港资,台资才会聘请心理咨询师,内资工厂很少见。像她这样全职驻厂的心理咨询师在东莞只有四五个,其他的都是兼职的。

2月14日,农历正月初十,恰逢情人节,东莞吹起了和煦的春风,带来暖意。那是春节开工的高潮,很多年轻人在中介的带领下,从各地农村来到了工厂,准备应聘。他们之中,女孩子普遍打扮入时,化了淡妆,抹了口红,拉着色彩鲜艳的行李箱。男孩们也穿着球鞋和休闲衣,甚至很有个性的T恤。父辈的那一代工人形象,已经很难在他们身上找到影子。

下午一点多,李晴回到工厂上班时,很多工人背着行李,拖着行李箱,在大门口排起长队。近两年,东莞的订单减少,很多小工厂都倒闭了。这家著名的外资厂很挑人,很少招男工,而且规定了3天的见习期,是双方选择的机会。

当天要培训的新人是12日那天进厂的,同批20多个人进去,最后剩下10人。李晴把他们领进厂区一楼的心理咨询室。这一批人比昨天的新人显得更加活泼开朗。上课后,一个来自重庆的20岁男生小方第一个做自我介绍,他高高瘦瘦,面孔阳光年轻,没有羞涩,大大咧咧。他的父母在东莞卖菜,他和妹妹都是在东莞出生,在当地念民办小学和初中。他介绍完之后,其他人开始起哄,气氛很活跃,像学校里开学的第一天。

在第二个环节,李晴介绍了人类性格的类型,提醒大家有心情不好时,要来心理咨询室。这句话都被当成笑话,在场的人都不以为然。

大伙离开咨询室,结伴去后勤服务办公室,等着分配厂服。他们兴奋地在一个体重秤旁边玩,蹦蹦跳跳地轮流测体重和身高。他们虽然才认识两天,由于加了微信群,已经像一群朋友。

然后,他们回到食堂边,等待签合同。小方抱着手机,一直在玩游戏,他说”明天就是我21岁的生日了。我有多少岁,我的父母来了东莞就有多少年。“ 奋斗了21年,他的父母在重庆老家买了一套70多万元的公寓。问起未来的打算,他说,过一天算一天,不想未来。他18岁就出来打工,已经在深圳、东莞换了四五个工厂,玩腻了,就换。他不知道未来在东莞还是回重庆。东莞房子太贵了,可是他很少回重庆,对那里没感觉。

下班后,他喜欢看抖音,喜欢看“XX视频”的“新闻”。他说,以后会有“飞铁”,就是比高铁还要快的火车。还有无人驾驶。世界变化很快,不用想未来。国家领导人说了,以后中国像美国一样,会分为富人区和穷人区。他不知道以后自己会在哪个区。但他说,现在手指抖一抖,都有可能做网红。做了网红,就发财了。

来自河南的小付爱抽烟,在厂区的花园边上抽上一根,又回来抱着手机看微信,打游戏。他家有兄弟俩,父母在郑州老家建了两栋房子,每栋30多万。他初中毕业,学过汽车维修。那份工作很辛苦,每个月才挣2000多。他就在家的附近当安装空调的工人,按天算工资,一天120元。他和一个初中女同学谈恋爱,但是对方父母不乐意。于是他出来东莞打工,一个月3500元左右,比家里挣得多。女朋友不放心,每天都要视频查岗。家里有房子垫底,他自称没有什么压力,如果结婚要彩礼,要买车,就让父母照顾一点。

相比于其他人,来自河南的小孟显得很另类。他坐在旁边,不和别人搭讪,也不看手机,低头独处。他今年30岁,2004年,不到16岁,就借了别人的身份证,买了个假的技校毕业证,出来打工。他喜欢来广东打工,因为气候温暖,浙江一带的工资虽然更高,但是他不喜欢那里寒冷的冬天。

进厂十几年后,存了10万块钱,回家建了房子。但是,仍然没娶到老婆。他感慨,现在娶老婆很难,需要三个基本条件,有房,有车,有彩礼。他只满足了第一个。

村里的人,一般在25岁就会结婚生子。小孟的父母曾经催着他结婚,现在他已经30岁了,父母无计可施,反而不再催了。今年,过了春节,他决定重新返回工厂。但是很多工厂倒闭,有些工厂订单太少,一个星期有双休日,不能加班。他觉得,日子比前几年难过了。尽管如此,他还是选择花两百多块钱在外面租房,不住厂里的宿舍,让生活更加自由一点。这次,他希望在工厂遇上合适的对象。他问,“结了婚,两个人挣钱快一点,对吧?”

签完合同,一伙人相约走进食堂。食堂很干净,而且是免费的,有肉有菜,有水果,有广东的绿豆糖水。男生们吃得大汗淋漓,旁边坐着两个已婚的女工人正打开一个玻璃瓶,是从贵州老家带来的辣椒酱。她们已经来这个工厂十几年,丈夫和孩子都不在身边。其中一个30多岁的女工,年轻俊俏,戴着金耳环,还有精致的金项链。她感慨,自己是早婚早育,孩子留在老家,没嫁对人,如果不是含辛茹苦地养家,她自己早已经是有房有车一族了。

旁边来自湖南永州的女工小薇情绪低落,留守在老家的女儿因为不听管教,刚刚被送进寄宿学校。由于没有东莞的户口,如果带在身边,一年要花一万元的学费进民办学校,初中毕业后,还要回老家读高中。她每月3000多元的收入,除掉孩子学费,日常开销,老人孩子看病,春节回乡,就不可能有积蓄了。她苦笑着说,“这叫完败给现实。”

小秀也是永州人。她剪着齐耳短发,穿着粉色的毛衫,样子很纯真。她今年刚幼师毕业,不想当老师,就跟着中介来了东莞。她不甘心一辈子做流水线的女工,梦想有一天当文员。

——这些从农村潮涌到珠三角的年轻人,从十几岁开始就像螺丝钉一样钉死在流水线作业上,日以继夜地加班,和父辈一起成为城市赖以发展的生产力,然而他们却无法在这里扎下根。对未来,他们几乎没有想象的能力。

2019年2月14日,农历正月初十,东莞某工厂,排队入厂的工人。摄影:罗洁琪

2月14日,中介带领新工人进厂,先做3个月的临时工,工资比自己入厂的正式员工低。摄影:罗洁琪

6

在十几年的心理咨询生涯里,上万个来访者中,李晴最记得一个叫晶晶的女孩。

晶晶来自安徽的农村,曾上中专两年,因没钱而退学。15岁进城打工,21岁时,被父母安排相亲订婚。未婚夫只上了小学二年级,没进取心,她想悔婚,害怕众叛亲离,为此痛苦失眠。2007年,她来咨询,填写了《自我评定抑郁量表》,显示是中度抑郁。她性格敏感,对于求知和改变现状有强烈的欲望,这一点让她显得与众不同。在李晴的工作记录上,她写着,“这是工业社会和农业社会的冲突,传统和现代的区别。干预。用自己的经历,启示她在自我选择中的决心。”在第二次咨询后,晶晶谈了对未来的职业规划,希望参加成人高考,也当一个心理咨询师。

李晴不是很在意。在她的印象中,工厂的劳动环境严苛封闭,对未来的想象会被单调的流水线劳作消磨掉。

出乎意料地,某一年晶晶给李晴打来电话。她说,她有了大专学历,开始做电话销售。她认为那是不看学历,只看能力的职业。2017年她的年薪已经实现25万。现在,她成立了一个高级别墅的装修公司,也在城里按揭买房了。

晶晶说,在拼命工作之余,她喜欢读毕淑敏,周国平的书,阅读会让人感觉到她“不是村姑,不是没有素质,没有修养的人”。她感慨,现在信息发达,可是,多数工人都是在下班后打麻将,刷抖音,看乱七八糟的视频,不去学习。她认为,这和自身有很大关系。很多工人没有自信,也懒,呆在工厂很舒服,没有日晒雨淋,就永远逃离不了打工的命运。目前,晶晶正在考本科,是应用英语专业。从工厂到销售,她觉得像换了一个生活。

晶晶的自我评价是,生命在于折腾,她从一开始就想改变命运。

2018年,李晴参加来自北京的工人网络课程的培训。主要是分几个单元,看不同视频,并写观后感。每周与全国各地的工人学员交流2小时。每次给工人培训时发现了好苗子,李晴就想重点栽培他们。但是在工厂的环境里,她又觉得这样的培训要求太高了。工人只考虑生存层面,不考虑思想进步。只有极少人会爱学习,能坚持下去。

曾经,李晴的想法和晶晶一样,她自视为“觉醒的,成功的工人”,认为是自己个人的奋斗改变了命运。几年前,她经常感到痛苦,其一是觉得工人太苦了,没有出路;其二,也因为天天和工人打交道,有和社会脱节的感觉,内心深处,她渴望和不同的人群交往,和最先进的思想交流。她甚至会想,干脆卖了东莞的房子,在广州,深圳,上海,北京租房,生活一阵子。

后来,一名在北京做工人培训的公益组织负责人和李晴争论,是个人奋斗重要,还是社会公平更重要?李晴思考了很多,很久。

李晴说,事实上,工人这个群体并没有得到尊重,也没得到应有的待遇。“一个学者说,国家需要考虑工人的再生产,即他们成家,养育下一代的能力。这样,社会的优良生产力才有延续。”李晴很认同这种说法——“我们不能只使用工人,还要想到工人自身的再生产。”

现在李晴认为,自己就是在为工人这个群体服务。她逐渐摆脱了从农村出身的自卑和想融入城市的虚荣心。“再也没有要摆脱农村的想法,”李晴说,“我认为自己现在是地球人。任何一个人,Ta的父辈,各种亲戚,都在城市和农村之间有交错纵横的关系。无论农村还是城市,都应该只是出生的地点而已。”

2011年2月21日,广东东莞。随着一声悠长的汽笛响起,近万名身着蓝色厂服的工人从厂门蜂拥而出,原本寂静的厂外大街顿时变得人潮汹涌。图片来自视觉中国

(文中人物均为化名)

—— 完 ——

题图:2011年1月5日,广东东莞长安镇工业区,电子厂的打工者在更衣室进行工间休息,工间休息每次10分钟,上午和下午各一次。图片来自视觉中国。

除注明外,图片均由受访者提供。

相关问答

en在 电子厂 代表什么?

en是英语enable的简写,表示使能,就是使每个模块或电路能够工作。单独的en信号表示高电平使能信号有效,如果在en之前有斜线“/”则表示低电平使能信号有效。E...

电子厂 oc是什么意思?

电子厂oc是集电极开路意思。开集极电路(英语:OpenCollector,俗称“集电极开路门”或“OC门”),是一种集成电路的输出装置。OC门实际上只是一个NPN型三极管...

英语翻译 Theyoffermanualandunskilledjobs】作业帮

[最佳回答]有普工工作可以做.(他们提供手工的不需要技术的工作)

关于职业的 英语 单词有哪些?

关于职业的英语单词有很多比如scientist科学家、detective侦探、fisherman渔夫、firefighter消防员、journalist新闻记者、lawyer律...

全成信 电子厂 欢迎你的到来汉译英是_作业帮

[最佳回答]官方网站的译法是:“WelcometoTRUSTECHELECTRONICSCO.,LTD"所以"全成信电子厂欢迎你的到来”的译法是:“WelcometoTRUS...

我数学和 英语 都不会进去进不去 电子厂 啊?

基本上当普工的话对学历要求基本没有,一般是初中以上,但是没有的话在我们厂也能进。不过最起码要会背26个因为字母吧.如果准备进我们厂的话我可以给你内荐,直...

成都莫仕公司普工进厂流程,急急急急急?

你只需要去面试就可以了,其它事有专业人员安排或者协助你完成!!普工不需要考英语啊!!你只需要去面试就可以了,其它事有专业人员安排或者协助你完成!!普工不需...

的英文作文.急提示要求:1:你目前是在一家 电子厂 做仓管2:你...

[最佳回答]将下面翻译成英文即可1:我目前是在一家电子厂做仓管,2:我现在的学习状况,空余时间上网买书自学3:你的工作于学习之间的矛盾及你是如何克服的,工作后...

华为普工工艺技术员(单板)这个职位具体是干嘛的?

工艺技术员(单板):PCB工艺技术工作一年以上经验,了解精益生产、IE的知识和手法并能加以应用。具有一定的电子线路、通信、计算机知识背景。有计算机、程序员...

兆耀 电子厂 考试试卷?

一年级只学公共基础课,高数,英语,物理以及专业基础课,电工基础,模拟电子可能都学不到,大二要开数字电子,信号与系统,数字信号处理等等,大三要开单片机等等.低...

标签:

相关阅读