如何应用电子签约协议 电子签约是什么?怎么签才有效?

小编头像

小编

管理员

发布于:2026年04月14日

100 阅读 · 0 评论

电子签约是什么?怎么签才有效?

如果你不远千里,坐专机奔赴,只为签署一份之前早就沟通好细节的合同,那可就不应该了。现代社会,互联网技术更新迭代,有个叫做电子签约的新兴SaaS产品,正在不断深入你的生活,优化你的生活方式。

  相比传统的线下签约,电子签约更高效,更便捷。

  如果你不知道电子签约……

  所谓电子签约,是指用数字技术和互联网技术完成具有法律效力的文件签署。简单而言,就是把纸质合同搬到网上,形成电子合同,通过电脑/手机在线签署的方式完成线上签约过程。

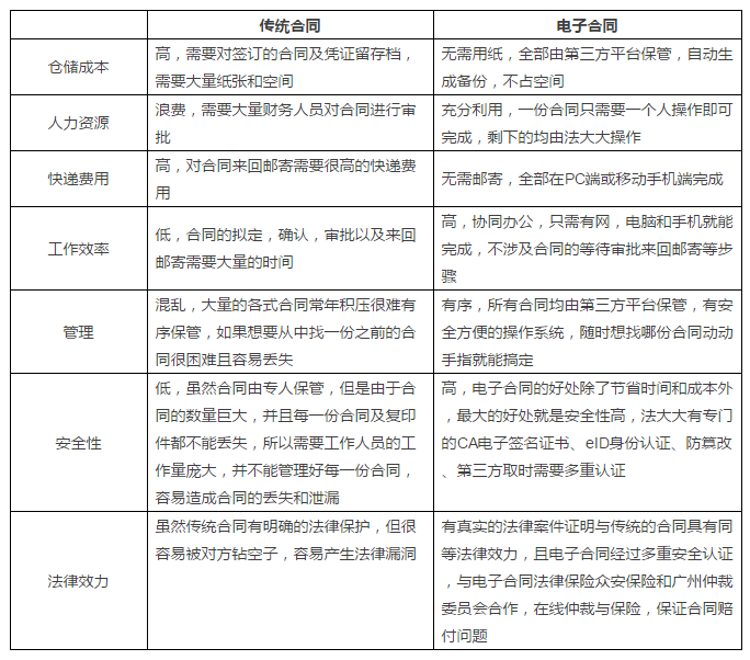
△电子合同与传统合同的区别

  

电子签约有什么好处?

  一句话,采用电子签约,可以在确保安全的前提下,解除用户在空间和时间上的局限,随时随地完成合同签订、订单确认等商务操作,不用再耗费大量的时间、精力、人力和物力。

  国内领先的第三方电子合同平台,目前主要为金融、保险、第三方支付、旅游、房地产、医疗、物流、供应链、B2B、B2C线上交易平台、人力资源管理等行业以及政府机构提供电子合同、电子文件签署及存证服务,同时整合提供司法鉴定、网络仲裁和律师服务。只要采用了法大大电子合同,签约双方无需线下面对面签署,直接在线完成签约动作,便捷、安全、合规。

  电子签约有法律效力吗?

  电子签约缺乏传统线下签约的现场感受,不少用户对电子签约的法律效力存在疑惑。然而,不管是《合同法》还是《电子签名法》,都明确了电子合同的法律效力。这些法规不仅明确了电子合同与传统合同同等的法律效力,也从立法层面确立了电子合同应有的法律地位。

  《合同法》 第10条和11条,认可以数据电文作为合同书面形式的合法载体:

  当事人订立合同,有书面形式、口头形式和其他形式。书面形式是指合同书、信件和数据电文(包括电报、电传、传真、电子数据交换和电子邮件)等可以有形地表现所载内容的形式。

  《最高人民法院关于适用〈中华人民共和国民事诉讼法〉的解释》 第116条,认可电子数据作为法定证据种类的合法地位:

  视听资料包括录音资料和影像资料。电子数据是指通过电子邮件、电子数据交换、网上聊天记录、博客、微博客、手机短信、电子签名、域名等形成或者存储在电子介质中的信息。存储在电子介质中的录音资料和影像资料,适用电子数据的规定。

  《电子签名法》 第13条,认可可靠电子签名的合法效力:

  电子签字同时符合下列条件的,视为可靠的电子签字:

  (1)电子签字制作数据用于电子签名时,属于电子签名人专有;

  (2)签署时电子签字制作数据仅由电子签名人控制;

  (3)签署后对电子签字的任何改动能够被发现;

  (4)签署后对数据电文内容和形式的任何改动能够被发现。

  《电子签名法》第14条:可靠的电子签名与手写签名或者盖章具有同等的法律效力。

  只有使用了“可靠电子签名”的电子合同,才具有与纸质合同同等的法律效力。然而,并非任何机构提供的电子签名都受法律保护,只有依法成立、获得工信部《电子认证服务许可证》的CA机构提供的可靠电子签名才受《电子签名法》保护。只有采用可靠电子签名签署的电子合同才能“与手写签名或盖章具有相同的法律效力”,在司法诉讼中具备书证的法律效力,取证和鉴定流程也可参照书证证据,方便快捷。而通过电子邮件、聊天记录、传真、PDF、可视化印章以及不能判断为可靠电子签名的普通电子签名等方式订立的“电子合同”,只能作为普通数据电文,经过公证机构陪同取证、保管、鉴定等费用高昂、流程繁琐的鉴定过程,才能采纳为司法证据。

  电子签约怎么签才有效?

  说了那么多,那么究竟怎么进行电子签约才有法律效力呢?下面我们以第三方电子签约平台法大大为例,给大家详细介绍一下具体签约流程:

△电子签约流程

  用户向法大大提交申请,法大大验证用户的真实身份后,为用户签发PDF文件签名证书,证书包含用户身份信息、用户证书私钥等数据。用户可在发起合同签署时对文档进行数字签名并发送,接收方收到合同后,自动验证数字签名,确认文件签署人身份可信,且文档在传输过程中没有被非法篡改,随即签名,电子签约即完成。在这个过程中,法大大电子签约平台通过严格的实名认证、可靠的电子签名、先进的第三方取时、区块链存证等技术手段,确保合同签署双方的真实身份、真实意愿,达到电子合同防抵赖、防篡改的目的。

  随着互联网技术的不断普及,电子签约可助力人们节省线下签约的时间和物力成本。但是,法大大电子签约平台在此提醒一下各位,在体验电子签约带来的便利时,也要提高对线上签约安全性的重视,熟知每个流程的法律效力,确认每一次“鼠标点击”所需要承担的责任和义务。相信有了大家的支持,电子签约逐步取代纸质签约指日可待。

本文为法大大原创,非商业转载请注明文章来源。对未经许可擅自使用者,本公司保留追究其法律责任的权利。如需转载或商业合作,请联系pengxy@fadada.com。

重塑签约新体验:电子合同平台全攻略,解锁企业高效签约密钥!

来源:爱签电子合同

一、电子合同平台定义

电子合同平台,作为一种创新的服务模式,旨在满足电子签名在法律上的可靠性要求,同时兼顾高效与成本控制。它为用户提供了一站式的远程电子合同签约解决方案,包括身份认证、电子签名、文件存储以及司法证明等核心服务。

二、电子合同平台操作指南

以爱签电子合同平台为例,电子合同平台的使用流程通常包括以下几个步骤:

用户注册:成为电子合同平台的用户,需要同意注册协议、隐私政策等,从而建立服务关系。

实名认证:实名认证是必要环节,它确保电子签名与具体的、真实的主体相关联。平台提供多种认证方式,如电话号码、银行卡、声纹识别等,通过关联和交叉验证身份信息,将用户账号与主体绑定。

文件签署:用户选择需要签名的电子合同文件,添加签名样式,并完成验证。平台还提供定制功能,如发送、设定签署截止时间、确定签署顺序等,以满足特定场景需求。

查看与下载:签署完成后,用户可以在平台上查看或下载包含电子签名信息的文件,通常使用PDF浏览器即可查看。

衍生服务:为增强签署文件的可信度或解决纠纷,平台提供一系列衍生服务,如在线验签、证据保全、存证报告、司法鉴定意见等。

三、电子合同平台与CA机构的关系

电子合同平台及其运营者并不一定是CA机构,但在身份认证和电子签名环节,CA机构发挥着重要作用。相较于仅从事电子认证业务的CA机构,电子合同平台整合了更多资源,开发了更多样化的功能,以满足电子合同签约的全流程需求。

四、企业选择电子合同平台的优势

对于企业而言,选择电子合同平台具有诸多优势。首先,远程签约不受时间和空间限制,节省了快递时间。其次,电子合同具有身份识别功能,有效防范了冒名签署的风险。此外,电子合同利用电子系统进行管理,节省了存储空间和纸张。

尽管使用电子合同平台需要承担一定的技术服务成本和学习成本,并考虑各方对电子合同的接受程度,但考虑到物理保管合同丢失的风险以及人们对信息技术的接受能力和学习能力,电子合同无疑是一个更优越的选择。

随着电子合同的普及,使用成本和学习成本有望进一步降低,接受程度也将不断提升。在对电子合同风险有充分意识并采取相应应对措施的情况下,电子合同比纸质合同更具优势。

相关问答

电子合同 如何进行在线签订步骤操作_法律问答—华律网

[回答]接着,咱们俩都得填好合同上的那些资料,确定没问题了以后,甲方先在电子版上盖个章,然后再把这份合同传给乙方,乙方也按照这个流程来,最后也盖个章。...

线上 三方协议 怎么签? 申请方

[回答]线上三方协议签订主要有以下步骤:第一步:登陆电子税务局,在我要办税中选择其他服务事项,点击进入;第二步:选择网签三方协议;第三步:进入网签三方协...

签订 电子 合同的操作步骤有哪些?

一般来说是需要第三方电子合同平台的。正常情况下,企业签一份纸质合同的大致流程是:撰写合同→确认合同条款→一式两份签字盖章→快递邮寄或人工递送→对方签...

电子 合同一般怎么签才是有效的,有人知道签合同的流程是什么样的吗?有签过的吗?

电子合同是双方或多方当事人之间通过电子信息网以电子的形式达成的设立、变更、终止财产性民事权利义务关系的协议。电子合同是被法律认可的一种合同签订形式,...

抖音公会 协议 在哪里_其他问答_系统粉

首打开抖音APP,点开个人中心的签约协议,就可以查看。当一个主播加入了公会,打开抖音首页,需要违约金多少,比如主播签约公会,在设置里面有一个我的工...

番茄小说网 如何签约 ?

小说正文字数达到2万,如果符合签约条件,会自动签约的。若是2万字以内的内容还没有满足签约条件,请继续努力写下去,优化故事情节,能更吸引人,这样到10万字...

请问入职时签了 电子合同 ,现在无法查看合同,可以去告公司嘛...

[回答]关于您咨询劳动合同纠纷的问题,若与单位发生劳动纠纷,应先和单位协商处理,在协商处理的过程中搜集好相关证据,比如证明劳动关系的证据,证明工资水平...

电子 签章有法律效力吗?产生纠纷时可以作为有效的证据吗?

电子签章继政策红利后,迎来发展元年,各类“线上办公、线上政务、线上教育、线上销售”已成常态,作为“线上”化核心环节的电子签章,正在从政府机关、国企单位...

我在17K写小说,寄来的合同是像领快递一样还是自已去邮局,签好之后是直接送回去就行了麽?

签约过程如下:1,在网络上从编辑手里得到电子合同。2,把电子合同打印两份。(有些网站只要一份,这个你在得到电子合同后问一下。)3,在合同上写上自己该写...

腾讯 电子 签有法律效应吗?-其他理财知识问答-我爱卡

[回答]腾讯电子签有法律效应,腾讯电子签是遵守中国法律设定的,电子签名法的各项规定严格遵循民法典,这个合同电子证据和纸质合同是一样的,而且还更加安全...

标签:

相关阅读