电子地图应用软件 推荐一款珍藏很久的免费电子地图软件,功能强大,良心之作

小编头像

小编

管理员

发布于:2025年05月03日

119 阅读 · 0 评论

推荐一款珍藏很久的免费电子地图软件,功能强大,良心之作

说到电子地图大家并不陌生,百度高德日常逛街必备,google earth 科研探险工作者的最爱。

网上各类电子地图浏览软件不计其数,但有没有一款软件能把所有常见的地图服务都包括了呢?

今天小编给大家推荐一款非常好用强大的地图浏览软件,迈高图

这款软件不管你是科研工作者,学生、老师、探险者、设计师还是工程师都非常实用,下面我们一起看看它有多强大。

1.多种地图资源

据小编不完全统计,迈高图支持超过27个大类,超过106种风格或子类型的地图,可以说非常全面。

2.高质量的地图显示

迈高图收集的地图资源质量非常高,显示效果极佳。

同样是google卫星图,迈高乐显示的速度比其他同类软件效果好,速度更快。

3.丰富的配套工具

支持面积量算。支持距离量算。支持剖面生成显示。支持专业的校准,包括四参数、七参数精确配准。POI搜索、定位。要素标绘。高清打印截图。

4.支持极速下载

所见即所得,几乎所有的地图都支持下载,输出各类软件使用格式,支持拼接高清大图。

5.专业性极强

地质图、植被图、海洋地图、地形图、温度图、辐射图,人口专题、景观专题、区划图、水系图、地表覆盖图等等。太多了,小编用着有点爽,感觉有点飘,哈哈。

地表覆盖图

地质图

地形图

海洋地图

总之,如果你需要一个全功能的电子地图软件,这款就够了。

赶紧收藏吧,别到用时忘记了。 关注我,每天分享实用技术干货。

干货!2021年中国手机地图三巨头——高德地图

行业主要公司: 高德地图、百度地图、腾讯地图、谷歌地图、搜狗地图、和地图、图吧地图等

本文核心数据: 运营现状、解决方案等

三足鼎立的一方:高德地图

高德是中国领先的移动数字地图、导航及实时交通信息服务提供商。高德为本地生活、叫车和社交等不同行业的移动APP提供服务,终端使用者可以通过高德处于领先地位的开放平台直接使用该等服务。2020年10月1日,中国国庆黄金周假期的首日,高德APP实现了创纪录的1.50亿日活跃用户。此外,高德还为中国后装市场的消费者和国内外汽车生产商提供电子地图数据、导航软件以及实时交通信息。高德同时还服务于阿里巴巴生态体系中的一些主要平台和基础设施服务提供商,像是生态体系中的中国零售市场、菜鸟网络和支付宝等。

四大功能与服务成就如今的高德地图

当下,高德地图共拥有四大基础功能,包括地图、定位、导航和搜索。其中,高德地图的地图功能包括强大的地图定制能力、丰富的地图覆盖物绘制能力、室内地图等服务。

以强大的数据基础,衍生出属于各行业的地图解决方案

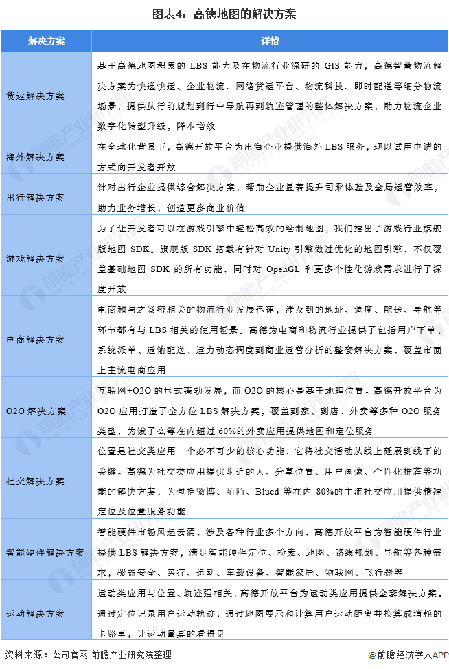
高德地图可提供12大行业解决方案;包括货运解决方案、海外解决方案、出行解决方案、游戏解决方案、电商解决方案、O2O解决方案、社交解决方案、智能硬件解决方案和运动解决方案等。

目前,高德地图提供的行业解决方案已与众多企业进行了合作;像是在货运解决方案方面,高德地图与安吉物流、达达快送、货拉拉、顺丰同城急送等传统物流商进行了深入合作。在海外解决方案方面,与抖音、快手、酷狗音乐、支付宝、淘宝等布局海外的企业进行了合作。

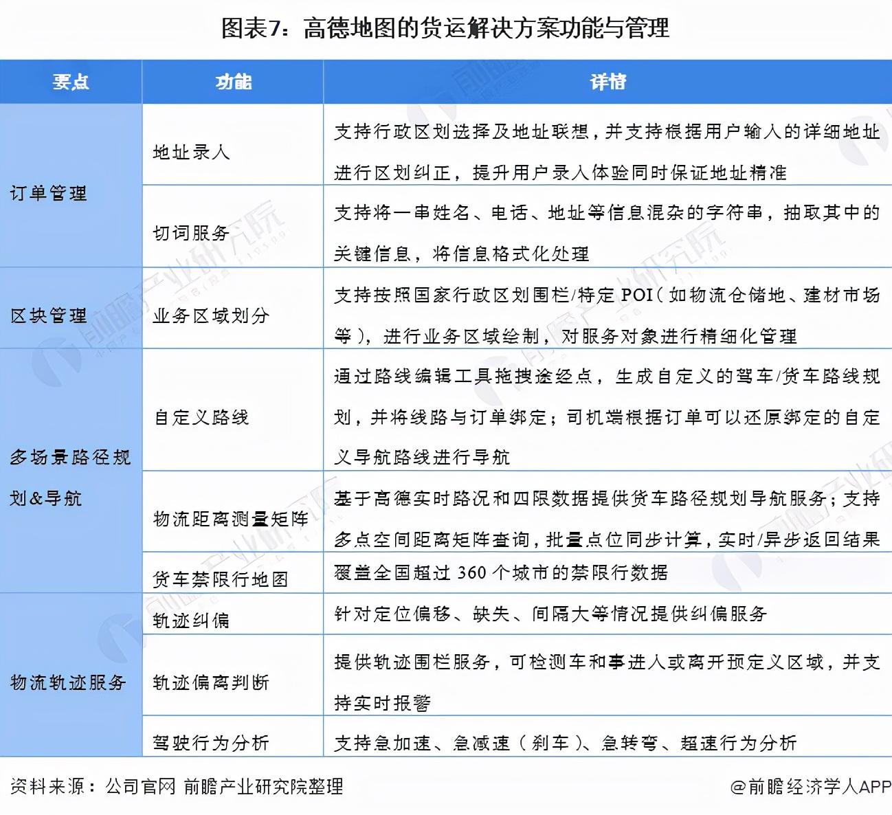
特别注意的是,高德地图的货运解决方案是以高德地图数据层为基础,针对物流企业、企业物流、网络货运、车祸匹配、物流科技、快递快运、垂直行业(冷链、港口、危化品等)给出了相关产品与服务的解决方案。

从货运解决方案功能与管理来看,可分为订单管理、区块管理、多场景路径规划&导航以及物流轨迹服务四大服务;其又可分为9大功能。

目前,高德地图针对货运相关细分产业提出了专属的地图解决方案;像是在快递快运方面,高德地图的快递快运业务重点关注分单场景,依托于高德强大的地图数据及地理信息服务,提供从地址解析组件化服务到智能分单以及城配、干线运输的全场景解决方案;而针对企业的物流环节,高德地图运用LBS能力为企业物流客户提供多元化服务,覆盖运输计划、运力调度、在途管理等业务场景。

以上数据参考前瞻产业研究院《中国手机地图市场竞争格局与商业化发展模式分析报告》,同时前瞻产业研究院还提供产业大数据、产业研究、产业链咨询、产业图谱、产业规划、园区规划、产业招商引资、IPO募投可研、招股说明书撰写等解决方案。

更多深度行业分析尽在【前瞻经济学人APP】,还可以与500+经济学家/资深行业研究员交流互动。

相关问答

有没有好用的 地图 编辑 软件 ?

Arcgis,MAPgis,supermap这些是专业地图绘制软件。如果只是简单地图标注,常用电子地图即可,高德,百度等。有条件可以使用googlemapArcgis,MAPgis,superm...

除了 高德地图 百度地图还有什么地图-ZOL问答

除了高德地图和百度地图,还有其他地图可供选择。例如,腾讯地图是一款功能齐全、界面易用的地图应用,可以提供准确的位置信息和实时交通情况。苹果地图则以其简...

百度地图 和高德地图哪个更好?有什么区别,哪个地图导航详细?-...

有什么区别,哪个地图导航详细?百度讨论回答(8)百度地图和高德地图都是国内知名的在线地图服务提供商,都有丰富的用户基础和良好的口碑。从功能上来说,两者都...

汽车导航 软件 怎么下载下载

[最佳回答]下载车载导航软件有两种方式:1.传统车载导航无法连接网络。只能在导航上找到GPS存储卡,然后在电脑上下载相关导航软件,再重新安装使用。2.互联车...

手机卫星 地图 哪个好用?

高德地图最好用。高德地图是国内一流的免费地图导航产品,也是基于位置的生活服务功能最全面、信息最丰富的手机地图,由国内最大的电子地图、导航和LBS服务解...

除了高德导航还有哪个导航?

还有:谷歌地图、凯立德地图、腾讯地图、搜狗地图、360地图。导航对目前处于各种纵横交错的城市生活的人来说是必不可少的,随着城市日新月异的变化,老旧的地图...

地图 测距 软件 哪个最精确?

一起看地图APP一款非常优质的综合地图软件,用户通过软件可以查询到各种类型的地图,像是卫星地图、电子地图、地形地图等,通过不同的类型查看地形状态。软件中...

什么 电子地图 比较好用?

我个人推荐百度地图,百度地图在手机导航中也算是做得比较好的一款地图类应用。,我用的也是这个。当然可以对比以下几款,都比较有名:1、百度地图拥有的测距功...

安卓手机,哪个 地图 APP最好用?

首先非常感谢在这里能为你解答这个问题,让我带领你们一起走进这个问题,现在让我们一起探讨一下。安卓手机,哪个地图APP最好用?首先在地图APP的层次上是不分...

手机导航哪个好用?

百度地图。高德地图导航,用了两年导航导错过两次,这两次都是跟着导航走到了死胡同,都是老路在修路,但是导航没有及时更新,依然在老路的导航,第二次也是同样...

标签:

相关阅读