电力电子技术应用课件 电力电子技术-西安交通大学课件(第5版)【王兆安】

小编头像

小编

管理员

发布于:2025年05月06日

146 阅读 · 0 评论

电力电子技术-西安交通大学课件(第5版)【王兆安】

不要走开,文末有该课件电子版资源!!!

《电力电子技术》书籍介绍:

本书是在“十一五”“十二五”普通高等教育规划教材《电力电子技术》(第5版)(王兆安、刘进军主编,机械工业出版社2009年出版,曾荣获中国机械工业科学技术二等奖,也是教育部批准的“面向21世纪课程教材”。

本书的内容包括各种电力电子器件、整流电路、逆变电路、直流-直流变流电路、交流-交流变流电路、脉宽调制及相关控制技术、软开关技术、电力电子器件的应用技术、电力电子技术的应用等。本书对电力电子技术的基本原理和基础内容进行了精选,体现了近年来新的技术发展。采用该书的西安交通大学“电力电子技术”课程是首批国家精品课程、首批国家精品资源共享课、首批一流本科课程,多家课程网站有本教材的电子资源可供选用。

本书适用于公布的普通高等学校本科专业目录中的电气类和自动化类等相关本科专业,也可供相近专业选用或供工程技术人员参考。

《电力电子技术》课件介绍:

此分享为课件资源,源于西安交通大学电力电子课件,内容较为紧凑;讲解内容包括:

第1章 绪论

第2章 电力电子器件

第3章 整流电路

第4章 逆变电路

第5章 直流直流变流电路

第6章 交流交流变流电路

第7章 PWM控制技术

第8章 软开关技术

第9章 电力电子器件应用的共性问题

第10章 电力电子技术的应用

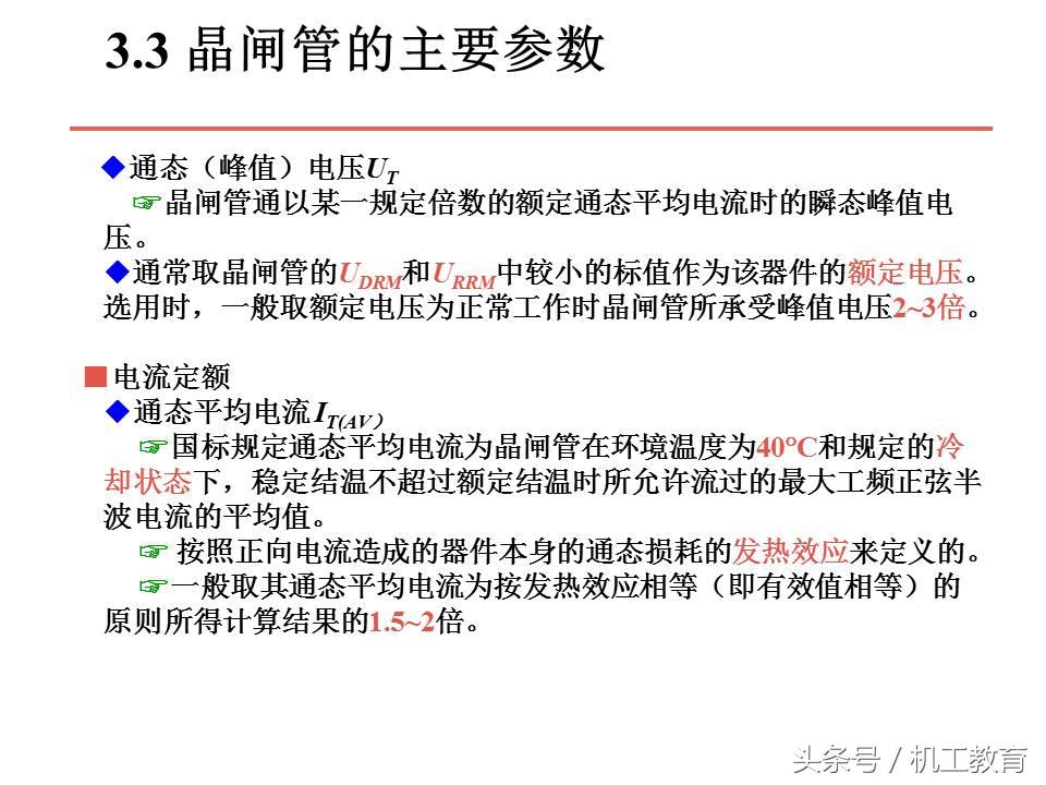
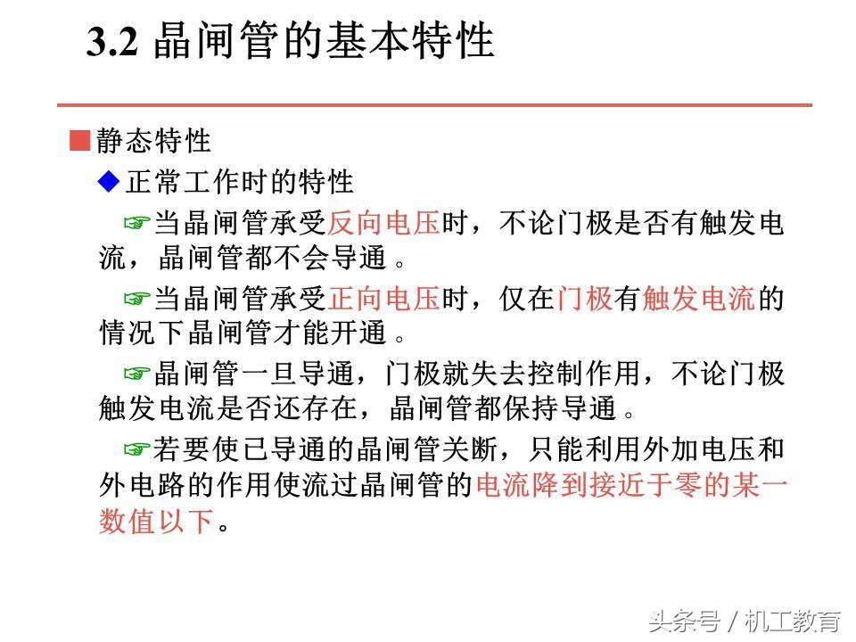
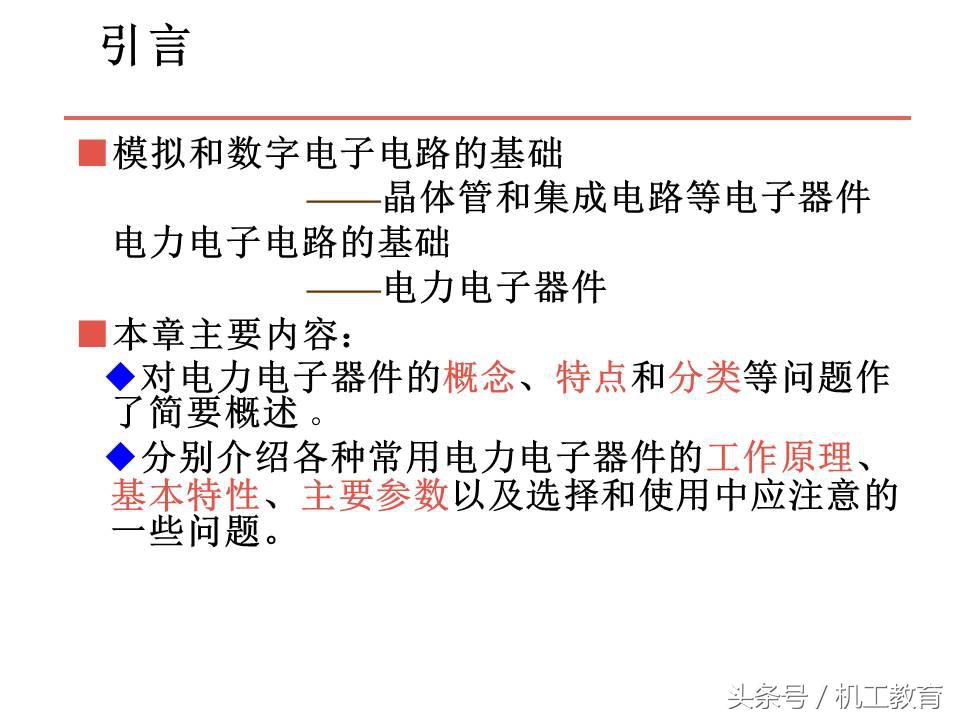
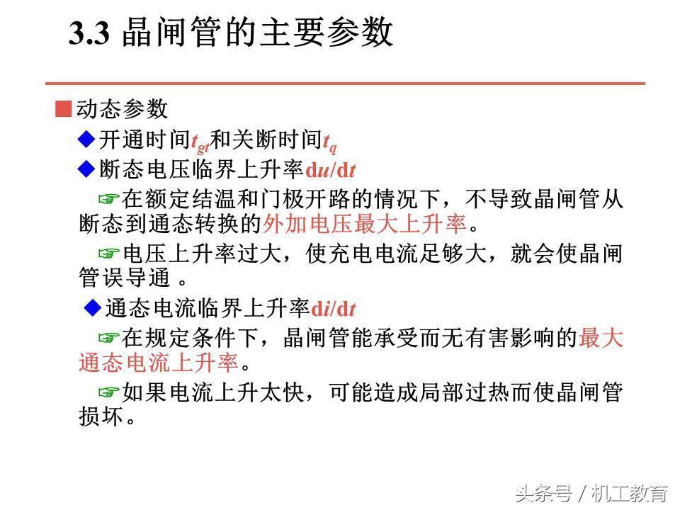
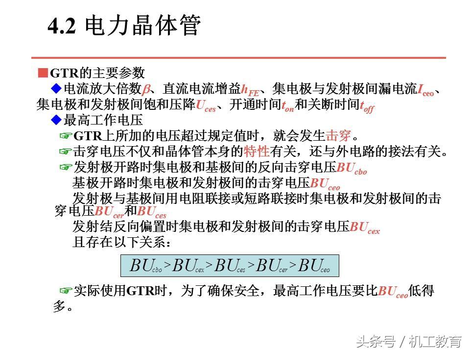
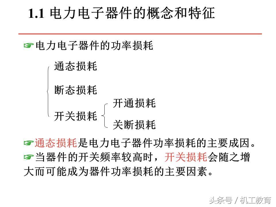
部分节选图如下所示:

欢迎关注“电机狼魂 ”,更多资源福利等你来拿,后台发送“20231001 ”即可获得电力电子技术-西安交通大学课件(第5版)【王兆安】资源。

欢迎关注~~欢迎批评指正、讨论、提问!

电力电子知识大全,90页PPT全部拿下!

相关问答

想在网上学习电工,有什么资源大家推荐一下?

很多技术人员也开通了一些学习交流账号,通过这些账号学习可以跟着博主进行学习。头条号中也有一些授课老师,资源也比较多,有一些资源质量参差不齐,有些账号还...

计算机九大领域?

计算机工作领域:1.科学计算(数值计算)2.数据处理(信息管理)3.计算机通信{电子邮件、IP电话等}4.计算机辅助工程5.过程控制(实时控制)6.人工智能(AI...3...

计算机主要 应用于 哪些领域? - 小红薯521913BC 的回答 - 懂得

自动化技术(Automation)统或过程(生产、管理过程)按照人的要求,经过自动检测、信息处理、分析判断、操纵控制,实现预期的目标的过程。自动化技术广...

计算机主要 应用于 哪些领域? - agEjM6rm 的回答 - 懂得

计算机主要应用的领域:一、信据库管辅助管理者提高决策水平,改善运营策略的计算机技术。信息处理具体包括数据的采集、存储、加工、分类、排序、...

学习自动化专业之后需要掌握什么样的技能? 申请方

二、培养规格基本培养规格要求、专业能力(A):A1.具有在自动化及相关领域从事工程设计和开发所需要的数学、物理等自然科学基础知识及其应用的基本能...

电气工程师有几门 课件 内容..._电气工程师_帮考网

3.电机与驱动:研究电动机的结构、原理、特性和控制方法,以及电机驱动系统的设计和应用。4.电力系统:研究电力系统的组成、运行和控制,以及电力系...

好看的数据可视化的图片是怎么样做的?

当然用Bi,虽然我很会Python、R、Javascript,但是好看的数据可视化基本是用Bi来完成的以下是一些经典的BI展示:不得不承认,BI给人的第一印象,的确是漂亮...

PPT对大学生有多重要?

你好~我也是毕业有两年了。在校期间就被PPT动画吸引,一路玩着PPT也有3年多了,我分享一些自己的经历,来告诉你PPT对大学生是多么的重要!在校的时候eg01:...而...

科技停滞了吗?

现代当然已经开始以技术创新来驱动发展,所以我们其实可以下这样的定论,未来科技将会占据主要的驱动力。所以说我认为我觉得科技远远没有停滞,相反科技在每时...

荣耀手机wpc是干什么的?

荣耀手机WPC是一种无线充电技术,全称为WirelessPowerConsortium。它是由多家知名手机厂商共同推出的一种无线充电标准,可以让用户无需使用充电线,通过放置在...

标签:

相关阅读