电力电子器件应用现状 盛况:宽禁带电力电子器件及装备技术发展现状与展望

小编头像

小编

管理员

发布于:2026年04月14日

99 阅读 · 0 评论

盛况:宽禁带电力电子器件及装备技术发展现状与展望

2018年8月22-24日,由中国电工技术学会主办的“2018第十二届中国电工装备创新与发展论坛暨第八届电工技术前沿问题学术论坛”在天津市社会山国际会议中心盛大举行,本届论坛主题为“智能改变制造,创新引领发展”。

在会上,浙江大学电气工程学院院长、教育部长江学者盛况,做了题为“宽禁带电力电子器件及装备技术发展现状与展望”的主题演讲。

盛况认为,电力电子芯片是现代交通系统和其他电力能源装备中的核心技术之一。欧美日等国家的宽禁带半导体电力电子产业发展较为成熟,正成为引领现代交通的发展趋势。因此,在当前的国际竞争形势下,需要推动我国独立自主的宽禁带半导体电力电子产业发展。

本号特将报告整理发布如下,以飨读者。

第三代半导体行业深度研究:电力电子器件领域,碳化硅大有可为

(报告出品方/作者:中国银河证券,高峰,王子路)

核心观点:

第三代半导体:更先进的材料,更优异的产品特性。第三代半导体材料是指带隙宽度达到2.0-6.0eV的宽禁带半导体材料,包 括了碳化硅(SiC)和氮化镓(GaN),是制造高压大功率电力电子器件的突破性材料。相比硅基,SiC材料在热导率、开关频 率、电子迁移率和击穿场强均具备优势,因此SiC材料具备更高效率和功率密度。从产业链来看,衬底是价值链核心,在成本 SIC SBD器件中,衬底价值量占比达到47%。我们认为,衬底价格下降是推动碳化硅产业链发展的核心环节,衬底行业的发展也 是未来SiC产业降本增效和商业化落地的核心驱动因素。

一第三代半导体:更先进的材料,更优异的产品特性

实现对电能高效转换和控制是电力电子领域关键步骤

电力电子技术是能够有效利用功率器件、应用电路和设计理论及分析方法实现对电能的高效变换和控制一 门技术。电力电子技术始于20世纪70年代,经过40余年发展,目前已成为现在工业社会非常重要的支撑产 业之一。在大量实际应用场景下,例如农业生产、国防军工、航空航天、石油冶炼、核工业和新能源产业, 大到百兆直流输电装置,小到家用电器,均能看到电力电子装置的身影。

第三代半导体的材料的分类和应用

第三代半导体材料是继以硅(Si)和砷化镓(GaAs)为代表的第一代和第二代半导体材料之后,迅速发展 起来的宽禁带半导体材料。具体是指带隙宽度达到2.0-6.0eV的宽禁带半导体材料,包括了碳化硅(SiC) 和氮化镓(GaN),从现阶段发展来看,GaN材料更适合1000V以下电压等级,高开关频率的器件,相比之下, SiC材料及器件能用在10kV以下应用场景,更适合制作高压大功率电力电子装置,且目前SiC功率器件商业 化落地速度极快。

SiC应用场景多用于制作功率和射频器件

从SiC材料适用范围来看,碳化硅器件可广泛应用于高压、高频和大电流场景,因此十分适合光伏、新能 源车和5G通信领域。从电化学性质差异来看,SiC衬底材料可以分为导电型衬底(电阻率区间15~30mΩ·cm)和半绝缘型衬底 (电阻率高于105Ω·cm),在不同衬底片上生长GaN外延制成HEMT等微波射频器件,应用于5G通信、卫星 、雷达等领域。在导电型衬底片上生长SiC外延层,通过进一步加工制成SiC SBD,SiC MOSFET等功率器件, 应用于新能源车电驱电控、OBD和DC/DC,光伏逆变电站、轨交、电网和航空领域。

相比硅基材料,SiC材料特性优势

SiC的发现始于1824年的瑞典科学家J.J.Berzelius,但是鉴于当时硅(Si)技术的卓越发展,SiC的研究 工作没有再进一步。直到20实际90年代,Si基电力电子装置出现了性能瓶颈,再次激发了相关机构对SiC 材料的研究兴趣。由于Si和C之间的共价键比Si原子之间的要强,因此SiC材料要比Si材料具备更高的击穿电场强度、载流子 饱和漂移速率、惹到行和热稳定性。SiC具有250多种不同晶体结构,但目前能商业化落地只有4H-SiC和 6H-SiC,由于4H-SiC相比6H-SiC具备更高载流子迁移率,因此成为SiC基电力电子器件的首选。

在功率转换应用场景,SiC器件表现出绝对优势

在同电压场景下,宽禁带半导体能做到更薄和更低的电阻。相同规格的SiC基MOSFET和Si基MOSFET相比, 导通电阻降低为1/200,尺寸减小为1/10;相同规格的使用SiC基MOSFET的逆变器和使用Si基IGBT相比,总 能量损失小于1/4。在OBC充电桩场景下,SiC更高的击穿电场强度,极低的导通电阻使得SiC能在22kW快充条件下实现更少期 间数量和更高运行效率。在使用SiC材料情况下,相同功率条件下,期间个数也由22只硅基IGBT减少至14 只SiC MOSFET。

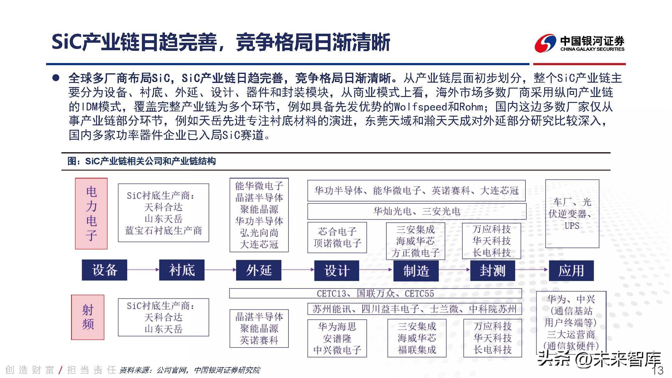
产业链现状:衬底为价值链核心,呈现供不应求局面

在成品SIC SBD器件占比中,衬底、外延和前段开发公司占比47%、23%和19%,主要原因系长晶缓慢且良率 偏低,同时鉴于材质等物理特性原因,切割破损率高进一步推高器件整体成本。目前导电型SiC衬底以n型 衬底为主,外延GaN基LED等光电子器件、SiC基电力电子器件等,半绝缘SiC衬底主要用于外延制造GaN高 功率射频器件。我们认为未来SiC衬底价格下降是推动碳化硅产业链发展的核心环节,衬底行业的发展也是未来SiC产业降 本增效和商业化落地的核心驱动因素。

二市场空间仍待开发,产业链成熟度逐步提升

SiC行业正处于加速成长期,市场规模快速增长

第三代半导体行业加速发展,新能源产业链为增长驱动核心竞争力。尽管第三代半导体发现时间很早,但 受制于成本和产业链不成熟等因素并未实现大规模商业化落地,2019年,以GaN-on-SiC等射频器件的推广, 对设备开发,衬底和外延技术的推动形成了正向反馈。同时Wolfspeed已完成8英寸SiC衬底片的流片,6英 寸产业链大规模商业化落地已逐步成型。 同时SiC功率器件广泛用于新能源汽车、光伏、轨道交通等领域,未来市场增速能够得到保证。同时国内 市场也有多家企业布局SiC产业,未来市场竞争格局将持续深化。

市场空间:预计27年市场空间将超过60亿美元

预计27年市场空间将超过60亿美元。根据Yole测算,仅碳化硅器件中的功率器件的市场规模将从2021年的 10.90亿美金增长至2027年的62.97亿美金,复合年增长率约34%。从细分行业来看,新能源产业链和充电基础设施将为增长最快领域。

需求:新能源车领域将是SiC器件需求最大领域

SiC器件主要应用在车载充电器、DC/DC转换器和主驱逆变器上。在2017年之前车载充电器主要以SiC SBD 为主,而在2017年后SiC SBD和SiC MOSFET的方案已经成熟。在2018年,DC/DC转换器也由Si MOSFET逐渐 变成以SiC MOSFET为主。 特斯拉(Tesla)在2018年,将Model 3车型的主驱动逆变器中已经使用了SiC MOSFET,将Si IGBT替换为 SiC器件后,新能源汽车逆变器效率可以大幅提升,相同续航下对电池容量需求降低,以及实现系统冷却 体积和重量的优化,有效降低SiC器件本身带来的成本增加。

三海外厂商为主导,国内企业正加速追赶

行业竞争:海外已突破8英寸节点,国内呈现后发优势

衬底市场海外走向8英寸,在导电型衬底仍有提升空间。目前国际主流企业 WolfSpeed、II-VI 和 ST意法均已进入8英寸样品的研发。国内企业还处于4、6英寸衬底导入阶段,借鉴海外市场成熟经验, 购买相关设备和专利。 在全球半绝缘衬底材料领域,天岳先进市场份额以达到30%,进入全球前三;在导电型SiC市场仍然以 海外市场主导,国内单一企业市场占有率均不足1%,仍有较大市场空间。

第三代半导体有望在国家支持下快速发展

第三代半导体有望在国家支持下快速发展。我国的“中国制造2025”计划中明确提出要大力发展第三代半 导体产业。2015年5月,中国建立第三代半导体材料及应用联合创新基地,抢占第三代半导体战略新高地, 对推动我国第三代半导体材料及器件研发和相关产业发展具有重要意义。我们预计,未来几年在5G及新能 源车快速推广和渗透的背景下,第三代半导体将迎来较快增长,相关领域将迎来来更大力度、更有针对性 的支持。

四渗透率提升市场空间打开,短期分歧不改长期趋势

分歧:长期系统成本降低VS短期单一器件成本

目前车厂主驱逆变由IGBT模块切换成SiC的首要障碍是成本。从逆变器角度来说,当前碳化硅逆变器本身 模块价格是硅基的2-3倍,英飞凌HPD 1000-1500元,SiC模块4500元。若采用双电机驱动,单车成本上市 幅度就要增加6000-7000元,同时SiC功率模块不匹配的CTE(热膨胀系数)容易使各层相互分离,引发器件失 效,因此需要合适的封装和系统集成创新方案。 尽管在整体集成上,PCB板用料减少、散热器件减少等会降低成本,但是目前应用SiC晶圆价格仍保持每年 5%-10%左右下降,短期单一器件价格仍存下降空间。

长期衬底价格下降,SiC器件接受度和渗透率迎提升

衬底制备技术成熟度带动良率提升、SiC厂商扩产带来的供给量上升、产线向大尺寸晶圆转移,三大因素 导致单SiC衬底片价格呈下降趋势。根据CASA预测,预计到未来5年,SiC衬底价格以每年5%-10%下降。 随着SiC衬底价格下降,下游客户对SiC器件带来的性能提升接受度提升,价格敏感度下降,导致SiC器件 渗透率高速提升。根据Yole数据预测,预计到2025年,全球功率器件中,SiC器件渗透率将达到11.6%,突 破10%,预计到2027年,渗透率突破15%。

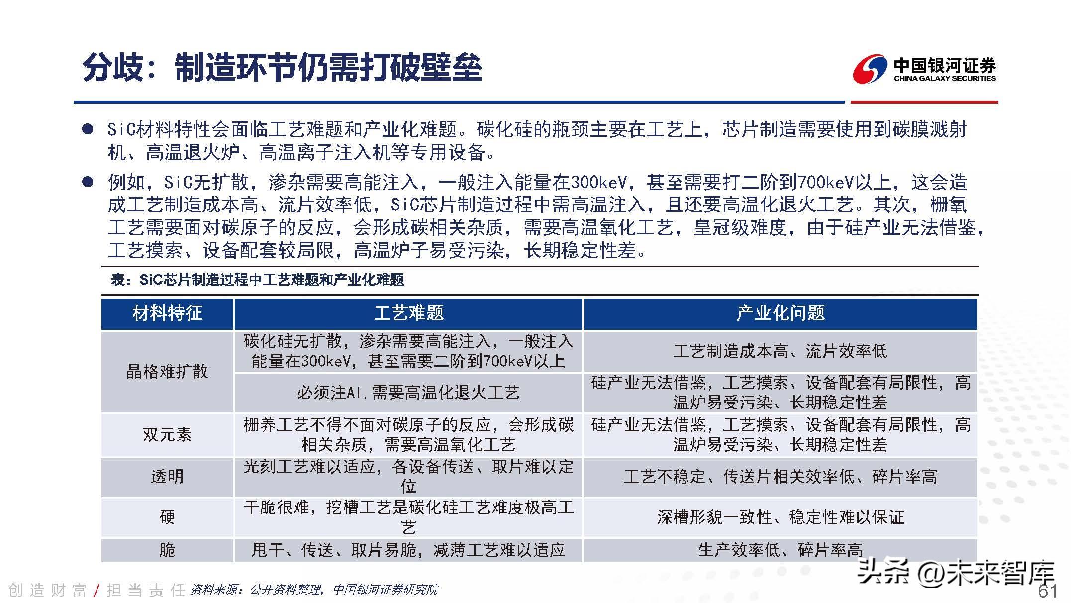
分歧:制造环节仍需打破壁垒

SiC材料特性会面临工艺难题和产业化难题。碳化硅的瓶颈主要在工艺上,芯片制造需要使用到碳膜溅射 机、高温退火炉、高温离子注入机等专用设备。 例如,SiC无扩散,渗杂需要高能注入,一般注入能量在300keV,甚至需要打二阶到700keV以上,这会造 成工艺制造成本高、流片效率低,SiC芯片制造过程中需高温注入,且还要高温化退火工艺。其次,栅氧 工艺需要面对碳原子的反应,会形成碳相关杂质,需要高温氧化工艺,皇冠级难度,由于硅产业无法借鉴, 工艺摸索、设备配套较局限,高温炉子易受污染,长期稳定性差。

分歧:IDM商业模式VS战略合作

硅基半导体已经形成了高度垂直分工的产业运作模式。但与硅基半导体产业不同,SiC 产业目前来看,主 要是以IDM模式为主。SiC产业目前以IDM模式为主的主要原因:1) 设备相比硅晶圆制造较为便宜,产线资 本投入门槛相对较低;2) 受益于成熟的半导体工艺,SiC 器件设计相对不复杂;3) 掌握上下游整合能力 可以加速产品迭代周期,有效控制成本以及产品良率。 目前包括Wolfspeed、ST意法、罗姆均采用了IDM模式,国内三安光电、泰克天润、基本半导体等也在努力 布局全产业链,持续完善垂直整合能力,强化竞争力。

报告节选:

(本文仅供参考,不代表我们的任何投资建议。如需使用相关信息,请参阅报告原文。)

精选报告来源:【未来智库】系统发生错误

相关问答

为什么 电力电子器件 常用作开关?

为了减少本身的损耗,提高效率,一般电力电子器件只工作在导通或阻断状态,因此电力电子器件也被称为开关器件;开关损耗分为开通过程损耗和关断过程损耗,当开关...

为什么 电力电子器件 工作在开关状态,电路损耗就小?

实际上管压降还是有一点的,所...一个开关管工作在理想状态时是不耗电的,因为饱和时只有电流没有管压降,因此没有功耗;而截止时只有压降没有电流,也没有功耗。...

电力电子器件 主要是什么?

答:电力电子器件(PowerElectronicDevice)又称为功率半导体器件,主要用于电力设备的电能变换和控制电路方面大功率的电子器件(通常指电流为数十至数千安,...

比较电压控制 电力电子器件 和电流控制电力电子器件的特点?

电压控制型器件CMOS一般输入内阻高输出小频率高电压也可做高电流型一般功率大体积相性也大用在低压大电流...电压控制型器件CMOS一般输入内阻高...

电子器件 电力电子器件 的区别?

区别如下:第一,名称不一样,分别叫电子器件和电力电子器件,第二,类型不一样,电子器件主要是指微观的微电子等电子元器件,电力电子器件偏向宏观,指各种用...

试分析 电力电子器件 并联使用时可能出现什么问题及解决方法_...

[最佳回答]并联就要考虑均流问题.解决办法就是尽量选择参数一致的器件,安放位置对称,器件可串联均流电阻(容量小时),器件串联电抗器(效果较好),采用均流互感器...

_____现象,在电厂发电,输送 电力 ,储存 电力 等方面若 应用 这种...

[最佳回答]当金属导体的温度降到一定程度时,电阻就变为(0),这种现象叫(超导)现象,在电厂发电,输送电力,储存电力等方面若应用这种材料,就可以大大降低了由于(...

电力电子 器件 制造属于什么行业?

电力电子元器件制造属于电子信息行业。电力电子元器件主要用于电力设备的电能变换和控制电路方面大功率的电子器件,通常指电流为数十至数千安,电压为数百伏以...

电力电子器件 主要工作于什么状态,当开关频率较高时xx可能成为器件功率损耗的主要原因?

主要工作在开通和关断两种状态,随着其开关频率的增高,器件的开关损耗会增大。主要工作在开通和关断两种状态,随着其开关频率的增高,器件的开关损耗会增大。

电力电子 产品在未来将如何变化?

我觉得电力电子产品在未来首先会有以下几个方面的发展方向和变化:首先是材料,为什么是这个呢,我们常说的体积和重量大小,就是受治于材料。例如手机要想做小...

标签:

相关阅读