电力电子在建筑中应用 金诺工程案例集锦——电子电力

小编头像

小编

管理员

发布于:2026年04月14日

125 阅读 · 0 评论

金诺工程案例集锦——电子电力

海螺电厂

行业地位:全国电力行业10强使用产品:聚氨酯复合板

产品用量:30000m外板

颜色:白灰、砖红

三门峡大唐国电

所属行业:燃气生产及供应业

使用产品:暗钉墙面板

产品用量:6000m

外板颜色:冷灰

山东恒瑞磁电科技

所属行业:电子材料

使用产品:聚氨酯墙面板

产品用量:7500㎡

外板颜色:银色

郑州(东部)环保能源

所属行业:能源环保

行业地位:千亿级航母型城市运营企业

使用产品:金属幕墙板

产品用量:16000㎡

外板颜色:砖红、深灰、白色

东软载波

使用产品:封边聚氨酯复合板

建筑面积:40000㎡

供货面积:17000米

外板颜色:白银灰、铁青灰

厚度:120mm

光伏发电技术中的电力电子技术

引言

在世界范围内,环保问题日趋严峻的今天,发展与利用新能源已成为各国政府与企业普遍关注的焦点。其中,光伏发电作为一种可再生的清洁能源,在绿色能源领域发挥了重要作用。

而电力电子技术则是光伏发电中至关重要的一部分,它能够实现光伏发电系统中直流电与交流电的转换,从而为实现高效能、高质量的电能输出提供了强大支持。

逆变器技术

将这种功率的电子技术应用在电池板上面,不仅提高其实际利用率,而且还能在太阳能电池板应用更加广泛。也可以降低光伏发电系统的成本。

光伏发电系统中的电力电子技术主要包括逆变器技术、功率放大器技术、控制技术等,对于光伏发电系统的稳定运行至关重要。

随着电力和电子技术在该领域内不断地发展,光伏发电的这项新技术也不断地进步和完备,为未来的绿色能源发展提供了强有力的支撑。

电力电子技术在以后的各行各业还会继续发挥作用,进一步推动该行业,为我们带来更高效能、更高质量的清洁能源。

一、DC- DC 变换电路的拓扑结构及控制策略

这种技术就是将直流电压转换为不同电压的电路,它在电子电路中有着广泛的应用。

Buck 变换电路的控制策略是通过控制开关管 $D$ 的导通时间来控制输出电压 $V_{out}$,输出电压 $V_{out}$ 也随之增加。Buck 变换电路的输出电压 $V_{out}$ 可以通过下面的公式计算:$V_{out} = \frac{D}{1-D}V_{in}$

实验步骤:1. 连接电路,将输入电压 $V_{in}$ 设为 12V,负载电阻 $R$ 设为 10Ω。2. 使用函数发生器产生一个 50kHz 的方波信号,作为开关管 $D$ 的控制信号。3. 使用示波器测量输出电压 $V_{out}$。Boost 变换电路的控制策略是通过控制开关管 $D$ 的导通时间来控制输出电压 $V_{out}$。输出电压 $V_{out}$ 也随之增加。

电路图

可以使用下面的公式计算:$V_{out} = \frac{1}{1-D}V_{in}$实验步骤:1. 按照上图连接电路,将输入电压 $V_{in}$ 设为 5V,负载电阻 $R$ 设为 100Ω。2. 使用函数发生器产生一个 50kHz 的方波信号,作为开关管 $D$ 的控制信号。3. 使用示波器测量输出电压 $V_{out}$。4. 改变开关管 $D$ 的导通时间占周期的比例 $D$,观察输出电压 $V_{out}$ 的变化。Buck-Boost 变换电路Buck-Boost 变换电路的控制策略是通过控制开关管 $D$ 的导通时间来控制输出电压 $V_{out}$,输出电压 $V_{out}$ 也随之下降。

当 $D$ 关时,电感 $L$ 中的电流变少,此时 $C$ 中的电压增加,输出电压 $V_{out}$ 也随之增加。Buck-Boost 变换电路的输出电压 $V_{out}$ 可以通过下面的公式计算:$V_{out} = \frac{D}{1-D}V_{in}$

实验线路

实验步骤:1.连接电路,将输入电压 $V_{in}$ 设为 12V,负载电阻 $R$ 设为 10Ω。2. 使用函数发生器产生一个 50kHz 的方波信号,作为开关管 $D$ 的控制信号。3. 使用示波器测量输出电压 $V_{out}$。4. 改变开关管 $D$ 的导通时间占周期的比例 $D$,观察输出电压 $V_{out}$ 的变化。

二、关于DC- AC 变换电路结构的介绍

这是一种将原来的直流电,进一步转换为交流电方法,其主要应用于电力电子领域中的逆变器、变频器等设备中。

单相桥式逆变器的拓扑结构该电路由四个开关管组成,其中 S1 和 S2 为上半桥,S3 和 S4 为下半桥。当 S1 和 S4 闭合,S2 和 S3 闭开时,电路中的电流流向负载,此时输出为正半周。

当 S2 和 S3 闭合,S1 和 S4 闭开时,电路中的电流流向负载,此时输出为负半周。该方法可通过对开关管的开关量和开关量进行调节,从而达到控制输出波形的目的。

实验步骤 1. 搭建电路我们需要先建造一个符合适应的单相桥式——逆变器电路。在开关管的选择方向中,选择 MOSFET、IGBT 这两种就可以了。

2. 连接负载将负载连接到电路输出端,可以选择电阻、电感、电容等元件作为负载。

电路结构

3. 控制开关管想要正确地控制实验的开关管,我们可以使用单片机、FPGA 等控制器来进一步实现开关管的控制,也是目前比较认可的方法之一。4. 测试输出波形

相关公式1. 逆变器输出电压的公式为:$V_{out} = \frac{2V_{dc}}{\pi} \cdot sin(\omega t)$2. 逆变器输出功率的公式为:$P_{out} = \frac{V_{out}^2}{R}$3. 逆变器效率的公式为:$\eta = \frac{P_{out}}{P_{in}} \times 100\%$

三、逆变器的调制技术

逆变器是一种重要的电子设备,它能够将直流电,进一步转换成交流电,在如今的电力系统中,发挥着非常关键的作用。

让我们详细描述逆变器的调制技术,并重点介绍脉宽调制(PWM)和正弦波调制(SPWM)两种常见的调制技术。

脉宽调制(PWM):

PWM是一种利用脉冲宽度的技术,来调节实际输出电压的方法。在脉宽调制中,逆变器的输入是一个直流电源,而输出是一个由一系列脉冲组成的近似于方波的交流电信号。

线路图

脉宽调制器的工作原理比较简单,就是对脉冲宽度的数据进行调整,从而实现对输出电压的控制。

当需要较高的输出电压时,脉宽增大,但在要求输出电压降低时,脉宽降低。对脉冲宽度进行适当调节,就能得到理想的输出电压。

脉宽调制技术具有高效能的特点,因为它可以通过在脉冲宽度处于高电平和低电平之间的时间上进行快速切换,来实现高效率的能量转换。

正弦波调制(SPWM):

正弦波调制是一种通过改变输出电压的频率和幅度来控制输出电压大小的调制技术。正弦波调制法的理论基础,即对输出电压进行频率、幅值的调节,以达到所要求的目的。

调制技术会根据所需输出电压的大小和频率,生成一系列的脉冲信号。这些脉冲信号经过滤波处理后,形成一个接近于正弦波形的交流电信号。

正弦波调制技术能够提供高质量的交流电输出,因为它能够产生接近理想正弦波形的输出信号,与传统的交流电源非常接近。

正弦波

脉宽调制和正弦波调制是两种常见的逆变器调制技术。它们各有优势和适用场景。脉宽调制适用于大部分低功率应用,如家用电器和电子设备。

正弦波调制则适用于高功率应用,如工业驱动器和电力变频器等领域,因为它能够提供更高的输出质量和稳定性。

逆变器的调制技术对于实现高效能、高质量的交流电输出至关重要。它们的选择取决于特定的应用需求和性能要求。

除了可以使用脉宽调制方法,我们也可以使用其他的调制技术,如多级调制方法、空间矢量调制方法等,用于满足不同的应用需求。

逆变器的调制,不单单单会直接影响电压的输出质量,还会对逆变器本身的效率和功率损耗产生影响。所以,在进行逆变电源的设计与选用时,必须从输出品质、效率与成本三个方面进行考虑,才能获得最优的性能与经济效益。

正弦波

针对新进展的实验步骤可以因具体研究内容和实验要求而有所差异,下面给出一个一般性的实验步骤作为参考:

实验准备:

1、获得并网光伏逆变器的原理图或设计方案。

2、准备所需的实验设备,包括光伏电池模拟器、逆变器控制器、功率放大器、电源、测量仪器等。

3、确保实验环境安全,并遵守实验室操作规范。

4、搭建实验平台:根据并网光伏逆变器的拓扑结构,搭建实验平台。根据实验需求,可以选择单相、三相或多级等逆变器结构。

5、连接光伏电池模拟器和逆变器控制器实现了对太阳能电池输出信号的准确识别,然后去做一些事情。

光伏发电技术

6、将所述反相器的输出与所述负荷相连,以保证所述反相器可以将所述 DC电力变换成 AC电力,并向所述负荷供电。

实验参数设置:

1、根据实验要求,设置逆变器的工作参数,如输入电压、输出电压、频率等。可以根据设计方案或实验目的,选择适当的参数进行设置。

2、针对新进展的研究内容,可能需要对逆变器进行特殊的调节和配置,例如增加滤波器、使用新型开关器件等。

3、实验数据采集:使用测量仪器对逆变器的输入和输出进行数据采集,包括输入电压、输出电压、输出功率、效率等。可以通过示波器、电能表等设备进行数据采集和分析。

4、实验结果分析:对采集到的数据进行分析,评估逆变器的性能和效果。比较不同实验条件下的数据差异,探讨新进展对逆变器性能的影响。

实验结果

5、结果验证和讨论:将实验结果与设计方案或已有研究成果进行对比,验证实验的有效性和准确性。

6、对实验结果进行讨论和分析,探究新进展在并网光伏逆变器拓扑结构中的应用潜力和优势。占空比的计算公式如下:(1)$D = \frac{V_{out}}{V_{in}}$除了占空比,频率也是脉宽调制中的重要参数。频率越高,输出电压的波形就越接近于直流电。频率的计算公式如下:(2)$f = \frac{1}{T}$在正弦波调制中,输出电压的频率和幅度可以通过以下公式计算:$V_{out} = V_{dc} \times \frac{2}{\pi} \times \sin(\omega t)$(3)另外,还有一种常用的调制技术是多电平逆变器调制。它可以通过增加输出电压的电平数来提高输出电压的质量和效率。在多电平逆变器调制中,输出电压的电平数可以通过以下公式计算:$N = \frac{V_{out}}{V_{dc}} + 1$

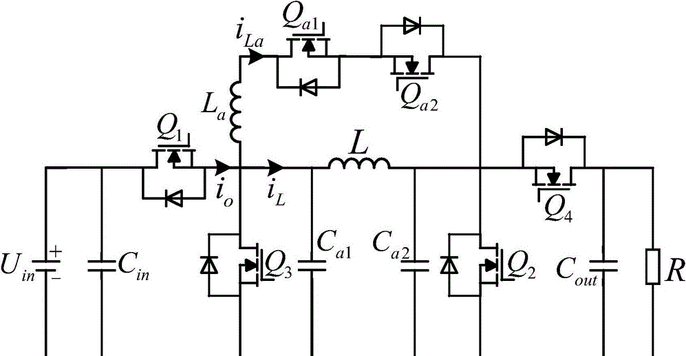
四、并网光伏逆变器拓扑结构的新进展

随着光伏发电技术的不断发展,越来越多的光伏电站被建设并投入使用。在光伏电站中,光伏逆变器是一个至关重要的组件,它可以将直流电转换为交流电,并将其注入到电网中。

因此,光伏逆变器的性能和效率对整个光伏电站的发电效率和稳定性有着至关重要的影响。近年来,随着功率半导体器件技术的不断发展,新型的光伏逆变器拓扑结构不断涌现。其中,基于硅碳(SiC)功率器件的光伏逆变器拓扑结构被广泛研究和应用。

SiC功率器件具有高温、高频、高压、高效等优点,可以显著提高光伏逆变器的效率和性能。

光伏逆变器

该拓扑结构具有以下优点:

1. 采用了三电平拓扑结构,可以减少输出电压的谐波含量,提高输出电压的质量。2. 采用了SiC功率器件,可以提高光伏逆变器的效率和性能。3. 采用了电感器件和电容器件,可以减少输出电流的谐波含量,提高输出电流的质量。

实验步骤:1. 搭建实验平台,包括光伏电池板、光伏逆变器、电网模拟器等。2. 连接光伏电池板和光伏逆变器,将直流电转换为交流电,并将其注入到电网中。3. 调节光伏逆变器的参数,包括输出电压、输出电流、输出功率等,使其满足电网的要求。4. 测试光伏逆变器的性能和效率,包括输出电压的质量、输出电流的质量、输出功率的稳定性等。5. 分析实验结果,评估光伏逆变器的性能和效率,并提出改进建议。

用到的具体公式:1. 三电平逆变器输出电压的公式:$V_{out}=\frac{2}{3}V_{dc}+\frac{1}{3}V_{dc}\cdot\frac{D}{1-D}-\frac{1}{3}V_{dc}\cdot\frac{d}{1-D}$2. 三电平逆变器输出电流的公式:$I_{out}=\frac{1}{L}\int_{0}^{T_{s}}V_{out}dt$3. 三电平逆变器输出功率的公式:$P_{out}=V_{out}\cdot I_{out}$

总结:

光伏发电技术中的电力电子技术无疑是引领未来绿色能源发展的重要力量。随着全球对可再生能源需求的增长和环境意识的提高,我们正处于绿色能源革命的关键时刻。

在这个时代,光伏发电技术携手电力电子技术,呈现出巨大的潜力和机遇,光伏发电技术的前景非常广阔。

参考文献:

《智能绿色建筑光伏发电技术的应用要点及效果分析》孟庆鑫

《新能源光伏发电技术应用探析》傅金睿

《关于新能源光伏发电技术应用的思考》鲍祺龙

《新能源光伏发电技术的应用》熊泽坤

相关问答

电力电子 技术的 应用 领域主要有哪些?

电力电子技术主要应用(根据适用场合分类):石油、煤炭等开采行业电控设备:2.电动汽车领域:《电力电子技术》是我国唯一的国家级电力电子刊物,也是电力电子...

当前主流的 电力电子 器件有哪些?各自适用的场合?

(1)常用的电力电子器件有:SCR(普通晶闸管),双向SCR(双向晶闸管),GTR(高功率晶体管),MOSFET(功率场效应管),IGBT(绝缘栅门控双极型晶体管),GTO...(1)常用的电...

电力电子 技术中的主要功能有?

电力电子技术是一门新兴的应用于电力领域的电子技术,其主要功能包括:1.电力电子器件制造技术:包括晶闸管、IGBT等器件的制造和封装,用于控制和变换电能。2...

请问电气工程, 电力 系统自动化, 电力电子 有什么区别?

电气工程为二级学科电力系统自动化,电力电子是其下面的2个专业方向而已。电气工程专业考研的时候一般都含有此2个专业方向电气工程为二级学科电力系统自动...

清华大学电机工程与 应用电子技术 系怎么样?设有哪些专业? 申请方

[回答]~接下来我为大家简单介绍一下我们清华大学的电机工程与应用电子技术系开设的专业以及研究情况专业设置:电气工程及其自动化-本科学院简介:清华大学...

simulink搭建 电力电子 电路常用模块?

在Simulink中,搭建电力电子电路常用的模块有:1.电源模块(PowerSource):用于提供电源的电压或电流信号,例如直流电源或交流电源2.开关模块(Switch):用...在...

山西大学 电力 工程系怎么样?设有哪些专业? 申请方

[回答]~接下来我为大家简单介绍一下我们山西大学的电力工程系开设的专业以及研究情况专业设置:电气工程及其自动化、建筑电气与智能化山西大学电力工程系...

电力电子 与电力传动的优缺点?

您好,电力电子和电力传动在现代工业和生活中发挥着重要作用。电力电子技术可以高效地控制电力系统中的电压、电流和功率,提高能源转换效率、增强系统稳定性、...

电力电子 技术的电力与电力系统的电力有何区别?

先拆开说,电力是指一种能源,电子是信息的载体。再合起来说,电力电子技术是用电子信息技术协助控制电能也就是电力。电力这个词走到哪里都是专指电能,同义词。...

电力电子 技术期刊是不是核心期刊?

《电力电子技术》是我国唯一的国家级电力电子刊物,也是电力电子学会会刊,面向国内外公开发行。创刊于1967年,经过长期发展,已成为我国电力电子领域里,集理论...

标签:

相关阅读