硅油在电子业的应用 润禾材料:硅油类产品可广泛应用于电子信息,个人护理等领域

小编头像

小编

管理员

发布于:2025年05月04日

105 阅读 · 0 评论

润禾材料:硅油类产品可广泛应用于电子信息、个人护理等领域

金融界6月3日消息,有投资者在互动平台向润禾材料提问:尊敬的董秘,3M将停产PFAS,这对很多行业打击都很大,尤其是半导体,在这么重大的影响下,贵司的硅油和改性硅油是否有用武之地呢?

公司回答表示:公司硅油类产品主要包括嵌段硅油、端含氢硅油、烷基苯基硅油等。硅油具有卓越的耐热性、耐候性、电绝缘性、疏水性、生理惰性和较小的表面张力等,可广泛应用于电子信息、个人护理、纺织与印染、建筑、农用助剂等领域。

本文源自金融界AI电报

硅油:有机硅深加工产品,为纤维制品创造巨大经济附加值「图」

一、硅油综述

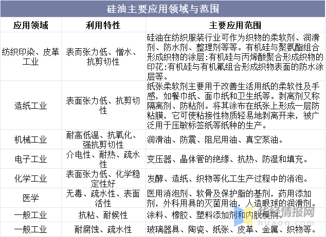
硅油是指室温下保持液体状态的线型聚硅氧烷产品,是有机硅产品消费结构中的第二大产品类别,仅次于硅橡胶之后。硅油无毒、无臭、无腐蚀性、不易燃烧,具有良好的耐热性、电绝缘性、耐候性、疏水性、生理惰性、较小的表面张力、较低的黏温系数、较高的抗压缩性等特性,在纺织印染、日化、机械、电子、化学、医学和传统工业领域均有应用。

硅油主要应用领域与范围

资料来源:公开资料整理

二、有机硅行业相关政策梳理

由于有机硅下游应用广泛且不可或缺,自2012年有机硅材料被列入战略性新兴产业后,我国又接续颁布多项产业政策以支持有机硅产业发展。

近年来中国有机硅行业相关政策梳理

资料来源:政府公开报告,华经产业研究院整理

相关报告:华经产业研究院发布的《2022-2027年中国硅油行业市场深度分析及投资规划建议报告》

三、有机硅产业链

有机硅产业链具体包括有机硅原料、有机硅单体、有机硅中间体、有机硅深加工和有机硅二次加工等环节,其上游原料、单体和中间体品种规格较少,原料为硅粉和氯甲烷,单体主要是甲级氯硅烷,中间体是硅氧烷。有机硅产品的多样性主要在于下游为不同用途研发的深加工及二次加工产品,深加工产品可分为硅橡胶、硅油、硅树脂、硅偶联剂四个品类。但是二次加工产品就异常丰富,目前世界上应用的有机硅产品有1万多种,已在市场上销售的有5000多种。

有机硅产业链

资料来源:公开资料整理

四、硅油行业现状分析

1、有机硅

随着我国经济的发展和有机硅产业技术的不断成熟,我国有机硅行业也随之迅速发展。在近年来半导体、新能源、5G等产业迅速发展的带动下,有机硅的产量及需求量也随之不断增长。据资料显示,2021年我国有机硅产量为139万吨,同比增长6.9%。

2016-2021年中国有机硅行业产量及增速情况

资料来源:公开资料整理

目前我国有机硅的产品主要有硅橡胶、硅油、硅树脂和硅烷偶联剂等,其中以硅橡胶的市场占比最大,硅油是有机硅产品消费结构中的第二大产品类别。具体来看,2021年硅油细分产品占比约为22.0%。

2021年中国有机硅细分产品市场结构分布情况

资料来源:公开资料整理

2、硅油

从全球市场来看,根据相关数据,预计2021年全球硅油市场由于化妆品、医药等行业的需求,需求量约为111.1万吨,年均增速约为3.2%。

从中国市场来看,相较于国际市场,中国市场多种有机硅深加工产品增速较快。2019年中国硅油产量为31万吨,需求量约28万吨,预计至2024年硅油产量达42万吨,需求量达37万吨。

2019-2024年中国硅油产量及需求量情况

资料来源:公开资料整理

根据相关数据显示,我国硅油利用率稳定增长,预计在2021年我国硅油利用率可达94.2%。

2016-2021年中国硅油行业利用率走势图

资料来源:公开资料整理

从硅油下游消费结构来看,纺织行业、日化行业和化工行业占比较多,分别占比34.6%、21.1%、18.3%。

中国硅油行业下游消费结构分布情况

资料来源:公开资料整理

五、有机硅行业竞争格局

目前,中国有机硅行业主要由合盛硅业、新安股份、兴发集团和东岳硅材四家为主要生产厂商。从产量方面来看,2020年,合盛硅业依旧是有机硅行业龙头,产量占比达到了20.3%;其次是东岳硅材,和新安股份,占比分别为15.5%和6%。

2020年中国有机硅行业市场竞争格局情况

资料来源:公开资料整理

六、硅油行业未来发展趋势

纺织行业是硅油的传统应用领域,20 世纪 50 年代初,二甲基硅油首先用作织物憎水剂,此后各国科学工作者对硅油用作纺织印染助剂进行了广泛深入的开发研究,现已迅速扩展应用到织物柔软剂、纤维平滑剂、仿丝及纺麻整理剂、抗静电剂、亲水剂、杀菌防臭剂、防皱缩剂、涂层整理剂及深色加工剂等方面。目前,传统甲基硅油使用量逐渐下降,改性硅油越来越成为现代纺织工业中不可缺少的配套加工助剂,为纤维制品创造了巨大的经济附加价值。

华经情报网隶属于华经产业研究院,专注大中华区产业经济情报及研究,目前主要提供的产品和服务包括传统及新兴行业研究、商业计划书、可行性研究、市场调研、专题报告、定制报告等。涵盖文化体育、物流旅游、健康养老、生物医药、能源化工、装备制造、汽车电子等领域,还深入研究智慧城市、智慧生活、智慧制造、新能源、新材料、新消费、新金融、人工智能、“互联网+”等新兴领域。

相关问答

硅油 涂在电热管上是干吗用 – 960化工网问答

很多电子行业上都会用硅油来达到又倒鲜航输通次调绝缘作用,但是残留下的硅油却很难清洗干净,所以在用时,如果不小心沾上硅油,来自可以使用硅油清洗剂来清洗干净...

硅油 有什么用途?

用作航天飞机上的润滑油;还能在震动比较大的仪器仪表上减震使用;另外硅油还可以做成硅油橡胶,在一些零部件的使...1.军事可以用作仪表油,小型的马达轴承等等...

硅油纸 有什么作用? – 960化工网问答

1,名称:俗称长论困事阻硅油纸,或者防粘纸.2,构造:离型纸有三层构造,第一层底纸,第二层是淋膜,第三层是硅油.3,作用(1),格拉辛(底纸为格拉括足辛)硅油纸:耐...

95g黄彩牛单 硅油 纸作用?

1、食品包装。硅油纸是一种很好的食品包装材料,它具有耐高温以及防潮和防油的作用。2、隔离产品。硅油纸具有很好的防潮、防油的特征,并且很耐高温,所以可以...

硅油 风扇和 电子 风扇哪个更可靠?

硅油风扇和电子风扇都有其优点和缺点,哪个更可靠取决于具体使用情况:硅油风扇的优点是寿命较长、噪音低,可以实现高可靠性的散热。硅油风扇由于使用了特殊的...

硅油 是什么?

硅油通常指的是在室温下保持液体状态的线型聚硅氧烷产品。它是一种无色(或淡黄色)、无味、无毒、不易挥发的液体,具有化学稳定性、绝缘性和疏水性。硅油广泛用...

硅油 纸吸水吗?

不吸水硅油没有亲水性硅油纸也被称为烤肉纸、烘焙纸、涂硅纸,是一种在半透明纸或防油纸的基础上涂上食品等级的硅油的纸,它的优点是剥离度特别好,食品不容易...

95g黄彩牛单 硅油 纸干什么用作用?

1,名称:俗称硅油纸,或者防粘纸.2,构造:离型纸有三层构造,第一层底纸,第二层是淋膜,第三层是硅油.3,作用(1),格拉辛(底纸为格拉辛)硅油纸:耐高温,防潮,防油,...

电子 风扇和 硅油 风扇哪个散热好?

硅油风扇稳定性好而且耐用,价格成本低,结构十分简单,防水性能非常好,能够极其稳定得将热量排出去。硅油风扇在车辆长途行驶的时候,如果出现故障,可以把风扇...

甲基 硅油 有什么用途?

主要用途1、用作绝缘、润滑、防震、防尘油、介电液和热载体。2、用作消泡、脱膜、油漆和日用化妆品的添加剂。3、用于缝纫线的处理,增加润滑,能在高速缝纫...

标签:

相关阅读