模拟电子技术基础应用 模拟电子技术

小编头像

小编

管理员

发布于:2025年05月04日

104 阅读 · 0 评论

模拟电子技术

模拟电子技术是电子技术的一个方面,同样也是一门具有基础性意义的神奇领域学科。在这一领域内,物理、信息工程、电气工程、自动化控制工程等各门学科都可以得到良好的结合和应用,并保持旺盛持久的生命力。

1.模拟电子技术概念

模拟电子技术其关键电子器件是半导体二极管和三极管,以及场效应管,主要研究方向为运算放大电路、信号运算和处理电路、功率放大电路、电源稳压电路、反馈放大电路、信号产生电路等方面。

2.模拟电子技术的应用

1、促进了模拟电视的快速发展

伴随模拟电子技术进步,模拟电视的发展也步人快车道,我国有线电视用户数已跃居世界第一。模拟电视是目前我国媒体传播最主要的方式,促进了国家经济的持续增长,目前,我国模拟电视技术正朝着数字化、功能化和产业化的方向不断发展。

2、加快了电子产品的更新换代

随着模拟技术的不断进步,音视频类、保健类、游戏类等消费电子产品得到了快速发展。音视频类电子产品的输入和输出都是模拟信号,因此,应该用模拟接人方式,对信号进行数字化处理,再转回模拟量的方式,便于为人所感知。

此外,由于人所能感知的外部信息都是模拟信号,并且,大自然的外部信息也基本是以模拟量而存在的,所以,在保健类和游戏类等电子产品,广泛采用了新式加速度测量芯片,提高了电子产品的技术含量。

3.模拟电子技术的作用

当代应用科学的许多新发展都与模拟电子技术紧密联在一起,特别是和功率控制系统联系在一起,如电气传动、通讯电源、变频调速、机车牵引、电力输送、电动汽车、储能电池,以及日新月异的基于高速数据处理的个人电脑和通讯设备等,如果没有模拟电子功率控制做支持,这些新技术的进步就难以实现。模拟电子技术广泛应用,对高效节能和自动化技术的发展有巨大的推动作用。

工程师必须掌握的20个模拟电路,建议收藏~

对模拟电路的掌握分为三个层次。

初级层次是熟练记住这二十个电路,清楚这二十个电路的作用。

只要是电子爱好者,只要是学习自动化、电子等电控类专业的人士都应该且能够记住这二十个基本模拟电路。中级层次是能分析这二十个电路中的关键元器件的作用,每个元器件出现故障时电路的功能受到什么影响,测量时参数的变化规律,掌握对故障元器件的处理方法;

定性分析电路信号的流向,相位变化;定性分析信号波形的变化过程;定性了解电路输入输出阻抗的大小,信号与阻抗的关系。有了这些电路知识,您极有可能成长为电子产品和工业控制设备的出色的维修维护技师。高级层次是能定量计算这二十个电路的输入输出阻抗、输出信号与输入信号的比值、电路中信号电流或电压与电路参数的关系、电路中信号的幅度与频率关系特性、相位与频率关系特性、电路中元器件参数的选择等。达到高级层次后,只要您愿意,受人尊敬的高薪职业—电子产品和工业控制设备的开发设计工程师将是您的首选职业。

一、桥式整流电路

1、二极管的单向导电性:伏安特性曲线:理想开关模型和恒压降模型:2、桥式整流电流流向过程:输入输出波形:3、计算:Vo,Io,二极管反向电压。二、电源滤波器

1、电源滤波的过程分析:波形形成过程:2、计算:滤波电容的容量和耐压值选择。三、信号滤波器

1、信号滤波器的作用:与电源滤波器的区别和相同点:2、LC串联和并联电路的阻抗计算,幅频关系和相频关系曲线。3、画出通频带曲线。计算谐振频率。四、微分和积分电路

1、电路的作用,与滤波器的区别和相同点。2、微分和积分电路电压变化过程分析,画出电压变化波形图。3、计算:时间常数,电压变化方程,电阻和电容参数的选择。五、共射极放大电路

1、三极管的结构、三极管各极电流关系、特性曲线、放大条件。2、元器件的作用、电路的用途、电压放大倍数、输入和输出的信号电压相位关系、交流和直流等效电路图。3、静态工作点的计算、电压放大倍数的计算。六、分压偏置式共射极放大电路

1、元器件的作用、电路的用途、电压放大倍数、输入和输出的信号电压相位关系、交流和直流等效电路图。2、电流串联负反馈过程的分析,负反馈对电路参数的影响。3、静态工作点的计算、电压放大倍数的计算。4、受控源等效电路分析。七、共集电极放大电路(射极跟随器)

1、元器件的作用、电路的用途、电压放大倍数、输入和输出的信号电压相位关系、交流和直流等效电路图。电路的输入和输出阻抗特点。2、电流串联负反馈过程的分析,负反馈对电路参数的影响。3、静态工作点的计算、电压放大倍数的计算。八、电路反馈框图

1、反馈的概念,正负反馈及其判断方法、并联反馈和串联反馈及判断方法、电流反馈和电压反馈及其判断方法。2、带负反馈电路的放大增益。3、负反馈对电路的放大增益、通频带、增益的稳定性、失真、输入和输出电阻的影响。九、二极管稳压电路

1、稳压二极管的特性曲线。2、稳压二极管应用注意事项。3、稳压过程分析。十、串联稳压电源

1、串联稳压电源的组成框图。2、每个元器件的作用;稳压过程分析。3、输出电压计算。十一、差分放大电路

1、电路各元器件的作用,电路的用途、电路的特点。2、电路的工作原理分析。如何放大差模信号而抑制共模信号。3、电路的单端输入和双端输入,单端输出和双端输出工作方式。十二、场效应管放大电路

1、场效应管的分类,特点,结构,转移特性和输出特性曲线。2、场效应放大电路的特点。3、场效应放大电路的应用场合。十三、选频(带通)放大电路

1、每个元器件的作用:选频放大电路的特点:电路的作用:2、特征频率的计算:选频元件参数的选择:3、幅频特性曲线:十四、运算放大电路

1、理想运算放大器的概念:运放的输入端虚拟短路:运放的输入端的虚拟断路:2、反相输入方式的运放电路的主要用途:输入电压与输出电压信号的相位关系是:3、同相输入方式下的增益表达式分别是:输入阻抗分别是:输出阻抗分别是:十五、差分输入运算放大电路

1、差分输入运算放大电路的的特点:用途:2、输出信号电压与输入信号电压的关系式:十六、电压比较电路

1、电压比较器的作用:工作过程是:2、比较器的输入-输出特性曲线图:3、如何构成迟滞比较器:十七、RC振荡电路

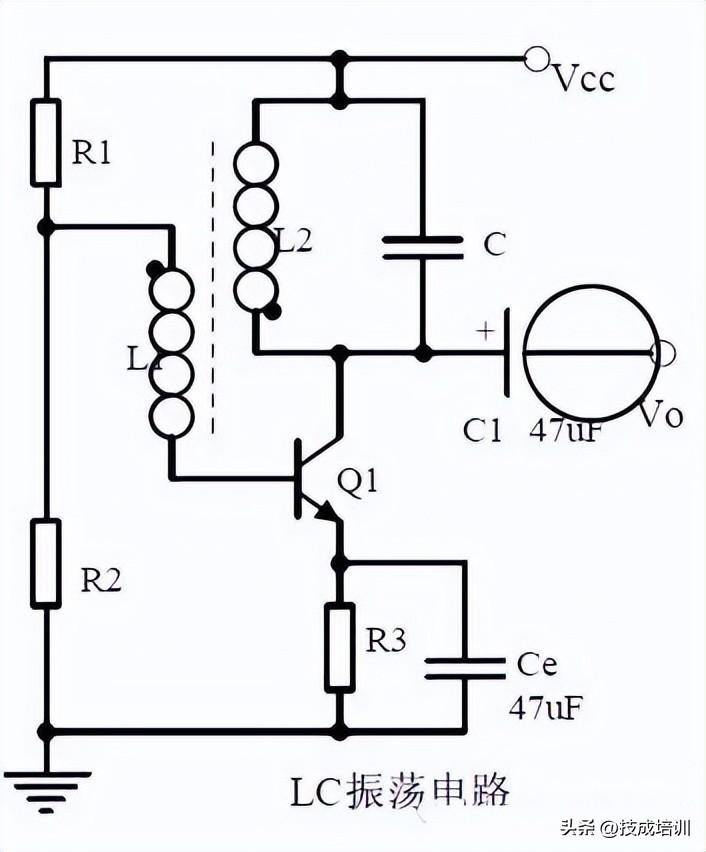
1、振荡电路的组成:振荡电路的作用:振荡电路起振的相位条件:振荡电路起振和平衡幅度条件:2、RC电路阻抗与频率的关系曲线:相位与频率的关系曲线:3、RC振荡电路的相位条件分析:振荡频率:如何选择元器件:十八、LC振荡电路

1、振荡相位条件分析:2、直流等效电路图和交流等效电路图:3、振荡频率计算:十九、石英晶体振荡电路

1、石英晶体的特点:石英晶体的等效电路:石英晶体的特性曲线:2、石英体振动器的特点:3、石英晶体振动器的振荡频率:二十、功率放大电路

1、乙类功率放大器的工作过程:交越失真:2、复合三极管的复合规则:3、甲乙类功率放大器的工作原理分析:自举过程分析:甲类功率放大器的特点:甲乙类功率放大器的特点:

免责声明:本文转自网络,版权归原作者所有,如涉及作品版权问题,请及时与我们联系删除,谢谢!

上千张电气控制电路接线图

赶快识别图中二维码

扫码免费领取!

相关问答

模拟电子技术 在生活中的 应用 总结?

培训与管理的重要。没有范文。以下供参考,主要写一下主要的工作内容,如何努力工作,取得的成绩,最后提出一些合理化的建议或者新的努力方向。。。。。。...

模拟电子 数字电子和电路 基础 要用到什么样的数学,也就是说...

[最佳回答]模电可能要用到微积分的知识数电的话主要是逻辑上的问题其实单纯的电路学习是不需要很高深的数学基础的但是在深层次的电路设计中需要较深的...

模拟 电路应该学习哪些课程?

电路与模拟电路2门课程都是属于电子,通信,自动化等专业必修的专业基础课程,很多学校都在大一开设这2门课程。电路课程主要内容包括电路模型和电路定律,...电...

模拟 电路求解静态工作点没告诉Ubeq我就不会算了.还有rbb& #...

[最佳回答]Ubeq与rbb'都是常数,如果出题者没有申明,则一般取rbb'=200Ω,照硅管取Ubeq=0.7V模拟电子技术中的常熟还有很多很多.以下是摘自《模拟电子技术》...

电子技术应用 专业包括哪些? - 有眉无眉带眉大侠_ 的回答 - 懂得

电子信息工程,通信工程,应用电子技术,微电子技术,光电子技术好学的应该是应用电子技术升本的话电子信息工程,通信工程包括电路基础,高频电子线路,...

微电子 学?都学些什么课程啊?有知道的小伙伴没~ 申请方

微电子是一门综合性很强的边缘学科,既要学很多物理系学的课程,弱电类课程也是一个不能拉,所以课程方面真的是挺繁重的,包括好几个大类:·数学基础...

模拟电子技术 什么是aus,auf?

Aus是考虑信号源内阻Rs时的放大器电压放大倍数。还有Auz,或者Au,是不考虑信号源内阻Rs时的放大器电压放大倍数,就是放大器自身的电压放大倍数。老模电书对这...

应用电子技术 是什么?

应用电子技术属于电子信息类学科。应用电子技术专业基础课程:应用电子技术专业是电子技术、通信技术与计算机应用技术相结合的复合型专业。职业基础课程有...

电子技术基础 都包括哪些内容?

分两部分,模拟电子技术和数字电子技术,模拟部分主要是放大电路和一切模拟器件特性,滤波器等等,数字部分主要是逻辑设计,卡诺图啊,逻辑器件的工作模式和时钟...

想学习 电子 电路,请问各位大神们哪里有 模拟 软件学习呢?

我这里使用过很多电子模拟软件。至于选择哪一个,这个要看你对这个软件的期望了。说一下我使用过的电子模拟软件:Proteus、multisim、Tina和iCircuit。接下...

标签:

相关阅读