电子技术应用照明电路 实例分析,轻松掌握光控照明电路

小编头像

小编

管理员

发布于:2026年04月14日

106 阅读 · 0 评论

实例分析,轻松掌握光控照明电路

随着半导体光敏器件的快速发展,在设计光控电路时面临的问题已由怎样使光信号转化为电信号变为怎样在电路中加大电信号的强度。这一问题如今得到了较好的解决。由于光敏器件的应用,在有光照的情况下其电参数发生变化,从而使其对电流的阻碍作用减小或增大,进而使电路导通或截止,光控转化为电控的功能便容易实现了。

利用光敏器件阻抗随光照强度的变化而变化的特点去控制电信号的强弱,再由传感器将变化的电信号传递给触发器,只要电信号强度达到一定程度,将触发触发器,使其导通工作。

光敏器件是光控电路功能实现的核心,必须保证其各项参数的精确、稳定。在选择这类器件时,一定要选择灵敏度高、工作稳定可靠的产品。当然,电路工作是否稳定,功能能否实现,并不仅仅和电路元器件有关,外加电源也不可忽视。与声控电路一样,最好也是给光控电路加上一个稳压电路,以确保其能正常工作。

光控照明电路的主要功能是当外界光照强度降低到一定程度时,使照明电路导通工作。在设计光控电路时,不但要尽量使电路结构简化,而且要使电路功能增强,功能的实现要可靠、稳定。

光控照明电路(一)

图1-24所示为由一只晶体管构成的光控节能灯电路,适用于各种照明场合。

图1-24 由一只晶体管构成的光控节能灯电路

该电路比较简单,主要分为两个部分,即供电电路和光电开关控制电路。前者由T、VD1~VD4、IC1及C1组成,后者由VT1、RG、SSR(固态继电器)等组成。

(1)供电电路

220V交流电一路通过SSR与灯泡EL1连接;另一路加到电源变压器T的一次侧,从变压器二次侧输出10V交流低压,经VD1~VD4桥式整流、C1滤波及IC1稳压后,得到5V直流电源并提供给光电开关控制电路。

(2)光电开关控制电路

该电路由光敏电阻RG、晶体管VT1及电位器RP1等组成。在白天,RG受光照呈低阻状态,VT1截止,SSR不工作;在夜晚,RG无较强光线照射时呈高阻状态,VT1得到了合适的偏流而导通,从而使固态继电器输入端内的发光二极管导通发光,SSR受控接通EL1的供电,使EL1得电点亮。

提示

电路调试时,在室内正常自然光照射到光敏电阻 RG 的情况下,调节RP1的阻值,让SSR处于临界状态即可。

知识链接

光敏电阻

光敏电阻是利用半导体的光电效应制成的一种阻值随入射光的强弱而改变的电阻器。用于制造光敏电阻的材料主要是金属的硫化物、硒化物和碲化物等。

通常,光敏电阻都制成薄片结构,以便吸收更多的光能。当它受到光的照射时,半导体片(光敏层)内就激发出电子——空穴对,参与导电,使电路中的电流增大。入射光强,电阻减小;光照越强,阻值越低;入射光弱,电阻增大;入射光消失后,由光子激发产生的电子——空穴对将逐渐复合,光敏电阻的阻值也就逐渐恢复为原值。

图1-25 光敏电阻

在光敏电阻两端的金属电极之间加上电压,其中便有电流通过,受到适当波长的光线照射时,电流就会随光强的增大而变大,从而实现光电转换。光敏电阻没有极性,纯粹是一个电阻元件,使用时既可加直流电压,也可加交流电压。

光敏电阻一般用于光的测量、光的控制和光电转换(将光的变化转换为电的变化)。常用的光敏电阻的型号有密封型的MG41、MG42、MG43和非密封型的MG45,它们的额定功率均在200mW以下。

测量光敏电阻的方法如下。

① 用一张厚纸片将光敏电阻的透光口遮住,用万用表对光敏电阻进行测量,所测得的阻值越大,说明光敏电阻的性能越好。若测得的阻值很小,说明光敏电阻已损坏。

② 重新将光源对准光敏电阻,此时万用表的指针应有较大幅度的摆动,阻值明显减小。阻值越小,说明光敏电阻的性能越好。若此值很大甚至为无穷大,说明光敏电阻内部电路已损坏,不能继续使用。

③ 将光敏电阻的透光窗口对准入射光线,将黑纸片在光敏电阻的透光口上部移动,使光敏电阻间断受光,此时万用表指针应随黑纸片的晃动而左右摆动。若万用表指针始终停在一个位置,说明光敏电阻已损坏。

光控照明电路(二)

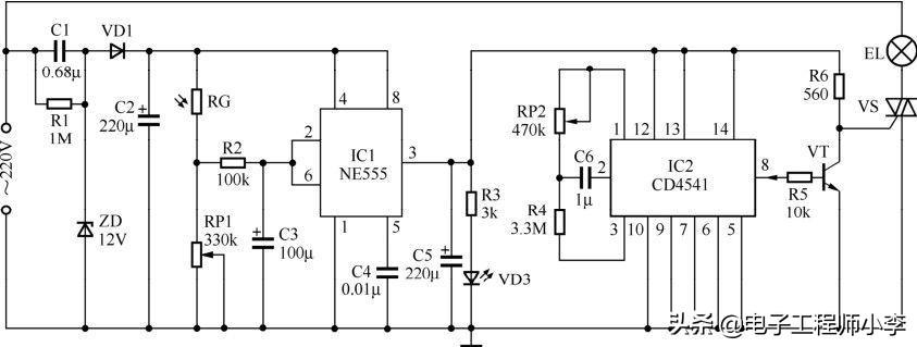
图1-26所示为一款光控定时照明电路,该电路适合于阅报栏自动灯光控制,在夜幕降临时会自动点亮报栏灯光,便于人们阅读。在后半夜行人稀少时,它会自动关闭灯光,从而节约电能。

图1-26 光控定时照明电路

该电路主要由光控电路、定时电路、晶闸管开关及电源电路等几部分组成。该电路采用了两个集成电路:一个是时基电路NE555;另一个是CD4541,这是一个CMOS可编程定时集成电路,采用14脚双列直插式塑料封装结构。

220V交流电经电容C1降压、VD1整流及ZD稳压后,在电容C2两端可获得12V直流电压,以供IC1使用。IC1与光敏电阻RG、电位器RP1、电阻R2等构成光控电路。时基集成电路IC1接成施密特触发器,白天外界的光线较强,光敏电阻RG呈低阻状态,IC1的②、⑥脚为高电平,IC1处于复位状态,其输出端③脚输出低电平,因此后级的定时器IC2与晶体管VT不工作,晶闸管VS因无触发电流而处于关断状态,报栏灯EL不亮。

当夜幕降临时,RG呈现高阻状态,时基集成电路IC1的触发端②脚为低电平,IC1翻转置位,③脚输出高电平,定时器IC2开始计时,因定时时间未到,其输出端⑧脚为低电平, VT截止,其集电极输出高电平,即晶闸管VS的控制极可通过R6获得正向触发电流而开通,报栏灯EL点亮。定时时间一到,IC2的⑧脚就输出高电平,晶体管VT导通,VS失去触发电流,当交流电过零时即关断,EL熄灭。

当外接电位器RP2和电容C6的参数值确定后,即可确定IC2内部振荡器的振荡频率。在夜幕降临,IC1的置位端③脚输出高电平时,IC2即接通电源,由于IC2的⑨脚为低电平,在复位状态下输出端⑧脚也为低电平,因此使得VT截止,VS可通过R6而开通。当设置的定时时间一到,IC2的输出端⑧脚便由低电平跳变到高电平,VT导通,因此关闭了晶闸管VS。

调节电位器 RP2,可以获得不同的定时时间。由于 IC2 的12、13脚都接高电平时定时系数 n 为 65 536,因此通过调节 RP2 最长可获得 9h 的定时时间,足以使电灯在后半夜关闭。

提示

该电路除可用于白炽灯自动控制外,也可用于控制高压钠灯、节能灯等各种灯具。R2与C3组成干扰脉冲吸收电路,可防止短暂光线(如雷电闪光、车辆灯光等)干扰电路的正常工作。

光控照明电路(三)

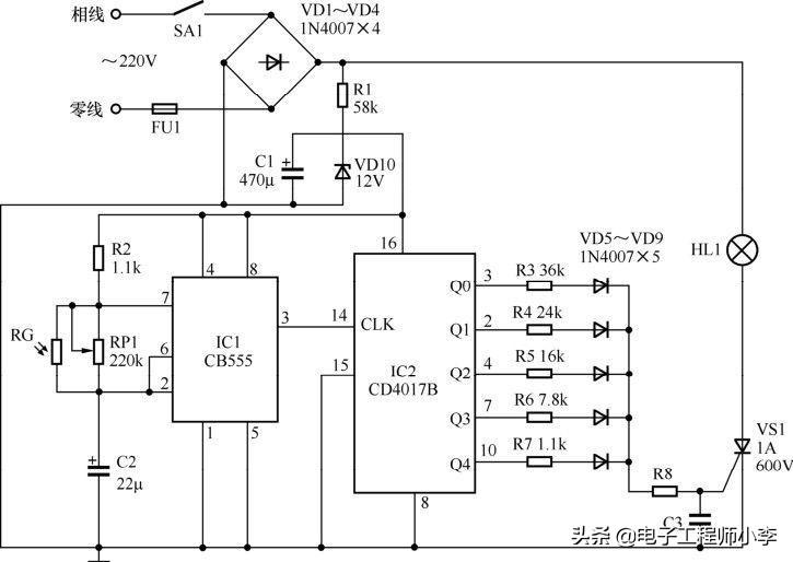
图1-27所示电路为以ICl(CB555)、IC2(CD4017B)集成电路为主构成的光控调光电路。

图1-27 由CB555 和CD4017B 构成的光控调光电路

在该光控调光电路中,由目前应用广泛的时基电路CB555构成定时电路,其振荡频率由定时元件RP1、RG及电容C2的参数决定。

CD4017数字计数器集成电路具有非常灵活的使用方法和极其通用的电路功能。CD4017在计数分配方面应用得极为广泛,根据实际需要,经过参数的重新配置和电路的重新组合,与外接元器件组成各种不同用途的电路,例如脉冲计数电路、脉冲分频电路、单稳态电路、双稳态电路、无稳态电路等。本电路用CD4017B构成十进制计数电路,计数脉冲来自于IC1的③脚。

闭合开关SA1,220V交流电通过桥式整流电路整流后得到的直流电压分为两路,其中一路直接加在灯泡HL1上,另一路经R1降压、VD10稳压和C1滤波后,为控制电路提供12V直流电压。

定时电阻RP1与光敏电阻RG并联。当环境光线很弱时,RG的阻值较大,IC1的定时时间较长,每隔数秒才输出一个宽时限脉冲。该脉冲信号从IC1的③脚输出,进入IC2的14脚。IC2接收到IC1送来的定时脉冲后,将依次计数。

IC2的计数输出端③、②、④、⑦和⑩脚分别串联有不同阻值的电阻。当从IC1输出的定时脉冲致使IC2的③、②、④、⑦和⑩脚的电位依次发生变化时,就会使单向晶闸管VS1的触发电流也随之改变,从而控制灯泡HL1以数秒改变一次亮度的方式进行调光。当IC2的计数输出跃升到⑩脚时,其计数输出被锁定,灯光被控制在该亮度上而不再变化。由于该调光过程较为缓慢,故完全可以适应人们的视觉特点。

当环境光线较强时,IC1的定时时间较短,其③脚每秒输出2~3个定时脉冲。在IC1输出的定时脉冲触发下,IC2的计数输出不断改变,其输出过程只需约2s。因此,该调光过程较为短暂。

在不同的环境光线下定时器 IC1 输出不同频率的脉冲,且当光线由暗向亮变化时,IC1输出的脉冲频率也相应升高,IC2的上述5个计数输出端会分别产生5种不同的触发电流,以控制单向晶闸管VS1的导通电流,从而控制灯泡产生5种不同的亮度等级。

在IC1的输出脉冲触发下,IC2的计数输出电压从③、②、④、⑦、⑩脚依次跃升,当计数高电平跃升到⑩脚时,IC2的计数输出被锁定,即使IC1不断输出触发脉冲,IC2仍保持⑩脚输出不变,直到电源开关断开,IC2断电为止。

提示

在该电路中,单向晶闸管VS1受IC2的控制,IC2受IC1的控制, IC1则受光敏电阻RG的控制。上述3个光控电路的负载能力都很有限,只能控制一盏灯。

下面介绍的两个电路比较适合于工厂、学校等用来自动控制路灯的开关。

光控照明电路(四)

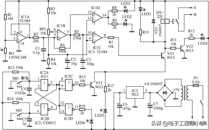
图1-28所示为一款光电集中控制器电路。

图1-28 光电集中控制器电路

该电路采用了3个集成电路。IC1为TL084,这是一种最常用的四运放集成电路,有直插式和表面贴装式两种型号,如图1-29所示。IC2为CD4011,这是一种集成逻辑门电路,也有直插式和表面贴装式两种。IC3为三端稳压集成电路7812,可为负载电路提供稳定的12V电压。

图1-29 四运放集成电路TL084

(1)白天熄灯夜间亮灯电路

光敏电阻RG与R1的分压信号经IC1A送入IC1B的⑤脚,与由RP1设定的IC1B的⑥脚的电平进行比较,由此来决定白天熄灯、夜间亮灯。

在光照强度大于5lx时,光敏电阻RG呈低阻状态,使送入IC1B⑤脚的电压低于⑥脚的设定电平,IC1B的⑦脚输出低电平,其中一路经R6、C3等组成的延迟电路延迟约2min后,送入第二级比较器IC1C的⑩脚,使⑧脚也输出低电平。该电平通过R7控制VT1截止,继电器K释放,此时电源通过K及R11使VT2导通,LED4亮,指示此时路灯熄灭。IC1B的⑦脚输出的另一路电压则直接送入IC1D的12脚,使14脚输出低电平,LED1点亮,指示现在是白天。

在光照强度小于5lx时,光敏电阻RG呈高阻状态,使送入IC1B的⑤脚的电压高于⑥脚的设定电平,IC1B 的⑦脚输出高电平,其中一路经 R6、C3 等组成的延迟电路延迟约2min后,送入第二级比较器IC1C的⑩脚,使⑧脚也输出高电平。该电平通过R7控制VT1饱和,继电器K吸合,LED3点亮,指示此时路灯点亮。同时VT2截止,LED4熄灭,⑦脚输出的另一路电压则直接送入IC1D的12脚,使14脚输出高电平,LED2点亮,指示现在是夜间。

(2)自动控制与手动控制转换电路

自动控制与手动控制转换电路以IC2为核心。首次开机时,因C5的容量比C4的容量大,充电时间长,由IC2A、IC2B组成的双稳态电路因⑥脚为低电平,使④脚为高电平,③脚为低电平。③脚输出的信号分为两路:一路送入IC2D,使其11脚输出高电平,此时LED5不亮;另一路送入IC2C,使其⑩脚输出高电平,通过R15控制VT3导通,以保障VT1饱和时继电器K可靠吸合。同时LED5点亮,指示此时为自动控制状态。

轻触按钮SB1使IC2A置高电平,通过IC2C、IC2D使⑩、11脚均为低电平,VT3截止,LED5熄灭,此时即使VT1饱和,继电器K也不吸合,达到人工干预断电的目的。同时,LED6点亮,指示此时为人工断电状态。该状态主要用于白天或夜间供电线路故障时断电修理。再轻触按钮SB2,又恢复为自动控制状态。

继电器A、B触点的输出作为开关信号直接控制交流接触器,控制功率由交流接触器触点的容量决定。RP1为照度转换设定调整电位器,通过调整电位器可确定照度转换数值。R2、C1为抗干扰积分电路。R5为正反馈电阻,它使IC1B成为施密特比较器。12V稳压电路为整个电路供电。

提示

该电路具有以下特点。

① 光电全自动控制,光照强度大于5lx时灯灭,光照强度不大于5lx时灯亮,差值±1lx。

② 带有瞬间亮暗自动排除功能,时差为(2±0.3)min。

③ 自动控制与手动控制轻触转换功能。

④ 功能齐全的监测显示功能。

⑤ 单线推出控制交流接触器,可任意扩展控制功率。

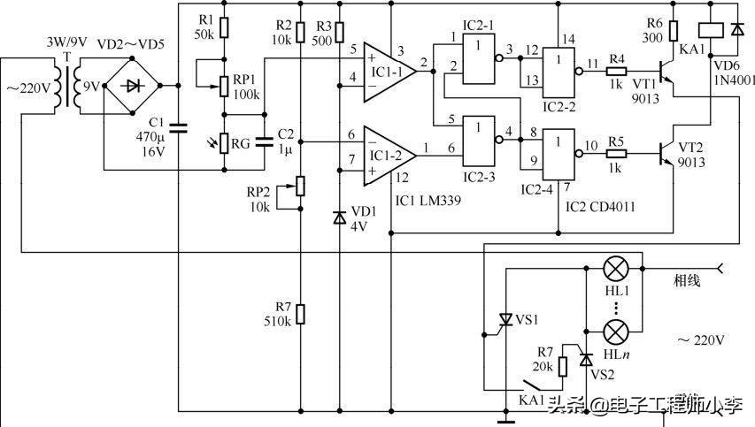
光控照明电路(五)

图1-30所示电路是以集成电路LM339和CD4011为主构成的多功能光控照明电路。其中,IC1(LM339)内部装有4个独立的电压比较器,该电压比较器的特点如下。

图1-30 多功能光控照明电路

① 失调电压小,典型值为2mV。

② 电源电压范围宽,单电源电压为2~36V,双电源电压为±1~±18V。

③ 对比较信号源的内阻限制范围较宽。

④ 共模范围很大。

⑤ 差动输入电压范围较宽,大到可以等于电源电压。

⑥ 输出端电位可灵活方便地选用。

IC2(CD4011)是一块四2输入与非门集成电路。

光控电路由R1、RP1、RG、IC1-1等组成。在白天,光敏电阻RG由于受光照作用,其阻值变小,此时IC1-1的②脚输出低电平,致使VT1与VT2均截止,晶闸管VS1和VS2也截止,灯泡 HL1~HLn(灯泡的数量根据需要确定)不会点亮。在晚上,由于光敏电阻 RG无光照,其阻值变大,使IC1-1的②脚输出高电平,解除了对IC2-2与IC2-3的封锁。此时,可能有以下两种情况。

① 当电网电压低于220V时,经C1 滤波后的直流电压会随之下降,经R2、RP2 分压后加到IC1-2的⑥脚上的电压也降低,其①脚输出高电平并加到IC2-3的⑥脚,IC2-3的④脚输出低电平,经IC2-4内部反相后由⑩脚输出高电平,使VT2导通,KA1的线圈得电吸合,其动合触点KA1闭合,VS1与VS2均导通,灯泡点亮。

② 在夜晚,电网电压大于220V 时,IC1-2 的⑥脚电压上升。当该脚电压大于4V 时,IC1-2的①脚输出低电平并加至IC2-3的⑥脚上,此时IC2-3的④脚输出高电平,IC2-4的⑩脚输出低电平,使VT2截止,KA1的线圈断电释放,其动合触点KA1不动作,VS2截止。与此同时,IC2-3的④脚输出的高电平也加至IC2-1的②脚,使其③脚输出低电平,经IC2-2内部反相后从11脚输出高电平,VT1导通,VS1得到直流触发电压也导通。由于VS1导通,故路灯获得的是经半波整流后的直流脉冲电压,灯泡消耗的功率减半,由此既可达到节能的目的,又可防止灯泡因夜里电网电压过高而被烧坏。

提示

在该电路中,VS1与VS2均采用的是20A/400V单向晶闸管,实际使用时晶闸管的功率应根据灯泡功率而定,要大于灯泡的总功率;KA1是一只 9~12V 的小型继电器,若负载电路中的灯泡较多,可适当加大其负载功率。该电路具有过电压保护功能,较其他光控电路而言,实用性更强。

电工基础——照明控制电路的功能、应用及电路组成

照明控制电路的功能

照明控制电路依靠开关、继电器等控制部件来控制照明灯具的数量、亮度、起停时间以及启停间隔。

单联开关控制照明电路见下图。

该电路为简单的照明控制电路,它通过单联开关控制灯的开启或熄灭。

照明控制电路由于电路结构设计和主要部件不同,电路功能有很大差异。

下图是声控照明电路。

声音感应器收到声音信号后,VT1导通,经过芯片DCSL517A处理后,控制灯具的开启,经过一段时间后,灯具熄灭。

照明控制电路的组成

典型照明控制电路的组成见下图

照明控制电路主要由照明灯具、电子元器件、控制开关等组成,上图中照明电路各部分采用的元器件类型和功能都有详细说明。

当单联开关SA闭合,照明电路形成回路,交流220V电压加到照明灯的两端,灯具EL点亮;当SA断开时,照明电路断路,灯具EL随之熄灭。

当电路电压或电流过大,熔断器断开,从而保护整个电路尤其是照明灯具不被损坏。

在照明控制电路中主要使用的控制方式有按键开关直接控制;也有使用不同的元器件组合实现的触摸控制,利用感应开关进行声、光控制;利用开关与继电器控制等

照明灯控制电路的应用

下图分别是室内照明、小区照明、道路照明、隧道照明、景观照明、医疗照明的应用。

最后一图为汽车照明示意图。

室内照明多采用单联开关、双联开关、遥控开关等控制照明电路。

小区照明多采用时间、关照和总线控制等方式控制照明电路

道路照明采用的控制方式与小区照明基本相同。

隧道照明多采用时间和总线控制方式控制照明电路。

景观照明多采用时间和总开关控制方式控制照明电路。

医疗照明(专用照明)多采用元器件或集成电路对光线进行控制

相关问答

电路 连接一般有()和()两种基本连接方法,家庭 照明电路 一般是...

[最佳回答]电路连接一般有(串联)和(并联)两种基本连接方法,家庭照明电路一般是用(并联)方法连接的.

照明电路图 中N,L分别代表什么_作业帮

[最佳回答]L是火线N是零线别电者啊

什么是智能 照明 系统?

现今社会越来越进步,发展的也越来越快,各种智能化产品也越来越多了,其中智能照明控制系统是便用的最多一个,那么到底智能照明控制系统给我们的生活带来了什么...

照明电路 短路,如何解决? - nYUfmvkx0 的回答 - 懂得

不知你是否按过开关下边的一个复位按钮,不妨一试1、故障调查在处理故障前应首先进行故障调查。向出故障时在场者或操作者了解故障发生前的后的情况...

房间 照明电路 布线的时候一般走直线和拐直角弯是为了便于什么?

走直线当然是为了尽量缩小距离节约电线用量,拐直角是为了整齐美观也方便日后查找电线走向,避免以后在墙上施工时弄坏电线。这两种布线方式各有优势也各有不尽...

照明线 与动力线区别是什么呀-答疑解惑-广联达服务新干线

[回答]一般从照明配电箱引出来的线就是照明线,从动力配电箱引出的线就是动力线一般情况下,照明电路里的电压为220V的,动力电路里的电压为力380V的。答:从...

电气中的动力线路、 照明 线路如何划分?请教各位高手,谢谢了...

[最佳回答]用于照明及相同用途的小于等于4平方毫米的线套用照明线定额,用于动力或大于4平方毫米的照明线路套用动力线定额。插座线在4平方以上时,不分动力和照...

什么是动力线路,什么是 照明 线路?

动力线路是用来传输供电的电流,供应各种电气设备使用的线路;照明线路是用来传输供电的电流,供应照明设备使用的线路。1.动力线路:动力线路主要为各种电气设...

220V 照明电路 零线和火线如何形成回路的?怎么一个工作原理,望通俗的简述下?

也进入灯头。在需要接地保护的电器,...这两根线进入插座,或一根零线进入灯头,另一根火线通过电门后也进入灯头。在需要接地保护的电器,相应的插座中进入保安...

照明 线路的wc是什么意思?

1、WC:暗敷设在墙内。2、CC:暗敷设在屋面或顶板内。3、FC:地板或地面下敷设。电气图是用来阐述电气工作原理,描述电气产品的构造和功能,并提供产品安装和...

标签:

相关阅读