电子凸轮的飞剪应用 电子凸轮在追剪定长裁切机中的应用

小编头像

小编

管理员

发布于:2026年04月14日

164 阅读 · 0 评论

电子凸轮在追剪定长裁切机中的应用

写在前面

本年度专为工业自动化爱好者而生的“2021贝加莱橙色灯塔杯技术最强音挑战赛”已经接近尾声,感谢合作伙伴和技术粉丝们的厚爱,感谢大家的踊跃参与!

The Voice of B&R Tech技术最强音竞赛

几百位来自天南海北的技术粉丝不仅一起参与了竞争激烈的网络答题挑战赛,同时,还提交了众多风格多样的优秀原创技术作品。从即日起,"剑指工控 "将对初步入围的作品进行展播。

原创投稿001

电子凸轮在追剪定长裁切机中的应用翟庆章

一、设备介绍

某挤出机厂家有板材定长裁切的需求,要求在板材挤出时不能停,每次裁切的板材长度精度要求误差在 1 毫米以内,并且裁切长度需要能够在触摸屏上设置。如图 1 所示。

图 1 板材裁切机

二、方案介绍

我们可以通过贝加莱 PLC 的电子凸轮功能实现追剪,一颗伺服牵引板材编码器回馈板材的长度,通过 PLC 实现长度设置。切刀固定在同步架上,切刀横移方向由普通三相异步电动机拖动,而前后方向需要与板材方向同步因此由我们可以由另一个伺服拖动。同步架安装位置见下图。

图 2 同步架安装位置

三、调试过程

首先选择一款贝加莱 PLC 和两颗伺服,详细资料见下表。贝加莱有一种叫做 Cam automat 的功能,我这次不使用,不是说不好用,只是我对 PLCopen 更熟悉,调试和修改起来更顺手。

用建表方式建立凸轮曲线,如下图所示。

图 3 凸轮曲线

建立凸轮曲线需要凭借自己的经验,同步区很好建立,但是从非同步到同步的过程走得平稳也很关键,很多人建立的曲线会有把速度突然拉高然后再下降为同步的速度,这样同步区本身运行起来没有任何问题,但是建立同步的过程区会有明显的机械振动,所以我会避免建立那种曲线。

此曲线是一个单周期的曲线,我建立了一个足够长的同步区,并且这是一个开放式曲线,并非大部分人做追剪使用的闭合曲线。使用闭合式曲线的优点是编程简单,曲线中有追剪返回的动作,使用时主从轴啮合上一直运行就可以了。但是也有一个很大的缺陷,就是追剪返回的位置是死的,切刀在使用中肯定是越用越钝的,那么切刀变钝之后切割的时间必然变长,如果在追剪的同步区不足以完成切割动作则会发生撞机事件。因此我宁愿把我的程序写得复杂一些,返回区不使用凸轮曲线,而是使用切割完成信号触发单纯的定位指令去打断电子凸轮,这样我可以留足够的时间进行切割动作,并且我可以把返回的速度加到足够的快。退一步讲如果本周期已经不足以完成返回动作,我可以少进行一次追剪动作,此时切出来的板材长度是规定长度的两倍,可以拿到人工工位进行人工切割,产品仍然是良品。

图 4 部分程序展示

对于追剪过程我们使用贝加莱的示波器功能,贝加莱官方叫 TRACE 功能吧,我们抓取了速度和位置曲线,无论速度曲线还是位置曲线都十分平滑,这就说明这样的追剪系统非常稳定。使用 PLCopen 标准的电子凸轮功能完成追剪切割机的动作是非常理想的,是可以值得推广的

图 5 位置曲线

图6 速度曲线

分析以上位置曲线和速度曲线可以发现无论主轴还是从轴位置和速度都很平滑,这对机械的运行的稳定性及其重要,并且从轴跟随的效果也非常好,从同步区的速度可以看到从轴的速度和主轴完全一致,这样才能够保证切割时产品边缘是笔直的直线而不是一条斜线或者波浪线。边缘如果是斜线说明从轴速度一直偏大或者偏小,边缘是波浪线说明从轴的速度忽快忽慢,这两种现象在我们的应用中都没有发生。

要保证切割长度的准确,需要在特定的位置进入同步区然后发出切割信号,这个有技巧在里面,电子凸轮需要设置合适的启动模式,对于轴的类型也要根据需求设置,这样才能保证啮合位置是固定而不是随机的。

四、总结

贝加莱支持 PLCopen 标准功能块,熟练使用 PLCopen 功能块的同行们可以快速掌握,在运动控制中使用还是比较方便的。

五、附录

此次使用的 PLCopen 功能块见下图。

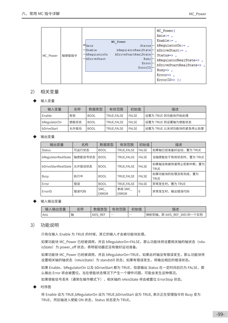
图 7 PLCopen 功能块

CODESYS电子凸轮实现追剪飞剪,高阶运动控制

相关问答

飞剪电子凸轮 计算公式?

电子凸轮飞剪计算公式为:U=R·L·S·N·E/(60·10^6·η)其中,U为额定电压,R为电阻值,L为线圈长度,S为线圈截面积,N为线圈匝数,E为磁通量,η为效率系数。...

标签:

相关阅读