储能技术与应用电子版 PPT丨储能在新能源主动支撑电网运行方面的应用

小编头像

小编

管理员

发布于:2026年04月14日

112 阅读 · 0 评论

PPT丨储能在新能源主动支撑电网运行方面的应用

【能源人都在看,点击右上角加'关注'】

北极星储能网讯:本文为刘辉的主旨报告《储能在新能源主动支撑电网运行方面的应用》。

PPT共23页,入群提供PDF下载,文末提供入群方式。

PPT核心内容包括:

新能源主动支撑需求分析

虚拟同步机示范工程建设

相关试验与应用模式研究

思考:多模式应用是未来发展方向;储能选择和配置技术仍在路上;机制建设和市场激励是关键

原标题:刘辉:储能在新能源主动支撑电网运行方面的应用

免责声明:以上内容转载自北极星电力新闻网,所发内容不代表本平台立场。

全国能源信息平台联系电话:010-65367702,邮箱:hz@people-energy.com.cn,地址:北京市朝阳区金台西路2号人民日报社

招标丨储能应用于电网协调规划的关键技术研究

【能源人都在看,点击右上角加'关注'】

北极星储能网获悉,南方电网近日发布“储能应用于电网协调规划的关键技术研究项目”采购公告,拟开展多类型储能的系统分析模型及配置原则研究、复杂电网结构和形态下储能规划关键技术及方法研究、储能促进新能源消纳关键技术及规划方法研究以及分布式云储能集中有序调用对大电网的影响研究。详细如下:

文丨南方电网公司

储能应用于电网协调规划的关键技术研究项目(采购编号:0006200000074658)采购公告

根据实际工作需要,现拟组织开展储能应用于电网协调规划的关键技术研究项目采购工作,公告符合条件的供应商就此项目进行报价响应。对此项目有意向的供应商请按照本公告的要求的时间和办理方式获取采购文件参加报价。

详细内容如下:

一、项目概况

1. 项目名称:储能应用于电网协调规划的关键技术研究项目

2. 采购人:广东电网有限责任公司

3. 采购模式:公开竞争性谈判

4. 资金来源:自筹资金

5. 资金落实情况:已落实

6. 采购代理机构:广东电网物资有限公司

7. 项目类别:服务

二、采购内容

(一)标的清单及分包情况如下:

(二)项目概述:

本采购项目包括四部分内容,其中:

1、储能应用于电网协调规划的关键技术研究项目-课题1:多类型储能的系统分析模型及配置原则研究部分是通过分析各类主要非抽水蓄能储能的技术经济特性,研究并建立典型新型储能的通用化分析模型和经济分析模型,开展储能规划方法模型及算法研究,建立储能效用的综合评价指标体系并应用研究的方法分析考虑储能的电力系统经济效益,为广东电网规划应用储能提供技术和决策支撑;

2、储能应用于电网协调规划的关键技术研究项目-课题2:复杂电网结构和形态下储能规划关键技术及方法研究部分拟对广东电网复杂电网结构和形态下储能规划关键技术及方法进行研究,通过对储能电站的建模仿真、内在机理研究、规划技术原则、最优规划方案和投资效益评估,形成一套用于大规模储能提升复杂大电网安全、稳定、高效运行的关键技术;

3、储能应用于电网协调规划的关键技术研究项目-课题3:储能促进新能源消纳关键技术及规划方法研究部分拟对储能促进新能源消纳的关键技术及储能规划方法进行研究,通过构建新能源出力时空分布模型,掌握新能源出力特性的时空分布对消纳的影响规律;提出储能用于促进新能源消纳的规划优化方法,形成系统性开展促进新能源消纳的储能配置方法,并提出应对新能源消纳的储能配置规模;提出促进新能源消纳的储能规划综合评价体系,将其应用于储能规划领域。形成一整套促进新能源消纳关键技术及规划方法,对现有电网规划技术原则进行补充和完善,指导新能源在广东电网的发展。

4、储能应用于电网协调规划的关键技术研究-课题6:分布式云储能集中有序调用对大电网的影响研究部分通过分析大规模分布式储能随机充放电对电网的影响,研究运用云储能技术的电网投资规划方法,建立考虑云储能技术的电网投资规划综合评价指标。具体研究内容包括分布式云储能对电网容量、负荷特性、安全裕度等影响分析,分布式云储能支撑大电网的功能定位和应用前景,云储能应用于电网规划的综合评价指标体系及规划原则研究。

(三)采购内容:

一、储能应用于电网协调规划的关键技术研究-课题1:多类型储能的系统分析模型及配置原则研究部分采购范围

1、分析储能的技术经济特性

调研分析包括锂电池、铅碳、钒液流、飞轮储能、超级电容等各类主要非抽水蓄能储能的技术经济特性,包括技术性能、成熟度、经济性、占地以及安全性近期数据和中远期趋势预测。

2、 建立储能模型

研究并建立典型新型储能的通用化分析模型和经济分析模型,开展储能规划方法模型及算法研究。

3、 研究建立储能应用于电网的效用综合评价指标体系

研究并建立储能应用于电网的效用综合评价指标体系,开展多场景多目标的储能规划应用技术经济评价,研究储能规划配置要素。

二、储能应用于电网协调规划的关键技术研究-课题2:多类型储能的系统分析模型及配置原则研究部分采购范围

1、大规模储能用于优化交直流混联大系统的暂态响应特性的内在机理

2、 储能对高负荷密度地区的系统负荷预测的影响

3、大规模储能电站应用于复杂大电网的最优配置方法

4、 储能用于广东电网交直流优化运行的配置方案

5、 大规模储能电站的应用评估模型及方法

三、储能应用于电网协调规划的关键技术研究-课题3:储能促进新能源消纳关键技术及规划方法研究采购范围

1、新能源出力特性的时空分布对消纳的影响研究

2、促进新能源消纳的储能容量规划方法

3、促进新能源消纳的储能优化布局方法

4、研究促进新能源消纳的储能规划方案综合评价指标与评价方法

四、储能应用于电网协调规划的关键技术研究-课题6:分布式云储能集中有序调用对大电网的影响研究采购范围

1、分布式云储能对电网容量、负荷特性、安全裕度等影响分析

2、分布式云储能支撑大电网的功能定位和应用前景

3、云储能应用于电网规划的综合评价指标体系及规划原则研究

项目的具体采购内容、技术指标要求详见采购文件附件:技术规范书。

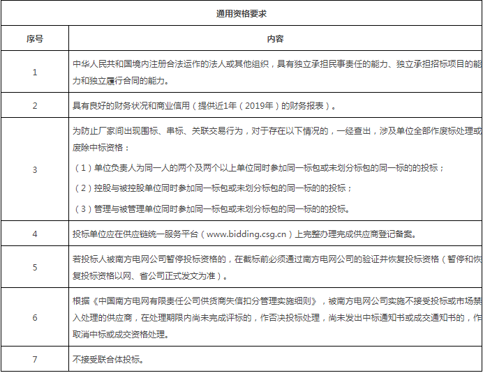
三、供应商资质要求

四、获取采购文件信息

4.1 采购文件获取流程

凡有意参加者,请于2020年08月31日17时00分00秒至2020年09月04日17时00分00秒登录中国南方电网供应链统一服务平台报名、下载电子采购文件。

4.2 本项目不收取采购文件费用

五、响应文件递交信息

5.1响应文件递交方式

通过供应链统一服务平台递交电子响应文件,并以此为准。报价人可以针对一个或多个包报价。

本次采购采用全电子无纸化报价,报价人必须于规定的报价截止时间前按谈判文件要求在南方电网公司供应链统一服务平台完成响应文件上传,无需再另行制作并递交纸质版响应文件及U盘电子版响应文件。未按要求在南方电网公司供应链统一服务平台制作或上传响应文件的,造成的一切后果由报价人自行承担。

电子响应文件开始递交时间:2020年08月31日17时00分00秒,报价截止时间:2020年09月11日09时00分00秒。

六、发布公告的媒介

本次采购采取公开竞争性谈判方式,采购公告在中国招标投标公共服务平台、中国南方电网有限责任公司供应链统一服务平台等国家指定相关媒体上发布,采购公告将明确对报价人的资格要求、报名的日期和方式、递交响应文件的日期和方式等事宜。

免责声明:以上内容转载自北极星储能网,所发内容不代表本平台立场。

全国能源信息平台联系电话:010-65367702,邮箱:hz@people-energy.com.cn,地址:北京市朝阳区金台西路2号人民日报社

相关问答

光伏组件未来的发展趋势

[回答]太阳能利用的技术领域人类只利用太阳能有三大技术领域,即光热转换、光店转换和光化转换,此外,还有储能技术。太阳光化学转换包括:光合作用、光电...

在电子电路中哪本入门教材比较好?

二、康华光的《电子技术基础之模拟部分》和《电子技术基础之数字部分》模拟电子:信号在时间和数值上都是连续变化的信号称为模拟信号.那么以模拟信号传输的电...

云计算和传统IDC有什么区别?

如果你也喜欢科技互联网,就请关注我吧。本人一直在互联网行业工作,曾经也有段时间呆过IDC,亲眼目睹了传统IDC慢慢转向云计算的全过程,可以说比较了解其中的区...

你能分享下你在股票市场第一桶金的风雨历程吗?

每天能坚持获利三个点,看似很难,其实需要一个长期坚持选股的过程,如果选股得当,不考虑操作失误,每天获利三个点还是能做到的。那么问题来了,如何选股才能做...我...

醋酸钠溶液优势是什么

[回答]醋酸钠溶液广泛应用于印染、化学制剂、工业催化剂、助剂、添加剂和防腐保鲜剂,还广泛应用于废水处理,煤化工和制备储能材料等领域。醋酸钠溶液反硝...

货车国五和国六的区别_车坛

货车国五和国六的区别:1、排放限值不同:主要区别是排放标准不一样,国六标准比国五标准严格。国五汽车排放标准规定,氮氧化物、碳氢化合物、一氧化碳...

朋友们,急需,机房用EPS直流屏电池公司推荐,EPS直流屏电池...

有朋友做过八马蓄电池的产品,别说效果还真不错,楼主可以去了解一下八马人将以“学习、创新、拼搏、奉献”的企业精神不断完善、提高自身的品质和服...

直流系统短路有什么现象怎么处理

[回答]电厂的直流系统分支较多、涉及面广,绝缘水平很难保持得很高,特别是在空气潮湿的水轮机层,发生直流接地的机率较大,若不及时处理,会严重影响安全经济...

标签:

相关阅读