单片机在电子琴中的应用 单片机创意小制作,没有琴弦的电子琴

小编头像

小编

管理员

发布于:2025年05月05日

108 阅读 · 0 评论

单片机创意小制作,没有琴弦的电子琴

没有琴弦的琴怎么能弹奏呢?对于我们玩电子的人来说,那到未必,今天我就给大家做一个没有琴弦的琴,让大伙儿弹弹!

说是没有琴弦,那只是相对于我们的视觉,弦头与弦尾之间除了空气之外,其实还暗藏玄机——那就是红外线,准确地说我做的是一个红外琴。

无弦琴的组成

图13.1所示是做好的无弦琴的外观,琴弦是由一对红外发射、接收头组成的,一共有8对这样的琴弦,可以弹奏16种声音。有一个按键用来切换,当按下时有8种声音,没有按下时也有8种声音。这个无弦琴还有另外两种功能,就是按键弹奏16种声音并能播放两首曲子。

图13.1 无弦琴的整体外观

电路原理

无弦琴总体可以分为红外发射、红外接收和单片机控制3个部分。首先说说红外发射:其实它是一个555电路,用555产生38kHz频率的信号。当然有的朋友可能说可以用单片机来产生,这个是仁者见仁,智者见智了,只要能产生38kHz,单片机也可以。把该信号用三极管放大供8个红外发射二极管使用。由于红外发射二极管的耐压为3V,而通过三极管后的电压有4.3V左右,考虑到二极管的正常工作,设计中采用两个串联再一起并联的方式,见图13.2。这部分简单吧?只要学过一点电路的都没有问题的。

图13.2 红外二极管发射电路

本人是按照书上的555电路直接设计的PCB,那些电容、电阻怎么匹配就看大家手上有多少的了,我是用一个滑动电阻来取值的,再进行匹配,实物图见图13.3。

图13.3 红外发射部分

红外接收由两个部分组成,实物图见图13.4,一个就是8个红外接收头,一字排开,他们的间距要和上面的红外发射头的间距完全一样,不然会相互干扰,后面再说。另一个就是矩阵键盘,矩阵键盘怎样排版这个也看大家了,在我制作中有一个致命的问题,就是只注重元器件的排布而忽略了它们其实也是有一定的规律的,一般就是上面4个P口与下面4个P口相互交叉的地方安一个按键。我有的按键两端都是连接在下面的4个P口上,后面花了很大的功夫才改过来,这一点希望大家注意!红外接收头则比较简单了,它只有3个引脚,其中接地和接电源的都是并联的,输出端则用排线引到74LS14上进行数字处理,因为它输出的有时是线性的,为了更好地接收,就用施密特管子处理后输给单片机,这部分电路也很简单,见图13.5。

图13.4 红外接收部分

图13.5 红外接收与琴键电路

图13.6 单片机控制电路

图13.7 单片机控制部分

图13.8 无弦琴原理图

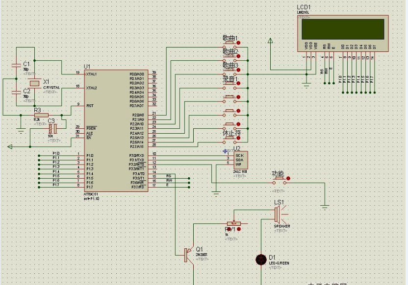
最后介绍单片机控制电路,见图13.6。一共就3块芯片,一片单片机和两片74LS14,74LS14的作用上面已经讲过,单片机外接一个扬声器,其实就是一个废弃的耳塞,按照蜂鸣器的接法来接就可以了,实物图见图13.7。另有8个指示灯连在74LS14的输出端,同时也是单片机的输入端,它们会在弹奏时随着你的指尖滑动而依次点亮,起到美观的作用,也是方便调试时使用。74LS14输出的电流驱动发光二极管绰绰有余。还有就是引出ISP,进行调试使用的。

这个无弦琴系统电路就是这么多,怎么样?是不是很简单啊?

图13.8是整个系统的原理图,感觉满满的,乍一看可能吓一跳,但看仔细了就会发现很多元件只是重复地增加数量而已。

说完了电路再说说我在制作中遇到的一些麻烦吧。

首先就是红外发射和接收要对齐,因为只有对齐了,所有的接收头都接收到对射的红外线,输出的电平都一样。若有一个没有对齐时就相当于你用手挡住了,单片机会默认你在弹。画PCB时大家应该没什么问题,把距离设定一下就可以了。就是在安装时很麻烦,我是用MP4的包装盒做的,虽说纸质是挺硬的,但做骨架就不是很稳定了——会晃,这样会导致这个对齐了那个又没有对齐,你在没有弹时电路也默认你在弹,一直在响,很是郁闷。这个只有大家做出来后慢慢体会了。

软件部分的流程图见图13.9。软件部分是从最初的电子琴的基础上一步步加进去的,由P0.0作为演唱曲子和弹奏曲子的切换键,弹奏是红外弹奏和按键弹奏同时的,他们没有优先级,可以混合弹奏;演唱曲子部分是有两首曲子组成,有一个复位键和两个曲子键,就这三个按键。

以上就是整个无弦琴的硬件和软件部分了,我设计这个无弦琴原本应该是一个可以拿出去炫耀一番的礼物,可惜外观做得实在是太难看了,大家也看到了实在是拿不出手,各位如果有条件的话可以用比较硬的东西作为骨架来做,效果应该好些。在组装的时候一定要注意发射头和接收头是一对一的,千万不要有干扰啊,不然一个接收头接收到了来自多个发射头的红外线,那么当你挡住其中的一个发射头时,其他的红外线照样接收,那就相当于你没有挡住一样。我的做法就是在接收头的上方盖一层硬纸,再在纸上打个小小的洞,使其旁边发射的红外光不被照射到接收头上,见图13.4,效果还可以。如果不行就用黑色介质吧,这样可以吸收多余的红外线。大家要是有兴趣的话也可以去尝试尝试,希望这些能够帮助大家做出一个可以拿出去炫一番的礼物或者留给自己的纪念品。

图13.9 无弦琴流程图

单片机智能电子琴

这个有三种工作模式:演奏、播放和录制

演奏时只根据按键播放相应的音调,播放模式时可以根据按键选择存入ROM中的歌曲,录制模式时会把用户按下的键记录存入RAM中(也可放于外部EEPROM),录制完毕后可进入播放模式播放演奏的音乐。

特点:面板上加入了音调指示条,发音时指示条会根据发出的音调高低跳跃显示,加入了录制功能。

做的不太好,有意见可以交流或需要资料参考,可以加Jim-1239752一起交流探讨

相关问答

在用51 单片机 设计 电子琴 时,要求将现场弹奏的音乐存储及播放,...

51也有大容量的哦一般需要外扩存储器。3条回答:【推荐答案】可以用AT24C系统I2C存储器,断电信息不丢失,最大可以256K,应该够用了。

单片机电子琴 音调怎么调?

要调整单片机电子琴的音调,首先需要明确所用单片机芯片类型和音频输出方式。然后通过编程软件设置音频输出引脚的频率值,根据所需的音调进行调整。一般来说,...

标签:

相关阅读