大学应用文考试真题电子版 花费1周时间,整理了高考英语备考应用文题库90页,100个范文

小编头像

小编

管理员

发布于:2025年05月05日

188 阅读 · 0 评论

花费1周时间,整理了高考英语备考应用文题库90页,100个范文

高考英语作文不同于语文作文,短短一二百字之间如何才能分出高下,取得高分?

首先呢, 除了词汇量有要求以外,那就是“高级”,也就是高级句型。比方说:别的同学用的是名言名句,带名人素材,你用的就是流水账、大白话,所以就算阅卷老师不仔细看内容,看句子就给你个低分!

其次呢, 就是英语作文需要在简短的阐明一件事情的缘由,或是表述清楚一件事情,所以同学们平时要有意识地去捋顺内容!

最后呢, 无论是语文还是英语,字迹都很重要,所以想拿高分,平时要注意书写习惯!不要求好看,但一定要整齐干净。

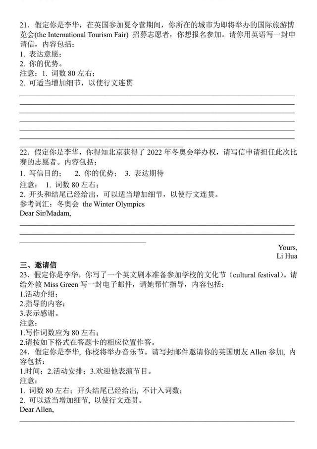
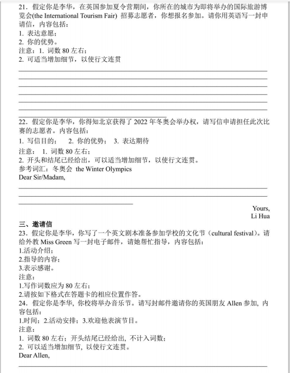
今天给同学们整理了高中英语——高考备考应用文题库90页,100个范文。 临近高考一定是谁先掌握考点动向,就能拿到更高的分数,大家加油!

篇幅有限,文章仅为部分资料展示。

以下是部分资料内容,点击我的头像私信我回复“领取”就可以领取高清电子版。

更多资料将持续更新,敬请关注。

2022高考英语应用文题库汇编(详细解析)精品背诵资料,值得拥有

今天学姐给大家分享的是2022高考英语应用文题库汇编(详细解析)精品背诵资料!包含了精选应用文百题,部分题目难度较大,并包含热点及常考考点超全汇总!拿去刷一刷吧,刷出高分!

因为篇幅有限,点击我的头像私信我回复“领取”就可以领取word电子版。以下是部分资料内容,完整高清版的发送私信即可。更多资料将持续更新,敬请关注。

相关问答

我急需一篇.(从自己的实际出发,谈谈怎样才能写好 应用文 )_作业帮

[最佳回答]Pleasefindenclosedapdfdocumentregardingourfoldingcolourpaperbox.Page1istypicallayout...

考事业单位,该看什么书?

不懂事业编考试选什么资料的伙伴请狠狠码住这篇文章,看到就是赚到啊!坐标山东,你们懂的!山东人对编制这件事的执着从宋江开始就没有停过,对山东人来说,不...比...

水计算机技术与软件专业技术资格 电子版 教材下载pdf,计算机...

[回答]软件工程硕士即MSE,是软件学院的硕士。而计算机技术是计算机学院的硕士。因软件学院是2000年以后才出现的,国家要求是教师有1/3外教,1/3企业高管,1/...

我英语基础不太好,请问我现在开始复习考研英语还来得及不?

您好,感谢邀请!在你英语基础不好的情况下,如果你是考一般高校的话,比如一般的重点院校或一本院校,或二本学校的重点专业,以及部分较差的211高校,英语只需...第...

考四级都应该注意什么?

过了六级,给大家一些答题技巧以及作文模板。首先大家看一下各题的分值比例,一般来说,考好听力和阅读,四级一般都能过了。四级有什么答题技巧呢?1.听到什...3...

中国人民银行各地支行之间的隶属关系是什么?- 汇财吧专业问答...

[回答]县的人民银行支行.中国人民银行总行管理全国所有省1。2,两者是上下级关系.人民银行呼和浩特中心支行管理中国人民银行包头中心支行、市1;2,这两个...

正在准备2020考研且英语比较差的人应该如何复习?

一、英语复习由于我考英语一,故对英语一比较熟悉。英语二的同学可以同样参考英语一,毕竟题型数目一样,考试时间也一样,整体复习思路其实并不大。再者由于201...

我最近就要写借条了,属于 电子版 额,但是我还不知道借条范本...

借据是个人或单位借用个人或公家的现金、财物时所写的凭证性的一种应用文。借据是人们在日常工作和生活中经常使用的一种应用文。借据从发文的角度...

安徽省农村信用社 考试 报名条件- 汇财吧专业问答

[回答]您也可以给招考单位打电话咨询,他们的内部消息还是比较准确的楼主您好,很高兴回答您的问题2018安徽省农村信用社招聘考试公告暂时还没有发布,建议您...

标签:

相关阅读