大专应用电子专业课程表 被安排的明明白白,看四川现代职业学院的课表就是不一样

小编头像

小编

管理员

发布于:2026年04月14日

172 阅读 · 0 评论

被安排的明明白白,看四川现代职业学院的课表就是不一样

居家学习已经来到了第十周

大家的学习也早已步入了正轨

那么是什么支配着我们的时间

是什么安排着,每天准时的上课呢

嗯!没错,就是你想的它!

你的课表是怎么样的呢

是披星戴月早出晚归

还是舒适三天小长假呢

课表千千万,总有一款是你向往的课表

快来看看小编随机pick来自不同专业不同年级的课表吧

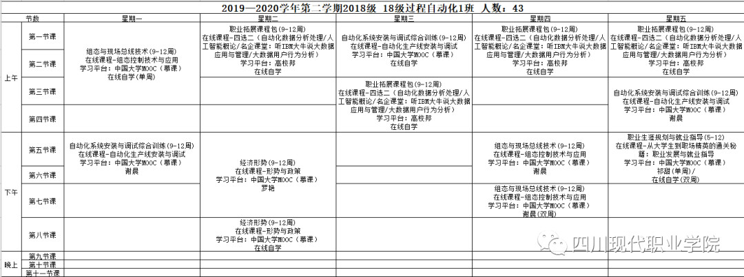
早起困难型

随机选取:2018级工业过程自动化

“每天叫醒我的不是闹钟,而是硬核课表”

恭喜来自18级工业过程自动化1班的同学

喜提一周五天早起

不仅可以养成早睡早起的习惯而且可以按时吃早饭了

看来课表的好处不仅在学习方面啊~

对比明显型

随机选取:2018级法律事务VS2019级法律事务

VS

“努力且热爱所学,才不负时光”

当你们看到这两张课表时

是怎么想的呢

18级的大可爱不要羡慕你的师弟师妹们

19级的小可爱也不要“同情”你的师哥师姐们

无论课多课少每一科都有它存在的意义呢

典型理科型

随机选取:2018级数控技术

“脑袋疯狂运转,毫不停歇”

小编我仔细看了看这张课表

除了经济形势和职业生涯规划

完全是百分百的理科课表啊

数控技术的同学们

除了专心学习更要注意劳逸结合哦~

面对电脑型

随机选取:2018级电子商务技术

“每天上课第一件事,打开电脑”

有的课表虽然看着课程不多不少

但就是会给你充实的感觉

就像这张课表

看着课表就能感觉到同学们疯狂敲击代码

疯狂输出,毫不停歇

上密下疏型

随机选取:2018级航空物流

“学习是一件付出就有回报的事情”

美好的一天从勤奋开始

课程排满的整个上午就要集中学习知识

下午课表给予的空暇时间

可以出门走走或者做自己喜欢的事

(出门注意带好口罩哦)

晚上可以好好休息准备迎接新的一天

自我管理型

随机选取:2019级数字媒体、2018级旅行社

“学会合理安排时间是大学的一门必修课”

看着这疯狂留白的课表你们有没有羡慕

这些空出来的闲暇时间可要好好安排

毕竟好的时间管理习惯是受益匪浅的

周末愉快型

随机选取:2019级市场营销

“劳逸结合,松弛有度”

嗯?我不“介意”周五的课提到周二上的

经过五天紧张的学习

迎来了周末

短暂的休息是为了能够更好的出发

课多也好,课少也罢

用心学习才是硬道理

每天努力学习充实自己

你会发现不一样的精彩

看了这么多别人家的课表

你的又是什么样的呢

编辑:伊佳

责编:付艺薇

来源: 四川现代职业学院

教师节|电子纸智慧课表,助力校园教务教学智能化管理升级

如今,教育行业利用校园数字化、智能化建设赋能教务教学管理工作质量提升越来越受认可与欢迎。

尤其在人数普遍过千的高校,教务管理方面工作量非常庞大,事关学校的运营成效是否良好,因此将教务管理工作化繁为简十分重要。

电子纸课表进校园课务管理模式升级

选课、排课是校园教务管理中的常见工作,隶属于课务管理项目。传统的课程表形式如纸质打印版或电子文档版,受制于技术壁垒的存在,无法实现课程信息的第一时间广泛共享与实时交流。

北欧爱沙尼亚规模最大的大学—塔尔图大学Delta中心采用13.3寸电子纸显示器作为教室的电子课表,与教务系统连接,实现面向学生与任课老师每日及时更新课表,提供最新的课程资讯。若课程信息发生变更,可第一时间同步推送至师生使用的客户端,无需人工通知。

电子纸技术赋能绿色环保便捷高效

电子纸显示器于教育市场的应用,从电子书阅读器、电子纸笔记本到智慧电子课表,都得益于电子纸与传统纸张一样,能为教育行业使用者提供长时间舒适不伤眼的使用体验,还具备超低功耗、绿色可持续的动态显示能力。

校园电子课表采用电子纸显示器作为看板界面,具备广视角、类纸质感的高阅读性,清楚有效的显示课程信息;

其双稳态特性让电子纸课表仅在更换画面时才少量耗电,不仅低碳节能,减少环境光害,同时优化了校园教学环境,提升文化品位。

电子纸显示器搭载无限传输技术,可在智慧电子课表同步显示更个人化的资讯内容,如校园地图、活动宣传、安全资讯等,无需浪费印刷纸张以及在每间教室或信息亭逐一更换,使教务管理工作节省大量体力劳动与时间,更高效便捷。

据前瞻产业研究院调研显示,预计2026年中国智慧校园建设渗透率将达到40%以上,这意味着智慧校园必将成为未来校园的发展趋势。DKE东方科脉作为物联网领域新型电子纸显示技术制造服务商,将在电子纸产品与技术上持续发力,立足校园发展需求,助力更加优质、高效和便捷的校园服务应用场景拓展创新。

相关问答

电子 信息工程大三的课程有哪些?

大部分电子信息工程专业在大三的课程设置可能会因学校和具体专业设置而有所差异。以下是一些通常在电子信息工程大三可能会涉及的课程:1.信号与系统:介绍信...

计算机 应用专业 主要考什么?

计算机应用技术专业自考科目为数据架构导论、操作系统概论、大学语文、电子技术基础(三)、高等数学(工专)、高级语言程序设计(一)、高级语言程序设计(一)、计...

电子商务 研究生的 课程表 ?..._ 电子 商务_帮考网

以下是电子商务研究生课程表的一个例子:第一学期:1.电子商务概论2.电子商务平台技术3.电子商务战略与管理4.电子商务营销与推广5.电子商务数据...

长春 电子 科技学院上课时间?

长春电子科技学院的具体上课时间可能会因学期、节假日、特殊活动等因素而有所调整。一般来说,大部分高校都会遵循相似的课程时间安排模式,如上午一般从8点或8...

计算机网络 应用 具体是学什么的?

我学的计算机应用技术,五年制大专,我自己也不太清楚,可以对比我的课表和我们学校三年制软件技术的课表,都是第四学期还有我男朋友也是三年制软件技术,第二学...

停课不停学,不能用 电子 产品还要按课表给学生上课,有哪些方式?

为应对“控疫”长假中“停课不停学”的“线上教学”任务,确实难倒了不少一线老师。进行“线上”教学,最常用的设备就是手机或“平板”等智能电子设备。做为一...

怎么样在电脑上制作 课程表 -ZOL问答

在电脑上制作课程表可以使用电子表格软件MicrosoftExcel或文字处理软件MicrosoftWord。以下是制作课程表的详细步骤:1.在Excel中插入表格:a.打开Excel并....

学习通怎样查看课程?

学习通查看课程的方法很简单,具体操作如下:1.在应用商店下载【学习通】软件;2.注册账号并登录;3.在首页下方可以看到【课程】、【资源】、【活动】、【更...

电气工程师考试培训 课程表 ..._电气工程师_帮考网

课程-电路基本理论-电路分析方法-电路元件特性-电路实验技能2.电机与变压器课程-电机基本原理-电机类型及特性-变压器基本原理-...电路基...

上学带什么通讯设备?

这些设备可以帮助我们在学校学习、交流和娱乐。手机可以帮助我们联系家人和朋友,查看学校通知和课程表;平板电脑或笔记本电脑可以帮助我们阅读电子书、查找资...

标签:

相关阅读