电子束在磁场扫描中的应用 磁聚焦的原理及应用

小编头像

小编

管理员

发布于:2025年05月02日

102 阅读 · 0 评论

磁聚焦的原理及应用

磁聚焦是一种利用磁场来控制带电粒子束的技术。这种技术基于洛伦兹力原理,即当带电粒子在磁场中运动时,它们会受到一个垂直于其速度向量和磁场方向的力。这个力被称为洛伦兹力,其大小和方向由右手定则给出,表达式为:

�⃗=�(�⃗×�⃗)F=q(v×B)

其中,�q 是粒子的电荷,�⃗v 是粒子的速度,�⃗B 是磁场。

在磁聚焦中,磁场被设计成使带电粒子束聚焦到一个较小的区域。这通常通过使用特定形状的磁铁来实现,如环形或螺旋形磁铁,它们产生的磁场可以使粒子路径弯曲并最终聚焦。粒子束在磁场中的运动轨迹依赖于它们的速度、电荷、磁场的强度和方向。

磁聚焦的应用

1.粒子加速器

在粒子加速器中,磁聚焦被用来控制和聚焦高能粒子束。这对于实验物理学非常重要,特别是在高能物理和核物理研究中。通过精确控制粒子束的路径,科学家可以将粒子精确地送达到目标,进行碰撞实验等。

2.电视和显示器

在传统的阴极射线管(CRT)电视和显示器中,磁聚焦被用来控制电子束的方向和焦点,以在屏幕上精确地绘制图像。通过调整磁场,电子束可以在屏幕上扫描并产生图像。

3.质谱仪

质谱仪是一种用于测量原子和分子质量的仪器。在某些类型的质谱仪中,如时间飞行质谱仪(TOF-MS)或环形电场质谱仪中,磁聚焦用于控制和分离不同质量/电荷比的离子。通过磁场的作用,离子按照不同的路径移动,从而实现它们的分离和检测。

4.医学成像

在某些类型的医学成像技术中,如质子治疗,磁聚焦用于控制治疗中使用的带电粒子(如质子)束。通过精确控制这些粒子束,可以将辐射精确地集中到肿瘤细胞上,最大限度地减少对周围健康组织的损害。

5.微加工技术

在微加工和纳米技术领域,磁聚焦可以用于控制用于材料加工的离子束或电子束。这种技术允许高精度地刻蚀或改变材料表面,用于制造微型电子元件等。

磁聚焦技术因其能够提供高度精确的控制和操作带电粒子束的能力而在科学研究和工业应用中占有重要地位。随着技术的进步,其应用领域可能会进一步扩展。

扫描电镜对比以及扫描电镜基础知识点

扫描电镜对比以及扫描电镜基础知识点

扫描电子显微镜,是自上世纪60年代作为商用电镜面世以来迅速发展起来的一种新型的电子光学仪器,被广泛地应用于化学、生物、医学、冶金、材料、半导体制造、微电路检查等各个研究领域和工业部门。如图1所示,是扫描电子显微镜的外观图。

一、特点

制样简单、放大倍数可调范围宽、图像的分辨率高、景深大、保真度高、有真实的三维效应等,对于导电材料,可直接放入样品室进行分析,对于导电性差或绝缘的样品则需要喷镀导电层。

二、基本结构

从结构上看,如图2所示,扫描电镜主要由七大系统组成,即电子光学系统、信号探测处理和显示系统、图像记录系统、样品室、真空系统、冷却循环水系统、电源供给系统。

图2:扫描电子显微镜结构图(图片来源:西南石油大学能源材料实验教学中心)

其中最重要的三个系统是电子光学系统、信号探测处理和显示系统以及真空系统。

1、电子光学系统

电子光学系统包括电子枪、电磁透镜、扫描线圈、样品室等,主要用于产生一束能量分布极窄的、电子能量确定的电子束用以扫描成象。

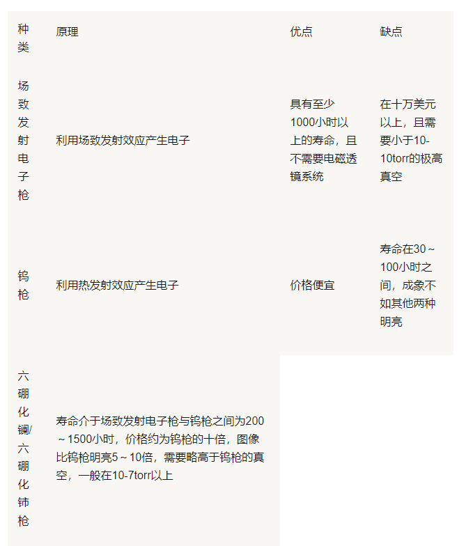
电子枪:用于产生电子,主要分类如下:

电磁透镜:热发射电子需要电磁透镜来成束,所以在用热发射电子枪的扫描电镜上,电磁透镜必不可少。通常会装配两组:汇聚透镜和物镜,汇聚透镜仅仅用于汇聚电子束,与成象会焦无关;物镜负责将电子束的焦点汇聚到样品表面。

扫描线圈的作用是使电子束偏转,并在样品表面作有规则的扫动,电子束在样品上的扫描动作和显像管上的扫描动作保持严格同步,因为它们是由同一扫描发生器控制的。

样品室内除放置样品外,还安置信号探测器。

2、信号探测处理和显示系统

电子经过一系列电磁透镜成束后,打到样品上与样品相互作用,会产生二次电子、背散射电子、俄歇电子以及X射线等一系列信号。所以需要不同的探测器譬如二次电子探测器、X射线能谱分析仪等来区分这些信号以获得所需要的信息。虽然X射线信号不能用于成象,但习惯上,仍然将X射线分析系统划分到成象系统中。

有些探测器造价昂贵,比如Robinsons式背散射电子探测器,这时,可以使用二次电子探测器代替,但需要设定一个偏压电场以筛除二次电子。

3、真空系统

真空系统主要包括真空泵和真空柱两部分。

真空柱是一个密封的柱形容器。真空泵用来在真空柱内产生真空。有机械泵、油扩散泵以及涡轮分子泵三大类,机械泵加油扩散泵的组合可以满足配置钨灯丝枪的扫描电镜的真空要求,但对于装置了场致发射枪或六硼化镧及六硼化铈枪的扫描电镜,则需要机械泵加涡轮分子泵的组合。成象系统和电子束系统均内置在真空柱中。真空柱底端即为右图所示的样品室,用于放置样品。

需要真空的原因包括:一是电子束系统中的灯丝在普通大气中会迅速氧化而失效,所以需要抽真空。二是为了增大电子的平均自由程,从而使得用于成象的电子更多。

四、成像原理

扫描电子显微镜是利用材料表面微区的特征(如形貌、原子序数、化学成分、或晶体结构等)的差异,在电子束作用下通过试样不同区域产生不同的亮度差异,从而获得具有一定衬度的图像。成像信号是二次电子、背散射电子或吸收电子,其中二次电子是最主要的成像信号。图3为其成像原理图,高能电子束轰击样品表面,激发出样品表面的各种物理信号,再利用不同的信号探测器接受物理信号转换成图像信息。

图3:扫描电子显微镜成像原理图(图片来源:西南石油大学能源材料实验教学中心)

扫描电镜除能检测二次电子图像以外,还能检测背散射电子、透射电子、特征x射线、阴极发光等信号图像。其成像原理与二次电子像相同。在进行扫描电镜观察前,要对样品作相应的处理。

五、对样品的要求

1、不会被电子束分解

2、在电子束扫描下热稳定性要好

3、能提供导电和导热通道

4、大小与厚度要适于样品台的安装

5、观察面应该清洁,无污染物

6、进行微区成分分析的表面应平整

7、磁性试样要预先去磁,以免观察时电子束受到磁场的影响

六、相关应用

扫描电镜是一种多功能的仪器、具有很多优越的性能、是用途最为广泛的一种仪器.它可以进行如下基本分析:

1、观察纳米材料: 其具有很高的分辨率,可以观察组成材料的颗粒或微晶尺寸在0.1-100nm范围内,在保持表面洁净的条件下加压成型而得到的固体材料。

2、材料断口的分析: 其景深大,图象富立体感,具有三维形态,能够从断口形貌呈现材料断裂的本质,在材料断裂原因的分析、事故原因的分析以及工艺合理性的判定等方面是一个强有力的手段。

3、直接观察大试样的原始表面: 它能够直接观察直径100mm,高50mm,或更大尺寸的试样,对试样的形状没有任何限制,粗糙表面也能观察,这便免除了制备样品的麻烦,而且能真实观察试样本身物质成分不同的衬度(背散射电子象)。

4、观察厚试样: 其在观察厚试样时,能得到高的分辨率和最真实的形貌。

5、观察试样的各个区域的细节: 试样在样品室中可动的范围非常大,可以在三度空间内有6个自由度运动(即三度空间平移、三度空间旋转),这对观察不规则形状试样的各个区域带来极大的方便。

6、在大视场、低放大倍数下观察样品,用扫描电镜观察试样的视场大: 大视场、低倍数观察样品的形貌对有些领域是很必要的,如刑事侦察和考古。

7、进行从高倍到低倍的连续观察: 扫描电镜的放大倍数范围很宽(从5到20万倍连续可调),且一次聚焦好后即可从高倍到低倍、从低倍到高倍连续观察,不用重新聚焦,这对进行分析特别方便。

8、观察生物试样: 由于电子照射面发生试样的损伤和污染程度很小,这一点对观察一些生物试样特别重要。

9、进行动态观察: 如果在样品室内装有加热、冷却、弯曲、拉伸和离子刻蚀等附件,则可以观察相变、断烈等动态的变化过程。

10、从试样表面形貌获得多方面资料: 因为扫描电子象不是同时记录的,它是分解为近百万个逐次依此记录构成的。使得扫描电镜除了观察表面形貌外还能进行成分和元素的分析,以及通过电子通道花样进行结晶学分析,选区尺寸可以从10μm到3μm。

现在扫描电镜已广泛用于材料科学(金属材料、非金属材料、纳米材料)、冶金、生物学、医学、半导体材料与器件、地质勘探、病虫害的防治、灾害(火灾、失效分析)鉴定、刑事侦察、宝石鉴定、工业生产中的产品质量鉴定及生产工艺控制等。

45个知识点扫盲

1. 光学显微镜以可见光为介质,电子显微镜以电子束为介质,由于电子束波长远较可见光小,故电子显微镜分辨率远比光学显微镜高。光学显微镜放大倍率最高只有约1500倍,扫描式显微镜可放大到10000倍以上。

2. 根据de Broglie波动理论,电子的波长仅与加速电压有关:

λe=h / mv= h / (2qmV)1/2=12.2 / (V)1/2 (Å)

在 10 KV 的加速电压之下,电子的波长仅为0.12Å,远低于可见光的4000 - 7000Å,所以电子显微镜分辨率自然比光学显微镜优越许多,但是扫描式电子显微镜的电子束直径大多在50-100Å之间,电子与原子核的弹性散射 (Elastic Scattering) 与非弹性散射 (Inelastic Scattering) 的反应体积又会比原有的电子束直径增大,因此一般穿透式电子显微镜的分辨率比扫描式电子显微镜高。

3. 扫描式显微镜有一重要特色是具有超大的景深(depth of field),约为光学显微镜的300倍,使得扫描式显微镜比光学显微镜更适合观察表面起伏程度较大的样品。

4. 扫描式电子显微镜,其系统设计由上而下,由电子枪 (Electron Gun) 发射电子束,经过一组磁透镜聚焦 (Condenser Lens) 聚焦后,用遮蔽孔径 (Condenser Aperture) 选择电子束的尺寸(Beam Size)后,通过一组控制电子束的扫描线圈,再透过物镜 (Objective Lens) 聚焦,打在样品上,在样品的上侧装有讯号接收器,用以择取二次电子 (Secondary Electron) 或背向散射电子 (Backscattered Electron) 成像。

5. 电子枪的必要特性是亮度要高、电子能量散布 (Energy Spread) 要小,目前常用的种类计有三种,钨(W)灯丝、六硼化镧(LaB6)灯丝、场发射 (Field Emission),不同的灯丝在电子源大小、电流量、电流稳定度及电子源寿命等均有差异。

6. 热游离方式电子枪有钨(W)灯丝及六硼化镧(LaB6)灯丝两种,它是利用高温使电子具有足够的能量去克服电子枪材料的功函数(work function)能障而逃离。对发射电流密度有重大影响的变量是温度和功函数,但因操作电子枪时均希望能以最低的温度来操作,以减少材料的挥发,所以在操作温度不提高的状况下,就需采用低功函数的材料来提高发射电流密度。

7. 价钱最便宜使用最普遍的是钨灯丝,以热游离 (Thermionization) 式来发射电子,电子能量散布为 2 eV,钨的功函数约为4.5eV,钨灯丝系一直径约100µm,弯曲成V形的细线,操作温度约2700K,电流密度为1.75A/cm2,在使用中灯丝的直径随着钨丝的蒸发变小,使用寿命约为40~80小时。

8. 六硼化镧(LaB6)灯丝的功函数为2.4eV,较钨丝为低,因此同样的电流密度,使用LaB6只要在1500K即可达到,而且亮度更高,因此使用寿命便比钨丝高出许多,电子能量散布为 1 eV,比钨丝要好。但因LaB6在加热时活性很强,所以必须在较好的真空环境下操作,因此仪器的购置费用较高。

9. 场发射式电子枪则比钨灯丝和六硼化镧灯丝的亮度又分别高出 10 - 100 倍,同时电子能量散布仅为 0.2 - 0.3 eV,所以目前市售的高分辨率扫描式电子显微镜都采用场发射式电子枪,其分辨率可高达 1nm 以下。

10. 场发射电子枪可细分成三种:冷场发射式(cold field emission , FE),热场发射式(thermal field emission ,TF),及萧基发射式(Schottky emission ,SE)

11. 当在真空中的金属表面受到108V/cm大小的电子加速电场时,会有可观数量的电子发射出来,此过程叫做场发射,其原理是高电场使电子的电位障碍产生 Schottky效应,亦即使能障宽度变窄,高度变低,因此电子可直接"穿隧"通过此狭窄能障并离开阴极。场发射电子系从很尖锐的阴极尖端所发射出来,因此可得极细而又具高电流密度的电子束,其亮度可达热游离电子枪的数百倍,或甚至千倍。

12. 场发射电子枪所选用的阴极材料必需是高强度材料,以能承受高电场所加诸在阴极尖端的高机械应力,钨即因高强度而成为较佳的阴极材料。场发射枪通常以上下一组阳极来产生吸取电子、聚焦、及加速电子等功能。利用阳极的特殊外形所产生的静电场,能对电子产生聚焦效果,所以不再需要韦氏罩或栅极。第一(上)阳极主要是改变场发射的拔出电压(extraction voltage),以控制针尖场发射的电流强度,而第二(下)阳极主要是决定加速电压,以将电子加速至所需要的能量。

13. 要从极细的钨针尖场发射电子,金属表面必需完全干净,无任何外来材料的原子或分子在其表面,即使只有一个外来原子落在表面亦会降低电子的场发射,所以场发射电子枪必需保持超高真空度,来防止钨阴极表面累积原子。由于超高真空设备价格极为高昂,所以一般除非需要高分辨率SEM,否则较少采用场发射电子枪。

14. 冷场发射式最大的优点为电子束直径最小,亮度最高,因此影像分辨率最优。能量散布最小,故能改善在低电压操作的效果。为避免针尖被外来气体吸附,而降低场发射电流,并使发射电流不稳定,冷场发射式电子枪必需在10-10 torr的真空度下操作,虽然如此,还是需要定时短暂加热针尖至2500K(此过程叫做flashing),以去除所吸附的气体原子。它的另一缺点是发射的总电流最小。

15. 热场发式电子枪是在1800K温度下操作,避免了大部份的气体分子吸附在针尖表面,所以免除了针尖flashing的需要。热式能维持较佳的发射电流稳定度,并能在较差的真空度下(10-9 torr)操作。虽然亮度与冷式相类似,但其电子能量散布却比冷式大3~5倍,影像分辨率较差,通常较不常使用。

16. 萧基发射式的操作温度为1800K,它系在钨(100)单晶上镀ZrO覆盖层,ZrO将功函数从纯钨的4.5eV降至2.8eV,而外加高电场更使电位障壁变窄变低,使得电子很容易以热能的方式跳过能障(并非穿隧效应),逃出针尖表面,所需真空度约10-8~10-9torr。其发射电流稳定度佳,而且发射的总电流也大。而其电子能量散布很小,仅稍逊于冷场发射式电子枪。其电子源直径比冷式大,所以影像分辨率也比冷场发射式稍差一点。

17. 场发射放大倍率由25倍到650000倍,在使用加速电压15kV时,分辨率可达到1nm,加速电压1kV时,分辨率可达到2.2nm。一般钨丝型的扫描式电子显微镜仪器上的放大倍率可到200000倍,实际操作时,大部份均在20000倍时影像便不清楚了,但如果样品的表面形貌及导电度合适,最大倍率 650000倍是可以达成的。

18. 由于对真空的要求较高,有些仪器在电子枪及磁透镜部份配备了3组离子泵(ion pump),在样品室中,配置了2组扩散泵(diffusion pump),在机体外,以1组机械泵负责粗抽,所以有6组大小不同的真空泵来达成超高真空的要求,另外在样品另有以液态氮冷却的冷阱(cold trap),协助保持样品室的真空度。

19. 平时操作,若要将样品室真空亦保持在10-8pa(10-10torr),则抽真空的时间将变长而降低仪器的便利性,更增加仪器购置成本,因此一些仪器设计了阶段式真空(step vacuum),亦即使电子枪、磁透镜及样品室的真空度依序降低,并分成三个部份来读取真空计读数,如此可将样品保持在真空度10-5pa的环境下即可操作。平时待机或更换样品时,为防止电子枪污染,皆使用真空阀(gun valve)将电子枪及磁透镜部份与样品室隔离,实际观察时再打开使电子束通过而打击到样品。

20. 场发射式电子枪的电子产生率与真空度有密切的关系,其使用寿命也随真空度变差而急剧缩短,因此在样品制备上必须非常注意水气,或固定用的碳胶或银胶是否烤干,以免在观察的过程中,真空陡然变差而影响灯丝寿命,甚至系统当机。

21. 在电子显微镜中须考虑到的像差(aberration)包括:衍射像差(diffraction aberration)、球面像差(spherical aberration)、散光像差(astigmatism)及波长散布像差(即色散像差,chromatic aberration)。

22. 面像差为物镜中主要缺陷,不易校正,因偏离透镜光轴之电子束偏折较大,其成像点较沿轴电子束成像之高斯成像平面(Gauss image plane)距透镜为近。

23. 散光像差由透镜磁场不对称而来,使电子束在二互相垂直平面之聚焦落在不同点上。散光像差一般用散光像差补偿器(stigmator)产生与散光像差大小相同、方向相反的像差校正,目前电子显微镜其聚光镜及物镜各有一组散光像差补偿器。

24. 光圈衍射像差(Aperture diffraction):由于电子束通过小光圈电子束产生衍射现象,使用大光圈可以改善。

25. 色散像差(Chromatic aberration):因通过透镜电子束能量差异,使得电子束聚焦后并不在同一点上。

26. 电子束和样品作用体积(interaction volume),作用体积约有数个微米(μm)深,其深度大过宽度而形状类似梨子。此形状乃源于弹性和非弹性碰撞的结果。低原子量的材料,非弹性碰撞较可能,电子较易穿进材料内部,较少向边侧碰撞,而形成梨子的颈部,当穿透的电子丧失能量变成较低能量时,弹性碰撞较可能,结果电子行进方向偏向侧边而形成较大的梨形区域。

27. 在固定电子能量时,作用体积和原子序成反比,乃因弹性碰撞之截面积和原子序成正比,以致电子较易偏离原来途径而不能深入样品。

28. 电子束能量越大,弹性碰撞截面积越小,电子行走路径倾向直线而可深入样品,作用体积变大。

29. 电子束和样品的作用有两类,一为弹性碰撞,几乎没有损失能量,另一为非弹性碰撞,入射电子束会将部份能量传给样品,而产生二次电子、背向散射电子、俄歇电子、X光、长波电磁放射、电子-空位对等。这些信号可供SEM运用者有二次电子、背向散射电子、X光、阴极发光、吸收电子及电子束引起电流(EBIC) 等。

30. 二次电子(Secondary Electrons):电子束和样品作用,可将传导能带(conduction band)的电子击出,此即为二次电子,其能量约 < 50eV。由于是低能量电子,所以只有在距离样品表面约50~500Å深度范围内所产生之二次电子,才有机会逃离样品表面而被侦测到。由于二次电子产生的数量,会受到样品表面起伏状况影响,所以二次电子影像可以观察出样品表面之形貌特征。

31. 背向散射电子(Backscattered Electrons):入射电子与样品子发生弹性碰撞,而逃离样品表面的高能量电子,其动能等于或略小于入射电子的能量。背向散射电子产生的数量,会因样品元素种类不同而有差异,样品中平均原子序越高的区域,释放出来的背向散射电子越多,背向散射电子影像也就越亮,因此背向散射电子影像有时又称为原子序对比影像。由于背向散射电子产生于距样品表面约5000Å的深度范围内,由于入射电子进入样品内部较深,电子束已被散射开来,因此背向散射电子影像分辨率不及二次电子影像。

32. X光:入射电子和样品进行非弹性碰撞可产生连续X光和特征X光,前者系入射电子减速所放出的连续光谱,形成背景决定最少分析之量,后者系特定能阶间之能量差,可藉以分析成分元素。

33. 电子束引致电流(Electron-beam induced Current , EBIC):当一个p-n接面(Junction)经电子束照射后,会产生过多的电子-空位对,这些载子扩散时被p-n接面的电场收集,外加线路时即会产生电流。

34. 阴极发光(Cathodoluminescence):当电子束产生之电子-空位对再结合时,会放出各种波长电磁波,此为阴极发光(CL),不同材料发出不同颜色之光。

35. 样品电流(Specimen Current):电子束射到样品上时,一部份产生二次电子及背向散射电子,另一部份则留在样品里,当样品接地时即产生样品电流。

36. 电子侦测器有两种,一种是闪烁计数器侦测器(Scintillator),常用于侦测能量较低的二次电子,另一种是固态侦测器(solid state detector),则用于侦测能量较高的反射电子。

37. 影响电子显微镜影像品质的因素:

A. 电子枪的种类:使用场发射、LaB6或钨丝的电子枪。

B. 电磁透镜的完美度。

C. 电磁透镜的型式: In-lens ,semi in-lens, off-lens

D. 样品室的洁净度: 避免粉尘、水气、油气等污染。

E. 操作条件: 加速电压、工作电流、仪器调整、样品处理、真空度。

F. 环境因素: 振动、磁场、噪音、接地。

38. 如何做好SEM的影像,一般由样品的种类和所要的结果来决定观察条件,调整适当的加速电压、工作距离 (WD)、适当的样品倾斜,选择适当的侦测器、调整合适的电子束电流。

39. 一般来说,加速电压提高,电子束波长越短,理论上,只考虑电子束直径的大小,加速电压愈大,可得到愈小的聚焦电子束,因而提高分辨率,然而提高加速电压却有一些不可忽视的缺点:

A. 无法看到样品表面的微细结构。

B. 会出现不寻常的边缘效应。

C. 电荷累积的可能性增高。

D. 样品损伤的可能性增高。

因此适当的加速电压调整,才可获得最清晰的影像。

40. 适当的工作距离的选择,可以得到最好的影像。较短的工作距离,电子讯号接收较佳,可以得到较高的分辨率,但是景深缩短。较长的工作距离,分辨率较差,但是影像景深较长,表面起伏较大的样品可得到较均匀清晰的影像。

41. SEM样品若为金属或导电性良好,则表面不需任何处理,可直接观察。若为非导体,则需镀上一层金属膜或碳膜协助样品导电,膜层应均匀无明显特征,以避免干扰样品表面。金属膜较碳膜容易镀,适用于SEM影像观察,通常为Au或Au-Pd合金或Pt。而碳膜较适于X光微区分析,主要是因为碳的原子序低,可以减少X光吸收。

42. SEM样品制备一般原则为:

A. 显露出所欲分析的位置。

B. 表面导电性良好,需能排除电荷。

C. 不得有松动的粉末或碎屑(以避免抽真空时粉末飞扬污染镜柱体)。

D. 需耐热,不得有熔融蒸发的现象。

E. 不能含液状或胶状物质,以免挥发。

F. 非导体表面需镀金(影像观察)或镀碳(成份分析)。

43. 镀导电膜的选择,在放大倍率低于1000倍时,可以镀一层较厚的Au,以提高导电度。放大倍率低于10000倍时,可以镀一层Au来增加导电度。放大倍率低于100000倍时,可以镀一层Pt或Au-Pd合金,在超过100000时,以镀一层超薄的Pt或Cr膜较佳。

44. 电子束与样品作用,当内层电子被击出后,外层电子掉入原子内层电子轨道而放出X光,不同原子序,不同能阶电子所产生的X光各不相同,称为特征X光,分析特征X光,可分析样品元素成份。

45. 分析特征X光的方式,可分析特征X光的能量分布,称为EDS,或分析特征X光的波长,称为WDS。X光能谱的分辨率,在EDS中约有100~200eV的分辨率,在WDS中则有5~10eV的分辨率。由于EDS的分辨率较WDS差,因此在能谱的解析上,较易产生重迭的情形。

46. 由于电子束与样品作用的作用体积(interaction volume)的关系,特征X光的产生和作用体积的大小有关,因此在平面的样品中,EDS或WDS的空间分辨率,受限于作用体积的大小。

相关问答

示波管的结构应作哪些必要的改变?这时 电子束在磁场中 偏转...

[最佳回答]示波管的结构应将加速电压正负极调,y、y’极板交换,示波管不用磁场吧

电视显像管中,要使 电子束 从b逐渐向a点 扫描 ,必须加一个怎样变...

[最佳回答]电子带负电荷,所以a点要有正电压.

控制 电子束扫描 的偏转场是匀强 磁场 ,某段时间内磁感应强度...

[最佳回答]答案:解析:答案:12.384cm解析:电子经U加速得到速度v0由eU=mv02v0==m/s=4×107m/s.(3分)在磁场中做圆周运动的半径,…………………(3分)图中,...

束电子 的运动轨迹也将发生偏转.请你说出小_作业帮

[最佳回答](1)当开关闭合后,导体中有电流,可看到导体向左运动,说明导体受到了力,导体又处在磁场中,此现象表明通电导体在磁场中受到力的作用;电子的定向运动形...

...直于圆面.不加 磁场 时, 电子束 将通过 磁场 中心O点而打到_作业帮

[最佳回答]电子在加速电场过程,根据动能定理得eU=12mv2,得到:v=2eUm电子进入磁场做匀速圆周运动,由洛伦兹力提供向心力,则得:evB=mv2r得,电子的轨迹半径为r...

电子束 实验中 地磁场 电子束 运动有影响吗?影响怎么样】作业帮

[最佳回答]电子束实验实验目的是研究带电粒子在电场和磁场中偏转的规律和了解电子束线管的结构和原理.相较实验环境加载的外部电磁场,地磁场对于电子束的影响...

电子束 飞行过程中受到地 磁场 的作用_作业帮

[回答]不清楚问题是什么.电子束是受到地磁场的作用.不过通过开机消磁,可以抵消地磁场作用,让电子束落到正确的点上.具体原因是消磁过程中,使显像管内空间...

洛仑兹力演示仪可以演示 磁场 电子束 运动速度对洛仑兹力的影...

[最佳回答]电子运动的方向向右,根据左手定则可知,电子在磁场中受到洛伦兹力的作用,不可能做直线运动,故AC错误;电子运动的轨迹向上偏转,说明洛伦兹力的方向向...

从阴极射线管的阴极发射 电子束 ,在垂直纸面向里的 磁场 作用...

[最佳回答]应用左手定则判断洛仑兹力时,四指指向电子运动的反方向(向左),磁场穿过掌心,则大拇指的方向竖直向下,故电子束受力的方向向下,所以ACD错误,B正确.故...

极光是太阳射出的高速带电粒子流受地球吸引冲进大气层形成的...

[回答]可以说极光是磁对电的作用.极光主要是带电粒子流中的电子进入地球磁场造成的.极光的颜色和强度也取决于沉降粒子的能量和数量.在离地球1.5亿千米的...

标签:

相关阅读