软件工程技术与应用电子版 软件与系统工程标准化报告(2022版)附下载

小编头像

小编

管理员

发布于:2026年04月14日

187 阅读 · 0 评论

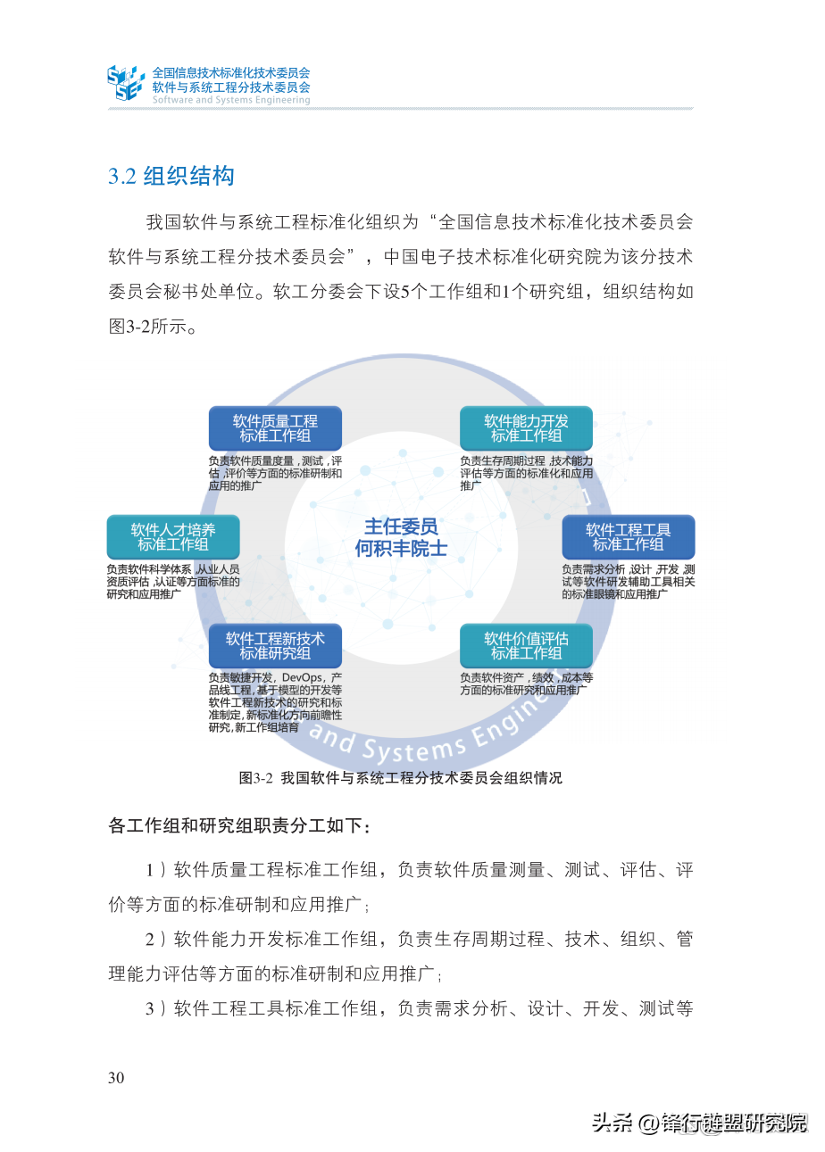
软件与系统工程标准化报告(2022版)附下载

随着计算机和互联网技术的发展与普及,人类社会进入到信息爆炸的时代。信息技术的飞速发展和不断突破,对经济社会发展和人民生活质量的提高起到强有力的支撑作用。而软件则运用信息技术解决实际问题,是沟通虚拟社会与人类社会的桥梁,可谓是信息技术的灵魂。在信息化社会中,软件无疑扮演了极其重要的角色。

软件工程是将系统化、规范化、量化等工程化思想和技术应用到软件的设计、运行和维护的全生命周期,以提高软件开发效率和产品质量的工程学科。从1968年“软件工程”概念正式提出到现在社会广泛流行的“软件定义”范式,软件工程已有54年发展历史。在学术界和产业界的共同努力下,软件工程逐步发展为一门集合新概念、新理论、新技术、新方法、新应用的综合性学科。软件工程标准化则为软件产品开发、工具设计和运维全过程提供统一的规范和衡量准则,是软件工程实现系统化、产业化的必然要求。

随着云计算、大数据、人工智能、元宇宙等新一代信息技术的发展,以及基于模型的系统工程(MBSE)、DevOps、开源软件等新的开发理念的兴起,传统的软件工程理论和技术一方面要适应新的应用场景和开发需求,保障新的信息技术能够更好服务于社会发展需要;另一方面要吸纳新的技术、方法、工具,用以进一步提高软件质量和开发效率。这些都为软件工程的发展提出了严峻的课题。

报告详细分析和总结了国内外软件工程标准化的现状和发展趋势,并对我国现有软件工程标准体系进行了系统地梳理,对重点领域标准情况进行了详细的阐述,它凝练了几代标准化工作者的智慧成果和工作经验。该书的问世,将有益于读者快速掌握软件工程标准化现状,有益于提高软件工程管理能力,进而推动软件产业发展和软件质量提升。

获取电子版报告关注【锋行链盟】公众号

来源:全国信标委,软件与系统工程分技术委员会

CAD在电子版图纸中测量定位中的应用

随着目前的施工技术的发展和CAD制图软件的应用,CAD电子版图纸在实际使用的普遍,电子版图纸的应用也导致了很多人对CAD里面的测量定位越来越疑惑,出现的问题也越来越多。

本文拟从一个工程实例来全面的介绍如何来做一个完整的测量定位。

先说说建筑图纸上的坐标吧。

一、大地坐标到施工坐标的转换,

很多时候我们看到施工图纸上给出了坐标如下,但在CAD电子图里面显示如下:

第一个问题是:X、Y的方向反了,第二个小数点位不对。

我们先来着重的介绍上面的两个问题,第一个是大地坐标的方向和cad里面的方向。

CAD里面的XY方向 大地坐标里面的XY方向

第二个问题:小数点的话,CAD里面的一般是以mm为单位,大地坐标里面的是以m为单位,两者之间是1000倍的关系。一般是将CAD里面的数字从后往前推三位,直接转化为以m为单位的坐标。

下面要面对的两个问题,一个是如何核查设计院给的坐标是否错误,如何进行测量控制网的应用。

我们还是拿这个图作为示范:

此时查询的坐标点已经和标注的不一样了,此时此刻你应该知道一个情况,这点很重要,也不要疑惑,因为很多人问过我,我的回答就是:该图被别人给移动过了,离开了其标注的原位置。

那此时该如何确定该图纸已经被移动了?那如何将已经被移动的图纸,移动至其原有的位置呢?

为了更加生动的讲述的话,我们以一个工程的实际来讲解,先来个前奏吧,如果建筑定位错了,损失的成本有多大呢?答曰没有多大、或者损失很大,或者没有损失,再或者无所谓,面对如今的建筑施工现场,如果你是施工方,你把坐标定错了,放线放错了,你也许会被炒鱿鱼,如果你是监理,你没有多大损失,如果是甲方的图纸错了,超了规划的范围,那损失就更大了。如果你是设计,那你就要更麻烦了。

以上的很多的因素最终综合各方面的因素,还是归结到人的因素。所以说一个好的测量人员,他是踏实的、他是细致的、他是较真的。

好了,总算把这一段的话写完了。我们接下来继续吧。

上图是CAD里面四个一模一样的图形,只有一个是在其正确的坐标 位置上,其余三个都是拷贝过来的,也就是说你用坐标查询命令的时候只有一个是对的,其余三个都是不对的,这就要我们很好的运用CAD坐标查询命令。

这个命令必须认真的记住,很多时候可以帮你很大的忙,计算机不会骗你的。

那么我们如何看这四个图,是怎么过来的,我们讲CAD方便了我们,但是方便的同时也会带来麻烦,需要你有很好的理念和概念。

坐标区域的概念:

我们在复制、旋转的时候,也附带了其部分的属性,其实在复制的时候,就是我们是要给他找另外一个空间来安放新的图形。这个空间就是一个新的坐标区域,你复制的时候改变了图形的坐标,但是原图附带的信息(类似坐标的信息)也一同进去了,这个数字并没有变,如果这个时候你还不理解这个概念的话,你就必然有这样的疑问,这就需要我们仔细核对。

下图为上图四个图的类似关系。我们可以看得出其余三个图,均是通过原图,通过各种的平移方式得出来了。

以上只是最简单的方式,比较复杂就是再加上旋转,类似下图的形式。

如何已经移动的图再移动回原先的位置呢,这个需要我们必须熟悉的运用CAD和计算器(如果有必要的话),我们还是先从基本的概念讲起吧。

一、CAD里面几个简单的小工具

1、查询命令:

工具-查询:

长度、面积、点位、列表、点坐标。它们的图标在CAD中显示如下:

灵活的运用它们,可以提高测量放样的准确性和精度要求。

2、空间界限命令Limits

测量控制网区域的设置:

我们设置测量控制网的区间的命令“limits”(图纸空间界限)

如下列裁图:

这其中的“90000000000000”是一个示例,可以根据图纸上的坐标来调整。但范围必须超过该图纸内的范围,且最好将图形空间设置成一个正方形。此处为何要是正方形,因为正方形颠倒了也是正方形,这句话没有技术含量。

此处所有的单位是mm

3、点位标识

点的标识命令为“point”,在命令行中输入想要的数字:

可以重复输入想要的点位:重复上述命令:

3.1、点位的显示

为何要显示点位呢?又如何让点位显示出来,是一个很关键的事情,我们通过“格式”——“点样式”来选择,

在此可以选择想要的样式,一般选择图示的样点比较好,点的大小按照绝对单位来进行调整,一般设置几次至可以看清楚位置。

如果你设置的是相对屏幕大小的话,也可以,但需要自己琢磨。。。。。

二、基本的思路

三角形的思路:为何要选用三角形。我们来看看三角形吧。

如果我们只知道坐标的话,我们可以算出来距离和角度。

如果知道尺寸的话,我们可以算出角度。

如果我们知道距离、角度的话,却算不出坐标。

我们应该看到对我们来说最主要的还是坐标。

这个三角形还有什么用呢?这个三角形还可以作为检查图纸标准和实际距离的是否准确。如果你在图纸上找到的三个坐标的点的距离和形成的角度和实际量测的不一样的话,那这个图或许有点小问题。什么问题呢?我们后面会讲的。

我们的基本思路就是,寻找已经移动的图上的三个坐标点,建立一个三角形,然后在图纸或者新的图上重新画一个三角形,把原三角形的图复制到新的三角形上去。

见下图,该图为一个已经被移动后的图中,找到的一个三角形。

为了详细点,将选定的三角形提出来,进行详细的标注,标注如下。

我们就按照这个模式,先建立一个新的测量放线定位图。

首先是设置界限:

下面我们需要输入的是这三个点:

点A: X=300747.095,Y=99952.409

点B: X=300687.325,Y=99981.375

点C: X=300731.987,Y=100049.530

输入的时候要反正输入即:

点A: X=99952.409 Y=300747.095,

点B: X=99981375,Y=300687325,

点C: X=100049530,Y=300731987,

好,这三个点都输入完成了,面对着茫茫的图纸,你如何找到这三个点呢?最快的方式是怎么找呢。这是我当时的CAD空间,完全看不到这三个点,如何找呢?还记得我们上面的命令吗?

格式——点样式——点大小——绝对单位

那是不是这样就可以了,这个时候我们往往还需要记住一个命令来查找,什么命令呢?

ZOOM:尤其是要输入全部,便于观察整个图形

整个图形如下:

从整个图上我们看到在总平面图的上方有三个点,这三个点形成的形状和已经提出来的三角形类似。

这块说明啥:我们选的点的大小是合适的,如何小的话,还需要来回的调几次点的大小的。

那下一步呢:下一步该做啥呢?

我们的思路是将这三个点练成一个三角形与提取的三角形进行对比,这个时候还需要注意啥呢?——善于利用“对象捕捉”命令中的节点命令。

这个“节点”命令在我们画三角形的时候,作用非常大。

下面我们将这两个三角形进行对比。

对比有三种办法:

一是标注坐标:

二是标注长度角度:

三是直接进行两个三角形的叠加:

通过上述的三种方式,我们发掘我们做的图有点小问题,一个很微小的问题,就是两边差一点点,差1mm,误差率为多大呢1/81484,这个值还是在允许的误差范围内。

经过了上述的核查和校对没有问题的话,我们进入了下一步,该如何做呢?

思路是:将已经不在原位置的图,作出一个块,整体平移到实际的三角形位置上,这样就完成了,给图纸找到了原来的归属。

调整好原位置的图

剩下我们该做什么呢?

我们需要做的就是我们的控制网了。为了方便,和显示的清楚,下面我将删掉了一部分图层。

如果你闲还不方便的话,还可以调整成如下的形成:

剩下的选择你所需要的,见下图,还是要依据现场来找出测量的定位控制网。

制作的控制网如下:

你对这个控制网有什么感想呢?

这个控制网是不是正确呢?

是不是图上标注的坐标都正确呢?

我们又如何来验证呢?

看看下面这个图如何呢?能不能满足你所有心中的疑问呢?

心细的你,是不是有发现了什么不对的地方呢?

有一个点对不上,对不上是在哪呢

,这两点点坐标之间的差距是不是10mm呢?这是什么原因呢,如果我们将该处节点放大的话,我们看到的是这样的节点细部。

他们之间的差距是10mm,所以说作测量需要你耐心的去看每一个节点。耐心的去做校核。

也是每一个技术人员的基本功。以上算是个人的一个测量定位的总结。

最后形成的定位图如下:

未完待续,还需要继续补充

相关问答

哪个 软件 可以看 电子版 书籍?

说到看电子书的软件,可谓五花八门。不过,尺有所短寸有所长,下面就针对TXT、PDF、JPG这几种格式的电子书推荐几款比较好用的软件。1.TXT真实阅读体验,用3DB...

什么 软件 可以看练习题电子书?

教育平台,可以下载个教育软件教育平台,可以下载个教育软件

cq9 电子版 汉化版APPv5.4.12

【cq9电子版】(JNH5116.COM)):2、随时看优质动漫,可以为用户提供非常好的动漫观影服务???,每天轻松看动漫让你去体验??。

查询药物说明书,哪种APP靠谱?最好免费哦?

首先申明,本回答所有推荐不含任何商业软性植入,纯属本人的经验介绍和用户体验~查药品说明书,中文版比较全面的app自然首推用药助手了~用药助手是丁香园旗...首...

有哪些 软件 可以阅读高校的书籍 电子版 ?

pdf阅读器,清华学术Caj,超星阅读器……pdf阅读器,清华学术Caj,超星阅读器……

请问工学硕士, 工程硕士 ,专业硕士有何区别 - 大大莹 的回答...

【普通硕士】工学硕士根据我国的有关规定,普通硕士教育以培养教学和科研人才为主,授予学位的类型主要是学术型学位。目前,我国学术型学位按招生学科...

手机上如何制作 电子版 奖状_懂视生活

制作电子奖状需要先打开手机上的微信app,然后下拉微信界面搜索小程序腾牛装逼神器,接着进入小程序点击搞怪,下滑找到奖状点击,输入名字后,点击一键生成即可。

如何把合同纸质版转换成 电子版 的?

怎样把合同纸质版转换成电子版的?可以将纸质合同经过扫描仪扫描,然后将扫描后的文件电子版存入U盘中。存入的电子版合同就可以随身携带,并可以在异地打印。这...

电子版 照片手机怎么弄_懂视生活

手机做电子版照片需要先打开应用商店,搜索并下载智能证件照,打开软件,在上方菜单栏中可以选择拍照场景,然后在下方选项中选择照片...手机做电子版照片需要先打...

如何把征文写进手机文档里

如果您想在手机上使用Word电子版编辑和创建文档,您需要下载并安装MicrosoftOfficeapp。下面是在iPhone上使用MicrosoftOfficeapp的步骤:1.前往...

标签:

相关阅读