福建应用电子产品价格表格 2023年8月各省最新电价!(附表)

小编头像

小编

管理员

发布于:2026年04月14日

227 阅读 · 0 评论

2023年8月各省最新电价!(附表)

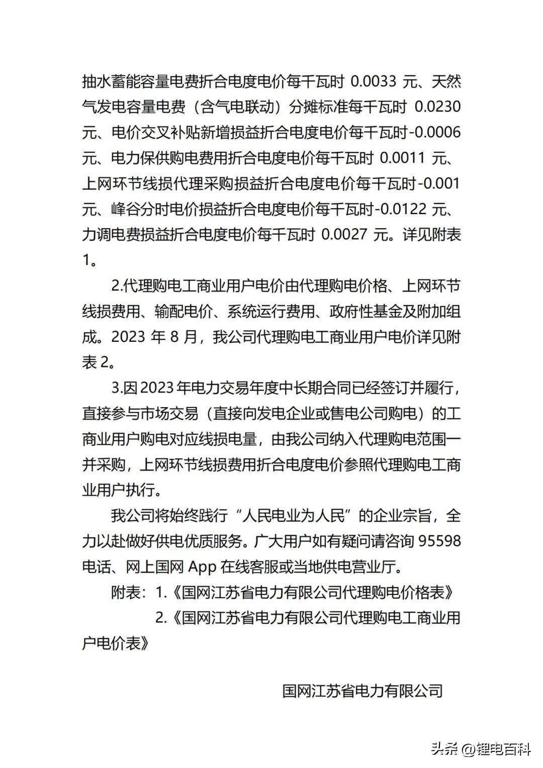
近日【光伏资讯】了解到,2023年8月代理购电电价表已发布。

8月江苏省新增尖峰电价。8月电网代购电价格中,全国峰谷价最高的是上海市,执行大工月业两部制1.5倍尖峰电价时,峰谷价差为1.9027元/kWh。

8月共有22省市峰谷电价差超过0.7元

以下为2023年8月各地电网企业代理购电价格表,顺序依次为:江苏、安徽、广东、山东、山西、北京、河北、冀北、河南、浙江、上海、重庆、四川、黑龙江、辽宁、吉林、内蒙古东部、内蒙古电力集团、江西、湖北、湖南、青海、宁夏、陕西、天津、甘肃、新疆、广西、海南、贵州、云南、深圳、福建。

(注:可点击放大图片查看)

北京

上海

重庆

天津

广东

浙江

江苏

安徽

河南

河北

冀北

山西

山东

吉林

黑龙江

辽宁

内蒙古

四川

江西

湖北

湖南

青海

宁夏

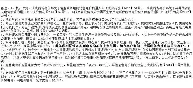
陕西

甘肃

新疆

广西

深圳

海南

贵州

云南

福建

来源:国际能源网/储能头条

注:本站转载的文章大部分收集于互联网,文章版权归原作者及原出处所有。文中观点仅供分享交流,如涉及版权等问题,请您告知,我将及时处理!

最新最全|全国各省市光伏电价快速一览表汇总

温馨提示:由于内容过多,如想快速的了解相应省份的电价,可以使用快速查找功能。

安徽最新电价表

北京最新电价表

重庆市电网销售电价表

甘肃省电网销售电价表

福建省各市最新电价表

湖北省电网销售电价表

湖南省最新电价表

河北省最新电价表

河南省最新电价表

黑龙江省最新电价表

江苏省电网销售电价表

吉林省最新电价表

江西省最新电价表

辽宁省最新电价表

内蒙古最新电价表

宁夏回族自治区古最新电价表

青海省最新电价表山东省电网销售电价表

上海市销售电价表

山西省最新电价表

陕西省电网销售电价表

四川省电网销售电价表

天津市最新电价表

新疆乌鲁木齐市最新电价表

西藏自治区电网销售电价表

浙江省电网销售电价表

云南省电网销售电价表

广东省电网销售电价表

海南省电网销售电价表

贵州省电网销售电价表

以上是全国地区电网电价表,我们将持续更新全国各省市最新电价信息,助力分布式投资者确定投资决策。

相关问答

福建省 固定电话收费标准如下表:(邮票中的数学问题)拨打市内...

[最佳回答]①嘉敏和市内的张老师通话9分40秒,如果拨打的是张老师家里的固定电话,要付的钱:1.30元。0.20元X3+0.10元X7=1.30元②如果拨打的是张老师的...

中通快递运费 价格 查询?

比如10+8那么就是1公斤以内都是10.0每超一点计8.0;2.5公斤的就是算10+8+8。中通快递价格表如下:【首重、续重为一公斤】广东福建山东北京天津河北河...

顺丰快递费用是怎么计算?

福建、广东两省寄往香港、澳门的特快专递邮件资费表已于2000年4月1日公布。3寄往台湾的快件:(1)文件类:起重500克,资费90元,续重每500克或其零数40元。(2)...

中通快递运费 价格 表?

中通快递的运费是根据寄件的重量来计算的,首重是1KG,然后按起价算,不满1KG的也是按1KG来算。当重量超出1KG,那么超出1KG的重量就要按续重价格计算。同时,也...

福州7.1起出租户电费涨3毛,每度点为1块钱没有这回事啊?

自2012年7月1日起,福建省的居民用电电费调整(涨价了,涨价后的标准具体咨询95598),并且取消福建省内地区的电费差价,这个信息是属实的。因为调涨后的电费仍...

福建 的历年社保基数?

福建历年的社保基数都在不断变化,以2017年到2022年为例福建历年的社保基数都在不断变化,以2017年到2022年为例

2021 福建 省工业用电标准?

工商业用电(一)单一制1.单一制(不满1千伏),电费价格为每千瓦时0.5959元;2.单一制(10千伏),电费价格为每千瓦时0.5759元;3.单一制(35千伏),电费价格为每千瓦...

杭州申通快递发往全国 价格表 ..._ 价格 鉴证_帮考网

由于申通快递的价格受到许多因素的影响,如重量、体积、目的地、快递类型等,因此无法提供完整的价格表。以下是一些基本的参考价格:快递类型:标准快...

下面是 福建省 某市的气温和降水量表,请仔细阅读,回答下列问...

[最佳回答](1)绘制气温(℃)年变化曲线图和各月降水量(mm)柱状图,将资料中各月的气温数据用点标注出来,再用平滑的曲线把各点连接起来,画一条曲线,即气温年变化...

求份申鹭达水龙头 价格表 ?-设计本有问必答

申鹭达卫浴隶属于申鹭达集团有限公司,公司坐落于福建省南安县,公司的主要产品有:生陶瓷、智能马桶、浴缸、淋浴房、电子感应龙头系列、触摸数显式温...

标签:

相关阅读