电子表格一次函数的应用 2021年中考数学专题复习之一次函数的应用

小编头像

小编

管理员

发布于:2025年05月05日

116 阅读 · 0 评论

2021年中考数学专题复习之一次函数的应用

一次函数的应用在中考中常考,在陕西中考数学试卷中一次函数的应用一般出现在第21题位置,考查形式为解答题,一般包含两问,分值为7分。

第一问一般是求函数关系式,第二问通常是根据函数关系式解决一些问题,包括方案选择、计算等。

一次函数的应用通常会结合方程和不等式等一起考查,解决这类实际应用题关键在找准等量关系或不等关系,合理设元,列出函数关系式、方程或不等式。

一次函数的应用通常包含三种类型:文字型、图像型和图表型。文字型通常与分段函数有关,分别表示出不同情况下的关系式;图像型的一般与行程相关,但并非固定,分析各段线段的关系及特征是解题的关键;图表型的需要先读懂表格,从中获取信息,进行分析和解答。

函数的实际应用的题目在中考中难度不大,关键在于函数关系式的建立,主要考查的是理解和分析能力,从文字、图像和图表中获取信息,建立函数关系式是解题的关键。

这类题目的考查方式相对固定,完全可以在短时间内通过强化训练得以提升和突破,如果在这一块还存在问题,建议做专题训练,分享40道练习题:

中考数学一次函数的应用,主要就这三大类型,方法总结+例题解析

一次函数是初中所学函数部分最为基础的一个类型,也是非常重要的类型,在中考的命题中占据了一定的分量。它在中考中考察的点主要集中为一次函数的定义、图像性质,求解析式,与不等式和方程的结合,最终落脚点为一次函数的实际应用,这和其他函数的重点和考点基本是相同的,基于这一点,学好一次函数,对于掌握其他函数也就打下了坚实的基础。

今天唐老师重点给大家捋一捋一次函数的应用在中考中的考法和题型,同时也给大家总结出了可行的解题建议和解题的技巧,帮助大家提高复习的效率。

一次函数的应用包括以下三大类型:

1、一次函数图像的应用

2、表格信息类

3、 文字信息类方案最优问题

【唐老师支招】 用一次函数解决实际问题的一般步骤为:

(1)根据题意,设定问题中的变量;

(2)建立一次函数关系式模型;

(3)确定自变量的取值范围;

(4)与方程或不等式(组)结合解决实际问题.

考纲要求

命题趋势

1.能确定简单的实际问题的一次函数解析式以及函数自变量取值范围.

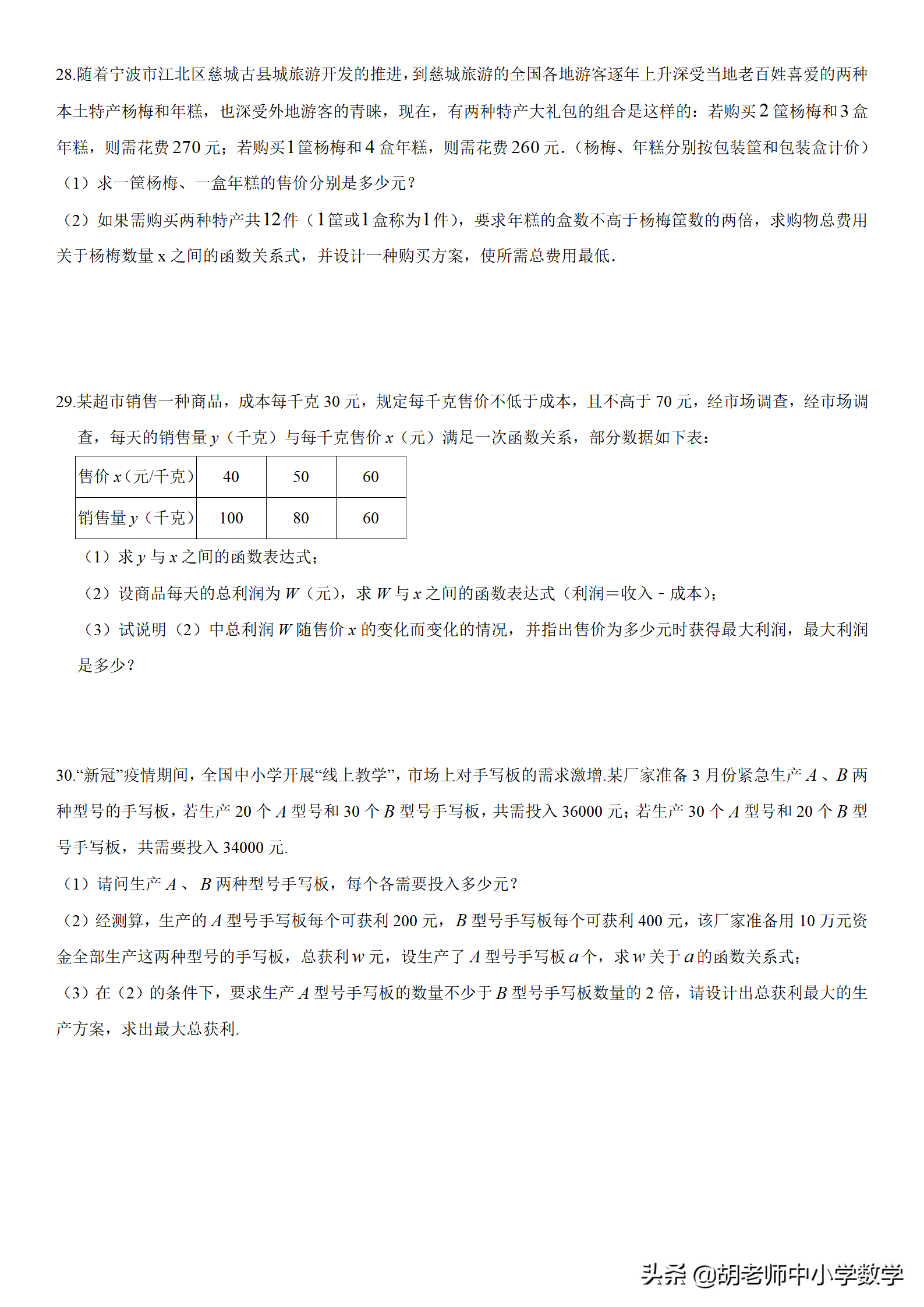
2.经历一次函数知识分析和解决问题的过程,初步感受建模思想。

3.画一次函数图像时感受取值的重要性.

  一次函数是中考的重点,主要考查一次函数的定义、图象、性质及其实际应用,有时与方程、不等式相结合.题型以解答题为主.

考点一、一次函数图像的应用

掌握一次函数图像及性质是解决这类题型的基础,也是比较关键的因素。

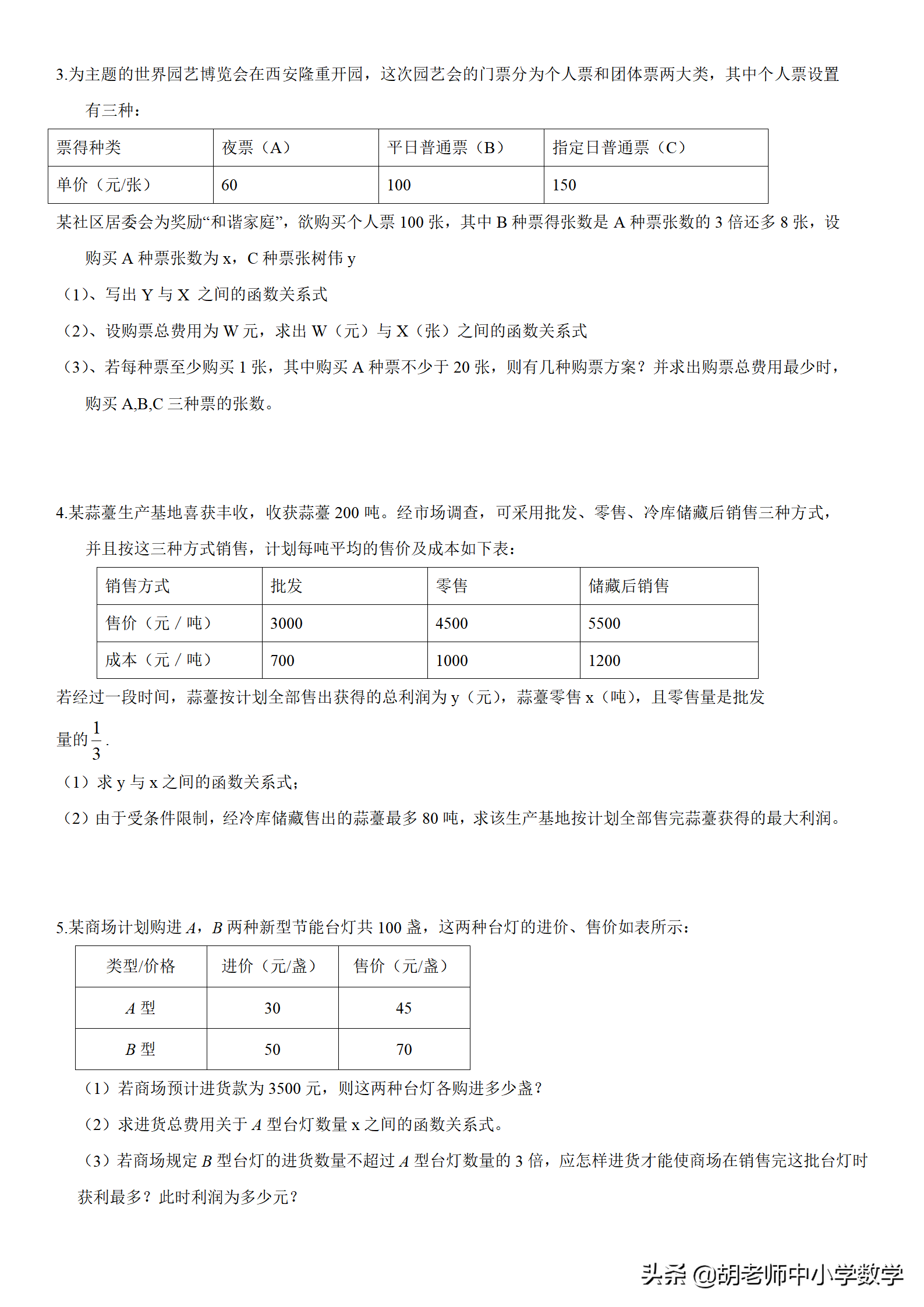
【例1】小聪和小明沿同一条路同时从学校出发到宁波天一阁查阅资料,学校与天一阁的路程是4千米,小聪骑自行车,小明步行,当小聪从原路回到学校时,小明刚好到达天一阁,图中折线OABC 和线段OD 分别表示两人离学校的路程s (千米)与所经过的时间t (分)之间的函数关系,请根据图像回答下列问题:

(1)小聪在天一阁查阅资料的时间为__________分钟,小聪返回学校的速度为__________千米/分;

(2)请你求出小明离开学校的路程s (千米)与所经过的时间t (分)之间的函数关系;

(3)当小聪与小明迎面相遇时,他们离学校的路程是多少千米?

考点二、表格信息类

集中在题目中的表格信息,建议一次函数的模型,结合不等式进行解题,与一般的简答题不同,在应用题中要多关注一次函数中自变量的取值范围,必须符合题目的实际要求。这也是很多同学丢分的原因所在。

考点三、文字信息类方案最优问题

方案最优问题,首先还是要借助建立的一次函数的模型,找到相关的信息建立与方程或不等式的联系,计算出可能的方案选项,再通过各个方案的实际进行比较,才能得出最后的最优方案。

【例3】某商店购进甲,乙两种商品,甲的进货单价比乙的进货单价高20元,已知20个甲商品的进货总价与25个乙商品的进货总价相同.

(1)求甲、乙商品的进货单价;

(2)若甲、乙两种商品共进货100件,要求两种商品的进货总价不高于9 000元,同时甲商品按进价提高10%后的价格销售,乙商品按进价提高25%后的价格销售,两种商品全部售完后的销售总额不低于10 480元,问有几种进货方案?

(3)在条件(2)下,并且不再考虑其他因素,若甲、乙两种商品全部售完,哪种方案利润最大?最大利润是多少?

总结:一次函数的应用在中考中的重要性决定了其考点的重难点,大家在复习的时候要集中这三大类型的题型进行集中专项的练习,掌握其中每一种类型题型的解题技巧和命题套路,多思考,这样的学习效率才能在中考复习中得到质的提升。

相关问答

一次函数的应用 解答题1.杨大嫂在政府的再就业中心的扶持下,...

[最佳回答]个月内每天买进该种晚报的份数100150当月利润(单位:元)300390y=x+240当x=200份时Y最大=440元个月内每天买进该种晚报的份数100150当月...

一个 电子表格 能设置几个 函数 ?

一个电子表格可以设置非常多的函数,具体取决于电子表格软件的类型和版本,以及电脑配置等因素。以微软的Excel为例,Excel中可以使用的函数非常多,包括数学函...

excel 表格 插入 函数 怎么自动计数?

1、首先,我们打开excel软件,输入一些数据供以后使用。2、接下来,我们在单元格中输入Countif函数,设置数据区域,并选择要计数的内容项。3、输入公式后,按e...

...意义去理解图像上点的坐标的实际意义.2.两个 一次函数 】作业帮

[最佳回答]填空题:2、相等3、视图分类咱只回答那么多了,其他的懒得算了

一次函数 有几种表达形式?

一次函数有三种表示方法,如下:1、解析式法用含自变量x的式子表示函数的方法叫做解析式法。2、列表法把一系列x的值对应的函数值y列成一个表来表示的函数关系...

一元 一次函数 如何输入Excel表求值?

可以按照以下步骤进行操作:1.打开Excel表格,并在其中选择一个空白单元格,作为要显示函数结果的位置。2.输入一元一次函数的表达式。例如,如果函数是y=...

excel 函数 怎么 应用 到所有列?

首先给一个单元格赋予函数公式,鼠标移至单元格右下角,当光标变成“+”的时候,下拉选择想要应用该函数的所有单元格,即可运用到该列。步骤:1、首先赋予单元...

怎样在excel表一个单元格内运用多个 函数 ?

函数嵌套,例如统计某单元格字符串个数为偶数时,显示偶数,反之则奇数=IF(MOD(LEN(A1),2)=0,"偶数","奇数")这就是if(条件),MOD(取...

excel表怎么设置加减 函数 并且 应用 到一整行?

1、打开excel,并打开一个测试数据的文档。2、点击D2单元格,然后点击上方的‘公式’,在公式栏,点击‘自动求和’。3、然后点击需要求和的单元格就行了。5、...

EXCEL中如何提取同一 表格 中的同一名称最近 一次 时间的 函数 ?

回答如下:可以使用以下步骤来提取同一表格中的同一名称最近一次时间的函数:1.首先,将数据按照名称和时间排序,确保最近的时间排在前面。2.然后,在一个新...

标签:

相关阅读