2A3电子管应用电路图 2A3电子管外形,管脚辨别,内部结构及参数详解

小编头像

小编

管理员

发布于:2025年05月02日

318 阅读 · 0 评论

2A3电子管外形,管脚辨别,内部结构及参数详解

国产电子管2A3为直热式低放大系数三极管,用于低频功率放大器当中使用。

参数(极限运用数据)如下:灯丝电压(Uf)=2.5V;灯丝电流(If)=2.5A;

最高阳极电压(Uamax)=330V(300V);最大阳极耗散功率(Pamax)=20W(15W).

用于A1类单管放大时应用数据如下:

阳极电压(Ua)=325V(250V);阳极电流(Ia)=68mA(60mA);

栅极电压(Ug)-43.5V(-45V);跨导(S)=5.2mA/V;

内阻(Ri)=1.1kΩ;负载阻抗(ZL)=2kΩ(2.5kΩ);

输出功率(Po)=5W(3.5W) .

2A3外形如下

2A3外形照片

底部管脚如下图:

2A3底部管脚情况

2A3内部结构和管脚辨别

2A3管脚分别图,可以看到灯丝管脚粗一些

2A3电子管内部各极 如图:

1,4灯丝 2阳极 3控制栅极

2A3电子管线性不错,内阻低于300B,我们这里只说参数不说声音,毕竟每一套系统的声音听众各有钟爱,2A3在胆机玩家的口碑还是很好地。

自制胆机试听视频请点击链接:胆机试听一段《尘鼓》敲鼓的声音绝对震撼到你

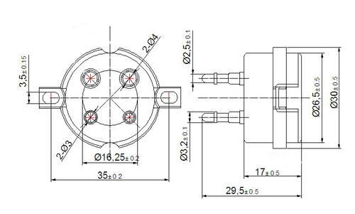
2A3配套的管座 形状,尺寸如下:

2A3管座外形

2A3管座尺寸

2A3配套管座尺寸

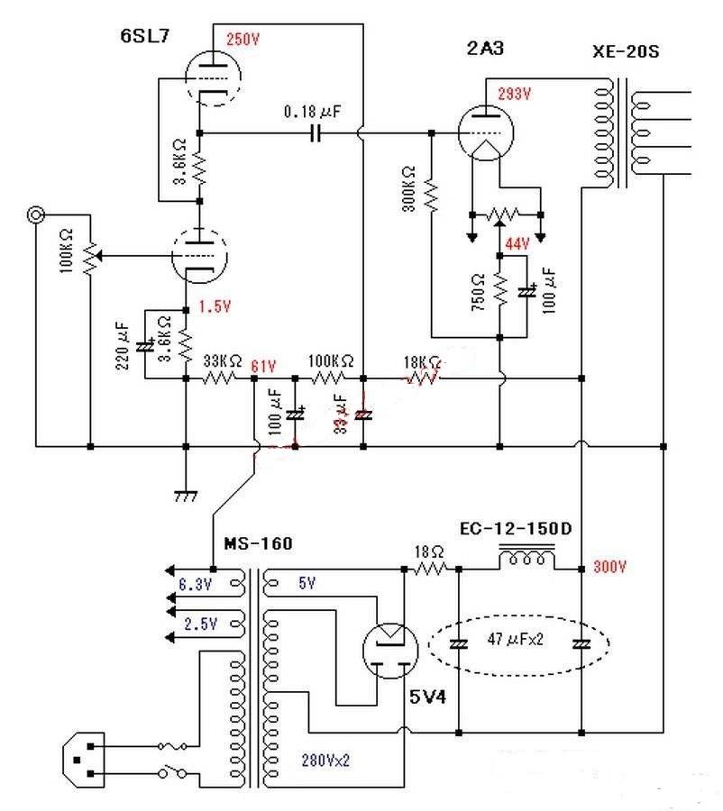
下面再看一张2A3单端电路图:

6SL7推2A3单端图纸

这个电路还是比较简单的,大家可以参考。

文 自由自在的心灵 20200302

丽磁·安歌AS-133真空管前级

今年四月透过在线举行的顶尖人工智能大会GTC,Nvidia执行长黄仁勋在那个熟悉的厨房中,介绍了首款ARM架构的处理器Grace。Nvidia除了已经有自己的GPU、DPU(资料处理器)外,现在更透过加入CPU的战场来与龙头英特尔等老大哥互别瞄头。Grace处理器以台积电5nm制程打造,命名是向1950年代美国首创计算机程序设计的计算机科学家Grace Murray Hopper致敬。这颗处理器采用第4代NVLink互连技术,让CPU连接至Nvidia GPU可以实现每秒900 GB频宽速度,是现代最快服务器的30倍,而且它支持最新的LPDDR5X内存,与DDR4相比将带来更高的频宽和10倍的能源效率。瑞士国家超级运算中心下一代超级计算机Alps,将是首个搭载Nvidia Grace处理器与新款GPU的超级计算机,其运算效能可达到20 exaFLOPS,比现今最快超级计算机高出10倍,预计2年后正式上线。

表头设计一直是安歌的面板基本配置,金黄灯光满满地怀旧情怀

不过我更感兴趣的是Grace处理器在人工智能AI与超算的应用,它会让虚拟世界更快更完美地来临。在GTC结束几个月后,Nvidia透露当初的发表会中偷偷藏了骗局:出席这场发表会的黄仁勋,中间有一段时间被神不知鬼不觉地替换成虚拟影像。Nvidia说为了建立虚拟的黄仁勋,先扫描了他的脸部及身体以建立3D模型,接着再训练AI模仿他的手势与表情,并利用一些AI技术让这个复制人更加栩栩如真。厨房背景也建立了“虚拟分身”,包含炉灶、橱柜、水壶、茶杯等道具。这次技术呈现最大的突破点在于,能够从真人与现实世界完美衔接至虚拟世界,且虚拟人物不仅是由经由渲染呈现,并且能够透过声音驱动。倘若这项技术不断进步,或许以后的电影会出现全部由虚拟人物演出的情况。

西汉时期汉室皇族刘向说过:“夫耳闻之,不如目见之;目见之,不如足践之;足践之不如手辨之。”意思是说,耳朵听到的不如亲眼看到的,亲眼看到的不如自己调查到的,自己调查到的不如亲手操作的。比刘向年代更早的孔子,也曾说过“所信者目也,而目犹不可信”,按理说人们应该相信眼睛所见,但是亲眼看见的也不一定真实可信,何况音响发烧友都是“耳听为虚”,难怪声音的争议会那么多。有没有降低争议,让我们“耳听为实”的音响器材呢?有的,在佛山丽磁推出的安歌系列AS-133真空管前级上,我就深刻体验了一次人声活灵活现,乐器栩栩如生的精采效果。

都说前级功放甚至比后级功放重要,除了提供讯号增益,控制音量,还能平衡前后级功放的阻抗匹配,好的前级有很低的输出阻抗,很强的带负载能力,电流较大,能让后级更好的发挥效果,另外前级也起到调整音色的作用。在有源音箱日益普及的情况下,调整音量还需要使用前级吗?理论上可以不用,但加上一部好前级声音才会有血有肉,单纯的音乐旋律并不能满足人体感官需求,必须赋予它艺术的灵魂才能打动心灵,激起情感。一部好的前级能让功放轻松驱动任何音箱,并且声音始终如一地自然饱满,为音乐增添灵魂。

AS-133前级受限于成本关系,原本标配了曙光的2A3管,我们试听的机器使用美国RCA/Radiotron的2A3古董管

在DIY发烧友领域,一直都说直热管前级好听,101D、12A、26、22A、44A、71A、45、50、2A3、3A5、300B、205D、201、112A、301A…等直热式三极管都有人尝试。电子管之王西电WE的目录中,可以拿来做前级的胆管也不少,象是311A/B、329A、396A、403A/B、404A、407A/B、408A、5842/417A、420A、6028/408A、448A、717A/VT269、396A、437A等等。即便如此,直热管前级大部分仅限于DIY玩家自娱自乐,几乎没有大厂推出量产机,一方面是能用于前级的优秀直热管种类不多(437A等已被炒至天价),能做出好声音的就更少(多数内阻太高)。在我印象中,北京欧博推出过一部Opera Linear1前级,使用101D负责线性放大,电源部分的整流和稳压采用2A3管。珠海美星也推出过MC2A3-PRE前级,使用特制2A3管放大,整流同样是2A3管。深圳高班音响曾推出WE417A前级与WE101D前级,后者结构夸张,一套电源分体前级总共要用上22个变压器与10只不同电子管,售价可想而知。

在Mullard CV378整流管旁边是复刻西电RET-179A滤波用电感

直热管前级发烧友的正面评价基本都是味道浓郁、音色很好;而负面评价最多的是动态与频宽不足,速度不够快等。古老直热管天生不乏音色与味道,设计的重点应该着力于频宽、动态、速度感等现代音响美学要求的特性,电源尤其是关键。直热管前级的噪声一般来自灯丝干扰,灯丝就是阴极,稍有不慎市电交流杂音就会闯入音频回路中。晶体稳压虽然能得到更安静的直流电源,但DIY都认为声音会变得呆板;而交流点灯的噪音难以克服,如果使用独立的灯丝变压器与稳压线路让高压供电分开,整体成本一定上升,驱动电流过大也容易影响平衡度,所以音响厂多半不愿自找麻烦。

以丽磁•1比1复刻系列西电产品为主的“丽磁•安歌”品牌,推出过LM-1126动态扩展前级、LM-44前级、LM-129前级等,但因为成本及制造难度等原因,在国内价格相对较高,有曲高和寡的情况。以25年经验累积发展出的“安歌”系列,定位为更亲民产品,我印象最深的是AS-123 Buffer电子管缓冲器,能使前端的微弱信号电流瞬变加快与增大,实现高阻入、低阻出的目的,同时它还是一台非平衡转真平衡转换器,兼具相位转换功能,从“淡彩”到“浓墨”,用家可以在极低失真下自行调整声音风格。性价比很高的AS-123经常处于缺货状况,AS-125单端211合并功放也是供不应求,由于安歌系列多以合并机设计出现,可以切换成纯后级使用,但却没有合适的前级来搭配。第一部安歌系列的前级几经思考之后,设计者郑大伟决定向直热三极管挑战,选择的是上世纪三十年代美国RCA所开发的2A3管。

2A3的内阻低、线性佳、频率响应宽阔,在胆机黄金时代它甚至比300B更流行。随着音箱分音器越来越复杂,效率越来越低,人们开始追求更大功率,2A3这类只能提供3瓦功率的直热管便慢慢淡出音响舞台。把原本的功率管运用在前级上,自然有许多调整工作,前后一年多的实验与测试,最终呈现眼前的是安歌AS-133直热管前级,弥补了市场上的空白。据郑大为介绍,AS-133前级有以下特点:

①通过输入变压器的抽头绕组实现增益调整,计有-6、-4、-2、0、+2、+4六级调整,0是正常增益(十倍放大)。

②用2A3管做放大,原本希望有直热三极管的控制力和空间感、高频延伸细腻、声音细节丰富、中频饱满润泽。大功率与大电流理论上容易好声,但制作、设计、调校起来却难很多,原本在乐队中担任吉他手的郑大为以他对声音的敏感度,也花了一年多才让AS-133定案。

③用5U4(274B)胆整流加上复刻西电RET-179A滤波用电感,稳定又有足够韵味,如低频弹性、声音空间感、温暖度等。

④表头设计一直是安歌的面板基本配置,金黄灯光满满地怀旧情怀,右侧的按钮能显示6SN7管工作状态以便及时换管。

⑤使用复刻西电618输入变压器实现真平衡输入,如果搭配安歌的AS-123缓冲器,整套胆机系统就能实现真正的平衡输入、平衡输出。西电618被誉为输入变压器中的神物,安歌AS-125合并机中也配置了复刻西电618,使得中音充沛、厚重圆润、音色迷人,演绎的音乐极具魅力。

⑥使用复刻西电197A输出变压器。西电的输出变压器有160C、185A、197A、132、171A或154C等多个型号,有些用于电话机频宽非常有限,197A则是设计给音响广播用,常在西电古董机中找到踪影,AM-123缓冲器同样配置了这个输出变压器。

⑦优化电路设计,使AS-133前级的高频延伸到98kHz,声音因此通透自然生动。

实际使用时,AS-133前级只有二个地方需要动手,一个是24级的步进式音量开关,一个是靠近背板的增益调整,共有六段,刚开始建议放在0的位置。0是正常增益(10倍放大),向下有-2(7.5倍放大)、-4(5倍放大)、-6(2.5倍放大),往上有+2(12.5倍放大)与+4(15倍放大)。增益调整是透过复刻西电618B输入变压器的不同抽头绕组获得,相比一般固定增益的前级,提供了非常多的把玩乐趣。此设计的主要目的是更好地与后级功放、音箱达成匹配,比如使用灵敏度95dB以上的号角音箱,10倍增益前级的音量多开一点便嫌太大,容易造成失真,这时可以把安歌AS-133的增益衰减为-6,音量开到12点钟位置以获得更线性的表现。而使用80dB灵敏度的吸血鬼音箱,10倍增益前级往往显得有气无力,后级也容易声嘶力竭,这时把安歌AS-133增益提高为+4,同样的音量听起来立马虎虎生风,动态起伏大跃进。搭配大部份后级功放,不管是晶体机或者胆机,AS-133增益设定在-2、0、+2之间都没问题。小增益的音质更细致绵密一些,声底柔美温和;大增益强而有力颗粒感比较明显,画面通清明快,增益配合音量调整就能获得多种声音变化,其乐也无穷!

复古灰色大机箱、怀旧金黄色表头、仪器般的切换调整旋钮,加上全电子管放大,安歌AS-133的实售价却在两万出头,首先要鼓掌一下。前面说过前级比后级功放更重要,试听时搭配了挪威Electrocompanie音乐之旅ECI 6 MKII(输出功率125瓦),与韩国Allnic奥立T-2000三十周年纪念机(五极管模式输出功率120瓦,三极管模式也有60瓦),都只拿它们当后级使用。一部晶体机,一部使用巨大的KT-170功率管,但声音区别并不是很大,甚至马兰士KI Ruby的40周年纪念版功放(后级部分为数字功放),安歌AS-133都能让它们发出很不错的声音。在系统中加入安歌AS-133前级,三极管的甜美、艳丽、中频魅力就弥散在所有音乐中。不妨这么说,有了安歌AS-133前级,我们在后级部分的投资可以节省不少。

音量遥控器被巧妙地设计成可隐藏在面板里面

直热管前级最怕噪声干扰,安歌AS-133的背景足够黝黑,甚至比某部EL34的电子管合并功放更宁静,音量开到最大也没有可听闻的电流噪声,要不是金黄色表头点亮,真不晓得它已经在工作了。第二个意外是安歌AS-133前级的声音非常宽阔开扬,音场的横向拉开与纵深扩展表现一流,完全没有畏畏缩缩撑不开的窘境,搭配AURALiC声韵G2.1四件式数播系统为音源,早就忘了数字与模拟的差异。舞台定位很准确,人声很容易就从伴奏乐队走出来,乐器之间的分离度一流。拿JVC制作的《HIFI西班牙舞曲》为例,MQA版展透过AURALiC G2.1展开后可得到24Bit/176.4kHz的讯号,声音密度非常好。录音中吉他晶莹剔透,响板左右翻滚,地板共鸣动态凌厉,极低频冲击力庞大而过瘾。没想到安歌AS-133前级在二只音箱之间勾勒出巨型的3D幻象,热情洋溢的弗拉明戈舞者猛力踏步,汗水几乎挥洒而出,吉他的拨弦与响板的跃动历历在目,我差点忘了安歌AS-133是一部直热管前级啊!

虽说AS-133达不到电光火石的速度,但它完全没有拖沓延迟,表现低频瞬态反应一点不含糊,线条明确清晰;中高频的微弱变化也入木三分,刻画楚楚动人。比较能体现电子管韵味的,大概是AS-133的漂亮圆润音色与松弛有度的弹性,但是它又不会甜得发腻,油得发亮,更不会肥得发痴,晶体机常常欠缺的温暖宽厚就是AS-133的本质。它表现弦乐时柔韧绵密又很具张力,铜管带着浓浓金属味又不刺激,打击乐浑厚有力又鼓点清晰,设计者郑大为的校音控制得恰到好处,既悦耳又很HiFi。除了音质柔软有韧性,音色娇美清甜外,AS-133的高中低频仍呈金字塔型分布,中音真实通透,肌肉结实不松垮,骨架匀称不虚胖,恰到好处的厚度让人声极具吸引力。越大口径的喇叭单元越能体验AS-133的直热管魅力,我们搭配的Audio Note Parts音箱蓝色纸盆低音单元只有8英寸,已经有让人印象深刻的冲击力与动态,厚暖宽阔轻松与糍粑般的Q弹,连带地让中音都变得好听起来。我曾在佛山丽磁的听音室,欣赏搭配大号角音箱的演出,若有似无的极低频卷起空气荡漾,实在爱极了,也说明AS-133低频控制力不俗。

这次试听的音源还包括一部MYMEI艾美DMP50一体式数播,这是近期听过操作最流畅简洁,声音最圆滑平顺的数播了,丝毫没有所谓的数码声。而经过安歌AS-133前级的输入/输出变压器整形后,依然可以听闻中高音更温暖宽松,中频立体浮凸,低音从容有弹跳力,也就是更富有模拟韵味,这部前级绝对是改善数字音源的利器。丽磁的复刻西电变压器已经没有其他替代品,真要说AS-133前级还有什么不足的,应该是电子管的升级了。美国RCA 5U4G、英国Mullard 5AR4/CV1377、英国GEC CV378、英国EMI Trade 5U4G、英国Brimar U52、美国Tunsol 274等整流管可以先考虑,如果能找到西电274B就更好了,它能让声音更开阔,音场规模更大,更透明有劲,声音厚暖频率响应又宽,绝对会让AS-133前级改头换面。至于2A3管,售价比300B便宜太多了,俄罗斯Sovtek、国产全真与贵族之声、EH、JJ都能选择。有机会找到RCA早期弹簧吊丝红字版的2A3管,肯定也会让AS-133前级如虎添翼。如此升级值吗?有机会听听AS-133所带来那种栩栩如生,活灵活现,乐器与人声情感浓密,存在感强烈的效果,你也一定会认为值得!

——END——

相关问答

2a3电子管 功放的声音怎么样?_土巴兔装修问答

2a3电子管功放的声音是很不错的,效果是比较好的,反正呢个我觉得是比较不错的,代表玻璃瓶内部抽真空,以利于游离电子的流动,也可有效降低灯丝的氧化...

标签:

相关阅读