电子芯片4066应用 CD4066应用一例

小编头像

小编

管理员

发布于:2026年04月14日

210 阅读 · 0 评论

CD4066应用一例

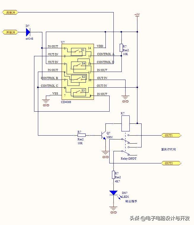
14脚双列直插式CMOS集成电路CD4066是一种四双向模拟数字传输开关电路。接通电源,当控制脚为高电位时,输出脚和输入脚“接通”;当控制脚为低 电位时,输出脚与输入脚“断开”。

在研制某新产品中,用一片CD 4066 设计了一个继电器控制电路。 该电路用两根引线上的正脉冲信号分别作“开”指令和 “关”指令。 所用场合 “开”、“关”指令的脉冲宽度为ms级。电路原理如下图所示。

CD4066应用一例

图中,S4的10脚接地,11脚通过10k电阻接+5V, 所以从S4的11脚上可得到一个与S4控制脚12的状态相反的电位。当“开”脉冲出现时,S2的3脚与4脚接通,4脚输出+5V电位。 该+5V电位一路至继电器驱动管8050基极,使继电器触点吸合;另一路至S3的控制脚6脚,使S3的8脚以及S1的2脚得到+5V电位。由于此时“关”脉冲 输入为“0”电位,从S4 11脚给S1的控制脚13的电位为+5V,所以S1的 1脚与2脚系接通状态,故S1的 1脚给S2的控制脚5以+5V电位,使S2自锁。所以即使“开”脉冲过去了,但S2的4脚输出至继电器驱动管8050的基极电位仍保持为高电位,使继电器触点仍保持吸合状 态。只有“关”脉冲到来时,S4的11脚才转变为“0”电位,使S1的控制脚13脚也为“0”电位,S1的2脚与1脚断开,1脚至S2的5脚的电位也为“0”,所以S2的输出脚 4脚与3脚断开,自锁解除(此时“开”脉冲输入为“0” 电位),CD4066输出电压为“0”电平,使8050截止 继电器触点随之断开。

实践证明,该控制电路不仅简单,而且工作非常 可靠。

常用7000、4000系列芯片的功能简介 初学者要多记

7400 TTL 2输入端四与非门

7401 TTL 集电极开路2输入端四与非门

7402 TTL 2输入端四或非门

7403 TTL 集电极开路2输入端四与非门

7404 TTL 六反相器

7405 TTL 集电极开路六反相器

7406 TTL 集电极开路六反相高压驱动器

7407 TTL 集电极开路六正相高压驱动器

7408 TTL 2输入端四与门

7409 TTL 集电极开路2输入端四与门

7410 TTL 3输入端3与非门

74107 TTL 带清除主从双J-K触发器

74109 TTL 带预置清除正触发双J-K触发器

7411 TTL 3输入端3与门

74112 TTL 带预置清除负触发双J-K触发器

7412 TTL 开路输出3输入端三与非门

74121 TTL 单稳态多谐振荡器

74122 TTL 可再触发单稳态多谐振荡器

74123 TTL 双可再触发单稳态多谐振荡器

74125 TTL 三态输出高有效四总线缓冲门

74126 TTL 三态输出低有效四总线缓冲门

7413 TTL 4输入端双与非施密特触发器

74132 TTL 2输入端四与非施密特触发器

74133 TTL 13输入端与非门

74136 TTL 四异或门

74138 TTL 3-8线译码器/复工器

74139 TTL 双2-4线译码器/复工器

7414 TTL 六反相施密特触发器

74145 TTL BCD―十进制译码/驱动器

7415 TTL 开路输出3输入端三与门

74150 TTL 16选1数据选择/多路开关

74151 TTL 8选1数据选择器

74153 TTL 双4选1数据选择器

74154 TTL 4线―16线译码器

74155 TTL 图腾柱输出译码器/分配器

74156 TTL 开路输出译码器/分配器

74157 TTL 同相输出四2选1数据选择器

74158 TTL 反相输出四2选1数据选择器

7416 TTL 开路输出六反相缓冲/驱动器

74160 TTL 可预置BCD异步清除计数器

74161 TTL 可予制四位二进制异步清除计数器

74162 TTL 可预置BCD同步清除计数器

74163 TTL 可予制四位二进制同步清除计数器

74164 TTL 八位串行入/并行输出移位寄存器

74165 TTL 八位并行入/串行输出移位寄存器

74166 TTL 八位并入/串出移位寄存器

74169 TTL 二进制四位加/减同步计数器

7417 TTL 开路输出六同相缓冲/驱动器

74170 TTL 开路输出4×4寄存器堆

74173 TTL 三态输出四位D型寄存器

74174 TTL 带公共时钟和复位六D触发器

74175 TTL 带公共时钟和复位四D触发器

74180 TTL 9位奇数/偶数发生器/校验器

74181 TTL 算术逻辑单元/函数发生器

74185 TTL 二进制―BCD代码转换器

74190 TTL BCD同步加/减计数器

74191 TTL 二进制同步可逆计数器

74192 TTL 可预置BCD双时钟可逆计数器

74193 TTL 可预置四位二进制双时钟可逆计数器

74194 TTL 四位双向通用移位寄存器

74195 TTL 四位并行通道移位寄存器

74196 TTL 十进制/二-十进制可预置计数锁存器

74197 TTL 二进制可预置锁存器/计数器

7420 TTL 4输入端双与非门

7421 TTL 4输入端双与门

7422 TTL 开路输出4输入端双与非门

74221 TTL 双/单稳态多谐振荡器

74240 TTL 八反相三态缓冲器/线驱动器

74241 TTL 八同相三态缓冲器/线驱动器

74243 TTL 四同相三态总线收发器

74244 TTL 八同相三态缓冲器/线驱动器

74245 TTL 八同相三态总线收发器

74247 TTL BCD―7段15V输出译码/驱动器

74248 TTL BCD―7段译码/升压输出驱动器

74249 TTL BCD―7段译码/开路输出驱动器

74251 TTL 三态输出8选1数据选择器/复工器

74253 TTL 三态输出双4选1数据选择器/复工器

74256 TTL 双四位可寻址锁存器

74257 TTL 三态原码四2选1数据选择器/复工器

74258 TTL 三态反码四2选1数据选择器/复工器

74259 TTL 八位可寻址锁存器/3-8线译码器

7426 TTL 2输入端高压接口四与非门

74260 TTL 5输入端双或非门

74266 TTL 2输入端四异或非门

7427 TTL 3输入端三或非门

74273 TTL 带公共时钟复位八D触发器

74279 TTL 四图腾柱输出S-R锁存器

7428 TTL 2输入端四或非门缓冲器

74283 TTL 4位二进制全加器

74290 TTL 二/五分频十进制计数器

74293 TTL 二/八分频四位二进制计数器

74295 TTL 四位双向通用移位寄存器

74298 TTL 四2输入多路带存贮开关

74299 TTL 三态输出八位通用移位寄存器

7430 TTL 8输入端与非门

7432 TTL 2输入端四或门

74322 TTL 带符号扩展端八位移位寄存器

74323 TTL 三态输出八位双向移位/存贮寄存器

7433 TTL 开路输出2输入端四或非缓冲器

74347 TTL BCD―7段译码器/驱动器

74352 TTL 双4选1数据选择器/复工器

74353 TTL 三态输出双4选1数据选择器/复工器

74365 TTL 门使能输入三态输出六同相线驱动器

74365 TTL 门使能输入三态输出六同相线驱动器

74366 TTL 门使能输入三态输出六反相线驱动器

74367 TTL 4/2线使能输入三态六同相线驱动器

74368 TTL 4/2线使能输入三态六反相线驱动器

7437 TTL 开路输出2输入端四与非缓冲器

74373 TTL 三态同相八D锁存器

74374 TTL 三态反相八D锁存器

74375 TTL 4位双稳态锁存器

74377 TTL 单边输出公共使能八D锁存器

74378 TTL 单边输出公共使能六D锁存器

74379 TTL 双边输出公共使能四D锁存器

7438 TTL 开路输出2输入端四与非缓冲器

74380 TTL 多功能八进制寄存器

7439 TTL 开路输出2输入端四与非缓冲器

74390 TTL 双十进制计数器

74393 TTL 双四位二进制计数器

7440 TTL 4输入端双与非缓冲器

7442 TTL BCD―十进制代码转换器

74352 TTL 双4选1数据选择器/复工器

74353 TTL 三态输出双4选1数据选择器/复工器

74365 TTL 门使能输入三态输出六同相线驱动器

74366 TTL 门使能输入三态输出六反相线驱动器

74367 TTL 4/2线使能输入三态六同相线驱动器

74368 TTL 4/2线使能输入三态六反相线驱动器

7437 TTL 开路输出2输入端四与非缓冲器

74373 TTL 三态同相八D锁存器

74374 TTL 三态反相八D锁存器

74375 TTL 4位双稳态锁存器

74377 TTL 单边输出公共使能八D锁存器

74378 TTL 单边输出公共使能六D锁存器

74379 TTL 双边输出公共使能四D锁存器

7438 TTL 开路输出2输入端四与非缓冲器

74380 TTL 多功能八进制寄存器

7439 TTL 开路输出2输入端四与非缓冲器

74390 TTL 双十进制计数器

74393 TTL 双四位二进制计数器

7440 TTL 4输入端双与非缓冲器

7442 TTL BCD―十进制代码转换器

74447 TTL BCD―7段译码器/驱动器

7445 TTL BCD―十进制代码转换/驱动器

74450 TTL 16:1多路转接复用器多工器

74451 TTL 双8:1多路转接复用器多工器

74453 TTL 四4:1多路转接复用器多工器

7446 TTL BCD―7段低有效译码/驱动器

74460 TTL 十位比较器

74461 TTL 八进制计数器

74465 TTL 三态同相2与使能端八总线缓冲器

74466 TTL 三态反相2与使能八总线缓冲器

74467 TTL 三态同相2使能端八总线缓冲器

74468 TTL 三态反相2使能端八总线缓冲器

74469 TTL 八位双向计数器

7447 TTL BCD―7段高有效译码/驱动器

7448 TTL BCD―7段译码器/内部上拉输出驱动

74490 TTL 双十进制计数器74491 TTL 十位计数器

74498 TTL 八进制移位寄存器

7450 TTL 2-3/2-2输入端双与或非门

74502 TTL 八位逐次逼近寄存器

74503 TTL 八位逐次逼近寄存器

7451 TTL 2-3/2-2输入端双与或非门

74533 TTL 三态反相八D锁存器

74534 TTL 三态反相八D锁存器

7454 TTL 四路输入与或非门

74540 TTL 八位三态反相输出总线缓冲器

7455 TTL 4输入端二路输入与或非门

74563 TTL 八位三态反相输出触发器

74564 TTL 八位三态反相输出D触发器

74573 TTL 八位三态输出触发器

74574 TTL 八位三态输出D触发器

74645 TTL 三态输出八同相总线传送接收器

74670 TTL 三态输出4×4寄存器堆

7473 TTL 带清除负触发双J-K触发器

7474 TTL 带置位复位正触发双D触发器

7476 TTL 带预置清除双J-K触发器

7483 TTL 四位二进制快速进位全加器

7485 TTL 四位数字比较器

7486 TTL 2输入端四异或门

7490 TTL 可二/五分频十进制计数器

7493 TTL 可二/八分频二进制计数器

7495 TTL 四位并行输入\输出移位寄存器

7497 TTL 6位同步二进制乘法器

门电路

CD4000 双3输入端或非门

CD4001 四2输入端或非门

CD4002 双4输入端或非门

CD4007 双互补对加反向器

CD4009 六反向缓冲/变换器

CD4011 四2输入端与非门

CD4012 双4输入端与非门

CD4023 三2输入端与非门

CD4025 三2输入端与非门

CD4030 四2输入端异或门

CD4041 四同相/反向缓冲器

CD4048 8输入端可扩展多功能门

CD4049 六反相缓冲/变换器

CD4050 六同相缓冲/变换器

CD4068 8输入端与门/与非门

CD4069 六反相器

CD4070 四2输入异或门

CD4071 四2输入端或门

CD4072 双4输入端或门

CD4073 三3输入端与门

CD4075 三3输入端或门

CD4077 四异或非门

CD4078 8输入端与非门/或门

CD4081 四2输入端与门

CD4082 双4输入端与非门

CD4085 双2路2输入端与或非门

CD4086 四2输入端可扩展与或非门

CD40104 TTL至高电平CMOS转换器

CD40106 六施密特触发器

CD40107 双2输入端与非缓冲/驱动器

CD40109 四低-高电平位移器

CD4501 三多输入门

CD4052 六反向缓冲器(三态输出)

CD4503 六同相缓冲器(三态输出)

CD4504 6TTL或CMOS同级移相器

CD4506 双可扩展AIO门

CD4507 四异或门

CD4519 4位与/或选择器

CD4530 双5输入多数逻辑门

CD4572 四反向器加二输入或非门加二输入与非门

CD4599 8位可寻址锁存器

触发器

CD4013 双D触发器

CD4027 双JK触发器

CD4042 四锁存D型触发器

CD4043 四三态R-S锁存触发器(“1”触发)

CD4044 四三态R-S锁存触发器(“0”触发)

CD4047 单稳态触发/无稳多谐振荡器

CD4093 四2输入端施密特触发器

CD4098 双单稳态触发器

CD4099 8位可寻址锁存器

CD4508 双4位锁存触发器

CD4528 双单稳态触发器(与CD4098管脚相同,只是3、13脚复位开关为高电平有效)

CD4538 精密单稳多谐振荡器

CD4583 双施密特触发器

CD4584 六施密特触发器

CD4599 8位可寻址锁存器

计数器

CD4017 十进制计数/分配器

CD4020 14位二进制串行计数器/分频器

CD4022 八进制计数/分配器

CD4024 7位二进制串行计数器/分频器

CD4029 可预置数可逆计数器(4位二进制或BCD码)

CD4040 12二进制串行计数器/分频器

CD4045 12位计数/缓冲器

CD4059 四十进制N分频器

CD4060 14二进制串行计数器/分频器和振荡器

CD4095 3输入端J-K触发器(相同J-K输入端)

CD4096 3输入端J-K触发器(相反和相同J-K输入端)

CD40110 十进制加/减计数/锁存/7端译码/驱动器

CD40160 可预置数BCD加计数器(异步复位)

CD40161 可预置数4位二进制加计数器(R非=0时,CP上脉冲复位)(异步复位)

CD40162 可预置数BCD加计数器(同步复位)

CD40163 可预置数4位二进制加计数器(R非=0时,CP上脉冲复位)(同步复位)

CD40192 可预置数BCD加/减计数器

CD40193 可预置数4位二进制加/减计数器

CD4510 可预置BCD加/减计数器

CD4516 可预置4位二进制加/减计数器

CD4518 双BCD同步加计数器

CD4520 双同步4位二进制加计数器

CD4521 24级频率分频器

CD4522 可预置数BCD同步1/N加计数器

CD4526 可预置数4位二进制同步1/N加计数器

CD4534 实时与译码计数器

CD4536 可编程定时器

CD4541 可编程定时器

CD4553 3数字BCD计数器

CD4568 相位比较器/可编程计数器

CD4569 双可预置BCD/二进制计数器

CD4597 8位总线相容计数/锁存器

CD4598 8位总线相容可建地址锁存器

译码器

CD4511 BCD锁存/7段译码器/驱动器

CD4514 4位锁存/4-16线译码器

CD4515 4位锁存/4-16线译码器(负逻辑输出)

CD4026 十进制计数/7段译码器(适用于时钟计时电路,利用C端的功能可方便的实现60或12分频)

CD4028 BCD-十进制译码器

CD4033 十进制计数/7段译码器

CD4054 4位液晶显示驱动

CD4055 BCD-7段码/液晶驱动

CD4056 BCD-7段码/驱动

CD40102 8位可预置同步减法计时器(BCD)

CD40103 8位可预置同步减法计时器(二进制)

CD4513 BCD-锁存/7端译码/驱动器(无效“0”不显)

CD4514 4位锁存/4线―16线译码器(输出“1”)

CD4515 4位锁存/4线―16线译码器(输出“0”)

CD4543 BCD-锁存/7段译码/驱动器

CD4544 BCD-锁存/7段译码/驱动器――波动闭锁

CD4547 BCD-锁存/7段译码/大电流驱动器

CD4555 双二进制4选1译码器/分离器(输出“1”)

CD4556 双二进制4选1译码器/分离器(输出“0”)

CD4558 BCD-7段译码

CD4555 双二进制4选1译码器/分离器

CD4556 双二进制4选1译码器/分离器(负逻辑输出)

移位寄存器

CD4006 18位串入―串出移位寄存器

CD4014 8位串入/并入―串出移位寄存器

CD4015 双4位串入―并出移位寄存器

CD4021 8位串入/并入―串出移位寄存器

CD4031 64位移位寄存器

CD4034 8位通用总线寄存器

CD4035 4位串入/并入―串出/并出移位寄存器

CD4076 4线D型寄存器

CD4094 8位移位/存储总线寄存器

CD40100 32位左移/右移

CD40105 先进先出寄存器

CD40108 4×4多端口寄存器阵列

CD40194 4位并入/串入―并出/串出移位寄存器(左移/右移)

CD40195 4位并入/串入―并出/串出移位寄存器

CD4517 64位移位寄存器

CD45490 连续的近似值寄存器

CD4562 128位静态移位寄存器

CD4580 4×4多端寄存器

模拟开关和数据选择器

CD4016 四联双向开关

CD4019 四与或选择器【Qn=(An*Ka)+(Bn*Kb)】

CD4051 单八路模拟开关

CD4052 双4路模拟开关

CD4053 三2路模拟开关

CD4066 四双向模拟开关

CD4067 单十六路模拟开关

CD4097 双八路模拟开关

CD40257 四2选1数据选择器

CD4512 八路数据选择器

CD4529 双四路/单八路模拟开关

CD4539 双四路数据选择器

CD4551 四2通道模拟多路传输

运算电路

CD4008 4位超前进位全加器

CD4019 四与或选择器【Qn=(An*Ka)+(Bn*Kb)】

CD4527 BCD比例乘法器

CD4032 三路串联加法器

CD4038 三路串联加法器(负逻辑)

CD4063 四位量级比较器

CD4070 四2输入异或门

CD4585 4位数值比较器

CD4089 4位二进制比例乘法器

CD40101 9位奇偶发生器/校验器

CD4527 BCD比例乘法器

CD4531 12位奇偶数

CD4559 逐次近似值码器

CD4560 “N”BCD加法器

CD4561 “9”求补器

CD4581 4位算术逻辑单元

CD4582 超前进位发生器

CD4585 4位数值比较器

存储器

CD4049 4字×8位随机存取存储器

CD4505 64×1位RAM

CD4537 256×1静态随机存取存储器

CD4552 256位RAM

特殊电路

CD4046 锁相环集成电路

CD4532 8位优先编码器

CD4500 工业控制单元

CD4566 工业时基发生器

CD4573 可预置运算放大器

CD4574 比较器、线性、双对双运放

CD4575 双/双预置运放/比较器

CD4597 8位总线相容计数/锁存器

CD4598 8位总线相容可建地址锁存器

相关问答

tc 4066 bp是什么 芯片 ?

tc4066bp是蓝牙芯片,里面主要包括接收和发射信号的射频单元,以及处理数据的CPU单元,还有音频解码的DSP单元。用于短距离无线通信,其应用场景包括音频传输、...

HEF 4066 BP是什么 芯片 可以来替代CD 4066 ?

HEF4066BP是四双向模拟开关。生产的厂商不同,HEF,PhilipsSemiconductors公司用这个标号。和CD4066是一样的芯片,封装如一样,可直接替换。HEF4066BP是四...

74hc 4066芯片 详解?

74hc4066芯片是四模拟开关电路,该芯片利用3.5微米硅栅P一阱CMOS制造,这开关有低的导通电阻和极低的截止漏电流。它是双向开关,因此每个输入都可以当作输出使用...

芯片 74代表什么?

这里有74系列芯片的数据手册大全,指的是一个系列的数字集成电路,其中有74XXX(现已不使用),74SXXX、74LSXXX、74FXXX、74CXXX、74HCXXX、74HCTXXX、74AXXX...

CD4052的 应用 电路?

CD4052是双4路开关。CD4053是3组2路开关。CD4066是4组2路开关。可以根据具体的应用来选择。可以用一个按键来完成转换,这几种电子开关集成电路与机械开关的性...

HCCDHEFLS等系列的含义.IC上有HCCDHEFLS等系列,如74HCxx,CD40...

[回答]74HCSeriesHighSpeedCMOSLogicFamilyHC是高速COMS逻辑类它的逻辑电平和CMOS电路相同.74LSSeriesLowPowerSchottkyLog...

老板们,怎么选择!窨井水位及井盖监测系统方案怎么做?

[回答]统软件将监测结果以直观的方式在WEB端、移动端展开展出,供用户实时理解水位、流量、雨量等信息,并可对历史数据展开查找、统计资料、分析。水位监...

新能源迎来利好时代,长城汽车为什么能抢占先机?

在新能源汽车的利好时代里,长城汽车「后知后觉」五大品牌:哈弗魏牌坦克长城皮卡欧拉在长城汽车的这五个品牌里,真正“绿色”的品牌有哪些呢?目前看来...

旧笔记本改造成平板-ZOL问答

7人讨论4066次围观关注问题写回答讨论回答(7)hanshuo567等平板电脑出个像...我干脆把电视换成电脑算了··然后把黑白手机换成ip···里面是要专门的芯片...

键盘失灵 我的惠普笔记本键盘失灵了,如何恢復?-ZOL问答

共4条回答4066浏览笔记本电脑键盘是一种方便的输入设备,但也容易出现故障...它没有主控芯片和电路板,只是在铝合金基板上覆盖了薄膜电路,并通过软排线直接连...

标签:

相关阅读