电子鼻应用种类 科学家研发仿生“电子鼻”30秒识别食品新鲜度,内嵌CNN算法

小编头像

小编

管理员

发布于:2026年04月14日

144 阅读 · 0 评论

科学家研发仿生“电子鼻”30秒识别食品新鲜度,内嵌CNN算法

人眼可以区分数百万种颜色,人耳可以听出 50 万种音调,而与人类的嗅觉能力相比,这都有些逊色。早在 2014 年,科学家发现,人鼻可以区分 1 万亿种气味。对于视觉系统,科学家开发出了机器视觉;对于听觉系统,科学家研发了语音识别。那是否存在一种可能性,制造一套人工嗅觉系统呢?

新加坡南洋理工大学(NTU)的研究人员通过模仿哺乳动物的嗅觉系统,发明了人工“电子鼻”,可准确评估肉类的新鲜度。实验数据显示,“电子鼻”检测准确率高达至 98.5%,而传统检测方法只有 61.7%。

该研究成果由 NTU 联合中国江南大学以及澳大利亚莫纳什大学共同完成,并于 10 月发表在科学杂志《先进材料》上。

真正实现快速、准确、无损检测

食物中毒几乎是人人都有过的经历。因为食用了被污染的食物,患者往往会上吐下泻。其致病机理是食物中的细菌或者病毒进入人体肠道后大量繁殖,导致肠道感染。食品安全至关重要,其中关键的一环,就是保证食材的新鲜度,即准确对其新鲜度进行评估。

“准确” 不意味着严格,而是适中。消费者因为怀疑存储在冰箱内的肉类变质而丢弃,会造成大量浪费;另一方面,在不知情的情况下食用变质食物则有害健康。“人工鼻” 项目负责人,NTU 材料科学和工程学院陈晓东教授对 DeepTech 介绍了当前主流肉类检测方法的弊端。

目前,测定肉类采用的是挥发性盐基氮法。在肉类长时间放置过程中,由于酶和细菌的作用,蛋白质、脂肪和糖类被分解、变质,一系列碱性含氮的有毒物质如酪胺、组胺、尸胺等胺类被释放出来。通过检测这类物质的量,进而反推肉类的新鲜度。该方法主要的弊端在于,需要特定的仪器进行检测,其使用不便,检测复杂。这意味着只能由政府相关部门、相关人员,使用仪器在特定的环境和场合进行检测,效率低、可使用场景少,还存在测不准的问题。

为了克服这些弊端,陈晓东等人基于哺乳动物嗅觉系统的工作原理,研发了 “电子鼻”。

首先,要理解哺乳动物嗅觉系统的工作原理。对于哺乳动物来说,嗅觉系统起作用要从鼻子吸入气体开始。气体接触到包含有多种嗅觉感受器的嗅觉上皮细胞,这些嗅觉感受器对很多范围的气体分子呈现亲和性,之后嗅觉神经将感受器激活成电信号,传到给嗅球,再经过嗅球传递,直到大脑,最终识别气体并决定气体浓度。

总的来说,哺乳动物嗅觉系统运转可以分成两部分,一是感受器接触气体,此时形成的神经信号像是气味指纹(scent fingerprint),必须经过解读才能得到结果。第二步则是信号通过神经传递给大脑,对气氛指纹做出解读。

用更加专业的词汇来说,模仿哺乳动物的嗅觉系统,需要复制两个功能:交叉反应传感和气味指纹模式识别。

这恰好也对应了 “电子鼻” 的两个组成部分:条形码和阅读器。前者放置于肉类周围,条形码因为肉类中的不同浓度的挥发性气体而产生变色;后者是 “中枢神经系统”,用以解读变色的条码,给出新鲜度结果。

图|哺乳动物嗅觉系统 VS. 人工嗅觉系统

这两个部分哪个更为关键?陈晓东坦言:“电子鼻识别肉类新鲜度之所以比传统方法准确度高,并不是因为我们检测了更多种类的气体,而是对变色条码的解读更精确。” 这也就意味着,该电子鼻技术的核心,是一个精确解读变色条形码信息的一套算法。

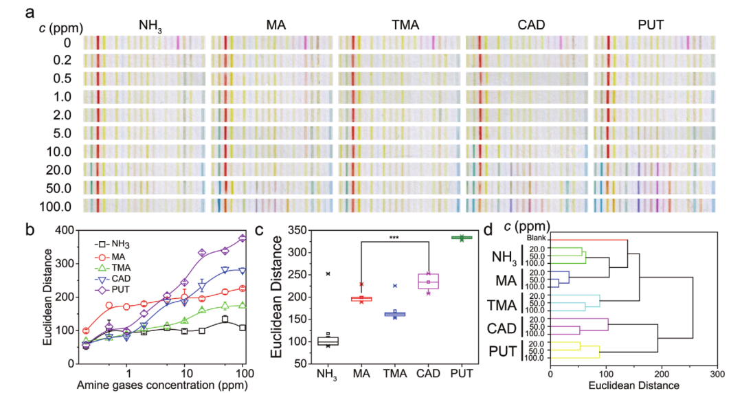
“条形码” 由 20 种不同类型的的壳聚糖、染料和醋酸纤维组成的多空纳米复合材料构成。当其置于待测肉类之上,条码中的卤素染料根据气体类型和浓度发生交叉反应,显示出彩色条形码(气味指纹)。

图|“五彩斑斓” 的条形码形成的气味指纹

比如,在条形码上第一条带上,有一种叫溴百里酚蓝(BPB)的染料,当遇到微生物降解蛋白质产生的生物胺,其羟基基团分裂,可见色从黄色变成蓝色。当暴露在不同浓度的气体中时,条码的每一条都会有不同颜色或颜色范围。

设计条形码与肉类挥发气体反应并不困难,困难的是面对千变万化的变色条码,应该如何解读。设想人的嗅觉系统,当闻到肉类散发出的臭味,就能判断已经变质,如果味道弱一些,就能判定不新鲜。那 “电子鼻” 应该如何判断呢?

陈晓东等人使用机器学习方法训练条形码 “阅读器”,直到系统能准确根据条形码判断新鲜度为止。

首先,要训练系统,必须要给出一个标定后的准确结果。他们使用国际标准,为肉类的新鲜程度分类:新鲜、不新鲜和变质。每一种分类都会对应一组挥发性气体含量范围。

之后,研究人员将条形码粘在透明聚氯乙烯(PVC)肉类包装薄膜上,并朝向外侧,但是不接触肉制品。然后将该样品置于 25℃环境中,在不打开包装的情况下,使用智能手机拍摄条形码图像。最终,他们得到了 4161 张肉类图像,并随机分成两组:一组有 3475 张,用来训练模型;另一组 686 张用来测试。

识别条形码的模型使用的是深度卷积神经网络算法(DCNN)。电子鼻经过训练后,用 686 张图像测试,让系统判断该条形码对应的肉类属于新鲜、不新鲜或者变质,准确度高达 98.5%。

这种新型 “电子鼻”,在肉质新鲜度检测上,真正做到了便携、准确和无损。陈晓东介绍,在此之前,类似的电子鼻存在的问题往往是过于笨重,例如拖着长长的电源线。或者是检测条件苛刻,某些电子鼻传感器在高温下才能工作。而他们研发的新型电子鼻,只需要一张条形码,和一部智能手机即可。操作人员拍下条形码,使用专门开发的 APP 上传图片,接入云端的分析系统,快速得到结果。

图|使用手机 APP 可识别条形码

陈晓东表示,由于电子鼻足够便携,未来可以对肉类食品进行全链条监测。正如之前所说,传统的挥发性盐基氮评估肉类新鲜度需要笨重的仪器,这就限制了它的使用。而电子鼻可以用在屠宰场、包装、冷链运输、超市,甚至消费者可以自行购买在家检测。

需要特别说明的是,条形码使用的材料是生物可降解的、无毒的,基于生物相容性和环保原则设计的。

应用远不止肉类检测

陈晓东对 DeepTech 说:“外界只关注到‘电子鼻’的概念,但真正要关注的是人工嗅觉系统。” 这意味着,在理论上,一切用嗅觉可以完成的工作,“电子鼻” 都可以做到。

陈晓东举了个例子。检测肉类新鲜度,实质上是检测胺类物质的含量。同样的原理,如果评估食用油的新鲜度,那就需要检测酸类物质的含量。因为油在变质过程中会酸化。肉类和食用油,检测标的变了,但原理一致。研究人员只要重新制作对于酸类物质敏感的条形码,按照同样的逻辑训练系统识别即可。

如果再将使用领域扩大,电子鼻具备用在公共安全和危险品检测的潜力。很多化学危险品本身就有特殊的气味,这也是警犬能够识别它们的原因,如果能用电子鼻快速准确的识别该类物质,能够提高检测效率和安全性。

普及仍需时间

人工嗅觉系统使用前景广阔,但是研究起来并不容易。陈晓东说,使用电子鼻评估肉类新鲜度,看似简单,整个研究用了两年。如果要做到准确评估食用油、乃至冷链运输检测、公共安全和危险品检测,还需要很长的时间。而在商业化上,当前也存在障碍。

首先,使用手机对条形码牌照,再上传分析,存在误差。每个使用者的手机像素不同、拍摄环境不同、拍照水平不同,同一个条形码,不同人拍摄颜色出入较大,而识别系统恰恰依靠颜色做判断,这是不稳定因素之一。陈晓东已经意识到这一点,在他看来,未来如果商业化,需要研发一个专门的手持设备来读取结果,仅仅依靠手机拍照是不行的。

此外,对于大型超市而言,它们是不倾向于用电子鼻监测肉类新鲜度,尤其是包装类产品,这是一个责任归属的问题。肉类包装上已经注明的生产日期和保质期,消费者只需要按照规定食用即可,超市没有责任。如果超市自己监测,并保证肉类新鲜,一旦出现问题,责任就归到了超市一方。

但无论如何,消费者对肉制品乃至其他各类食品的安全性要求是不断提升的,电子鼻的商业化也需要一步步推进。陈晓东等人已经为其申请了专利,他们希望电子鼻未来能够在食品工业和公共安全中广泛应用,为消费者和食品供应链中的利益相关者提供一种便捷的检测方法,从而让公众建立对食品安全的信心。

人工嗅觉分析技术——电子鼻的工作原理、特性及用途

电子鼻(electronic nose, EN),又称气味传感器、多传感器阵列(multi-sensor array)、人工鼻(artificial nose)、嗅觉系统(odorsensing system)、电子嗅觉测量器(electronic olfactometry)等,其发明则受嗅觉的启发。嗅觉系统可帮助生物更好地感知环境、发现潜在的危险、识别及区分食物。

从技术层面,因为气味中自然交织着多种化学物质,因此对气味进行自动识别及分类是一项极具挑战的任务。气味自然交织可分为三类:协同(synergism)、补偿(compensation)、遮蔽(masking)。

"协同"指两种及以上不同物质发出气味并相互交织,使得混合后的气味浓于单一物质的气味;

"补偿"指一种成分的气味抵消另一种成分的气味;

"遮蔽"指一种宜人的气味(pleasant odor)与另一种不良气味(unpleasant odor)融合。

电子鼻技术出现前,学界尚无法对一般情况下的化学混合物做高精度分析及成分分离。随着电子鼻设备的发展,一些研究可以测量气味强度、认识气味交互及传感器对气味交互的反应。

尽管检测特殊气味的研究始于20世纪20年代,借助化学电子传感器阵列(chemical electronic sensor array)来检测气味的想法却在20世纪80年代早期才出现,但那时受传感器技术的限制,这一想法还无法实现。20世纪90年代晚期,"电子鼻"概念正式提出,其最初的定义是: "由多传感器阵列组成、可用于检测一种以上化学成分的设备"。随后,传感器技术的发展及更多研究可能的实现很好扩展了电子鼻技术的应用范围。近年来,EN技术已经覆盖农业、水及食品产业、医药、安全系统等诸多领域,具有响应时间短、检测速度快、成本低等优良性能。

上图展示了生物嗅觉系统(biological olfactory system)与电子鼻技术(EN technology)的相似之处。电子鼻的电子传感器阵列(electronic sensor array)对应着鼻子的嗅觉感受器(olfactory nose receptors),可检测空气中的化学物质。在生物嗅觉系统中,被感受和捕捉的气味分子会作为输入信号传入嗅球(olfactory bulb),由嗅球对气味信息进行处理。而后,大脑中的嗅皮质(olfactory cortex)对气味进行描述,并最终识别出气味。

类似地,在电子鼻技术中,预处理器(preprocessor)首先对捕捉到的气味信号进行特征提取。基于所提取的数字签名(extracted digital signatures),电子鼻再利用数据分析、模式识别、机器学习相关算法来识别及区分输入气味。

两者比较后可知,电子鼻技术由硬件和软件两部分组成,软件部分相当于生物的"大脑",硬件部分相当于"嗅觉感受器"。具体而言,软件部分 主要包括一个数据处理单元(data processing unit),可借助感受到的化学物质(sensed chemicals)的数字签名(digital signatures),识别出所捕捉的每一种气味并对其进行分类。硬件部分 主要指传感器阵列(sensor array)。由于电子鼻的主要任务是检测并区分多种气味,因此传感器阵列通常包括各种不同类别的传感器,不同传感器可检测出不同化学物质。

完成特定任务时,电子鼻技术的关键在于找到合适的传感器。总而言之,要想成功构建出一套电子鼻系统,就要有合适的硬件及高效的软件做为支撑。

电子鼻的检测对象主要针对挥发性的风味物质。当一种或多种风味物质经过电子鼻时,该风味物质的“气味指纹”可以被传感器感知并经过特殊的智能模式识别算法提取。利用不同风味物质的不同“气味指纹”信息,就可以来区分、辨识不同的气体样本。另外,某些特定的风味物质恰好可以表征样品在不同的原料产地、不同的收获时间、不同的加工条件、不同存放环境等多变量影响下的综合质量信息。保圣电子鼻采用先进的传感器组合而成,是目前同类仪器稳定性好,检测精度高的电子鼻。非常适用于检测含有挥发性物质的液体、固体样品。

过程控制:食品生产中添加剂的用量,工业清洗过程的控制,发酵过程控制,自然气体中人造气体的量,食品工业中包装物的生产控制,油炸或烧烤的过程控制。

质量控制:油脂的恶臭,食品的新鲜度,包装物的外散气体,聚合物的溶剂残留物,风味的退化,药物气体,树脂的特点,饮料的香气等。

环境安全控制:废水纯化过程的气味,肥料气味,过滤过程管理,工作室中空气中的有机溶剂,细菌辨别,泄露控制,燃烧控制。

▲慧闻科技IDM-D02电子鼻 32种不同传感器组成的阵列

慧闻科技设计并制作的 IDM-D01 电子鼻系统由 32 个不同的气体传感器组成,可以完成专业级气体和气味识别测试的移动式数据采集。该系统集成了先进的电子鼻操作电路、气体取样、数据传输和采集为一体。采集的数据即可以直接用于慧闻科技的电子鼻训练测试软件程序,也可以由用户自行研究开发使用。具有携带方便,操作简单,无噪音等优秀特点,系统配置的测试软件可以实时显示测试结果并完成多路传感器和温湿度的数据采集。该系统尤其适合对气体或气味有关项目研究级别的开发的使用,如果配合慧闻科技开发的电子鼻训练平台 ,经过相应的训练测试,可以直接在应用项目中做为嗅觉感知仪使用。该系统也可以根据不同使用场景来专门配置面向目标气体或气味的阵列传感器组合。

问答时间

电子鼻在食品产业中应用的场景?

1、 食品腐臭分析

2、糖蜜种类和芳香特性的分析

3、肉品新鲜度分析

4、水果新鲜度芳香种类的分析

5、酸奶和酸奶辅料的鉴定分析

6、牛奶新鲜度分析

7、果汁等不含酒精的饮料的区分判定

8、酒精饮料香气的区别分析

9、谷物生长分析

10、咖啡及相关产品的香气分

11、烟草质量及香气分析

12、其它食品香气的分析

相关问答

电子鼻咽 喉镜和鼻内镜的区别

[回答]如果做过电子鼻咽镜。也可以不做鼻内镜了。电子鼻咽镜也是从鼻腔下的,一般都会顺便检查鼻腔。如果想确诊鼻窦炎,那么还是做鼻窦ct吧,这个是诊断鼻窦...

则可谓“小巫见大巫”了。“ 电子鼻 ”的嗅觉】作业帮

[最佳回答]1.同“若把警犬分辨气味、气体的本领与‘电子鼻’比起来。则可谓‘小巫见大巫’了”相呼应。2.(1)指“把二氧化锡及少量氯化把研细成型,在高温下烧...

电子鼻 是谁发明的?

电子鼻又称气味扫描仪,是20世纪90年代发展起来的一种快速检测食品的新颖仪器。它以特定的传感器和模式识别系统快速提供被测样品的整体信息,指示样品的隐子...

电子鼻 甚至比狗的鼻子还灵的修辞是对比吗?

不是对比。对比是将两种事物放在一起比较从而比较出不同点来。它是修辞手法也可以是论证方法。这里将电子鼻与狗鼻子相比,只比程度高低不比本质有异,所以不是...

电子鼻 ”是哪个科学家研制的?

法国图卢兹与英国曼彻斯特的工程师们联合研制出了一种“电子鼻”,这种“电子鼻”配有24个传感器,它能准确找出藏在地下的珍贵蘑菇。据介绍,这种蘑菇的售价每公...

【人们根据鸟儿、海豚、狗、鸽子等动物发明了飞机、潜水艇、...

[回答]蝙蝠发明雷达

人类是怎么发现 电子鼻 的?

电子鼻!通过研究狗的鼻子,人类模仿制成了小型、快速、灵敏的自动分析仪——“电子鼻”,可以用于化学、食品工业,也可以用于分析矿井、仓库、潜艇和宇宙飞船座...

鼻咽镜和鼻窥镜的区别?

鼻窥镜是指医生用一根内窥镜分别进入左右两侧鼻腔,检查左右两侧鼻腔的情况。同时由于鼻腔与鼻咽和咽喉相连,所以鼻内窥镜可以看见在鼻腔的后端的鼻咽部,而鼻咽...

便携式 电子鼻 检测仪的价格?十万火急!

[回答]需要您提供一下个人的需求才能给您做便携式电子鼻检测仪的具体报价呢,请问您这边有什么需求呢?便携式电子鼻检测仪每个地区的价格还是不太一样的,...

电子鼻咽 喉检查镜检查安全卫生吗,每次检?做 电子鼻 _千问健康

做电子鼻咽喉检查镜检查安全卫生吗,每次检?做电子鼻咽喉检查镜检查安全卫生吗,每次检查时插入管是用新的吗。

标签:

相关阅读