电子绘画免费应用 免费好用的10款在线画板软件推荐,你值得拥有!

小编头像

小编

管理员

发布于:2025年05月07日

283 阅读 · 0 评论

免费好用的10款在线画板软件推荐,你值得拥有!

随着科技的进步和互联网的普及,我们工作、学习和生活方式发生了翻天覆地的变化。在线画板软件就是在这个背景下应运而生的一种便捷工具。它不仅满足了我们随时随地绘制图像、演示思路的需求,还提供了协同编辑、云存储等功能,使得团队协作变得简单而高效。

在线画板软件通常具备强大的绘图能力,可以模拟纸笔、画笔、标记笔等多种绘图工具,并提供各种图形、模板和背景供用户选择。此外,用户可以随时保存和分享他们的作品,也可以邀请他们的同伴进行实时协作。最重要的是,所有这些功能都可以在任何设备上使用,只要有网络连接就可以轻松访问。

现在市场上有许多优秀的在线画板软件供我们选择,它们各有各的优点和适用场景。接下来,我将会为你介绍其中10款实用又免费的在线画板软件,并深入剖析他们的特点、优点和缺点。

01 boardmix

boardmix是一个协作白板软件,特别擅长于构建思维导图和富有建设性的头脑风暴会议。

boardmix专为各种类型的团队打造,其直观的白板让您能够以视觉方式呈现想法、异步沟通、促进会议,并在不受空间限制的情况下共同创建组织图表。

boardmix特点:

内置视频和聊天功能,支持@提及

画笔带有直尺、量角器和圆规工具,可以轻松绘制直线、任意度数的角度和圆形

提供数百种预构建模板和自定义模板

使用演示模式进行交互式展示,让演示者可以放大白板的关键区域,保持听众的参与度

boardmix优点:

大量模板和功能使 boardmix 白板适用于各行业的团队

强大而直观的协作和演示工具

与包括Figma、墨刀和Pixso等在内的大量其他工具集成

boardmix缺点:

基于云端的在线协作白板,暂不支持离线编辑,断网情况下无法查看云端文件

在线画板软件boardmix

02 ClickUp

ClickUp 是一个跨行业团队管理项目、智能协作、集中所有工作于一个平台的多合一生产力工具。

就绘图的场景,用户可以使用ClickUp的Whiteboards功能,你可以随心所欲地随意涂鸦、绘画和创作,而无需担心空间不足。

ClickUp特点:

多功能性的项目管理工具,涵盖任务分配、日程安排、文档管理等功能

提供丰富的视图选项,如列表视图、日历视图、甘特图等

强大的自定义功能,包括自定义字段、工作流程等

ClickUp优点:

统一的工作台,整合了团队的所有工作流程和任务

高度可定制化,适用于各种规模和类型的团队和项目

提供强大的协作功能,包括评论、@提及、共享文档等

ClickUp缺点:

对于新手来说,学习曲线可能较陡峭

在某些情况下,大规模数据处理可能导致性能下降

某些高级功能可能需要付费版本才能访问

03 Lucidspark

拥有许多您最喜爱的项目管理平台的功能,Lucidspark 是一个出色的白板软件工具,可帮助提升您的头脑风暴过程,并开始将您的想法付诸行动。

Lucidspark特点:

对便利贴进行反应和投票计数

内部聊天功能

邀请他人加入白板,使所有人能够同时在同一个空间中协作,或者创建分组白板以便小组合作

Lucidspark优点:

工作管理功能可帮助跟踪时间、可视化思想,并确定下一步的优先事项

模板、分组白板和协作功能为团队提供了更多结构,使其空白画布更加有条理

Lucidspark缺点:

拥有大量先进的头脑风暴功能,但您需要将Lucidspark与另一个平台集成,以更好地管理想法,特别是在早期阶段之外

04 Stormboard

类似于前面提到的boardmix,Stormboard允许团队在一个无限画布上进行协作,从几乎任何地方举行会议、监控项目,并分享想法。它还提供一个专用的数字白板功能,专注于构思过程,具有便利贴和绘图工具,可用于记录想法。

Stormboard特点:

提供超过 200 个模板可供选择

使用导航面板进行作品的放大和缩小

提供文件夹和任务优先级等组织功能

Stormboard优点:

在您的白板上可以创建不同的视图,如看板

具有强大的模板中心,适用于任何团队的大量使用案例

Stormboard缺点:

需要升级计划才能访问平台的更强大功能

除了基本使用之外,可能会有一些学习曲线

05 Limnu

对于在远程学习中寻找白板解决方案的教师来说,Limnu是一个强大的数字替代方案。它与我们记忆中自己童年课堂上的物理白板相当类似,具有几个视觉呈现功能,可用于协作和团队互动。

Limnu特点:

逼真的标记工具和绘图工具

最多可容纳八名参与者的内置视频会议功能

协作或单独绘图模式

Limnu优点:

非常简单的用户界面

适用于几乎所有年级和科目的教师

Limnu缺点:

缺乏任务管理系统来执行白板上的想法

除了绘图、头脑风暴或演示设置之外,该平台缺乏与您的工作流程相匹配的关键功能

06 Microsoft Whiteboard

Microsoft Whiteboard是Microsoft推出的画板软件,因此如果您的公司已经在使用Teams或OneNote,您可能已经可以访问这个应用程序。作为更大产品套件的一部分,Microsoft Whiteboard可以轻松与其他Microsoft工具中存储的工作相协调,并可用于增强我们从其他领先品牌中认识到的许多标准数字白板功能。

Microsoft Whiteboard特点:

协作名单,可查看谁参加了您的实时白板会话

提供超过40种模板

Microsoft Whiteboard优点:

通过在网页浏览器或Windows应用程序中登录应用,随时随地访问您的白板

与其他Microsoft产品一起使用您的白板,将您的想法连接到工作流程

Microsoft Whiteboard缺点:

需要其他产品才能充分利用白板进行有效的项目管理

有限的视觉特性使得难以完全定制您的白板

07 Conceptboard

Conceptboard旨在通过连接头脑风暴和展示之间的差距来加速批准流程。您可以在白板上叠加模板,为您的想法创建自定义结构,并在同一白板内添加部分,以交叉引用评论或在绘制客户旅程的同时进行导航。

Conceptboard特点:

文件夹管理多个白板

直接在白板上上传媒体和注释 PDF

通过导出或通过受密码保护的链接与内部和外部合作者分享白板

Conceptboard优点:

大量模板可叠加使用,可以同时使用多个模板

反馈和协作功能,简化项目开发的早期阶段

Conceptboard缺点:

文本编辑功能有限,无法格式化便利贴

缺乏用于管理项目的特点,超出了项目早期阶段

08 InVision Freehand

InVision Freehand 是一个简单而强大的在线白板工具,团队可以通过图表、图表、绘画等形式视觉表达他们的想法。

InVision特点:

思维导图功能

提供超过 100 种模板,其中许多是由类似的项目管理平台团队设计,可与其他应用(如Jira 和 Asana)一起使用

InVision 优点:

大量模板和集成使 InVision 白板对不同团队更有价值和更加灵活

可以通过任何定价计划访问所有基本功能,即使是免费版本

InVision缺点:

难以管理复杂项目,随着更多想法和贡献者添加到您的白板上,难度增加

09 Ziteboard

Ziteboard 是一个协作白板软件,允许团队从任何设备进行头脑风暴、展示、辅导或培训。主要面向教师和设计师,Ziteboard旨在成为远程团队和教育工作者的“草稿纸”,可用于创建线框图、语音和视频聊天,甚至在一个无限开放的空间中绘制方程式。

Ziteboard特点:

匿名白板功能,供外部客户或用户加入您的白板

直接将 Ziteboard 的 PNG 或 SVG 文件导入 Photoshop 或 Illustrator 进行归档

彩带按钮用于庆祝成就和小胜利

Ziteboard 优点:

多种功能可与团队进行沟通,而不仅仅是聊天

轻松导入、导出和共享白板,以进一步发展您的想法

Ziteboard 缺点:

不适合管理任务或直接将白板想法与工作流程连接

免费版本功能有限,大多数高级功能仅适用于付费计划

10 Whiteboard Fox

如果您希望快速分享绘图或在早期构思阶段展示想法,Whiteboard Fox 可能是一个不错的白板软件解决方案。类似于您可能放在办公桌上方便使用的白板,或者在厨房用于添加购物清单,Whiteboard Fox 强调使用颜色和绘制图像来组织您的白板。

Whiteboard Fox特点:

白板房间 ID,快速连接到任何实时会话

白板上使用的 67 种颜色选项

暗黑模式

Whiteboard Fox优点:

容易学习应用,并可以从任何浏览器加入其他白板

通过电子邮件中的 URL 分享您的白板

在平板电脑上使用 Whiteboard Fox 可以提供额外功能,如捏合缩放手势和笔的支持

Whiteboard Fox缺点:

没有项目或工作管理功能

仅限于使用白板的笔进行绘图或书写

无法与其他工作工具进行集成

通过以上的分析和比较,我们可以发现每款在线画板软件都有自己的优点和不足,也有自己的最佳应用场景。因此,在选择时我们需要根据自己的需求和条件,找出最适合自己的那一款。

例如,如果你是一个设计师,需要进行复杂的图形设计和模拟,那么具有丰富绘图工具和模板库的在线画板可能是你的最佳选择;如果你是一个教师,需要在线进行讲课和互动,那么具有强大的协作功能和易用性的产品可能更适合你。

最后做一个简单的总结,boardmix凭借其简单易用的界面、强大的协作功能和丰富的绘图工具,成为我最推荐的在线画板软件。无论你是个人还是团队,不论你的需求是什么,boardmix可以为绝大多场景提供满意的解决方案,希望这篇文章能帮到你,那我们下次再见!

国内好用免费的电路图绘制软件,除了AD还有什么?

大家都知道,Altium Designer 这一款是中国工程师最常用的电路绘制软件了,但是由于钓鱼执法等,需要你花费十几万的软件授权费用,你花得起吗?虽然网上有很多的破解版,但是这类他会发送数据包给公司,当你在使用他的时候,不经意间可能就会给你发一份律师函。

这里就跟大家介绍一款国产的软件:立创EDA。

他其实学起来也简单,2小时就可以入门吧,2天就可以精通,目前全球也有至少一千多所的学校针对性地对立创EDA进行教学。

1. 基础功能

首先介绍这款软件,我们得知道他有什么功能吧?

云端操作

就跟一般的云端一样,注入手机端电脑端的WPS一样,这个软件可以随时随地,进行在线设计,当然也可以在历史记录中查看,更多的是,他支持离线版本,所以你也可以安装软件的形式,进行离线的电路板绘制。

仿真设计

既然可以在线云端设计,那么在线仿真势必也是没有问题的,他会对你绘制的完整电路图就行波形分析等,你也可以对其进行模型的修改,导出PCB等操作,目前也是我自身在用。

教育版本

教育版本我倒是没太多的关注,但是如果你想对他进行入门学习、或作业提交等一系列的操作,我觉得可以下载一个试试,所谓的高效学习,省时省力嘛。

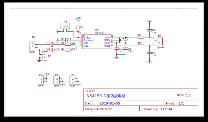
原理图设计

我相信原理图设计也是你看这篇文章最主要的内容吧,他的原理图设计的工具栏以及菜单栏完全不会输给AD软件,原理图可以无缝转换为PCB,还支持布局传递,一键生成BOM表,人性化的封装管理器。

PCB设计

PCB可以进行多层的设计,还支持照片和3D的预览,多种布线功能,当然当你选择他旗下的嘉立创电路板制作的时候,还可以直接选择不同PCB的颜色,亚黑,白色,蓝色、绿色、红色等等。

原理图和封装库的创建

下面就是一般芯片的原理图库和封装的匹配,你也可以自行进行设计,注意封装尺寸的检查就行。

团队管理

这个其实还挺方面,尤其是公司里一个团队,你可以通过直接分享链接,添加成员的形式,让你所设计的工程文件进行共享,达到多人协作,提高效率的目的,同时你可以可以对其进行分享,与工程广场的人共同进步。

工程广场

在工程广场上,会有海量的开源硬件,你可以参考他们的设计,取长补短,同时根据自身的实际项目,体检自身设计的便捷性质。

2.设计操作流程

刚才第一部分已经基本介绍了他的基础功能,现在跟大家介绍一下我们完成一个电路设计的基本流程是怎样的。

新建工程文件,原理图,PCB等;然后分别进行原理图的设计,PCB的设计,在你导出Greber文件给工厂打样的时候,你一定要检查一下是否进行了DRC(也就是设计规则的检查)。

最后很简单的,你只要给与相应的电路制作厂家,让他们为你完成PCB的设计或是SMA的贴片,因为大部分的贴片工作不可能是我们自己完成,关于元器件的材料我们可以直接在嘉立创上寻找让对方焊接。

若是没有也不必担心,我们可以自己邮寄物料或是选择不焊接这部分。

3.立创EDA

利用一些篇幅说了他的基础功能和设计流程,这里也补充一下这个工具的安装,你可以直接搜索立创EDA,也可以直接访问https://lceda.cn这个地址,选择在线进行原理图的设计或是安装客户端。

这里更推荐大家下载EDA客户端,毕竟相比AD,他可小太多了,而且很多时候你电脑可能还存在断网的情况,不是吗?

4.闲聊

随着国产EDA的发展,我们在保证正版的前提下,目前这款软件确实会是一个很好的选择,扁平化,一体化的设计及制作流程,导致你使用上后会被他的简捷便利所吸引。

这里只是简单介绍下这款软件基本信息,下一部分我会跟大家具体介绍他的设计和原理图绘制等基本操作。

欢迎点赞,分享,评论与收藏,你的每个支持都是我创作的动力,感谢!

相关问答

有什么可以在手机上 绘画 ?的软件吗, 免费 实用的,谢谢??

首先手机屏幕比较小绘画操作空间也就受到局限,如果想在电子产品上绘画建议可以在平板上安装APP同时配置一只原装的电容笔,这样会画起来就更能得心应手了。手机...

什么软件在电脑上作画比较好?-ZOL问答

第一种是使用电子板,例如WACOM,直接在电脑中进行绘画。这样的情况下,您需要一款绘图软件来辅助创作,比如CorelPainter、Photoshop和网络上可以免费下载的Pain...

除了wps还有什么 免费 办公软件-ZOL问答

内建诸如文书处理、电子表格、展示工具及绘图等等软件,具有与其它办公室软件包...以C++为程序架构,并于LGPL及SISSL开放原始码之下提供已授权的文件化应用程序...

乐画 电子绘画 板怎么用?

1、使用绘画板,首先用电脑在对应的网站上下载版本驱动,安装好驱动以链接绘画板即可使用。2、绘画板的使用一般可分为线稿、上色、背景上色、最终处理四个步骤...

caxa绘图软件内容介绍?

caxa绘图软件是一款电子绘画软件,全新的构架将按照设计师们的习惯进行调整,让设计师们提高了效果,同时软件直接各种各式的设计图,软件采用了全新的界面,最新...

手机可以绘图嗎?

是的,许多现代智能手机都具备绘图功能。用户可以使用手机上的绘图应用程序或下载专门的绘图应用程序来绘制图形、素描、涂鸦等。手机也可以连接到电子绘图板或...

什么 电子 设备最适合画画?

选择电子设备来画画,可以根据个人需求和预算来选择。对于新手来说,数位板是一个不错的选择。数位板与电脑连接,使用起来比较方便,而且价格相对较低。专业的绘...

电脑 绘画电子 板报怎么做?

可以根据需要选择不同的主题和内容,例如学校活动、课程介绍、知识普及等。2.选择板报制作工具。可以使用电脑软件、在线制作工具或手机应用程序等进行制作。...

电工画图软件?

电气制图软件免费版是专业出色的电气类绘图软件工具。本软件主要功能是用于绘制电气和电子图,原理图,控制电路图。操作十分简单方便,帮助用户以最快效率绘制电...

请问 绘画 电子 板工具叫什么名称?

问题很多啊……一一给你解答吧1,手绘板分安装电池的和不安装电池的,比如友基就是压感笔需要安装电池的,而影拓则是不需要的。一般安装电池的可以使用很长时间...

标签:

相关阅读