电子签名及应用 电子签名主要应用于哪些场景和行业?

小编头像

小编

管理员

发布于:2025年05月06日

110 阅读 · 0 评论

电子签名主要应用于哪些场景和行业?

在全数字化时代,让整个业务流程能在线上顺畅跑起来,这是第一点。第二点,就是它的便捷性。相比于传统的方式,需要在纸上签署或盖章、快递传送,传统方式进行文档的管理等,那么在电子方式下,这些都不需要,全部在线上完成。第三点,就是安全性,电子签字、电子盖章相比实际签章操作,它是更安全的,我们采用的是国家权威机关认可的,这种数字加密技术,有非常严密的安全手段,能够确保电子签名,电子签章是唯一的,是安全可靠的,而且符合法律要求,所以说有更高的安全性。

电子签名技术在产品中的应用

本篇文章作者介绍了电子签名技术在产品中的应用,希望能对大家有所帮助。

产品背景:

最近我司为了加强对自身用户的管理,需要和我们的用户进行具有法律效应的协议的签订。同时由于我司用户遍布大江南北,采用纸质合同的方式效率无疑很低(各种寄件收件、存档),便调研了相关电子签名技术。

首先科普下电子签名的概念:

可靠电子签名与手写签名或盖章具有同等的法律效力

电子签名产品通常需要采用加密算法、身份认证和时间戳等技术手段,来保证原始签约文件的真实性、完整性和未篡改性!

正因为电子签名具有同等法律这是我们使用电子签名的基础;其次第三方电子签名服务能够为企业解放大量的人力物力,企业无需再组建专人团队来负责纸质合同的签署流程和管理工作,从而以降本增效的方式打通企业数字化办公的最后一环!

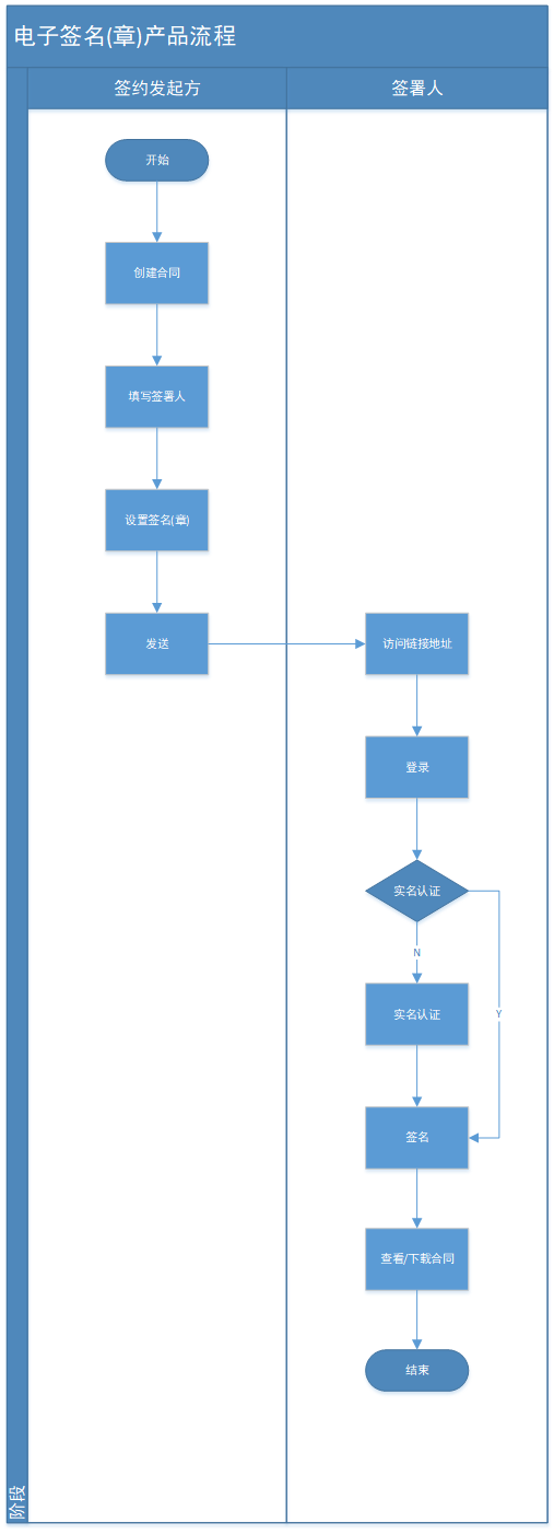
先来看一下电子签名的产品流程

上图是使用第三方SaaS平台签署电子合同的一个流程,主要是使用电子签名服务商的web、app等形式的应用来进行电子合同的签发,这样的好处在于便宜、使用方便,只需要购买合同费用以及进行实名认证相关费用。

问题也显而易见:那就是脱离了自身产品的使用场景,这样会引起用户的误解,降低签约率!这种产品形式主要适用于有电子签名的需求,但是合同量小以及付费意愿比较低的中小企业及个人。

当然作为电子签名技术的提供方,其产品服务能力不可能这么弱,于是PasS形式的接口集成方案 出来了:

主要是接入电子签名服务商的API/SDK内嵌入自己的产品中去,这样就能结合自身产品的使用场景,进一步优化自身的业务流程、提高业务效率。这种产品形式主要是面向电子签名业务高频且需求定制化,付费意愿和能力较高的大型企业!

还有就是私有云形式的本地化部署方式

这个就不多讲了,毕竟我也没有接触过,而且相关部署都会有专门的电子签名服务商技术人员来操作。这种产品形式主要针对的是一些对信息安全极为敏感,需与原有信息化系统进行对接的政府、医疗机构、银行、保险等企业集团。

讲完三种接入方式再来讲讲具体的应用场景

电子政务:利用私有云的部署方式既能对接自身系统又能保证信息安全!对内可以推动政务系统的无纸化办公,对外面向企业的企业备案、百姓的社保证明、纳税证明等业务,可以明显改线线下窗口不足,办事流程长,审批麻烦等痛点,实现真正的便民惠民!所以在政务行业的PM可以考虑在适当的时候使用该项技术哦!电子商务:B2B平台相关业务使用电子签名可以减少相关业务摩擦,提升可靠性和合规性。用户购买相关服务后可以下载加盖服务商电子章的售卖合同,后续如果出现相关纠纷,此合同可作为保障相关利益方的证据!互联网金融:从业务形式和发展速度上看,纸质化合同完全跟不上互联网金融的发展脚步,再加上年初的P2P网贷平台跑路、爆雷事件,政府的监管加强,一份合法的电子合同的重要性不断凸显。接入第三方电子签名技术实名认证时可向有资质的CA机构申请数字证书并生成具有法律效力的专属电子名,以保障用户身份的真实性,并提供后续的存证出证等法律服务,能够有效保证各利益主体的权益。其他场景:比如大型企业的员工劳动合同,供应链相关业务、区块链的电子存证、智能合约!当然还有其他更加落地的场景,因笔者见识、能力等原因就不一一赘述了!

再来讲讲大家比较关心的信息安全问题:

在发起一次电子合同的签署过程中需要用到合同、签署人信息等必要资料,就目前来看,合同在进行签署的过程中是加密的,第三方电子签名服务商不会获取合同内容,但是在进行实名认证时需要获取签署人的信息以申请CA数字证书。所以想不把信息经过第三方电子签名服务商,那么就需要自己调用相关实名认证接口了,把相关参数返回给第三方服务商即可!

签名算法:

签名算法现在主流的是RSA以及国密的SM2算法,就我调研的情况来看,主要是RSA的SHA-1以及SHA256算法,其中SHA-1算法已经被破解了,不过大家也不要太担心,毕竟想破解也需要足够的算力。

RSA是国际算法,是外国人开发的,SM2是国家为了信息安全自己开发的国产算法,使用起来没什么区别,在验证的时候,RSA的可以直接通过PDF阅读器验证,国密算法要麻烦一点,目前国家在政务,金融,医疗等领域大力在推国密算法,其中金融领域是要求2020年前全面实现国密,现在的银行保险等全部都要用国密的算法,在10年左右成立的CA机构只能发国密算法的证书,从当前市场的使用便捷性来说还是RSA的好用,国密算法整体还在大力推广普及,主要是验证要麻烦一点,后续可能就好了。

当然也还有一些其他签名算法如AES256,安全性也很高。具体算法我一个PM就不班门弄斧了。

具体使用何种接入方式因人、因公司、因业务、因行业更因钱而定,所以笔者在此也就不强行得出一个结论了!

以上就是我对电子签名技术在产品中的应用相关粗浅调研,难免会有错误,欢迎指正~

本文由 @相关人士 原创发布于人人都是产品经理。未经许可,禁止转载

题图来自Unsplash,基于CC0协议

相关问答

电子 签章是什么?

电子签章是电子签名的一种表现形式。它本质上是利用图像处理技术将电子签名操作转化为与纸质文件盖章操作相同的可视效果,同时利用电子签名技术保障电子信息的...

聊聊 电子签名应用 普及难点在哪里?

那么目前电子签约的主要普及的难点在于如何解决法律效力、基础安全、签约存储三个问题。小签下面展开讲讲:法律效力提及这块有参考的法律条款规定就有《中华...

什么叫做 电子签名 ?

电子签名,又称数字签名,是利用公钥密码学技术将电子文档的签名信息转换成一段唯一标识签名者身份、确认文档完整性、具有法律效力的电子数据串,用于替代传统纸...

电子签名 的证据效力有哪些

根据你的问题解答如下,本文主要介绍了知识,包含刑事证据审查、等一系列相关内容,并提供专业律师进行免费法律解答。电子签名证据效力一、电子邮件...

什么是 电子签名 一体机电子签名一体机是干什么用的..._电子商...

电子签名一体机是一种可以实现电子签名的设备。它可以通过数字证书验证身份,使用电子签名技术在电子文档上签署、盖章、时间戳等操作,从而实现电子...

电子 签章管理办法?

确保电子签章合法、安全、可靠地使用,根据《中华人民共和国电子签名法》《国务院关于国家行政机关和企业事业单位社会...第一条为规范本市电子签章的建设和...

朋友拿了个 电子签名 想鉴定,电子手写签名笔迹鉴定应该如何鉴...

[回答]电子签名并不是简单的将签名图形电子化,而是使用了电子签名技术,使用数字证书和加密手段,保证签名主体可识别、签名内容未被篡改过。虽然打印出来的...

在政务推广中 应用电子 合同、 电子签名 等,是一种趋势吗?

必然是的,随着数字经济的快速发展,电子合同、电子签章在数字化、网络化及智能化的浪潮中得以快速发展。电子合同、电子签章作为数字应用的基础设施,因其“便捷...

电子签名 哪个平台做得比较专业?

这个可以参考艾媒咨询最新发布的《艾媒报告丨2018-2019中国电子签名行业专题研究报告》,里面对比了国内外几家电子签的平台特点:中国电子签名平台动态——上上...

一部手机如何弄 电子签名 ?

一部手机弄电子签名的步骤:在wps应用中,打开pdf更多工具。在PDF工具中,找到PDF签名选项。在页面底部点击选择文档选项。打开我们需要签名的文档。打开文...

标签:

相关阅读