电子签名 应用现状 36氪研究院 2021年中国电子签名行业研究报告

小编头像

小编

管理员

发布于:2026年04月14日

111 阅读 · 0 评论

36氪研究院 2021年中国电子签名行业研究报告

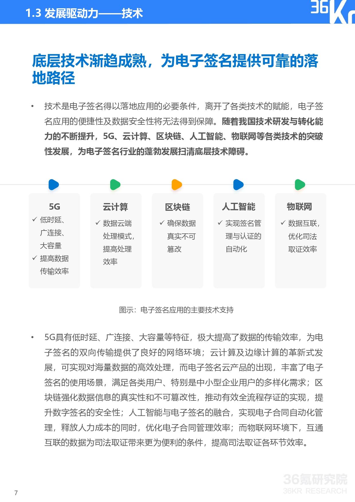
近年来层出不穷的“萝卜章”事件,引发社会各界对于签名安全性的热议。作为区别于传统手写签名的“技术导向型”签名模式,电子签名正逐渐占领用户视野。

什么是电子签名

2005年实施的《中华人民共和国电子签名法》明确了电子签名的概念及内涵:电子签名指的是数据电文中以电子形式所含、所附,用于识别签名人身份并表明签名人认可其中内容的数据。通俗而言,电子签名是以互联网为基础,通过各类技术对电子文档内容进行电子形式的确认与签署。根据我国规定,可靠的电子签名与手写签名或者盖章具有同等的法律效力。在我国,可靠电子签名的实现,依赖加密技术、来自CA机构的安全认证与可信时间戳,以确保电子签名的合法性与有效性。

数字化转型浪潮下,电子签名的应用价值得到释放

电子签名提升合同管理效率的同时实现经济与环保双重价值,成为企业数字化转型及降本增效的重要工具之一,受到越来越多企业用户的青睐。而2020年初的疫情,更是推动电子签名加速向多行业渗透:疫情导致的隔离使得线下办公受阻,远程办公模式下,电子签名突破时间与空间限制,实现企业合同高效处理,其应用范围进一步拓展。

多方赋能,电子签名产品渐趋合规与安全

市场空间持续释放的同时,电子签名被盗用及滥用的风险也随之而来。未来,在政府机构、法律团体及技术企业多方合力下,电子签名有望朝着更为合规的方向发展,给用户端带来安全与便捷的体验。

本报告重点研究问题如下:

• 电子签名是什么?

• 实现可靠电子签名的条件有哪些?

• 哪些要素推动了我国电子签名行业发展?

• 我国电子签名行业市场空间及发展潜力如何?

• 电子签名行业上下游如何划分,竞争态势如何?

• 电子签名的行业应用现状如何?

• 我国电子签名行业有望呈现怎样的发展态势?

更多精彩内容,详见《2021年中国电子签名行业研究报告》,点击下载链接,提取码:bxu5

2021年中国电子签名行业市场现状及发展前景

2021年中国电子签名行业市场现状及发展前景分析

行业进入应用深化期

电子签名是指数据电文中以电子形式所含、所附用于识别签名人身份并表明签名人认可其中内容的数据。我国电子签名行业的发展经历了萌芽期、政策探索期、市场起步期、高速发展期,随着数字经济的发展,我国电子签名行业进入应用深化期,电子签名应用向各行业加速渗透。

政策鼓励电子签名应用

近年来,我国相继出台政策鼓励电子签名应用。2004年,《中华人民共和国电子签名法》颁布,实现了电子签名的合法化。2021年,人社部发布《电子劳动合同订立指引》,加大《电子劳动合同订立指引》的宣传力度,指导有意愿的用人单位和劳动者订立电子劳动合同,逐步推进电子劳动合同在人力资源社会保障政务服务中的全面应用。

电子签名有效提升效率

随着经济社会的发展,电子签名因为其方便快捷等特点被得到广泛使用。根据调研数据显示,我国电子签名用户使用电子签名的主要原因有提升效率、可异地进行、节约成本、取证方便等。

电子签名市场规模超百亿

随着电子签名受到用户的青睐,电子签名的接受度不断提升,在在校教育行业、金融行业、房地产行业、在线办公平台、人力资源行业等都有了一定的应用,我国电子签名行业也进入高速成长期。数据显示,2020年我国电子合同签署次数达到557.0亿次,同比增长99.7%;电子签名市场规模达到108.2亿元,同比增长53.9%。

以上数据参考前瞻产业研究院《中国电子认证服务业市场需求预测与投资战略规划分析报告》,同时前瞻产业研究院还提供产业大数据、产业研究、产业链咨询、产业图谱、产业规划、园区规划、产业招商引资、IPO募投可研、招股说明书撰写等解决方案。

相关问答

电子签名 的合同有法律效力吗

[回答]电子合同具有与纸质合同相同的法律效力,必须通过第三方电子合同平台签署以及采用可靠的电子签名签署才能保证其合法有效。...电子合同具有与纸质合...

电子签名 怎么才能有法律效力_在线咨询法律团队—华律网(66la...

电子签名有法律效力的要求有:身份经过第三方有效认证,满足法律规定的认证要求;电子签名能够标识签署人、签署时间,防篡改,满足法律规定的有效电子签名要求;数据...

开通 电子签名 有风险吗?

1有一定的风险2因为电子签约需要保证网络环境稳定,如果出现网络问题或者个人设备出现问题,则有可能无法完成签约或出现签约错误;同时,电子签约也可能会存...

为什么数字 签名 没能普及?

为什么数字签名没有大规模地取代传统印章?未来会逐步取代吗?我们对于这个问题的第一个回答尝试是:电子印章的使用,有人甚至提出过无纸化社会的构想。然而根...

电子签名 泄露有风险吗?

电子签名泄露存在风险。电子签名的泄露可能带来多种风险,包括身份信息泄露、合同或文件被篡改,以及法律追责风险。具体来说:身份信息泄露风险:电子签名往往...

通过手写设备进行手写 电子签名 具有法律效力吗?

法律效力不强,因为可靠的电子签名,在《电子签名法》13条中是这样规定的:“电子签名同时符合下列条件的,视为可靠的电子签名:(一)电子签名制作数据...法律效...

电子签名 与数据电文是否具有法律效力?

是具有法律效益的电子签名法停止供水等文书可能不具法律效力电子签名法将于2005年4月1日起施行。这部法律规定,可靠的电子签名与手写签名或者盖章具有同...

亲笔签名可以用 电子签名 吗?

根据相关法律法规的规定,在某些情况下,亲笔签名可以使用电子签名或电子印章代替。具体情况如下:1.《电子签名法》规定的合法电子签名和安全电子认证服务可以...

电子 签章有什么用?

电子印章技术以先进的数字技术模拟传统实物印章,其管理、使用方式符合实物印章的习惯和体验,其加盖的电子文件具有与实物印章加盖的纸张文件相同的外观、相同...

为什么要用电子处方, 电子签名 在电子处方中有什么用?

医药分离是我国新医改中的重要组成部分,电子处方流转作为医药分离的重要手段,能够实现患者凭处方自行购买药品,可以将部分为了继续用药而往返医院复诊的患者引...

标签:

相关阅读