电容电子电路应用 电容器的8个典型应用电路,值得一看

小编头像

小编

管理员

发布于:2025年05月05日

114 阅读 · 0 评论

电容器的8个典型应用电路,值得一看

电容复位电路

图5-31所示为电容复位电路,A1是CPU集成电路,A1的①引脚是集成电路A1的复位引脚,复位引脚一般用RESET表示,①引脚内部电路和外部电路中元器件构成复位电路,C1是复位电容,S1是手动复位开关。集成电路A1的①引脚内电路有一个施密特触发器和一只上拉电阻R1,R1端接直流电压,另一端通过A1的①引脚与外部电路中的电容C1相连。

图5-31 电容复位电路

此复位电路的工作原理:电路的电源开关接通后,+5V直流电压通过电阻R1对电容C1充电,这样在电源接通瞬间,电容C1两端没有电压,随着对电容C1的充电,集成电路A1的①引脚上电压开始升高,这样在A1的①引脚上产生一个时间足够长的复位脉冲,时间常数一般为0.2s。

随着+5V直流电压充电的进行,A1的①引脚上的电压达到了一定程度,集成电路A1内部所有电路均可建立起初始状态,复位工作完成,CPU进入初始的正常工作状态。

高频负反馈电容电路

图5-32所示为音频放大器的高频负反馈电容电路,电路中VT1构成了一级音频放大器系统,C1是高频负反馈电容,它利用电容的隔直阻交原理,来消除可能出现的高频自激。

图5-32 高频负反馈电容电路

电路中配备的电容容量要非常小,C1接在VT1的基极与集电极之间,将VT1管从集电极输出的信号加到基极上。晶体管VT1集电极上的交流信号相位为正,而基极信号为负,两极上的电信号相位正好相反。正因为如此,构成了负反馈电路。

电路中电容只对频率比较高的信号呈现通路,而对频率比较低的信号呈现开路,因此C1只对容易产生高频啸叫信号进行负反馈,以达到消除高频啸叫声音的目的。

静噪电容电路

图5-33所示为电子音量电位器中的静噪电容电路,C1是静噪电容,一般采用有极性电解电容,RP1是变阻器。

图5-33 静噪电容电路

压控增益器是一种放大倍数受直流电压大小控制的放大器,输入信号Ui大小一定时,如果①引脚上直流电压大小变化,输出信号Uo大小随之改变,这就是电子音量控制器工作的基本原理。

RP1是音量控制电位器,但是它与普通的音量电位器工作原理不同,RP1中不流过音频信号,当RP1动片上下滑动时,压控增益器的①引脚上的直流电压大小在改变,以此实现对音量的控制。

电容C1的工作原理:RP1动片上是直流电压,如果RP1动片滑动过程中出现一种交流干扰信号,这一交流信号叠加到直流电压上,加到压控增益器的①引脚上,使直流电压大小发生波动,结果出现音量控制过程中的噪声。在加入静噪电容C1后,RP1上的任何交流噪声都被C1旁路到地线,因为C1容量大,对这些交流噪声的容抗很小,达到消除音量电位器转动噪声的目的。

音频阻容耦合电路

图5-34所示为音频阻容耦合电路,电路中C1是音频耦合电容,它夹在前级放大器和后级放大器之间,在这种电路中一般采用电容量较大的电解电容。

图5-34 音频阻容耦合电路

电路中电阻R1是后级放大器的输入电阻,输入电压不能直接看出来。耦合电容是一只有极性的电解电容,它在正极须要接电路中的高电位,所以该电容的正极通过电阻接在了前级放大器的输出端。

电路中,如果耦合电容的极性接反了,耦合电容的漏电电流将会增大,放大器的噪声就会增大。而电路中的电阻R1只是为了限制电流,防止出现高频自激现象。

纯电容串联电路的等效分析

电路中的电子元件只有电容的电路叫做纯电容电路。纯电容串联电路与纯电阻串联电路有一些共性,但是由于电容与电阻的特性不同,所以纯电容串联电路与电阻串联电路的特性也有所不同。

电容串联电路的分析可以进行电阻等效,其等效原理和理解方法与电容等效成电阻的方法一样,在特性频率下电容的容抗等效成一只特定的电阻。图5-35所示为电容串联等效电路。

图5-35 电容串联等效电路

电容串联电路有以下几个特性:电容串联电路中,由于电容只能通交流,所以电路中只有交流电流,而且电流大小处处相等。电容串联电路中,电容串联得越多,它的等效总电容量越小、总容抗越大,而且电容串联电路的总电容小于串联电路中任何一个电容的容量,这与电阻并联的计算相似。电容串联电路中电容量最小的电容首先被充满电和首先放完电,所以电容量最小的电容起主要作用。

有极性电解电容逆串联电路和顺串联电路

如图5-36所示是有极性电解电容逆串联电路和顺串联电路及其等效电路。

逆串联电路就是有极性的电容正极相连或者负极相连,而它们的等效电容就是一个无极性的电容。顺串联电容电路就是两个电容的正极和负极相连,其等效电容还是一个有极性的电容。而逆串联的目的主要是将有极性电解电容变成无极性电解电容。顺串联电路主要用于提高电容耐压上,在电子管电路中使用这种串联电路。

图5-36 有极性电解电容逆串联电路和顺串联电路及其等效电路

电容并联电路主要特性

图5-37所示为电容并联电路,其电路形式与电阻并联电路一样。电路中的电容器C1与C2并联。由于电容器本身的特性决定了这一电路也有它自己的一些不同于电阻并联电路的特性。

图5-37 电容并联电路

电容并联电路有以下几个特点:电路中并联的电容越多,那么等效的总电容量就越大,这与电阻串联电路相似,总容量就是电路中的每个串联电容的容量之和。在电容并联电路中,交流信号电流将分别流过电容C1和C2,在同样的交流信号下,信号的频率越高,流过各并联电容的交流电流越大。在电容支路中,容量大的电容因为容抗小而电流大,容量小的电容因为容抗大而电流小。电容C1和C2是并联的,这样这两个电容器将接在同一个交流信号源电路中,因此加在C1和C2上交流信号的频率是相同的,而且加在各并联电容器上的交流信号电压大小也是一样的。

电容并联电路中,由于流过各电容的电流可能不相等(只有两个电容器的容量相等时,其电流才相等),因此对各并联电容的充电电荷量可能不相等,容量大的电容因充电电流大而充到的电荷多。对一个电容器的充电电荷多少,与对该电容器的充电电流大小成正比关系。实际大容量的电容不可能成为一个纯电容,它还存在着感抗的特性,从而造成对高频信号的阻抗增大。

电容并联电路的等效分析

电容并联电路可以等效为电阻并联电路,电容的其他电路也可以进行同样的等效,虽然电容并联电路可以等效为电阻并联电路,但是等效后的电路不能完全按照电阻并联电路进行分析。所以需要注意以下几方面:

1)由于是电容器的等效电路,因此这里的等效电阻,并不是实际意义上的电阻器,而是电容器的容抗。所以电路中还是不会有直流电流通过。

2)这种电阻电路的等效方法,往往只是在分析电容器阻碍电路中交流电流流动时才用,其他元器件进行电阻电路的等效也是这种情况下的等效。

3)在考虑电路中电容的容抗大小时,电路分析中往往只需要进行相对大小的分析。电路中,一般情况下并不需要进行定量的分析。

【电子工程师资料分享圈】,一个能帮你全面提升技能、收入稳步提升的圈子!

这里不仅有关于电子工程师的专业技术资料、还有职场老兵的经验心得,是你的学习好帮手!

为什么要加入【电子工程师资料分享圈】,加入即可享受以下四大特权福利!

①圈内的资料,大部分是圈主付费购买,现在免费分享给大家;

②免费帮你下载百度文库任何资料,每人每天限一次机会;

③你有任何疑问,可以在圈子提出,圈主和其他圈友一起帮你解答疑惑;

④圈主具备十几年的行业经验,会在圈内不定时的分享一些自己的经验心得;

本圈属于终身会员制,现活动五折优惠,入圈只需9.9元,想加入趁现在!

今天谈谈关于电容在电路中的应用,和不同电路中所呈现的作用。

电容在电路中的应用方式各种各样,今天来谈谈电容在电路中究竟有哪些应用。

1、电容降压电路

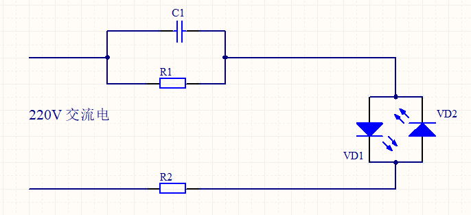
在220V的交流电压降为低压的最常见方式是采用电源变压器,和开关电源降压,还有一种方式是电容降压电路,它的特点是体积小,成本低,缺点是不能用在大功率条件和感性负载,也没有电源变压器来的安全。

下面电路中就是电容降压电路。C1为降压电容,VD1 和VD2是发光二极管,R2是限流电阻,R1是泄放电阻。分析电容降压电路工作原理时可以这样理解,电容在交流电中存在容抗(相当于电阻)这样电容两端就会有压降,由于交流市电的频率为50HZ,频率比较低,所以容抗比较大这样就可以大幅度降低交流输出的电压的目的了。

下面具体分析一下,电路由于C1的容抗比较大 电路中的电流得到限制,这样流过发光二极管的电流就小了,使之进入发光工作的状态,在交流电的正半周时VD1导通发光,VD2截止,在交流电负半周时VD2导通发光,VD1截止,所以电路中的VD1和VD2交替导通。

2、电容分压电路

电阻可以构成分压电路,电容也可以构成分压电路,对于交流信号可以采用电容进行分压,因为采用电阻分压电路对交流信号存在较大的损耗,而电容在分压衰减信号幅度的同时对交流信号的能量损耗小,C1和C2构成分压电路,对某一频率的输入信号,电容C1和C2各自呈现容抗,这个容抗构成了对输入信号的分压衰减,(理解方法与电阻分压电路一样),电容分压电路只适用于交流电路,由于电容的隔直特性,所以电容分压电路不能用于直流电路,它对直流电压不存在分压衰减作用。

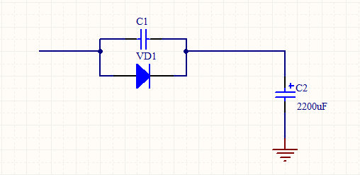
3、电源电路中的电容保护电路

在电源电路中,从电源滤波角度上说,电容的容量越大越好,但滤波电容越大对电路中的整流二极管来说是一种伤害,因为在电路刚接通的瞬间,整流二极管在交流输入电压的作用下导通,对滤波电容C2开始充电,由于原先C2两端的电压0V,这相当于整流二极管对地短路,不仅如此 由于电容C2的容量很大,C2的充电电压上升很慢,这意味着在相当长的一段时间二极管都要承受很大的电流,这会烧坏二极管的。(鱼和熊掌不可兼得)解决的办法就是在整流二极管的两端并联一个二极管保护电容,这样在开机的瞬间的大电流通过C1对滤波电容C2充电,这样开机时的最大的冲击电流没有经过整流二极管VD1,从而保护VD1的目的,很快C1内部冲到了足够电荷,这时C1相当于开路,由VD1接管对交流电压进行整流。

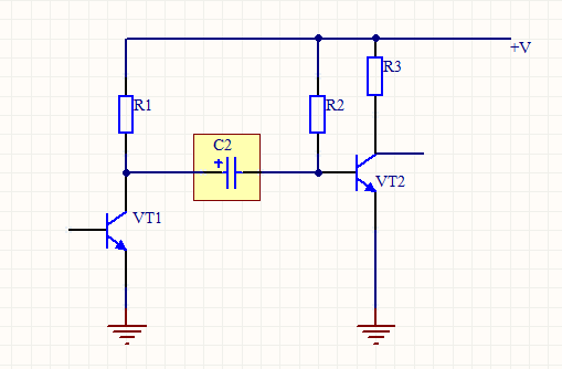
4、电容耦合电路

在多级放大器电路采用耦合电容C2,其目的时,将有用的交流信号传到后级,因为电容的隔直特性,前级VT1输出的直流和交流成分,只有交流成分能够传到后级放大电路VT2,不希望直流成分加载到后级。

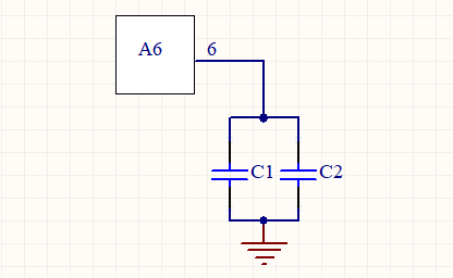
5、关于电容并联温度补偿的作用

在一些工作条件比较恶劣,有需要稳定工作的时候,两个可以温度相互补偿电容就很重要了,下面的两只电容C1和C2就是一个正温度系数电容,一个负温度系数电容,这是是彩色电视机行振荡器电路中的行定时电容电路,集成电路A1的6脚与地之间接有定时电容C1和C2,其中,C1是聚酯电容,是正温度系数电容, C2是聚丙烯电容,是负温度系数电容。

在电视机的行扫描电路中,由于定时电容的容量大小决定了行振荡器的振荡频率,所以要求定时电容的容量非常稳定,不能随环境温度变化而变化,这样才能使行振荡器的振荡频率稳定,所以采用正、负温度系数的电容并联,进行温度互补。

当工作温度升高时,C1的容量在增大,而C2的容量在减小,两只电容并联后的总电容C=C1+C2,由于一只容量在增大而另一只在减小,所以总容量基本不变,同理,在温度降低时,一只电容的容量在减小而另一只在增大,总的容量基本不变,稳定了振荡频率,实现了温度的补偿。

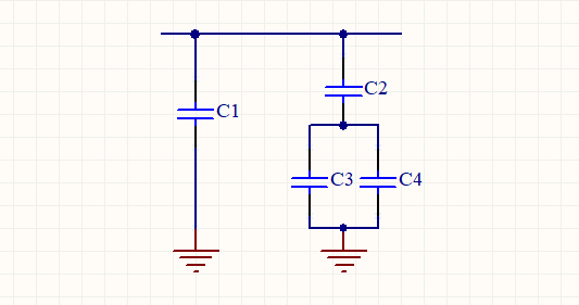
6、多只小电容串并联电路

在彩色电视机的行扫描电路中,经常看到在行的输出级的逆程电容由多只电容串并联,它的作用是防止行逆程电路中某个电容开路后,其它电容仍能正常工作,因为行逆程电容不能开路,否则行高压就会升高很多出现打火显像,损坏其它部件。下面就来具体分析下,如下图,在电路中假设电容C1开路,此时电路中的C2 、C3和C4任然在工作,虽然C1损坏开路了,总的行逆程电容容量下降了,高压有所上升,但还有其它电容在工作,电压不会升的太高,对电路的危害性不是很大。

同理,当电容C2开路时,C3和C4也不能工作了,但C1任然工作,通过这种电容串并联的设计,很好地保证了行逆程电容不会全部开路,这种电路的设计目的是为了提高电路工作的安全稳定性。

7、发射机旁路电容

通常在三极管发射极回路串联一只电阻,当在这只电阻上并联一只电容就构成了发射机旁路电容。

下面具体分析下旁路电容在电路中的作用,在VT1发射极电阻上并联一只旁路电容C1,对所有交流信号而言电容C1的容抗远小于发射极电阻R1的阻值,这样VT1发射极输出的交流信号电流全通过C1到地。这样交流信号不经电阻流过,全部经C1起到发射极交流信号旁路的作用。

对于发射极电阻R1起到负反馈作用,因为在没有旁路电容C1加入的时候发射机电阻R1对直流信号和交流信号都起到负反馈的作用,R1对直流负反馈可以稳定VT1的工作状态,对交流留负反馈可以改善放大器的特性,减小放大器的非线性失真, 但我们不想发射极电阻R1对所有的交流信号都起到负反馈作用,就可以在发射极电阻R1并联一个合适的旁路电容C1,加入电容C1后,这个电路只对直流信号起到负反馈作用,对交流信号没有负反馈作用,交流信号都从电容C1到地了,不在经过电阻R1了。

喜欢的朋友请点赞、支持关注和转发。

相关问答

电路 中电阻、 电容 、电感特点及功用】作业帮

[最佳回答]sistance,通常缩写为R,它是导体的一种基本性质,与导体的尺寸、材料、温度有关.导体上加上一伏特电压时,产生一安培电流所对应的阻值.电阻...电阻:...

电阻,电感, 电容 的作用?(电工、 电子技术 )_作业帮

[最佳回答]电阻是消耗有功功率的作用,调节电路电压参数电感,电容是通过无功功率的转换,其中电感可以组织电流的突变,电容是组织电压的突变电阻是消耗有功功...

电路 板中各种 电子 元件的作用是什么?

朋友们好,我是电子及工控技术,我来回答这个问题。电路板上的电子元器件非常多,就是同样一个元件把它放在电路不同的位置,它所起的作用都是不一样的,因此我们...

电子 设计中如何选择一颗合适的 电容 ?

电容是设计电路中必不可少的基本电子元器件,电容的左右有滤波、去耦、储能、谐振、RC充放电延时等,根据作用不同,电容的选型方法也不同。一般电容在应用时对电...

ce 电容 是什么意思?

CE代表旁路电容。旁路电容的主要功能是产生一个交流分路,从而消去进入易感区的那些不需要的能量,即当混有高频和低频的信号经过放大器被放大时,要求通过某一...

电路 中,耦合是什么意思?

朋友们好,我是电子及工控技术,我来回答这个问题。“耦合”这个词在电路中用的非常频繁,不管是在电子电路中还是在电气电路中都会遇到,我认为电路中的“耦合”...

一个完整的放大 电路 必须有什么元件?

完整放大电路由哪些元器件组成?1.集电极电源UCC是放大电路的能源。为输出信号提供能量,并保证发射结处于正向偏置、集电结处于反向偏置,使晶体管工作在放大区...

什么是 电容 ? 电容 是什么?

东莞市辰城电子有限公司型号区分:国产电容器的型号一般由四部分组成(不适用于压敏、可变、真空电容器)。依次分别代表名称、材料、分类和序号。第1...

电阻在不同 电路 中的作用有哪些?

[回答]东莞市鑫沐电子有限公司:东莞市鑫沐电子有限公司成立于2010年,主要从事贴片电容、贴片电阻、贴片电感、TVS二三极管以及整流桥堆等产品的销售。其专...

电容 上面只标记了一个105,这个 电容 是多大的???? - 懂得

电容标记105,代表该电容的容量,以三位数标注法,前两位是有效数字,第三位是位率(即为10的多少次方),单位为pF,105=10*10的5次方,105=1000000pF=1000n...

标签:

相关阅读