电子式氨气的应用 氮族元素之氮气,氨气知识汇总

小编头像

小编

管理员

发布于:2025年05月02日

119 阅读 · 0 评论

氮族元素之氮气、氨气知识汇总

化学姐

之前化学姐给大家总结过氮的氧化物,那么有关氮元素的其他物质都有什么性质呢,今天化学姐就给大家带俩氮气和氨气的知识汇总,同学们可以和氮的氧化物一起进行记忆,最好总结出自己的氮族元素的有关思维导图。

氮族元素

第V主族:

元素符号

核电荷数

电子层结构

原子半径pm

主要化合价

氮N

7

2 5

70

-3、+1、+2、+3、+4、+5

磷P

15

2 8 5

110

-3、+3、+5

砷As

33

2 8 18 5

121

-3、+3、+5

锑Sb

51

2 8 18 18 5

141

+3、+5

铋Bi

83

2 8 18 32 18 5

152

+3、+5

【最外层电子排布、元素化合价共同点】

∵最外层电子都有5个,∴最高价+5,最低价-3

∴最高价氧化物R2O5,气态氢化物RH3

【原子半径、金属性、非金属性的递变规律】

∵原子半径随着电子层数的增加而增大,得电子能力减弱→非金属性减弱失电子能力增强→金属性增强。

氮、磷:较显著的非金属性

砷 :较弱的金属性和非金属性

锑、铋:较显著的金属性

氮族元素的非金属性比同周期的氧族和卤族元素弱

氮气N2

一、氮元素的存在:

单 质:氮气,占大气体积的78%,总质量的75%

化合物:无机物(硝酸盐、铵盐、氮的氧化物)

有机物(蛋白质、核酸)

二、物理性质:

无色、无味、气体

标况下,密度=1.25g/L(比空气略小,但相近,只能用排水法收集)

沸点:-195.8℃ 无色液体(液氮) 难液化

熔点:-209.86℃ 雪状固体

难溶于水(1:0.02)

三、氮分子的结构:

分子式:N2

电子式:

结构式:

用元素符号和短线来表示分子中原子结合的式子

(一根短线表示一对共用电子,即共价键)

氮分子的结构很稳定,破坏分子中的共价键需要很大的能量

通常情况下,N2的化学性质很不活泼,很难跟其他物质发生化学反应

一定条件下(高温、放电),获得足够能量,能跟H2、O2、金属等反应。

四、化学反应

五、用途

1、 利亚N2的稳定性(化学性质不活泼):

代替稀有气体作焊接金属时的保护气

充填灯泡,防止钨丝氧化,减慢钨丝的挥发

充氮包装,食品保鲜

2、 利用液氮的低温:

深度冷冻物质

提供超导材料的工作环境

保存待移植的活性器官

冷冻麻醉开刀

3、 利用一定条件下的反应:

合成氨、制硝酸、氮肥、炸药、塑料、药品、染料等

氨NH3

一、氨分子的结构:

氮的气态氢化物

分子式:NH3

电子式:

结构式:

分子空间构型:三角锥形

氮原子位于锥顶,3个氢原子位于锥底,键角107°18′,极性分子

二、物理性质:

1、无色、刺激性气味、气体

2、比空气轻,标况下,密度=0.771g/L

3、极易溶于水(1:700),形成氨水

难溶

不易溶

能(可)溶

易溶

极易溶

H2、CO

N2<O2

CO2 1:1

Cl2 1:2

H2S 1:2.6

SO2 1:40

HCl 1:500

NH3 1:700

【喷泉实验】

现象:气体体积迅速减小,烧杯里的酚酞溶液由玻璃管喷入烧瓶,形成红色喷泉

结论:① 氨气极易溶于水

② 氨水溶液呈碱性

原理:气体能被胶头滴管中挤出的少量液体快速吸收,使烧瓶内气体压强远远低于外界大气压

关键:① 烧瓶、预先吸液的滴管、长直玻璃管外部都要干燥

② 气体要充满圆底烧瓶

③ 装置气密性好,不漏气,止水夹要夹紧

烧瓶中气体

Cl2

CO2

H2S

NO2+NO

HCl

滴管中液体

浓NaOH

浓NaOH

浓NaOH

浓NaOH

H2O

4、易液化,成无色液体,放出大量的热(常温冷却到-33.5℃、常温加压到700-800kPa)(易液化的气体还有:Cl2、SO2、HF)

液氨气化时要吸收大量热,能使周围温度剧降——制冷剂

好啦,以上就是小姐姐今天带给大家的有关知识点,赶紧收藏吧~~

文章选自网络,如有侵权,请联系删除。

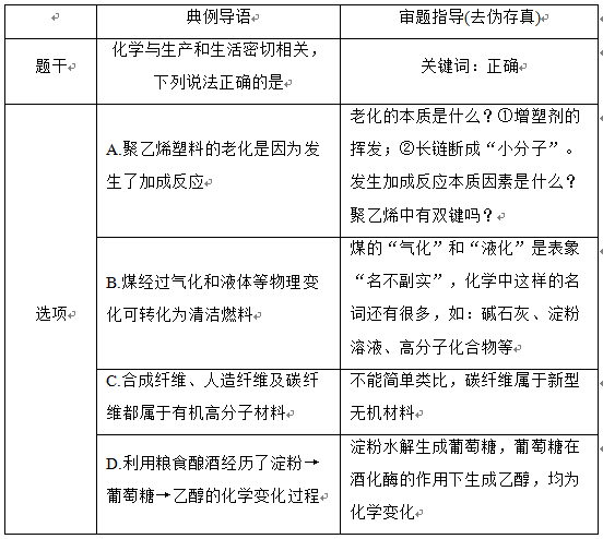
高考化学第7题 化学与STSE 题组三 分类思想的应用

[解题指导]

化学基本概念较多,许多相近相似的概念容易混淆,且考查时试题的灵活性较大。如何把握其实质,认识其规律及应用?主要在于要抓住问题的实质,掌握其分类方法及金属、非金属、酸、碱、盐、氧化物的相互关系和转化规律,是解决这类问题的基础。

[答题模板]

[挑战满分](限时15分钟)

1.判断下列有关化学基本概念的依据不正确的是( )

A.溶液与胶体:能否发生丁达尔效应

B.氧化还原反应:元素化合价是否变化

C.强弱电解质:在水溶液或熔融状态下能否完全电离

D.共价化合物:是否含有共价键

2.分类是化学学习和研究的常用手段。下列分类依据和结论都正确的是( )

A.H2O、HCOOH、(NH4)2Fe(SO4)2中均含有氧元素,都是氧化物

B.HCl、H2SO4、HNO3均具有氧化性,都是氧化性酸

C.碱石灰、玻璃、生石灰、漂白粉都是混合物

D.Na2CO3、Ba(OH)2、NH4Cl、Na2O2都属于离子化合物

3.下列有关说法正确的是( )

A.有单质参加的反应一定是氧化还原反应

B.酸性氧化物均与水反应生成对应的酸

C.合成纤维和人造纤维通称化学纤维

D.石油裂解和裂化的目的相同

4.防冻剂是一种能在低温下防止物料中水分结冰的物质,下列可用于防冻剂的物质中,含有氮元素的有机物是( )

A.甲醇[CH3OH] B.氯化钙[CaCl2] C.尿素[CO(NH2)2] D.亚硝酸钠[NaNO2]

5.在我们的日常生活中出现了"加碘食盐"、"高钙牛奶"、"含氟牙膏"等商品,这里的碘、钙、氟指的是( )

A.元素 B.单质 C.分子 D.原子

6.下列说法不正确的是( )

A.C和C属于同一种元素

B.红磷和白磷互为同素异形体

C.CH3COOCH2CH3和CH3CH2COOCH3分子式相同,属于同一种物质

D.CH3CH2OH可看成是由—C2H5和—OH两种基团组成

7.某合作学习小组讨论辨析:正确的是( )

①生活中使用的漂白粉和肥皂都是混合物

②碳酸钠、氢氧化钡、氯化铵、过氧化钠都属于离子化合物

③蔗糖、硝酸钾和硫酸钡分别属于非电解质、强电解质和弱电解质

④醋酸、烧碱、纯碱和生石灰分别属于酸、碱、盐和氧化物

⑤水玻璃、有色玻璃和果冻都是胶体

⑥汽油属于混合物,而液氯、冰醋酸均属于纯净物

⑦烟、雾、豆浆都是胶体

A.①②③⑤⑦ B.③④⑤⑥

C.②④⑤⑦ D.①②④⑥⑦

8.下列说法正确的是( )

A.由反应SiO2+4HF = SiF4+2H2O,可知SiO2是碱性氧化物

B.由酸性溶液中MnO可以氧化Cl-,可知酸性溶液中MnO也能氧化Br-

C.由反应CuSO4+H2S = CuS↓+H2SO4,可知酸性H2S>H2SO4

D.由常温下金属钠、铝可溶于NaOH溶液,可知金属镁也能溶于NaOH溶液

9.化学是一门实用性强的自然科学,在社会、生产、生活中起着重要的作用。下列说法不正确的是( )

A.油条的制作口诀是"一碱、二矾、三钱盐",其中的"碱"是烧碱

B.黑火药的最优化配方是"一硫二硝三木炭",其中的"硝"是硝酸钾

C.过滤操作要领是"一贴二低三靠",其中"贴"是指滤纸紧贴漏斗的内壁

D."固体需匙或纸槽,一送二竖三弹弹;块固还是镊子好,一横二放三慢竖",前一个固体一般指粉末状固体

10.类推法在化学学习中经常采用,下列类推的结论正确的是( )

A.由Cl2+2KBr===2KCl+Br2,所以F2也能与KBr溶液反应置换出Br2

B.常温下,由Cu+4HNO3(浓)===Cu(NO3)2+2NO2↑+2H2O,所以Fe也能与浓硝酸反应产生NO2

C.由Cu+Cl2CuCl2,所以Cu+I2 CuI2

D.由钠保存在煤油中,所以钾也可以保存在煤油中

11.下列选项中所示物质或概念间的从属关系符合下图的是( )

12.一种高品质的磷矿石——鸟粪石的化学式为MgNH4PO4,下列关于该物质的结构和性质的推测中不合理的是( )

A.鸟粪石既属于镁盐又属于磷酸盐

B.鸟粪石既能和强酸反应又能和强碱反应

C.鸟粪石中既含有离子键又含有共价键

D.鸟粪石中两种阳离子的电子式分别为

13.下列叙述正确的是( )

A.酸性氧化物和碱性氧化物都是电解质

B.将NaOH溶液逐滴加入FeCl3溶液可制备Fe(OH)3胶体

C.电化学腐蚀是造成金属腐蚀的主要原因

D.离子键一定只存在于离子化合物中,共价键一定只存在于共价化合物中

14.下列有关叙述正确的是( )

A.HCl、KMnO4、NaOH、Na2O2不可能归为一类

B.NH3的电子式:

C.H2SO4、Na2CO3、FeCl3、NaOH中能两两发生反应的物质共有4组

D.酸性氧化物均能与水反应生成对应的酸,如CO2、SO3等

1.答案 D

解析 含有共价键的化合物也可能是离子化合物,如氢氧化钠,只有只含共价键的化合物才是共价化合物。

2.答案 D

解析 只含有两种元素且其中一种元素是氧元素的化合物是氧化物,HCOOH、(NH4)2Fe(SO4)2均不是氧化物,A项错误;酸具有的氧化性是H+的氧化性,而氧化性酸是指中心元素的氧化性,如硝酸中的氮元素、浓硫酸中的硫元素,B项错误;生石灰的成分是CaO,是纯净物,C项错误。

3.答案 C

解析 反例法解答该题。同素异形体之间的相互转化是非氧化还原反应,A错;SiO2不能与水反应生成对应的硅酸,B错;石油裂解的目的是获得化工基本原料乙烯、丙烯、甲烷等,石油裂化的目的是提高汽油的产量。

4.答案 C

5.答案 A

解析 "加碘食盐"、"高钙牛奶"、"含氟牙膏"等商品都是指的含这种元素的物质,单质是指由同种元素组成的纯净物,而前面说的物质大多数都是混合物,在解释一种分子时才能用原子来表述。

6.答案 C

解析 A项,126 C和C质子数相同,符合元素的定义,属于同一种元素,正确;B项,红磷与白磷是由磷元素形成的结构不同的单质,互为同素异形体,正确;C项,CH3COOCH2CH3和CH3CH2COOCH3结构不同,是不同物质,错误;D项,CH3CH2OH可看成是由—C2H5和—OH两种基团组成,正确。

7.答案 D

解析 ①不同物质组成的为混合物;

②阴、阳离子通过静电作用形成的化合物是离子化合物;

③水溶液中和熔融状态下都不导电的化合物为非电解质,水溶液中或熔融状态下全部电离的电解质为强电解质;

④水溶液中电离出的阳离子全部都是氢离子的化合物为酸,水溶液中电离出的阴离子全部都是氢氧根离子的化合物为碱,金属阳离子和酸根阴离子组成的化合物为盐,由两种元素组成,其中一种为氧元素的化合物为氧化物;

⑤分散质微粒直径为1~100 nm,在分散剂中形成的分散系属于胶体;

⑥不同物质组成的为混合物,一种物质组成的为纯净物。

8.答案 B

解析 A项,SiO2属于酸性氧化物;B项,溴离子的还原性强于氯离子,能被高锰酸根离子氧化;C项,氢硫酸是弱酸,硫酸是强酸;D项,金属铝可以和氢氧化钠反应,但是金属镁不能和氢氧化钠反应。

9.答案 A

解析 A项,油条的制作口诀是"一碱、二矾、三钱盐","碱"指NaHCO3,"矾"指明矾[KAl(SO4)2·12H2O],"盐"指NaCl;B项,黑火药的最优化配方是硫黄、硝石和炭;C项,一贴:用少量水润湿的滤纸要紧贴漏斗壁,二低:滤纸边缘低于漏斗边缘、滤液低于滤纸边缘,三靠:烧杯紧靠玻璃棒、玻璃棒靠在三层滤纸上、漏斗下端口紧靠烧杯内壁;D项,固体粉末药品放入试管中,采用药匙或纸槽,但是固体块状、大颗粒状需要用镊子。

10.答案 D

解析 A项,F2单质在水溶液中先和水发生反应,不能置换溴单质,故A错误;B项,常温下铁在浓硝酸中发生钝化不能继续反应,不能生成二氧化氮,故B错误;C项,氯气氧化性强和铜反应生成氯化铜,碘单质氧化性弱,和铜发生反应生成碘化亚铜,故C错误;D项,钾的密度大于钠,可以保存在煤油中,故D正确。

11.答案 B

解析 A项,主族元素和短周期元素属于交叉关系,故错误;C项,纯碱是盐,故错误;D项,氧化还原反应不一定都是放热反应,故错误。

12.答案 D

解析 H3PO4是中强酸,因而该物质能与强酸反应,Mg2+、NH均能与OH-反应,B正确;Mg2+是镁原子失去最外层电子后形成的,因而Mg2+的最外层没有电子,D错误。

13.答案 C

解析 A中二氧化碳、二氧化硫等酸性氧化物都属于非电解质,故A项错误;B中制得的是Fe(OH)3沉淀;D中共价键可存在于部分非金属单质、共价化合物和部分离子化合物中。

14.答案 C

解析 A项,HCl、KMnO4、NaOH、Na2O2都可归为化合物(或纯净物),错误;B项,NH3的电子式应为

,漏写一对电子,错误;C项,H2SO4能与Na2CO3、NaOH反应,Na2CO3能与FeCl3溶液反应,FeCl3能与NaOH溶液反应,能两两发生反应的物质共有4组,正确;D项,酸性氧化物不一定都能与水反应生成对应的酸,如SiO2不溶于水,也不与水反应,错误。

相关问答

(1)NH3的 电子式 为______(2)实验室中制取 氨气的 化学方程式...

[最佳回答](1)氨气分子中氮原子和每个H原子之间都存在一对共用电子对,且N原子还有一个孤电子对,所以氨气电子式为,故答案为:;(2)实验室用氯化铵和氢氧化钙加热...

氨气的电子式 和结构式_作业帮

[最佳回答]很高兴能为你回答问题:电子式:H.*:N.*H.*H结构式:H丨N—H丨H祝你进步!

电子式 表示 氨气的 形成过程发一些照片_作业帮

[最佳回答]氨气是共价化合物,用电子式表示形成过程时不能标电子转移方向,氢原子和氮原子之间形成的共用电子对,氢原子可分开写也可合并写,所以可按下面两种方...

在科学技术和生产中有重要的 应用 .(1)NH3的 电子式 为___.(2)...

[最佳回答](1)氨气是共价化合物,氮原子最外层5个电子,和三个氢原子形成三个共价键,还有一对电子未成键,氨气分子的电子式为:,故答案为:;(2)N2H4中的N原子可达...

nh3 电子式 使用方法?

首先元素符号的第一个字母应该大写,此处为NH3。至于电子式就是分子或者原子、离子以及离子化合物的结构表示的其中一种,只是做题时用到。要学会各种粒子或者化...

写出下列物质的 电子式 :(1)N2:___,(2)NH3:___,(3)CaCl2:___...

[最佳回答](1)氮气分子中,两个氮原子形成了3对共用电子对,氮气的电子式为:,故答案为:;(2)氨气为共价化合物,分子中存在3对共用电子对,氮原子最外层达到8个电子...

如何用 电子式 表示NH3形成过程_作业帮

[最佳回答]H(一个电子)..3H(一个电子)+(一个电子)N(一个电子)=H:N:H....注:(一个电子)的地方只要画一个点表示一下就可以了H(一个电子)..3H(一个电子...

...1+1*3=10但是 氨气的电子式 不是只有8个电子吗. 电子式 写出来...

[最佳回答]氨气的氨分子由氮提供5个电子和三个氢各提供1个电子组成一个8电子的二层结构,但是氮本身有两层电子,自己有一对电子在第一层,所以一共10个.好久没...

(普高完成)用 电子式 写出下列物质的形成过程:HCl:______NH3:_...

[最佳回答]HCl是氢原子和氯原子通过共价键形成的极性分子,其形成过程是:H•+→,氨气是氢原子和氮原子通过共价键形成的极性分子其形成过程为:3H•+→,氯化钾世...

氨气电子式 是什么?

氨气电子式书写如下:1、阴离子和复杂阳离子要加括号,并注明所带电荷数,简单阳离子用元素符号加所带电荷表示。2、要注意化学键中原子直接相邻的事实。3、不...

标签:

相关阅读