石英玻璃电子应用 石英玻璃在高新技术领域的应用及国内外对比

小编头像

小编

管理员

发布于:2025年05月04日

109 阅读 · 0 评论

石英玻璃在高新技术领域的应用及国内外对比

石英玻璃

石英玻璃的力学、热学、光学和化学性能优越,在半导体、光学、光纤、光伏、电光源以及航空航天等领域应用广泛。石英玻璃是由二氧化硅单一组分构成的工业技术玻璃,由于二氧化硅为原子晶体,Si-O 间是共价键,所以石英玻璃耐温性强且化学性质稳定;Si-O间化学键能大且结构紧密,使得石英玻璃具有良好的机械性能,耐压力强;此外石英玻璃具有较小的密度,再加上石英玻璃的微观结构是由二氧化硅四面结构体结构单元组成的单纯网络,短程有序,长程无序,使得其光学性能优良且介电强度高。凭借优越的物化性质,石英玻璃广泛应用于包括半导体、光纤、光学、光伏、电光源以及航空航天等诸多高新技术领域。

石英玻璃应用领域

01半导体<<<<

石英制品是重要的半导体耗材 ,用于半导体加工全过程。石英玻璃内二氧化硅纯度高,化学性质稳定,不与除氢氟酸和磷酸外的任何酸反应,充分满足半导体制造过程中需要抗高温、变形性能强、不活泼的材料作为晶圆承载和清洗等容器的要求,被广泛运用于半导体生产过程。此外,由于石英玻璃折射率低,耐温性强,能够满足掩膜版对于基版材料光学透过率高,热膨胀率低的要求,是高精度玻璃掩膜版的重要材料。

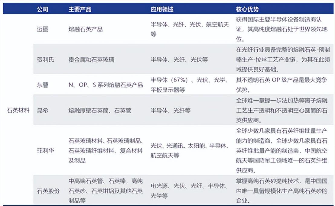
半导体为石英玻璃材料主要应用领域。目前全球只有6 家石英玻璃制造企业获得TEL 认证 ,其中四家为海外公司包括迈图、贺利氏、昆希、东曹,中资企业有菲利华和石英股份。我国企业菲利华目前获得三大关键半导体设备厂商认证;石英股份通过TEL 扩散,LAM 刻蚀环节认证,AMAT 认证也取得阶段性成果,加速完成半导体原场认证将助力我国企业快速发展,推动国产替代进程。

02光纤<<<<

石英玻璃材料是生产光纤预制棒和光纤拉丝过程中主要的消耗材料。 石英玻璃的折射率极低,吸光系数小并且透光波段范围宽,而光纤作为以全内反射原理传输的光传导工具,对折射率有极高的要求,因此石英玻璃被大量应用于光纤制造,主要产品有预制棒、炉芯管、石英管等。

03光学<<<<

石英玻璃构成的部件是光学仪器中的关键性元件。 透明石英玻璃的光学性能好,折射率低,可以满足185-3500mμ波段范围内任意透光波段,因此既可以作为光学仪器的透紫外材料也可以作为透红外材料,主要产品为制造摄谱仪、红外照相机、棱镜以及透镜。同时,石英玻璃具有很强的热稳定性,数值在800~1000℃之间,光学石英玻璃还广泛应用于高空高温照相,比如:高温作业窥视窗口、高精度测距仪以及大型天文望远镜。

04光伏<<<<

光伏领域生产加工环节中,石英玻璃制品为硬性耗材。石英玻璃所制造的石英坩埚凭借洁净、同质和耐高温的性能,一般作为熔融多晶硅料的盛装器具,用于后续拉制单晶硅棒/多晶硅锭的过程,是生产过程中的主要耗材。随着新能源产业的强劲发展,中国光伏产业规模不断壮大,天然石英产品尤其是石英坩埚产品的市场需求不断扩大。

05电光源<<<<

在电光源领域,石英玻璃电光源产品在家居、医疗、交通、娱乐等行业应用广泛。汽车照明用的氙灯,卫生消毒用的紫外线杀菌灯以及娱乐场所用的金属卤化物灯,都采用石英玻璃作为照明器具。

06军工<<<<

在航空航天领域,石英玻璃制品为宇宙飞船和航天飞机的核心元件。石英玻璃的密度小,抗压能力强且光学性能好,满足太空窗口材料滤紫外耐辐射的要求,避免高能射线照射下形成“色心”,被广泛应用于卫星及宇宙飞船,耐辐照的石英玻璃可以有效控制航天器姿态,高强度抗辐照玻璃盖片能为宇宙飞船的太阳能电池能源系统提供有效保护,此外,石英玻璃纤维隔热性能优良,介电性能好,被广泛用于机载天线罩用复合材料中。

石英制品在各领域的作用

石英玻璃市场集中度高,全球CR5 约为 74%。目前全球高端石英玻璃市场(尤其是以半导体、光通讯为主的电子级石英玻璃市场),主要由贺利氏、迈图、东曹、昆希等海外龙头企业掌握。这些海外龙头企业历史悠久,具备独特的技术优势,各自有其擅长的领域和市场,产品附加值高、竞争力强,且在长期市场耕耘过程中,积累了较强的上下游产业渠道优势和产业规模优势。我国石英玻璃制备技术与国外先进技术水平相比,在高纯度、大尺寸石英玻璃制备、熔制设备和节能控制方面还有较大差距。

全球主要石英玻璃材料企业对比

转载请注明来源:中国非金属矿信息平台

添加小编vx18710191248(请备注公司姓名)

加入石英、黏土、碳酸钙、非金属矿等行业交流群

会议推荐

2022石英及石英材料产业发展论坛

10月22-24日 四川绵阳

会议详情

菲利华:电熔不透明石英玻璃在半导体领域的应用

石英玻璃是由二氧化硅单一组分构成的特种工业技术玻璃。高纯不透明石英玻璃是石英玻璃分类中的一个重要产品,是以石英砂、发泡剂、白炭黑等为原料按一定比例混合,加热成型,总杂质含量不大于30 μg/g的不透明石英玻璃,其除在纯度、热学、耐化学侵蚀等方面具有普通石英玻璃突出的优异性能外,还具有独特的隔热性能。这主要源于其内部均匀分散大量微米级气泡,能增加热辐射线在材料内部的散射,有效阻止热损失,工业上常作为半导体、光伏等制造设备中反应腔的隔热材料,通过降低反应腔向外的热损失以节省成本,并且可以延长加热部件的寿命。

高纯不透明石英玻璃局部电镜图 电镜测量孔径

20世纪90年代,日本信越、东曹,德国贺利氏等跨国企业已生产高纯不透明石英玻璃,并在之后长达二十多年一直处于垄断地位。近几年,国内石英玻璃生产企业通过技术攻关,掌握了生产工艺,产品质量稳步提升,已达国外产品水平。随着美国的技术封锁和国家一系列利好政策的出台,我国半导体、光通信、太阳能光伏等产业以及航空航天业快速发展,高纯不透明石英玻璃作为不可或缺的辅助材料,需求量及产量也将大幅提升。

01相关标准

2023年我国发布GB/T 42800-2023《高纯不透明石英玻璃》标准,对产品密度、光谱透射比、热稳定性、耐热性、导热系数、杂质元素含量、最大孔径、孔径标准偏差、孔隙率及孔隙率标准偏差等项目进行了规范。

高纯不透明石英玻璃无论是应用于光伏还是半导体等工业领域,都要求高纯度,相对而言半导体行业对材料纯度的要求比光伏更加严苛。

半导体材料和器件在制备过程中用时较长,而且都需要高温,而这些工艺过程又都是在石英玻璃仪器和器皿中完成的,如果石英玻璃杂质含量超标,会扩散至半导体材料和器件,这就不可避免地给半导体材料和器件带来污染。

半导体级高纯不透明石英玻璃要求杂质元素铝(Al)、铁 (Fe)、钙(Ca)、镁 (Mg)、钛(Ti)、铜(Cu)、钴(Co)、镍(Ni)、锰 (Mn)、锂 (Li)、钠 (Na)、钾 (K)、硼(B)、钡(Ba)、铬(Cr)、锆(Zr)16种总量不超过20微克/克。光伏级高纯不透明石英玻璃16种杂质元素总量不超过30微克/克。

02制备方法

石英玻璃制备根据热源和工艺的不同可以将其细分为电熔法、气炼法、等离子体熔制法等。其中,电熔法出品率高且经济,是国内最为普遍的工艺方法 ,电熔法的成品率除了取决于工艺,更大程度上跟原材料有关。

高纯不透明石英玻璃制备流程:

1)对石英玻璃破碎筛分获得石英砂细粒;

2)向球磨机中加入石英砂细粒和去离子水进行湿磨获得浆料;

3)去除浆料中的磨球,向浆料中加入乳酸,旋转均化至无明显沉降;

4)将浆料注入模具中,脱水后脱模获得多孔的生坯;

5)对生坯静置后,恒温干燥;

6)对干燥的生坯烧结获得成品。

来源:CN118026506A《一种高纯不透明石英玻璃的制造方法》

石英砂细粒的要求为粒径为150-3000μm,杂质含量小于30ppm。 优选的石英砂细粒的要求为粒径为150-3000μm,杂质含量小于20ppm。

2024中国石英产业发展大会 将于10月18-20日广西北海 召开!

湖北菲利华石英玻璃股份有限公司 胡世浩研发工程师将出席会议并作《电熔不透明石英玻璃在半导体领域的应用》 报告。

湖北菲利华石英玻璃股份有限公司 是国内外具有较大影响力和规模优势的石英玻璃材料及制品一体化加工企业,石英纤维材料、织物及其复合材料一体化制造企业,是中国率先通过集成电路芯片准入资格认证的石英材料商,本土企业中率先获得国内主要半导体设备厂商认证的石英加工商,全球少数几家具有石英纤维批量生产能力的企业。现拥有荆州、潜江、上海、合肥、泰州、济南六大生产基地以及荆州技术中心、上海研发分公司、武汉技术研究院三大研发平台。

本文由中国非金属矿信息平台编辑整理,转载请注明出处

2024中国石英产业发展大会

10月18-20日 广西北海

主办单位:建筑材料工业技术情报研究所合浦县人民政府 承办单位:中国非金属矿信息平台《非金属矿开发与应用》编辑部合浦县工业和信息化局

详询187/1019/1248

相关问答

石英玻璃 特性是什么,有哪些 应用 – 960化工网问答

一、石英玻璃:石英玻璃是二氧化硅单一成分的非晶态材料,其微观结构是一种由二氧化硅四面结构体结构单元组成的单纯网络,由于Si-O化学键能很大,结构很紧密,所以...

石英玻璃片 应用于 什么领域? - 懂得

用于制作半导体、石英玻璃电光源器、半导通信装置、激光器,光学仪器,实验室仪器、电学设备、医疗设备和耐高温耐腐蚀的化学仪器、化工、电子、冶金...

石英玻璃 的分类和用途?

石英玻璃有透明和不透明石英玻璃两种,透明和不秀明石英玻璃是工业和科研使用的最有经济价值的材料。1、因为石英玻璃具有优秀的耐高温功能,因而被广泛运用于...

石英 制品在半导体的 应用 ?

在半导体行业,石英被广泛应用,高纯石英制品更是晶圆生产中的重要耗材。生产硅单晶的坩埚、晶舟、扩散炉炉芯管等石英部件必须使用高纯石英玻璃制品。石英部件...

石英玻璃 能经受温度剧变且能抵抗酸碱的腐蚀,这句话为什么不...

[最佳回答]石英玻璃是只由二氧化硅一种物质组成的玻璃,石英玻璃是二氧化硅的玻璃态,不是其最稳定的结晶态.石英玻璃虽然能耐高温,但也是相对而言,在温度超过10...

石英玻璃 视窗用途有哪些?-家居装修–手机房天下问答

[回答]石英玻璃,钢化玻璃,有机玻璃均能达到效果,但是温度要视具体情况而定

传感器为什么大部分用 石英 ?

传感器大部分使用石英的原因主要是因为石英具有优良的物理和化学性能,使其在传感器制造中具有独特优势。首先,石英晶体能够测量辐射的能量、强度等参数,被用作...

石英 能做什么?

石英粉可以做为有效的金属抛光剂,常应用于研磨机、喷砂机中。2、可以作为半导体产业重要的原料之一,作为硅晶圆的原料。将石英与焦炭混合后,在电弧炉加热下...

谁知道窗户可以装 石英玻璃 吗?_住范儿家装官网

可以装的,石英玻璃具有耐高温、耐腐蚀、热稳定性好、透光性好以及电绝缘性能好的特点。但是石英玻璃价格比较昂贵,比普通玻璃要贵很多。可以装,石...

高端 石英 用途?

半导体、光通讯、光伏、光学、电光源等行业和领域是支撑战略性新兴产业发展的重要领域,是建设重大工程、改善民生、巩固国防军工的重要保障,在国民经济建设中...

标签:

相关阅读