电子秤应用方面 电子秤的原理及使用方法,教你这1招,学会事半功倍

小编头像

小编

管理员

发布于:2025年05月05日

112 阅读 · 0 评论

电子秤的原理及使用方法,教你这1招,学会事半功倍

电子秤的工作原理

秤重物品经由装在机构上的重量传感器,将重力转换为电压或电流的模拟讯号,经放大及滤波处理后由A/D处理器转换为数字讯号,数字讯号由中央处理器(CPU)运算处理,而周边所须要的功能及各种接口电路也和CPU连接应用,最后由显示屏幕以数字方式显示。

电子秤原理图:

电子秤主要组成组件

1.重量传感器 2.放大器电路 3.滤波器电路 4.模拟数字转换器 5.中央处理器 6.电源供应电路 7.按键 8.外壳 9.机构 10.秤盘

目前电子秤采用:

32键键盘来实现,分为数字键:0-9,商品1-商品10,6个控制键。

本系统开机显示公司名称,后提示输入收银员编号和当前日期。正确输入后,进入称重显示。

数字键和小数点键:用于输入单价;

累加键:相当于确认,可以将当然信息保存至购物清单;并且将金额累加,得到所购买商品的总金额。

去皮键:用于去除皮重;

清单价:用于输入的单价错误的时候,重新输入;

购物清单键:当需要显示当前顾客的总的购物清单时,可以连续按下购物清单键,分页显示所购买的商品信息,并且若以达到最后一页,则显示总计金额,收银员编号,和公司名称,当然日期。

运行中如果顾客购买已存入的 10种商品,只需按下相应的商品键,既可以将商品的名称和单价以中文的形式显示,同样累加键保存此商品的信息,包括其重量,金额和当前累计金额。

另外,已存入的 10种商品的单价均可重新设置,直接输入其单价即可,方便实用。如果所称重物超过了系统最大量程10Kg,则蜂明器发出报警声音。

“电子秤”会被受制需求?和精度高低有何关系?

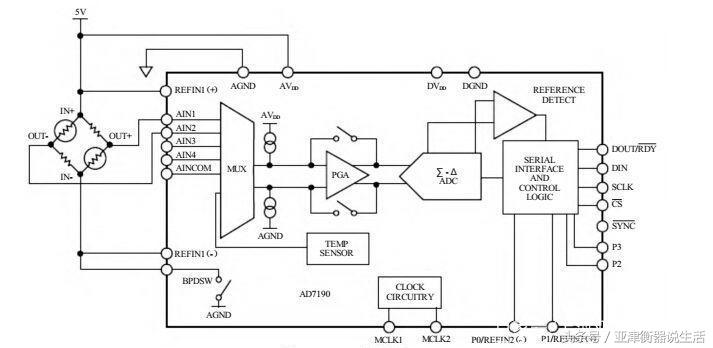
电子秤发展至今,它的趋势就是朝着更高精度和更低成本的方向发展,因此它对高性能模拟信号处理电路有着更高的要求。一开始,性能要求并不明显。但现在市场上大多电子秤所输出的最终重量值的分辨率为1:3000或1:10000,因此一块12位或14位的ADC似乎就已经够用了。但对于电子秤来说,调查表明的情况并非如此,而是需要差不多20位的ADC精度。那么我们来了解一下这种高精度电子秤的参考设计?

电子秤系统

一般的电子秤系统具有从1:3000到1:10000的用户分辨率(或计数)。比如,一台称重为5kg,计数为1:10000的电子秤,其分辨率为0.5克。该精度一般是指外部计数。为确保满足外部计数的精度要求,电子秤厂商常常要求系统的内部分辨率达到更高的量级。一些标准表明,内部系统计数精度应为外部计数精度的20倍,因此这种情况下,内部计数精度必须为1:200000。

在电子秤应用中,实际上只使用了ADC量程的一小段。一般地讲,负载电池的满量程输出为6mV。前端采用典型的128倍增益,ADC的输入在满量程时则为770mV。因此,以标准为2.5V为参考,只用到了1/3的ADC动态范围。ADC应该有3至4倍内部计数精度才能满足系统的性能要求。此时,ADC的精度必须为1:800,000或19至20位。现在我们不难理解信号处理要求的复杂性。

改善ADC结果

使用平均滤波器对于减少随机白噪声的效果很好,并且仍然保持陡峭的阶跃响应。本参考设计的软件采用滑动平均算法。滤波器使用M点的滑动平均窗。滑动平均滤波器通过对输入信号上的若干点取平均,得到每个点的输出信号。以公式表示即为:

这篇文章是不是对你有所收获,希望对朋友们有所帮助。

相关问答

你知道 电子秤 的功能 应用 在哪些地方吗?

现在人们的生活已经离不开电子秤了,据我所知电子秤运用在很多的领域。生活中使用的电子秤,例如人体健康秤,可帮助人们有效监视体重变化,有的可以检...

【什么是电子称】作业帮

[回答]电子秤采用现代传感器技术、电子技术和计算机技术一体化的电子称量装置,才能满足并解决现实生活中提出的"快速、准确、连续、自动"称量要求,同时有...

电子秤 使用的是()A、超声波传感器B、压力传感器C、温度传...

[最佳回答]分析:电子称的工作原理是受到力的作用,并显示其大小,应用了压力传感器.解;根据电子秤的工作原理,可知当电子秤受到压力的作用时,会显示相应的大小,...

生活中的传感器 应用 有哪些 - 懂得

1、传感器与环境保护,环球的污浊及噪声已严重地平衡和我们赖以生存的环境,这一现状已引起了世界各国的重视。为保护环境,利用传感器制成的各种环境...

电子称是怎么工作的?

电子秤的工作原理秤重物品经由装在机构上的重量传感器,将重力转换为电压或电流的模拟讯号,经放大及滤波处理后由A/D处理器转换为数字讯号,数字讯号由中央处理...

hyundai 电子秤 好用吗?

Hyundai电子秤的质量和性能通常是可靠的,它们经过严格的质量控制和测试。许多用户对Hyundai电子秤的精确度和稳定性表示满意。此外,Hyundai电子秤通常具有简单...

电子秤 的unit是什么意思? – 960化工网问答

最佳答案电子秤的unit是单位切换的意思。电子秤(英文名:electronicbalance)是衡器的一种,是利用胡克定律或力的杠杆平衡原理测定物体质量的工具。按结构原理可...

苹果8plus怎么设置 电子秤 ?

苹果8plus并没有内置电子秤功能,但是你可以通过下载第三方应用程序来使用它作为电子秤。你可以在应用商店中搜索“电子秤”来找到可用的应用程序。请注意,在...

300公斤樱花 电子秤 有些什么功能?

300公斤樱花电子秤是一种高精度的电子秤,具有多种实用功能。首先,它可以进行零点跟踪和去皮操作,确保测量的准确性;其次,它还可以进行单位切换、自动关机和...

tuy途一 电子秤 怎样连手机?

要将Tuy途一电子秤连接到手机,你可以按照以下步骤进行操作:1.下载并安装Tuy途一电子秤的官方应用程序。你可以在手机的应用商店(如AppStore或GooglePlay)...

标签:

相关阅读