电子法院应用业务系统 我为群众办实事 线上查阅电子诉讼档案全流程指南来了!

小编头像

小编

管理员

发布于:2025年05月05日

112 阅读 · 0 评论

我为群众办实事 线上查阅电子诉讼档案全流程指南来了!

借阅、复印案卷材料

只能到法院办事大厅

服务窗口方可办理?

人民法院已开通

“非接触式”互联网查阅诉讼卷宗服务

足不出户

动动手指

即可查询到你需要的诉讼材料

一起来体验智慧法院建设

带来的便利和高效吧

互联网电子卷借阅流程

01

手机端操作流程

第一步:登录微信搜索小程序北京移动微法院

打开微信,在小程序中搜索“北京移动微法院” ,点击打开。

第二步:通过移动微法院实名认证进行注册

首次登录北京移动微法院,系统会自动使用微信登录,登录后会提示身份未认证,点击“未认证” 进行认证。

在认证页面中,首先绑定手机号,可以绑定本机手机号码,也可以选择使用其他手机号码进行绑定。

绑定手机号码后,进行身份核验,输入身份证件信息,确认身份信息后进入人脸识别核验。

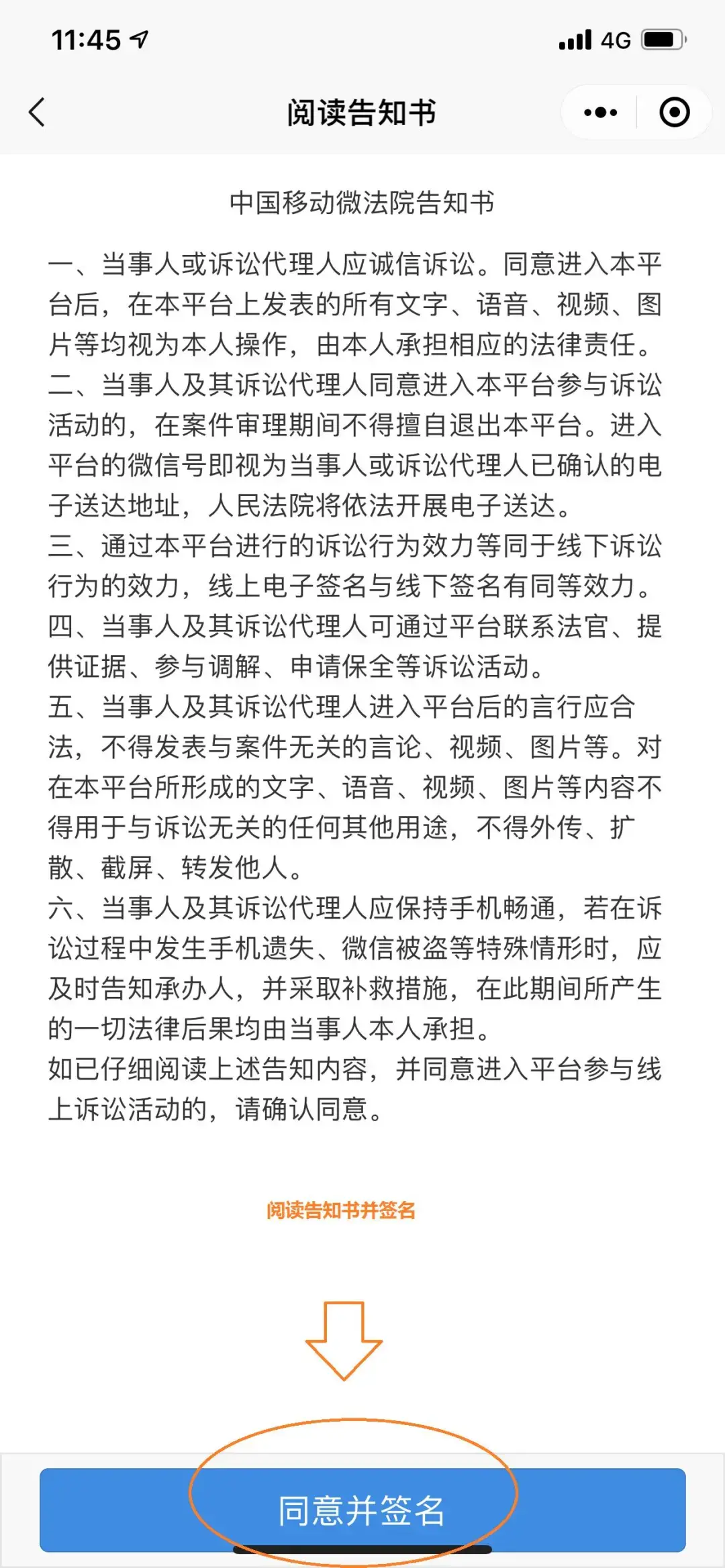
人脸核验通过后,会提示“中国移动微法院告知书” ,阅读并签名。完成后,整个认证过程即结束。再次打开“北京移动微法院” ,身份会自动显示已认证,可以开始使用北京移动微法院当事人诉讼服务功能。

第三步:申请借阅

登陆后,在北京移动微法院首页,点击“手机阅卷” ,进入手机阅卷模块。

进入“手机阅卷”后,在阅卷列表页面,选择需要借阅的案件,进入案件操作界面。

第四步:提交申请

在案件操作界面,选择“申请阅卷”页签,按照页面提示填写借阅用途、申请人相关信息,按照要求填写申请人相关身份证明文件、照片,点击提交即可。

02

PC端借阅流程

第一步:访问北京法院电子诉讼平台。

通过【http://sspt.bjcourt.gov.cn/】或使用互联网搜索【北京法院电子诉讼平台】进入北京法院电子诉讼平台。(推荐使用google浏览器或者IE11)

第二步:注册账号

首次进入北京法院电子诉讼平台的用户,必须先进行注册,在首页点击注册,阅读注册须知,按照指引进行注册。

在注册时,系统会引导注册人员选择“个人账号”还是“企业账号”,选择相应的注册类型后,系统会有注册演示,仔细阅读,按照注册演示中的步骤进行注册操作。

阅读完成注册演示后,点击下一步,进入注册界面,按照要求填写个人注册信息,完成注册。

个人信息填写完成后,点击下一步进入人脸识别验证过程,使用手机扫描页面上的二维码,按照指引进行人脸验证。验证完成后整个注册过程完成。注册完成后进行登录。

第三步:阅卷申请

登录后,在“电子诉讼平台诉讼办理” 模块中,点击“网上阅卷” ,进入网上阅卷模块,点击“创建网上阅卷” ,勾选阅卷须知后,准备创建网上阅卷。

在借阅案件申请界面填写借阅案件基本信息,包括法院、案件类别和案号 ,注意案号格式填写正确,填写完成后点击添加,如果格式正确案件会到借阅列表中,继续进行申请信息的填写,包括个人与案件的关系和借阅用途 ,并按照系统要求的申请材料进行材料上传,提交即完成借阅申请。

03

查阅

阅卷申请提交后,系统会自动校验填写的案号是否正确,是否有电子档案,如果不符合条件系统会自动退回,如果符合条件,系统会将申请相关材料推送到档案管理人员处进行申请材料的审核,如果申请材料符合规定,审核通过后,系统会将电子卷宗转成PDF推送到阅卷模块中,卷宗的查档时效为24小时,您需要在审核通过后24小时内查看或下载卷宗。

通过手机端申请的借阅以及通过北京法院电子诉讼平台申请的借阅,都需要进入北京法院电子诉讼平台网上阅卷模块,在已审核模块中进行卷宗PDF查阅。

数字应用场景丨广西电子法院系统让司法服务触手可及

点击阅读详情→数字应用场景丨广西电子法院系统让司法服务触手可及

(来源:场景和系统建设推进处、广西高级人民法院)

相关问答

网上人民 法院 起诉流程-找法网

法院的起诉流程为在互联网搜索最高人民法院诉讼服务网,点击并进入;在最高人民法院诉讼服务网有账号的直接点击当事人登录;点击当事人登录后依次输入用户名、密码...

移动微 法院电子 签名加载不出来?

网络连接不稳定或设备有故障可能会导致电子签字无法完成。如果问题仍无法解决,建议联系相关技术支持解决。可能是软件问题。应该是新开发的软件不稳定所...

如何注销人民 法院 在线账号?

要注销人民法院在线账号,您可以按照以下步骤进行操作:登录人民法院在线网站,进入您的账号页面。在账号页面中,查找或浏览相关设置选项或个人信息管理选项。...

法院 认可 电子 取证吗?

法院是认可电子取证证据的。《规定》第11条第二款明确规定:当事人提交的电子数据,通过电子签名、可信时间戳、哈希值校验、区块链等证据收集、固定和防篡改的...

法院电子 文书打不开-找法网

法院电子文书打不开债权债务律师解答共有3条你好,是什么类型的案件呢您好:请问是什么案件呢电子送达文书点开看了就算签收了。如果不应诉的话,法院可以缺...

她想了解一下,人民 法院 判决书 电子 档怎么弄的呢。

一方坚决离婚,另一方坚决不离,经一审法院审理判决不准离婚。此时,要求离婚的一方当事人有二种选择:一是提起上诉,请求判决离婚;二是不上诉,在判决...

个人案件网上查询 系统 ?

个人案件网上查询可在可在法院电子平台网站上查询个人案件网上查询可在可在法院电子平台网站上查询

如何在网上查询 法院 判决书?-找法网

当事人要在网上查询判决书可以登录中国裁判文书网或者当地法院的官网,最高人民法院的判决、裁定,以及依法不准上诉或者超过上诉期没有上诉的判决、裁定,是发生法...

怎样在手机上查询 法院 判决?-找法网

可以直接去法院档案室查询或委托别人去查询;2.如果不是当事人,在经法院办公室领导签字同意后,可以自己去查询或委托别人去查询;3.如果委托的律师是要查询的案件...

电子 承兑 法院 如何查控?

当查询到被执行人持有电子承兑汇票,以及相应电子承兑汇票的付款人、汇票金额、到期日等信息后,人民法院即可根据当事人的申请对电子承兑汇票进行保全,或要求执...

标签:

相关阅读