酒店专业电子应用表格 客房部各种实用表格

小编头像

小编

管理员

发布于:2026年04月14日

109 阅读 · 0 评论

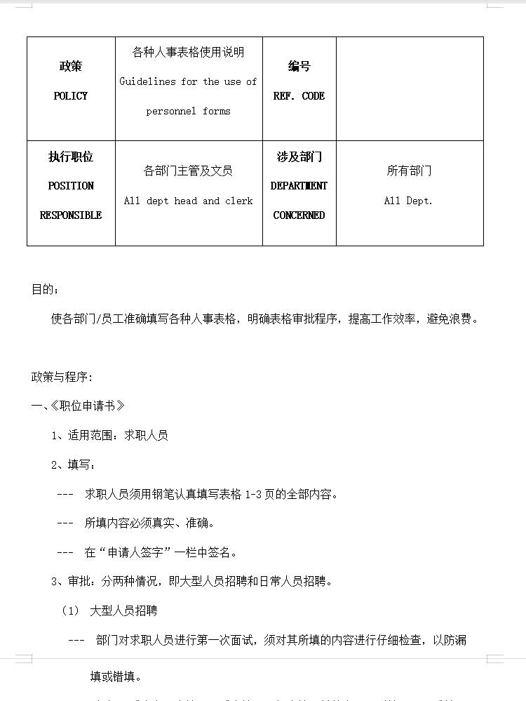
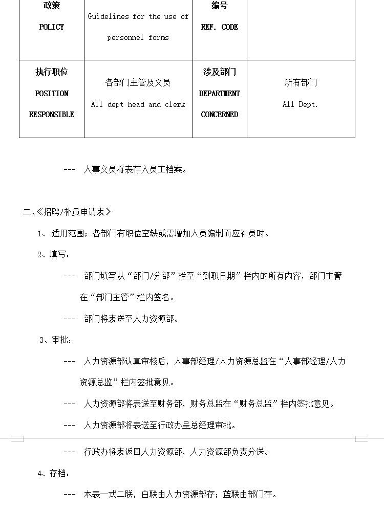
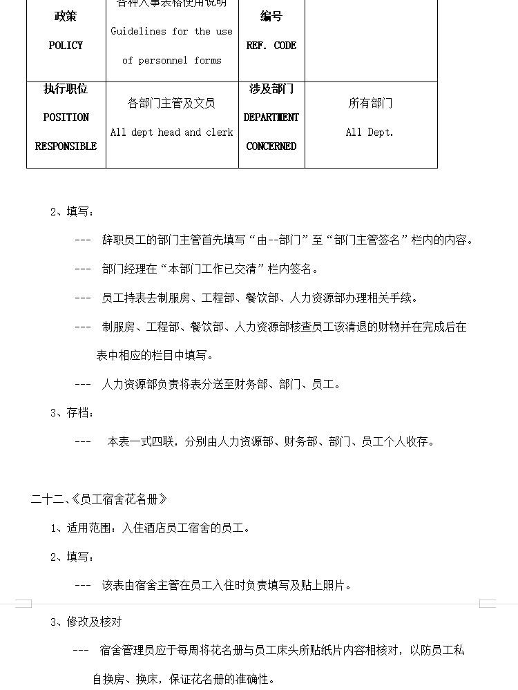
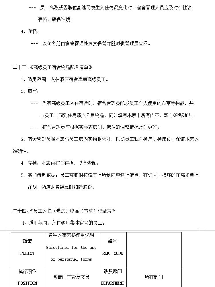
客房部各种实用表格

酒店行业常用表格资料合集,包含考勤表格,人事表格,计划报表等

相关问答

酒店 客房统计 表格 怎么复制?

要复制酒店客房统计表格,请按照以下步骤操作:打开要复制的表格所在的电子表格程序或网站。选择要复制的表格单元格、行或列。使用键盘快捷键(例如,Windo...

酒店 登记 表格 怎么做?

用Excel做:例如酒店入住登记表是指人员在入住酒店或民宿的地方根据内容填写的登记表,可根据需要进行安排。酒店入住登记表Excel模板:第一步:选择好适合您的...

如何制作 酒店 仓库盘点 表格 ?

首先,确定具体盘点时间,盘点方式,人员调动。然后,制作产品盘点表,包括在产品,产成品,废品(分车间)。最后,产品成本的确定。首先,确定具体盘点时间,盘点方式...

酒店 出库入库 表格 怎么做?

应当根据酒店业务的特点,设计编制酒店的出库入库表格,酒店出库入库主要涉及原材料、辅助材料、低值易耗品和库存商品等。酒店出库入库表格的主要内容应当包括...

未成年入住宾馆登记 表格 怎么做?

未成年入住宾馆需要填写《未成年人住宿登记表》,以下是制作该表格的步骤:1.打开电脑上的Word软件。2.新建一个文档,设置页面大小和边距。3.在文档中添加...

酒店 的稽核需要登记那些 表格 ? - 小红薯D2F5D8BC 的回答 - 懂得

一、日间稽校员的职责(1)职责①负责对收款进行督导。②核查酒店的收益及编制每日收益报告书。(2)业务要示①熟悉和掌握会计及簿记业务。②熟悉和掌...

请问旅行社如何在excel 表格 中设置汇总每个 酒店 每个月份用房...

[回答]这个可以用数据透视表或者用sumifs函数进行统计。

酒店 收银员的基本电脑常识?

酒店收银员应该是其具备电脑的基本操作常识,会制作/表格和统计,然后存档和归类,还应掌握好酒店的操作系统关于收银的具体工作。酒店收银员应该是其具备电脑的...

酒店 办公室,是做什么的?

2、编制每月办公用品,做好领用发放工作。3、办理月票、工作餐卡、药费报销及其它日用品的发放工作。4、协助编制部门工资、资金写入表格。协助做好工程...

谁能推荐一个发热隔离观察点的入住及出院登记软件?几百张病床?

题主想吃现成,却没有资金预算。前言题主是对纸质的单据深恶痛绝了是吗?是对来访人员那天外飞仙式的书法,打内心深处战战兢兢了,是吗?如果用表单表格记录...

标签:

相关阅读