应用写作 电子版 1-6年级必考12类应用文写作方法全归纳(附范文)很全面,收藏好

小编头像

小编

管理员

发布于:2026年04月14日

120 阅读 · 0 评论

1-6年级必考12类应用文写作方法全归纳(附范文)很全面,收藏好

应用文是日常生活、学习、工作中,解决实际问题的一种常用文体,如书信、通知、请假条、留言条等,这些其实与小朋友的日常生活和学习也有很大关系哦!

下面是整理的小学生需要掌握的应用文写法和范文,内容word格式、可下载、可打印、可编辑,有条件的家长、老师打印给孩子学学,吃透这些知识点对孩子用文写作、学习成绩提升有帮助。整理不易,希望大家点赞、收藏、转发吧,感谢大家支持!

需要电子版用户,请拉至文章底部↓↓↓

1、写通知

通知是指有事项告诉大家知道的一种文件。写法如下:

1、标题: 在第一行的正中写上“通知”字样,有时可把通知的性质标出来,如紧急通知、会议通知等。

2、称呼: 如果是发给个人的通知,要在标题下边,正文上边,用一行定格写上被通知人的姓名。

3、正文: 在第二行空两格写起。要写清时间地点时间事件要求谁参加以及注意事项。写时要周密考虑,将所有有关因素都写清楚。

4、落款: 在正文的右下方写明发出通知的单位名称和日期。

2、写留言条

留言条的格式分为三部分:称呼、正文、署名和日期

称呼要顶格写,条子留给谁的就称呼谁。

正文在称呼下一行空两个写,简单明了把你要给对方说的事情写清楚。

署名和日期,写清楚谁留的条子和什么时间留下的。

3、写请假条

请假条的格式如下:

1、标题: 在第一行正中写上“请假条’三字即可。

2、称呼: 顶格写明批准请假人的姓名和称呼。

3、正文: 另起一行空两格用简明的语言写明请假的理由及起止时间。

4、署名和日期: 在正文的右下方写明请假者的姓名及日期。

4、写日记

写日记是写自己的所见所想所做的事,是通过手中的笔和自己说悄悄话,写出自己的喜怒哀乐,因此必须写真事,不能编造别人的,也不能无中生有。另外还要注意:

日记有它固定的写作格式。

1、 先写时间(年月日星期几)再写上天气(晴阴雨风等),正文部分另起一行写,开头空两格。

2、 观察是写日记的基础。一定要细致观察,反复观察,具体了解物体的形状颜色气味,人物的语言动作心理活动等,为日记准备好丰富的材料。

3、 写日记也要按照一定的顺序写。如时间顺序、空间顺序等。

范文

9月8日 星期三 雨

今天下午,天慢慢地变黑了,乌云也渐渐地沉了下来,天空全是黑乎乎的一片。突然,一阵大风吹过,吓得树上的小鸟都慌张地张开翅膀飞走了,吹得小树、小草都弯下了腰,好像在给风伯伯鞠躬问好似的。

雨下起来了,慢慢地、慢慢地,雨从小到大地下,嘀嗒,嘀嗒,这是雨的声音,多么清脆呀!雨弄湿了树、草的身,就好像给它们洗澡似的。

活动课了,同学们都很想下去玩,但是下雨,只好无奈地留在教室里玩。我出神地望着窗外,欣赏着这场雨景,不知不觉,雨慢慢地小了,可是,雨还是不停地下,没有停过。后来云升上去了,乌云也渐渐地变浅了。

我喜欢下雨天!

评语: 本文是一篇优秀的日记,文章主要记叙了下雨的前后天空的变化,字里行间流露出作者对下雨天的喜爱之情。全文感情真挚,作者能够巧妙地运用拟人、比喻等多种修辞手法,增强了文章的可读性。

5、写启事

当我们要向人们说明一件事或有什么事要请人们帮忙时,我们就可以写一则启事张贴出去。启事的格式是:

1、标题: 在第一行正中写明启事的名称,如“寻物启事”,“寻人启事”,“招领启事”等。

2、内容: 在另一行空两格处,用简明扼要的语言说明启事的内容。

3、署名: 在正文的右下方标明写启事者的个人姓名或单位名称及日期。

范文

寻物启事

昨天下午课外活动的时候,我在东区操场单杠区域丢失了一个粉红色蝴蝶形状的发卡。那是我非常喜欢的发卡,请捡到的同学还给我。非常感谢!

四年级(3)班:黄小丽

**年**月**日,星期五

6、写感谢信

感谢信是感谢个人或单位对自己或本单位的关心、帮助和支持的一种书信。格式是:

1、标题: “感谢信”或“致某某(某某单位)的感谢信”写在第一行的正中,字体要大些。

2、开头: 顶格写感谢对象的单位或姓名。

3、正文: 即感谢信的内容。另起一行空两格写。要写清表扬的是谁,要写清何时何地何因何事受到对方怎样的帮助。

4、结尾: 正文写完后,应另起一行空两格写“此致”,再换行写“敬礼”。

5、署名: 在祝语下面一行偏右位置写明写信人的姓名或单位名称,然后在下面写上年、月、日。

范文 一个小学生致妈妈的信

亲爱的妈妈:

您好!天气转冷了,妈妈您要多穿几件衣服,以防着凉。

我最近读了很多书,最令我感动的一本是《钢铁是怎样炼成的》。里面讲了一个叫保尔·柯察金的男孩,他的生活是如此艰苦,但他还是坚强地活下去。这本书告诉我:坚持不懈,就会有成就。

我还读了一篇令我非常有感想的文章——《狮子和蚊子》,讲的是一只蚊子打败了狮子,但因为骄傲,所以惨死在一个蜘蛛网里。这个故事告诉我:做人不能骄傲自满。所以我要谦虚,请妈妈也要谦虚。

快考试了,我要加倍努力才行,但是也需要妈妈的指导,我才能考个好成绩。

祝您身体健康,天天快乐!

您的女儿:xx

x年x月x日

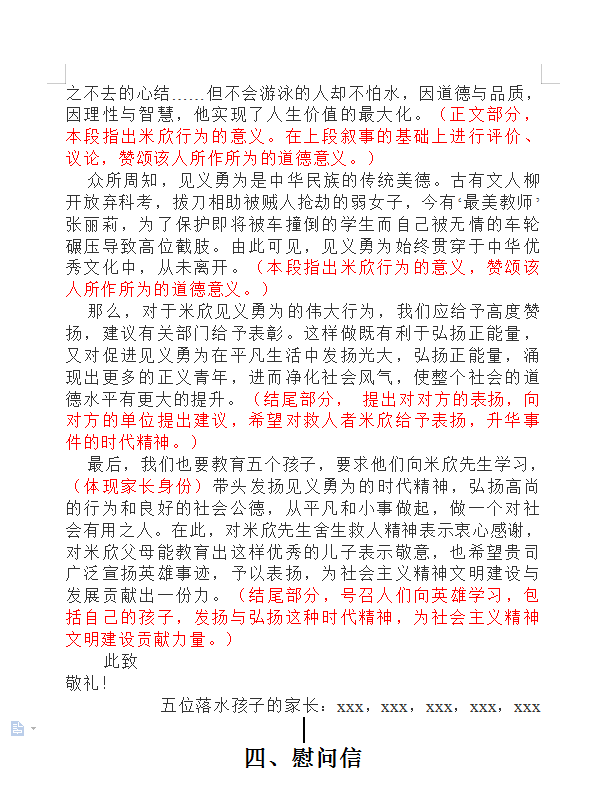
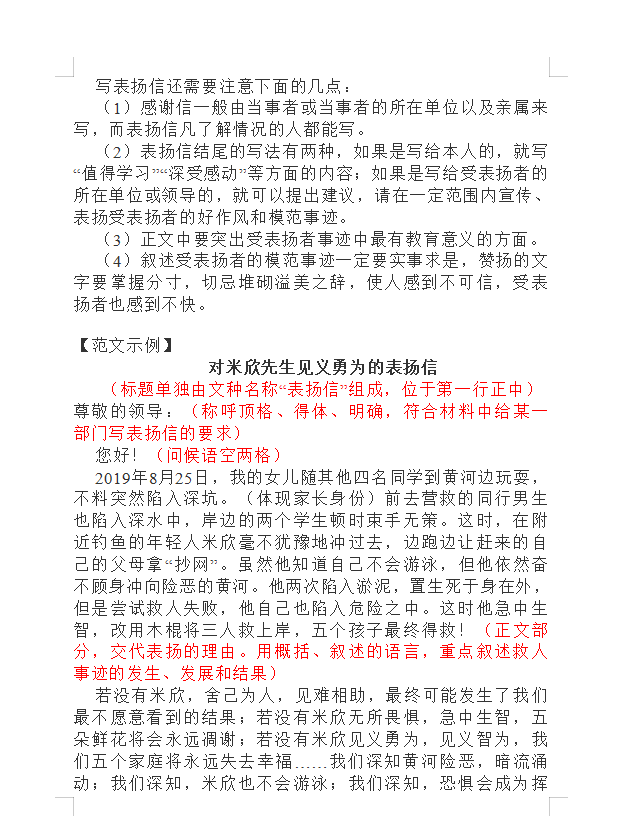
7、写表扬信

1、标题: 在第一行正中写“表扬信”三字。

2、称呼: 顶格写收信单位或个人的称呼。

3、正文: 另起一行空两格,一要写清表扬谁。二要肯定被表扬的先进事迹。三要表达感谢之情,希望受表扬的人或集体发扬成绩,继续进步。四要宣传先进思想和事迹,号召大家学习以便形成良好的风气,提高全民的素质。

4、祝语: 常用“此致敬礼”等词语,格式与书信相同。

5、署名: 写上写信单位名称或写信人的姓名,并注明写信日期。

8写决心书

写决心书要注意格式: 写标题时把“决心书”三个字写大一些放在中间。

写内容时 首先要写清写决心书的原因,接着写决心做到什么,把要做到的事项写具体,一项内容作为一段,注意条理性

如果是递交的书信式的决心书,也要象一般书信的格式一样有称呼、正文、结束语、署名和日期

如果是当众宣读志愿,可以不写“此致敬礼”之类的结束语。

9、写申请书

申请书是一种特殊的书信样式

一个人或单位想参加什么组织,或者请求上级有关部门帮助解决什么问题,就需要写封申请书。

申请书的格式与书信差不多。它的特殊之处就是重点一定要突出,申请的理由,申请的目的,包括请求上级办什么事,都要写清楚。

入队申请书

尊敬的少先队组织:

我是一年(1)班的学生xx,从开学到现在,我从不迟到旷课,并及时的完成老师布置的作业。我很积极的参加班上和学校组织的活动,并且从老师和同学身上学到许许多多的东西。看到高年级的哥哥姐姐每天带着红领巾去上课,我非常的渴望有一天我也能像他们一样,成为一名少先队员。带上鲜艳的红领巾。

在我成为少先队员以后,我会继续努力地学习,并且会更加团结友爱同学。争当作一个德、智、体全面发展的好学生,成为一名合格的少先队员。恳请老师批准为盼!!

此致

敬礼

申请人:xx

****年**月**日

10、写倡议书

倡议书是由个人或集体就某一问题提出的确实可行的建议或者号召组织一项活动的书信。倡议书的格式是:

1、标题: 一般在第一行正中写上倡议书即可,也可以写明倡议什么。

2、称呼: 第二行顶格写明受倡议人的称谓。

3、正文: 另起一行空两格写明倡议什么事,倡议的理由和背景,阐明倡议的目的和意义,并提出具体措施和希望。

4、结尾: 写上具有号召力的话。

5、落款: 在正文的右下方写明倡议者的个人姓名或单位名称及日期。

文章篇幅较长,只展示了部分内容,完整电子版在以下内容目录中,后续将分享更多优质、精选内容,目录预览:

获取以上全部word打印版资料:

1、点击头像进入主页并关注

2、点击私信按钮发送 资料 二字即可

注:极速版头条用户,找不到私信按钮,建议安装原版头条APP

坚持每天整理、分享中小学语文、数学、英语各科学习辅导资料,孩子学习进步、成绩提升就是我们的目标,喜欢就多多关注吧!

2022高考语文十三种不同应用文体作文汇编(格式+注意点+范文)

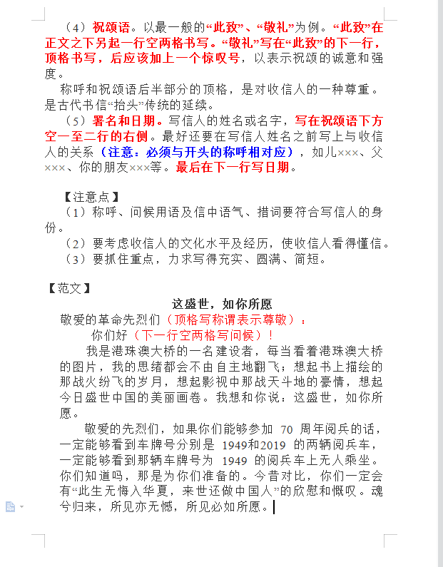
今天学姐给大家分享的是2022高考语文十三种不同应用文体作文汇编(格式+注意点+范文)包含了:一般书信、表扬信、慰问信、贺信、演讲稿、发言稿、倡议书、读(观)后感、主持词、辩论稿、书评、驳论文超全汇总!拿去看看吧,超级实用哈!

因为篇幅有限,点击我的头像私信我回复“领取”就可以领取word电子版。以下是部分资料内容,完整高清版的发送私信即可。更多资料将持续更新,敬请关注。

相关问答

怎么在手机上写文章?-ZOL问答

以下是一些推荐的写作应用及其功能介绍:专业写作应用助力创作:下载并安装专业的写作应用,这些应用不仅具备文本编辑、保存、导出等基础功能,更提供了如章节管...

计划的 写作 流程是怎样的? - HX20klX1nI 的回答 - 懂得

这里把计划写作中的一般程序步骤和方法作为重点来讲一下。1。计划写作前的准备在上文中我们已分析过计划写作前的准备,这里归纳为以下几点:(1)学习...

陕西有哪些网文大家?求推荐?

他考虑过退学写作,而他的父母甚至一怒把他的电脑没收。此后他专心学习才顺利毕业。2010年,随着智能手机的普及,风圣大鹏重拾网络文学,终于苦尽甘来。获奖记...

电子版 读后感怎么做?

1.收集文章资料:首先,要收集有关这本电子书的资料,了解书中的主题、人物、事件及作者的写作特点等;2.深入学习:要仔细阅读书中的内容,加深对有关内容的理...

实践生活小说从哪看?

实践生活小说可以从多个角度进行阅读,如文学性、哲学性、社会性等。可以从出版社或图书馆借阅实践生活小说,也可以通过在线阅读平台或书店购买电子版或纸质版...

我们写论文说要上报 电子版 ,请问什么是 电子版 ?-ZOL问答

在研究领域中,电子版通常指的是一份文档或资料以电子媒体存储和传输。与纸质文件相比,电子版具有许多优势,例如便携性、可编辑性、可搜索性和可共享性等。在论...

事业单位考试难吗?

什么考试不难啊?高考、公务员、事业单位,哪个不是上万人的竞争!!!我考了两次才成功上岸,个人感觉考试难度在逐渐提高,不管报什么岗位难度都挺高的。如果...【申...

网上阅读和纸质阅读的好处和坏处_作业帮

[回答]纸质书真的会消失吗本月中,上海市教育部门披露,今年9月开学时,上海各区都将有学校试点使用“电子书包”,再过两三年,“电子书包”可能会完全取代...

2019年即将过去,这一年中你读了多少本纸质书?又有何推荐?

这一年我看了不少书,推荐10本如下,望采纳1.《非暴力沟通》著名的马歇尔·卢森堡博士发现了神奇而平和的非暴力沟通方式,通过非暴力沟通,世界各地无数的人们...

请问哪里有邹奇奇《飞扬的手指》一书(实体书或 电子版 的也行)?

美国华裔女童邹奇奇,2008年被美国媒体誉为“世界上最聪明的孩子”,3岁时开始阅读各种书籍,4岁时开始用笔记本电脑写作,8岁时出版12万字的故事集《飞扬的手指...

标签:

相关阅读