电子病案应用现状研究 医院电子病历应用水平仍待提升

小编头像

小编

管理员

发布于:2025年05月05日

114 阅读 · 0 评论

医院电子病历应用水平仍待提升

随着医疗对于IT解决方案的需求进一步扩大,包括微软公司在内的国际科技巨头纷纷加大对医疗保健领域的投资,相应的,中国医疗行业信息化大势所趋,国内电子病历市场也在快速扩容。

据调研机构沙利文的数据,2020年中国医疗信息化(供给端)市场规模约为145亿元,年复合增长率21.1%,到2025年规模有望近500亿元。目前我国正在加快建立全国统一电子病历,而建立统一电子病历意义重大。“统一电子病历、检验结果互联互通作为医疗信息化的一部分,其背后的逻辑正是确保DRG/DIP支付落地,实现分级诊疗、解决医疗资源不均不足等一切问题的基石。”行业观点如此认为。未来我国将以统一电子病历为基础实现诊疗互联互通,国家对医疗机构信息化建设的要求主要包括电子病历、智慧服务、智慧管理等。

在业内人士看来,国内医院的电子病历应用水平还有待进一步提升。嘉和美康董事长夏军此前表示:“当前三级医院达到电子病历四级的比例较高,但达到五级及以上的比例还很低”。

国内电子病历龙头增收不增利

据了解,目前中国电子病历市场前五大企业包括:嘉和美康、卫宁健康、海泰医疗、东软集团和创业慧康。

嘉和美康于2021年12月登陆科创板,IPO发行价格为39.50元/股,公开发行3447万股新股。截至6月13日收盘,嘉和美康股价报收22.39元/股,总市值30.87亿元。据悉,作为最早的一批信息化企业,嘉和美康致力于向医疗相关机构提供综合信息化解决方案。但从财务数据表现来看,嘉和美康面临增收不增利的情况。2022年第一季度报告显示,报告期内,公司实现营业总收入9803万元,同比增长33.94%,而归母净利润亏损2786万元,同比下滑38.12%。

科技巨头加大对医疗保健领域的投资

国际科技巨头也纷纷加大对医疗保健领域的投资。日前,美国企业软件公司甲骨文宣布,对医疗信息公司Cerner的收购已经获得了所有必要的反垄断相关批准,包括欧盟委员会的批准并在随后宣布已完成对Cerner的收购交易。据悉,早在2021年12月,甲骨文便宣布将以每股95美元的价格收购Cerner,交易总额为283亿美元。

据悉,Cerner是一家为医院和卫生系统提供数字信息系统的供应商,主要销售医院和医生用来储存和分析病历软件,提供健康信息技术服务、设备和硬件。是市场上仅次于Epic Systems的第二大供应商。数据显示,两家公司合计占据了约55%的电子病历软件市场。

据了解,Cerner庞大的用户群有望为甲骨文带来海量的病历数据,进一步强化甲骨文在医疗保健领域业务拓展。

Statistia的数据显示,2020年,全球电子健康记录市场规模约为290亿美元,到2027年,全球电子病历市场规模预计将超过470亿美元。因此,电子健康记录这片市场蓝海也越发受到国内外有关科技厂商的关注。记者注意到,除了海外巨头甲骨文和微软公司,部分国内有关科技企业也在加速布局电子健康记录业务。(全媒体记者 涂端玉 许晓芳)

来源: 广州日报

2020年中国电子病历行业市场现状,行业朝高级智能化迈进「图」

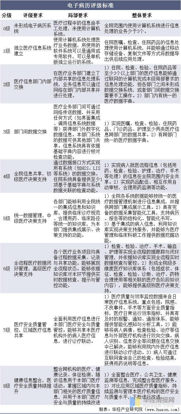
一、电子病历评级标准

电子病历是利用计算机技术以及互联网技术,实现病人病历的电子化管理。2018年12月7日,国家卫生健康委员会印发了《电子病历系统应用水平分级评价管理办法(试行)》和《电子病历系统应用水平分级评价标准(试行)》,将电子病历系统应用水平划分为9个等级:

资料来源:公开资料整理

二、中国电子病历行业发展政策背景

《电子病历系统应用水平分级评价管理办法(试行)》和《电子病历系统应用水平分级评价标准(试行)》要求到2019年,所有三级医院要达到分级评价3级以上,即实现医院内不同部门间数据交换;到2020年,所有三级医院要达到分级评价4级以上,即医院内实现全院信息共享,并具备医疗决策支持功能,二级医院要达到分级评价3级以上。

资料来源:公开资料整理

三、中国电子病历行业市场现状分析

近年来在政策与需求的双重推动下,我国数字化医院建设持续升温,医疗信息化市场规模稳步增长,据统计,2019年我国医疗信息化市场规模为120亿元,预计到2024年增长至365.6亿元,2019-2024年CAGR为32.9%,行业保持高速发展。

资料来源:公开资料整理

电子病历是医疗机构信息化建设的基础,优秀的电子病历系统在消除院内信息孤岛、加强病历质控、临床路径管理、医疗质量控制、诊疗安全、移动医疗等方面具有重大的作用,是医疗服务效率、医疗服务质量、医疗安全的基础;同时,基于互联网的电子病历为远程病患信息传输和共享、远程医疗奠定了重要基础。

电子病历在医院信息化建设中的核心作用

资料来源:公开资料整理

电子病历作为中国医疗信息化改革中的基础部分,其市场增长快于整体医疗信息化市场的增长,据统计,2020年中国电子病历系统解决方案市场规模为17.4亿元,同比增长17.57%;驱动电子病历市场发展的动力主要有2个方面,一是电子病历应用水平评级促进了大型医院电子病历升级,也激发了中小医院电子病历建设;二是大数据与人工智能等新兴技术在智慧医疗中的价值展现成为电子病历发展的重要推动力。抓住了这两方面增长动力的厂商均取得了快速发展。

资料来源:IDC,公开资料整理

中国以往的电子病历市场增长以综合电子病历为主,医院大多不区分各个专科的电子病历,而未来随着专科需求的个性化和差异化越来越明显,专科电子病历市场的结构占比将有所提升,预计2024年我国专科电子病历市场规模占比将达到30.9%。

资料来源:公开资料整理

据统计,截止到2019年年底,全国共有7870家医院参与了“电子病历系统应用水平分级评价”,平均分为2.08级。其中,参评三级医院2592家,平均等级为3.11级(政策要求所有三级医院要达到分级评价4级以上);参评二级医院5097家,平均等级为1.59级(政策要求二级医院要达到分级评价3级以上)。无论是三级医院还是二级医院,整体水平同比都在向上提升、向前发展。

资料来源:中华医院信息网络大会,华经产业研究院整理

相关报告:华经产业研究院发布的《2021-2026年中国电子病历市场供需现状及投资战略研究报告》

四、中国电子病历行业竞争格局分析

2020年我国电子病历市场前五大厂商为嘉和美康、卫宁健康、海泰医疗、东软集团及创业慧康,分别占据18.6%、12.0%、11.4%、9.3%、7.2%的市场份额,总计58.5%,市场集中度相对较高。随着电子病历朝着智能化方向发展,市场的技术门槛将逐步提升,拥有智能化技术能力的大型厂商更能抓住市场机会,市场集中度有望继续保持高位。

资料来源:IDC,华经产业研究院整理

嘉和美康(北京)科技股份有限公司是最早开发自主知识产权的电子病历编辑器的企业之一,成功实现了所见即所得的适合中文语境下医疗文书书写习惯的编辑软件,截至2020年末,嘉和美康业务范围已延伸至除台湾地区外的全国所有省市自治区,拥有医院客户1350余家,其中三甲医院411余家,占全国三甲医院比例超过四分之一,是国内最具实力的医疗信息软件开发及服务商之一,在中国电子病历市场中连续七年排名第一。

嘉和美康电子病历平台分为综合电子病历系统和专科电子病历系统,前者是适用于全院级的综合产品,后者是为满足专科临床需求而开发的具有临床深度、贴近专科流程的临床应用管理系统。据统计,截至2020年嘉和美康综合电子病历销量145件,销售额1.04亿元,单价为71.53万元/件。

资料来源:公司公告,华经产业研究院整理

综合电子病历由众多模块组成,价格与医院床位数、模块数量、管理范围相关。据统计,截至2020年嘉和美康综合电子病历销量为48件,销售额为1784.36万元,均价为37.17万元/件。

资料来源:公司公告,华经产业研究院整理

五、中国电子病历行业发展趋势分析

1、电子病历将朝着越来越智能化的方向发展

在电子病历应用水平评级中,四级开始就提出了初级医疗决策支持的要求,五级和六级则分别对应中级医疗决策支持和高级医疗决策支持的要求。所以,未来高等级的电子病历建设中,满足智能化的需求将会带动电子病历技术门槛的提升,通过技术升级拥有智能化技术能力的厂商才有机会抓住市场。

2、基于电子病历的医疗信息系统架构成为医疗信息化的核心

传统的HIS系统并不能满足医院对医疗核心业务信息化的要求,多家医院正探索从HIS为核心到以电子病历为核心的转变,同时以集成平台的形式与LIS、PACS等系统有效整合,最大限度的释放新一代信息化技术对于行业发展和进步的红利。基于在数据、医嘱录入和管理等方面基础功能,电子病历系统将发挥其在医院业务系统中的核心作用。

3、竞争更加多元化

新兴技术应用、临床专科系统、互联网医疗和新药研发等因素在促使医疗信息化和电子病历持续升级,在这些领域取得发展的厂商也将参与到电子病历市场竞争中。数据安全法的实施在医疗领域将会逐步展开,这也将成为电子病历发展的新动力,提供数据安全解决方案的厂商也有机会加入到电子病历市场的竞争中。

华经情报网隶属于华经产业研究院,专注大中华区产业经济情报及研究,目前主要提供的产品和服务包括传统及新兴行业研究、商业计划书、可行性研究、市场调研、专题报告、定制报告等。涵盖文化体育、物流旅游、健康养老、生物医药、能源化工、装备制造、汽车电子、农林牧渔等领域,还深入研究智慧城市、智慧生活、智慧制造、新能源、新材料、新消费、新金融、人工智能、“互联网+”等新兴领域。

相关问答

ai在医学领域的 现状 ?

AI在医学领域的应用越来越广泛,以下是其现状的一些方面:1.医学影像诊断:AI在医学影像诊断方面已经取得了很大的进展。例如,基于深度学习的算法可以帮助...

医疗大数据的分析和挖掘发展 现状 如何,未来会有哪些 应用 ?

大数据分析在选择病毒疫苗中起着关键作用。现在,这听起来像是科幻小说的摘录。但是实际上,现代大数据分析技术的实际应用可以改善当今的生活。在大数据分...他...

电子病历 保存多少年-法律咨询-华律自媒体

根据《电子病历应用管理规范(试行)》第19条之规定,门(急)诊电子病历由医疗机构保管的,保存时间自患者最后一次就诊之日起不少于15年;住院电子病历保...

电子病历 有法律效力吗? 电子病历 的效力和纸质病历是否一样?_...

[回答]电子合同法律效力有法律法规保障目前,《中华人民共和国电子签名法》第13、14条认可了可靠电子签名的合法效力;《中华人民共和国合同法》第10、11条...

电子 病历的意义?

电子病历系统的使用,将极大地提高工作效率,为医务人员书写病历节省大量的宝贵时间,使医务人员从繁重的各种记录书写中解脱出来,这样医务人员就有更多的时间观...

和病历本说再见!8月1日起杭州推行 电子 病历,智慧城市就要实现, 你怎么看?

电子无纸化是以后发展的趋势!不仅是病历无纸化,公司、工厂及所有的行业都在推行无纸化、电子化,这样可以提高存档信息的查找效率,而且可以大大降低纸张浪费...

英语翻译本文首先是对 电子病历 管理系统的开发背景、 电子病历 ...

[最佳回答]Thisarticleanalyzedanddiscussedthedevelopmentbackgroundoftheconcept,statusandtrendsoft...

如果 电子 病例实现了全面数据共享,患者隐私该如何保障?

首先、要明白什么是电子病历?所谓的电子病历就是将病历内容数据化、云端化、电子化。其次、要知道电子病历是如何使用的?每一个用户建立了一份电子病历,对应...

电子 病历档案什么时候开始的?

我国在1980年就开始出现了有关“电子病历”的概念,而电子病历的试点工作则是在1999年开始陆续开展的。直到2021年的4月1日,为了保证医患双方的合法权益,我国开...

电子病历 有法律效力吗-找法网

电子病历作为电子证据时要满足的几个要素:一是生成、储存或者传递数据电文方法的可靠性;二是保持内容完整性方法的可靠性;三是用以鉴别发件人方法的可靠性;...

标签:

相关阅读