宁德电子合同应用效果 光伏新能源行业:电子签章在经销管理,生产制造等场景中的应用

小编头像

小编

管理员

发布于:2026年04月14日

135 阅读 · 0 评论

光伏新能源行业:电子签章在经销管理、生产制造等场景中的应用

建设背景

随着全球对清洁能源需求的增长,以及各国政府对于减排目标的承诺,光伏新能源行业的规模正在迅速扩大。作为分布式能源的一种重要形式,光伏发电受到越来越多国家和地区政府的支持。

随着行业的发展,光伏新能源企业更加重视提升业务效率,降低运营成本。因此,在信息化、数字化的趋势下,电子签章的应用成为光伏新能源行业提高效率的重要手段。

国务院印发的《“十四五”数字经济发展规划》中,将实现“能源产业数字化转型”作为“十四五”时期国家数字经济发展的重要规划任务之一。此外,光伏新能源企业也在积极寻求业务与信息技术的融合,以实现更高的经济效益和更优的社会效益。

电子签名及相关服务已经在光伏新能源行业快速推广应用,不仅提高了企业内部沟通和管理效率,还使得企业与外部合作伙伴之间的合作更加便捷、安全。电子签名以其便捷性、安全性、合规性和环保性等优势,成为了光伏新能源行业发展不可或缺的一部分。

行业分析

01合作商遍布各地、管理核验风险高

常见问题

新能源行业的集团企业,供应链可能涉及会上万家的供应、经销商,对方企业真实有效性需待考察。各地合作商能否及时签约?签约过程中,是否由合作商本人签署?合同条款是否合规无篡改?诸如此类不可控风险严重影响企业商务合作。

应对策略

e签宝提供全流程电子签章服务,可靠的企业与个人实名认证,确保签约人身份真实可信。无论签署人在天南海北,都可直接通过短信接收待签署的合同,本人意愿认证避免代签。日常管理中,也可使用相对方管理定期审查合作方工商情况规避风险。

02合同文件数量多,签署与风控管理难

常见问题

光伏新能源类企业往往有大量生产制造业务,因此带来密集的人员、货品、文件流动。传统纸质签署下,对内人力合同处理不及时,入职没合同、离职没解约;对外运输、交货、结算单据管不齐,一旦有合约纠纷难以举证维权。

应对策略

e签宝帮助企业统一管理印章、文件、签署证据。内部合同与证明文件可批量发起、签署,各区域几千份合同也只需要3分钟处理。

而针对繁杂的业务流程文件,支持电子签章、自动落印,文件签署数据实时上链存证,如遇纠纷可快速在线出证,维护签署人的合法权益。

03合约进度无法追踪,经营数据汇报难

常见问题

光伏新能源行业企业的分支机构分散各地,经销商与装机农户等更深入村镇。每一份合同是否完成签约?对应的合作规模数据是多少?涉及金额有多少?对于总部管理者而言很难及时准确地了解到,人工做报表费时费力,也存在统计误差或疏漏,企业经营拓展受影响。

应对策略

e签宝提供智能台账与数据报表服务,管理员可根据业务统计需要,自定义设置合同台账的表头信息,系统自动分类并提取集团上下全部符合要求的合同信息,形成实时可查询的业务台账。

也可通过数据报表,快速查询文件签署与相对方合作总数、详情,帮助企业管理者及时掌握公司情况。

方案详解

01、经销管理

光伏新能源类企业在拓展发电供电系统的过程中,借助各地经销商可快速覆盖更多优质区域。经销商分散各地,服务资质参差不齐,如何统一审核管理经销商与经销合作流程,成为企业经营难题。

借助e签宝电子签服务,经销商工商信息、经营风险可批量筛查,对应的合作合同也可2分钟在线签署、归档,保障经销管理流程严谨合规,避免后续的合作风险。

应用场景

应用示例

1、总部统一设置经销合同模板

2、批量采集经销商信息

3、利用已采集的信息批量发起合同签署

4、查看签署状态,支持催办

5、签署完成自动归档

02、分布式业务

分布式光伏业务常以“整县推进、全村安装”的形式落地,由于项目琐碎,涉及许多偏远地区,纸质合同寄送困难,甚至需要经销商或业务员派专人上门。而在这个过程中,合同是否被篡改、替换?是否存在代签、错签的情况?企业管理者无从知晓。

引入e签宝电子合同服务,合同生成、审核、认证、签署、归档、调阅全流程在线完成,农户打开手机短信即可签署安装服务合同。如有纸质合同也可上传系统,进行智能比对,防范合约风险。

应用场景

应用示例

1、业务员移动端选择模板,发起合作协议签署

2、农户手机接收签署链接

3、农户手绘签名/企业盖章

4、农户身份及意愿核验,完成签署

03、生产制造

光伏新能源行业生产的设备单价、精密度都很高,因此高效严谨的生产过程管理尤为重要。

e签宝通过将电子签署能力无缝嵌入各个生产环节,实现流程单据、巡检文件、生产记录等文件的电子化签署,避免纸质签署代签、漏签、丢失等风险,同时全流程系统化提升整体管理效率。

应用场景

应用示例

1、巡检员身份认证登录

2、填写并签署安全巡检单

04、用印管理

除电子印章外,部分业务场景仍可能用到实体印章,如把印章收在集团公司,则业务效率拖慢,如放在当地则存在用印风险。印章谁保管?盖了哪些文件?无从知晓。

对此,e签宝配套有物理印控设备,管理员可将印章装入章筒中,章筒与总部系统对接,如需使用印章可在系统中申请用印,申请通过后设备解锁使用。同时会对实际盖章的文件进行拍照记录,避免文件替换等问题。

应用场景

外带用印

印章经常性需要外带使用,或分支机构投标、签约,需要使用总部印章。

可通过便携式印章机外带印章,通过手机App/小程序实时发起申请授权及启动盖印,实时记录用印信息。

多种联网连接方式,实施拍摄用印记录

位置限定状态提示,违规用印报警提示

固定用印

集团总部与分子公司日常办公固定区域用印,或建立并管理日常办公用印数据库时,可通过OA/App发起用印申请审批流,连接驱动多场景智能硬件终端,满足用印需求并管理用印记录。

5G/WIFI/USB连接,红外电子围栏限定

文件防伪OCR识别,系统灵活集成使用

应急用印

特殊情况下,应急用印无需走审批流程直接盖印,支持离线盖印并本机存储用印信息。可通过便携机冗余双系统与指纹识别功能,实现直接盖印或离线盖印,用印数据本机存储,网络恢复后自动上传数据。

冗余双系统(Linux&Mcu),8G内存数据本地存储

指纹生物识别启用设备,离线用印实时记录存储

自助用印

集团企业印章数量多,需要集中用印与管理,需实现自助用印,减少人员投入的场景。可使用智能印章柜,实现大量印章集中管理与使用,搭配全场景智能硬件终端实现自助用印。

RFID实时印章盘点,实时智能自助取还

集中管理集中用印,审批通过自助用印

盖印现场环境监控

05、人力资源

面对各区域分公司、业务网店分布广、数量多的特点,内部人员管理也成为了影响企业经营的关键因素。

e签宝服务支持与人资系统融合,在组织内做好定岗定编的基础上,保证光伏新能源企业各个区域的员工身份真实,劳动合同签署合规。总部管理者可掌握整体人力运转情况,同时企业内部员工也可通过在线系统,快速办理所需的人资类文件。

应用场景

典型案例

阳光新能源开发股份有限公司是一家专注于新能源开发利用的国家高新技术企业。阳光新能源聚焦光伏、风电、风光储氢充多能融合等领域,提供覆盖系统研发、开发投资、设计建设、运营管理等新能源开发全生命周期整体解决方案,在全球光伏电站开发商中位居前列。

阳光新能源于2021年开始与e签宝合作,在其家庭光伏电站等业务使用e签宝公有云产品,签署量环比增长为2022年33%,2023年(预测)87%。

典型签署场景

1、项目公司与农户签署家庭分布式光伏电站运营协议

业务员在农户家中,通过业务平台软件发起签署任务,农户手机收到短信签署链接,完成个人实名后签署合同,平台盖项目公司印章。

2、模板管理、合同管理

总公司管理员通过智能合同,对各项目公司、各地区业务模板进行管理,签署后合同进行管理,并提取相关业务数据。

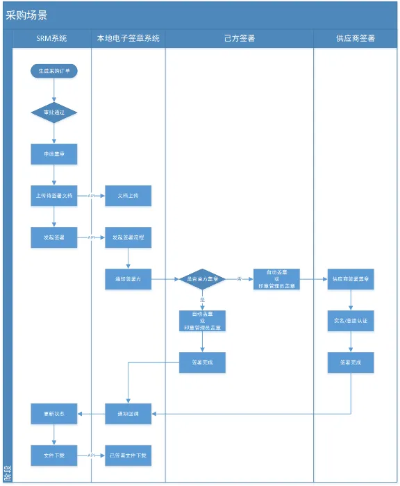
广东利元亨智能装备股份有限公司是全球第一梯队的锂电装备头部企业数智化工厂领域的先进企业之一,主要以事智能装备的研发、生产及销售,为新能源(键电、光伏、氢能)行业的头部企业提供数智整厂解决方案。

利元亨与e签宝合作,将e签宝电子签章服务接入内部SRM系统、HR系统,实现采购、人事等场景的线上一体化文档管理。

采购场景流程示例

宁德时代新能源科技股份有限公司是国内率先具备国际竞争力的动力电池制造商之一,专注于新能源汽车动力电池系统、储能系统的研发、生产和销售,致力于为全球新能源应用提供一流解决方案。

宁德时代已将e签宝服务接入合同管理系统,并将电子签名及相关服务广泛应用于采购、售后、人资等业务管理场景。

宁德:电子社保卡方便又好用

可通过闽政通、微信小程序、各社保卡合作金融机构手机银行等渠道申领电子社保卡

相比实体社保卡,电子社保卡具备不易遗失损坏,使用方便快捷等优势,受到很多参保人员的期待。日前,记者从市人社局获悉,目前已可申领电子社保卡。市民可通过闽政通、微信小程序、各社保卡合作金融机构手机银行等渠道进行申领电子社保卡。

据了解,电子社保卡是社保卡线上应用的有效电子凭证,与实体社保卡一一对应,由全国社保卡平台统一签发。电子社保卡提供养老保险、社保卡、就业创业、人才人事、劳动关系等服务办理,包括个人权益记录查询、企业职工养老保险缴费信息查询等;同时也支持灵活就业人员参保登记、养老保险关系转移申请、工伤异地居住(就医)申请、就业创业证、失业登记、失业保险待遇申领等人社部门高频事项的线上办理,让数据多跑路,参保人员少跑腿,甚至一趟不用跑。

电子社保卡几种不同的领取途径如何操作?市人社局工作人员进行了具体讲解。

“闽政通”APP渠道, 可在闽政通首页顶部搜索电子社保卡,选择电子社保卡服务,进入申领电子社保卡页面,填写身份证号码和姓名,点击“下一步”。填入手机号码,提示勾选“阅读并同意《电子社保卡用户协议》”,点击“下一步”,然后进行实名认证后即可申领成功。

微信小程序渠道 则是在微信搜索电子社保卡,选择电子社保卡小程序,点击上面的待开通按钮,首次开通,点击领取电子社保卡。允许使用手机号码,填写收到的短信验证码,点击允许。输入本人姓名、身份证号码,选择同意,打钩。按要求,进行人脸识别认证。从未申请人员,需设置密码。认证通过后,成功领取电子社保卡。

手机银行APP渠道 需要下载手机银行APP,进入首页,搜索电子社保卡。点击进入电子社保卡,确认姓名、居民身份证、参保地等社保信息,并勾选同意隐私条款,点击领取电子社保卡,并进行人脸识别认证,电子社保卡就领取成功。

市人社局工作人员提示,如果家里有老人不懂或者无法使用智能手机的,可以开通亲情账户,帮家人领取电子社保卡。具体操作为:点击电子社保卡主界面右上角“我的”,选择“亲情服务”,点击添加亲情账户,为家人申请电子社保卡。输入最初申请设置的密码,点击“下一步”,查看添加亲情账户告知书。查看后,点击已阅读并同意。输入参保人姓名、身份证号码、关系,勾选同意,点击“添加亲情账户”。如果添加的是16岁以下的未成年人子女,需上传社保卡、个人1寸照片,如果是成年人,只需上传社保卡照片后即可领取。

此外,如果电子社保卡申领失败,可前往社保卡发卡行或当地人社部门进行处理。

相关问答

电子合同 的有没有法律效力呢,法律的规定是什么

[回答]对以上内容,根据相关政策法规分析如下:依法成立的电子合同具有法律的效力。合同当事人依法成立的合同可以采取书面、口头或者其他方式。通常人民签...

您好,我想咨询一下用传真签订的 合同 具有法律效力吗

传真合同是否有法律效力,要看合同内容是否符合规定。符合规定的,合同有效。具备以下条件的,那么传真合同就有效:1、传真合同双方当事人必须要具有相...

在第三方平台上面签的 电子合同 怎样保存?-在线法律咨询|律图

10w+浏览匿名2021-03-08福建宁德问题相似?试试立即获取解答吧~律师解答共1条法律咨询顾问咨询我您好,针对您的问题解答如下,电子合同本身就具备法律效...

宁德 时代竞业协议是什么意思?

宁德时代竞业协议是指员工在离开公司后,在一定时间内不得和公司从事竞争性的业务活动或者与公司具有竞争关系的行业活动的协议。双方在签订合同时约定了离职...

签了一个 贷款合同 ,审批通过了,可是客服说 合同 已经生效咯!...

法律咨询你好!我刚在小米金融,签了一个贷款合同,借的是五十万,审批通过了,但是要提款必须在放贷的银行卡里存百分之二十的金额,说证明你有无还款能力,听到这个我...

宁德 商品房 合同 备案怎么查询

[回答]福安市新华南路48号林成贵房产登记情况

手写的供货证明具有法律效力吗-找法网

法律咨询手写的供货证明具有法律效力吗合同纠纷遭遇法律难题?点击为您量身定制...宁德法律问答顾问咨询我若问题紧急,可以直接咨询找法网本地法律顾问找法网本地...

朋友们!在线等 宁德合同法 律师哪里找,合同法律师排名怎么样...

[回答]我找的是陈晓东律师,就是福建航嘉律师事务所的那个陈晓东律师。我感觉陈律还挺为当事人着想的,还记得上次为了我这档子事,熬夜熬了好久,真的很尽心...

房地产交易 合同 纠纷,买卖方私底下调解,签署的 合同书 具备法...

[回答]买卖合同特征:1.买卖合同是有偿合同。买卖合同的实质是以等价有偿方式转让标的物的所有权,即出卖人移转标的物的所有权于买方,买方向出卖人支付价...

合同书 上摁手印的法律效力怎样

结论:是有法律效力的。解析:合同书上摁手印和签字、盖章的效力是一样有效的。当事人采用合同书形式订立合同的,自当事人均签名、盖章或者按指印时合...

标签:

相关阅读